Abstract
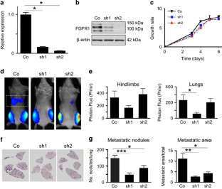
Osteosarcoma is the most common primary malignancy of the skeleton and is prevalent in children and adolescents. Survival rates are poor and have remained stagnant owing to chemoresistance and the high propensity to form lung metastases. In this study, we used in vivo transgenic models of c-fos oncogene-induced osteosarcoma and chondrosarcoma in addition to c-Fos-inducible systems in vitro to investigate downstream signalling pathways that regulate osteosarcoma growth and metastasis. Fgfr1 (fibroblast growth factor receptor 1) was identified as a novel c-Fos/activator protein-1(AP-1)-regulated gene. Induction of c-Fos in vitro in osteoblasts and chondroblasts caused an increase in Fgfr1 RNA and FGFR1 protein expression levels that resulted in increased and sustained activation of mitogen-activated protein kinases (MAPKs), morphological transformation and increased anchorage-independent growth in response to FGF2 ligand treatment. High levels of FGFR1 protein and activated pFRS2α signalling were observed in murine and human osteosarcomas. Pharmacological inhibition of FGFR1 signalling blocked MAPK activation and colony growth of osteosarcoma cells in vitro. Orthotopic injection in vivo of FGFR1-silenced osteosarcoma cells caused a marked twofold to fivefold decrease in spontaneous lung metastases. Similarly, inhibition of FGFR signalling in vivo with the small-molecule inhibitor AZD4547 markedly reduced the number and size of metastatic nodules. Thus deregulated FGFR signalling has an important role in osteoblast transformation and osteosarcoma formation and regulates the development of lung metastases. Our findings support the development of anti-FGFR inhibitors as potential antimetastatic therapy.
This is a preview of subscription content, access via your institution
Access options
Subscribe to this journal
Receive 50 print issues and online access
265,23 € per year
only 5,30 € per issue
Rent or buy this article
Prices vary by article type
from$1.95
to$39.95
Prices may be subject to local taxes which are calculated during checkout







Similar content being viewed by others
Change history
02 June 2016
This article has been corrected since Advance Online Publication and a corrigendum is also printed in this issue
References
Ando K, Mori K, Verrecchia F, Marc B, Redini F, Heymann D . Molecular alterations associated with osteosarcoma development. Sarcoma 2012; 2012: 523432.
Kansara M, Teng MW, Smyth MJ, Thomas DM . Translational biology of osteosarcoma. Nat Rev Cancer 2014; 14: 722–735.
Ng AJ, Mutsaers AJ, Baker EK, Walkley CR . Genetically engineered mouse models and human osteosarcoma. Clin Sarcoma Res 2012; 2: 19.
Ferracini R, Di Renzo MF, Scotlandi K, Baldini N, Olivero M, Lollini P et al. The Met/HGF receptor is over-expressed in human osteosarcomas and is activated by either a paracrine or an autocrine circuit. Oncogene 1995; 10: 739–749.
Ladanyi M, Park CK, Lewis R, Jhanwar SC, Healey JH, Huvos AG . Sporadic amplification of the MYC gene in human osteosarcomas. Diagn Mol Pathol 1993; 2: 163–167.
Shimizu T, Ishikawa T, Sugihara E, Kuninaka S, Miyamoto T, Mabuchi Y et al. c-MYC overexpression with loss of Ink4a/Arf transforms bone marrow stromal cells into osteosarcoma accompanied by loss of adipogenesis. Oncogene 2010; 29: 5687–5699.
Franchi A, Calzolari A, Zampi G . Immunohistochemical detection of c-fos and c-jun expression in osseous and cartilaginous tumours of the skeleton. Virchows Arch 1998; 432: 515–519.
Wu JX, Carpenter PM, Gresens C, Keh R, Niman H, Morris JW et al. The proto-oncogene c-fos is over-expressed in the majority of human osteosarcomas. Oncogene 1990; 5: 989–1000.
Fujiwara M, Kashima TG, Kunita A, Kii I, Komura D, Grigoriadis AE et al. Stable knockdown of S100A4 suppresses cell migration and metastasis of osteosarcoma. Tumour Biol 2011; 32: 611–622.
Khanna C, Wan X, Bose S, Cassaday R, Olomu O, Mendoza A et al. The membrane-cytoskeleton linker ezrin is necessary for osteosarcoma metastasis. Nat Med 2004; 10: 182–186.
Kunita A, Kashima TG, Ohazama A, Grigoriadis AE, Fukayama M . Podoplanin is regulated by AP-1 and promotes platelet aggregation and cell migration in osteosarcoma. Am J Pathol 2011; 179: 1041–1049.
Grigoriadis AE, Schellander K, Wang ZQ, Wagner EF . Osteoblasts are target cells for transformation in c-fos transgenic mice. J Cell Biol 1993; 122: 685–701.
Zenz R, Eferl R, Scheinecker C, Redlich K, Smolen J, Schonthaler HB et al. Activator protein 1 (Fos/Jun) functions in inflammatory bone and skin disease. Arthritis Res Ther 2008; 10: 201.
Wang ZQ, Liang J, Schellander K, Wagner EF, Grigoriadis AE . c-fos-induced osteosarcoma formation in transgenic mice: cooperativity with c-jun and the role of endogenous c-fos. Cancer Res 1995; 55: 6244–6251.
David JP, Mehic D, Bakiri L, Schilling AF, Mandic V, Priemel M et al. Essential role of RSK2 in c-Fos-dependent osteosarcoma development. J Clin Invest 2005; 115: 664–672.
Wang ZQ, Grigoriadis AE, Mohle-Steinlein U, Wagner EF . A novel target cell for c-fos-induced oncogenesis: development of chondrogenic tumours in embryonic stem cell chimeras. EMBO J 1991; 10: 2437–2450.
Jochum W, Passegue E, Wagner EF . AP-1 in mouse development and tumorigenesis. Oncogene 2001; 20: 2401–2412.
Sunters A, McCluskey J, Grigoriadis AE . Control of cell cycle gene expression in bone development and during c-Fos-induced osteosarcoma formation. Dev Genet 1998; 22: 386–397.
Sunters A, Thomas DP, Yeudall WA, Grigoriadis AE . Accelerated cell cycle progression in osteoblasts overexpressing the c-fos proto-oncogene: induction of cyclin A and enhanced CDK2 activity. J Biol Chem 2004; 279: 9882–9891.
Carter EP, Fearon AE, Grose RP . Careless talk costs lives: fibroblast growth factor receptor signalling and the consequences of pathway malfunction. Trends Cell Biol 2015; 25: 221–233.
Eswarakumar VP, Lax I, Schlessinger J . Cellular signaling by fibroblast growth factor receptors. Cytokine Growth Factor Rev 2005; 16: 139–149.
Miraoui H, Marie PJ . Fibroblast growth factor receptor signaling crosstalk in skeletogenesis. Sci Signal 2010; 3 re9.
Ornitz DM . FGF signaling in the developing endochondral skeleton. Cytokine Growth Factor Rev 2005; 16: 205–213.
Marie PJ, Coffin JD, Hurley MM . FGF and FGFR signaling in chondrodysplasias and craniosynostosis. J Cell Biochem 2005; 96: 888–896.
Wilkie AO . Bad bones, absent smell, selfish testes: the pleiotropic consequences of human FGF receptor mutations. Cytokine Growth Factor Rev 2005; 16: 187–203.
Thomas DP, Sunters A, Gentry A, Grigoriadis AE . Inhibition of chondrocyte differentiation in vitro by constitutive and inducible overexpression of the c-fos proto-oncogene. J Cell Sci 2000; 113: Pt 3 439–450.
Turner N, Grose R . Fibroblast growth factor signalling: from development to cancer. Nat Rev Cancer 2010; 10: 116–129.
Mills IG . Nuclear translocation and functions of growth factor receptors. Semin Cell Dev Biol 2012; 23: 165–171.
Sabbieti MG, Marchetti L, Gabrielli MG, Menghi M, Materazzi S, Menghi G et al. Prostaglandins differently regulate FGF-2 and FGF receptor expression and induce nuclear translocation in osteoblasts via MAPK kinase. Cell Tissue Res 2005; 319: 267–278.
Sorensen V, Nilsen T, Wiedlocha A . Functional diversity of FGF-2 isoforms by intracellular sorting. Bioessays 2006; 28: 504–514.
Chen Y, McGee J, Chen X, Doman TN, Gong X, Zhang Y et al. Identification of druggable cancer driver genes amplified across TCGA datasets. PLoS One 2014; 9: e98293.
Raucci A, Bellosta P, Grassi R, Basilico C, Mansukhani A . Osteoblast proliferation or differentiation is regulated by relative strengths of opposing signaling pathways. J Cell Physiol 2008; 215: 442–451.
Ohbayashi N, Shibayama M, Kurotaki Y, Imanishi M, Fujimori T, Itoh N et al. FGF18 is required for normal cell proliferation and differentiation during osteogenesis and chondrogenesis. Genes Dev 2002; 16: 870–879.
Bodo M, Lilli C, Bellucci C, Carinci P, Calvitti M, Pezzetti F et al. Basic fibroblast growth factor autocrine loop controls human osteosarcoma phenotyping and differentiation. Mol Med 2002; 8: 393–404.
Brooks AN, Kilgour E, Smith PD . Molecular pathways: fibroblast growth factor signaling: a new therapeutic opportunity in cancer. Clin Cancer Res 2012; 18: 1855–1862.
Marshall ME, Hinz TK, Kono SA, Singleton KR, Bichon B, Ware KE et al. Fibroblast growth factor receptors are components of autocrine signaling networks in head and neck squamous cell carcinoma cells. Clin Cancer Res 2011; 17: 5016–5025.
Shimizu T, Ishikawa T, Iwai S, Ueki A, Sugihara E, Onishi N et al. Fibroblast growth factor-2 is an important factor that maintains cellular immaturity and contributes to aggressiveness of osteosarcoma. Mol Cancer Res 2012; 10: 454–468.
Behr B, Panetta NJ, Longaker MT, Quarto N . Different endogenous threshold levels of Fibroblast Growth Factor-ligands determine the healing potential of frontal and parietal bones. Bone 2010; 47: 281–294.
Hajihosseini MK, Lalioti MD, Arthaud S, Burgar HR, Brown JM, Twigg SR et al. Skeletal development is regulated by fibroblast growth factor receptor 1 signalling dynamics. Development 2004; 131: 325–335.
Dailey L, Ambrosetti D, Mansukhani A, Basilico C . Mechanisms underlying differential responses to FGF signaling. Cytokine Growth Factor Rev 2005; 16: 233–247.
Greulich H, Pollock PM . Targeting mutant fibroblast growth factor receptors in cancer. Trends Mol Med 2011; 17: 283–292.
Fernanda Amary M, Ye H, Berisha F, Khatri B, Forbes G, Lehovsky K et al. Fibroblastic growth factor receptor 1 amplification in osteosarcoma is associated with poor response to neo-adjuvant chemotherapy. Cancer Med 2014; 3: 980–987.
Guagnano V, Kauffmann A, Wohrle S, Stamm C, Ito M, Barys L et al. FGFR genetic alterations predict for sensitivity to NVP-BGJ398, a selective pan-FGFR inhibitor. Cancer Discov 2012; 2: 1118–1133.
Grose R, Fantl V, Werner S, Chioni AM, Jarosz M, Rudling R et al. The role of fibroblast growth factor receptor 2b in skin homeostasis and cancer development. EMBO J 2007; 26: 1268–1278.
Ozanne BW, Spence HJ, McGarry LC, Hennigan RF . Transcription factors control invasion: AP-1 the first among equals. Oncogene 2007; 26: 1–10.
Durchdewald M, Guinea-Viniegra J, Haag D, Riehl A, Lichter P, Hahn M et al. Podoplanin is a novel fos target gene in skin carcinogenesis. Cancer Res 2008; 68: 6877–6883.
Kashima TG, Nishiyama T, Shimazu K, Shimazaki M, Kii I, Grigoriadis AE et al. Periostin, a novel marker of intramembranous ossification, is expressed in fibrous dysplasia and in c-Fos-overexpressing bone lesions. Hum Pathol 2009; 40: 226–237.
Jamil N, Howie S, Salter DM . Therapeutic molecular targets in human chondrosarcoma. Int J Exp Pathol 2010; 91: 387–393.
Gavine PR, Mooney L, Kilgour E, Thomas AP, Al-Kadhimi K, Beck S et al. AZD4547: an orally bioavailable, potent, and selective inhibitor of the fibroblast growth factor receptor tyrosine kinase family. Cancer Res 2012; 72: 2045–2056.
Kashima T, Nakamura K, Kawaguchi J, Takanashi M, Ishida T, Aburatani H et al. Overexpression of cadherins suppresses pulmonary metastasis of osteosarcoma in vivo. Int J Cancer 2003; 104: 147–154.
Yaguchi Y, Yu T, Ahmed MU, Berry M, Mason I, Basson MA . Fibroblast growth factor (FGF) gene expression in the developing cerebellum suggests multiple roles for FGF signaling during cerebellar morphogenesis and development. Dev Dyn 2009; 238: 2058–2072.
Bozec A, Bakiri L, Jimenez M, Schinke T, Amling M, Wagner EF . Fra-2/AP-1 controls bone formation by regulating osteoblast differentiation and collagen production. J Cell Biol 2010; 190: 1093–1106.
Vicent S, Luis-Ravelo D, Anton I, Garcia-Tunon I, Borras-Cuesta F, Dotor J et al. A novel lung cancer signature mediates metastatic bone colonization by a dual mechanism. Cancer Res 2008; 68: 2275–2285.
Acknowledgements
This manuscript is dedicated to the memory of Dr Takeshi G Kashima, friend and colleague, without whom this work would not progress. We thank Dr M Albert Basson (KCL, London, UK), Dr Özge Uluçkan (CNIO, Madrid, Spain) and Dr Latifa Bakiri (CNIO, Madrid, Spain) for helpful comments and critical reading of the manuscript and Professor Larry J Suva (UAMS, Little Rock, AR, USA) for the microCT analysis. This work was supported in part by: Bone Cancer Research Trust, UK (BCRT04/07; BCRT09/08), Wellcome Trust (059344), Arthritis Research UK (G0538) and Medical Research Council (G78/4785) to AEG; 'UTE project FIMA' agreement, The Cancer Research Thematic Network of the Health Institute Carlos III (RTICC RD06/0020/0066), Spanish Ministry of Science and Innovation and European Regional Development Fund (ERDF) 'Una manera de hacer Europa' and AECC grant to FL. FL is an investigator from the I3 Program.
Author information
Authors and Affiliations
Corresponding author
Ethics declarations
Competing interests
The authors declare no conflict of interest.
Additional information
Supplementary Information accompanies this paper on the Oncogene website
Rights and permissions
About this article
Cite this article
Weekes, D., Kashima, T., Zandueta, C. et al. Regulation of osteosarcoma cell lung metastasis by the c-Fos/AP-1 target FGFR1. Oncogene 35, 2852–2861 (2016). https://doi.org/10.1038/onc.2015.344
Received:
Revised:
Accepted:
Published:
Issue Date:
DOI: https://doi.org/10.1038/onc.2015.344
This article is cited by
-
LncRNA00638 promotes the osteogenic differentiation of periodontal mesenchymal stem cells from periodontitis patients under static mechanical strain
Stem Cell Research & Therapy (2023)
-
Biological and clinical implications of FGFR aberrations in paediatric and young adult cancers
Oncogene (2023)
-
Current progress and open challenges for applying tyrosine kinase inhibitors in osteosarcoma
Cell Death Discovery (2022)
-
Metabolic Messengers: fibroblast growth factor 1
Nature Metabolism (2022)
-
RETRACTED ARTICLE: Histone methyltransferase SUV39H2 regulates LSD1-dependent CDH1 expression and promotes epithelial mesenchymal transition of osteosarcoma
Cancer Cell International (2021)


