Abstract
Background/Objectives:
Most bariatric guidelines recommend frequent lab monitoring of patients to detect nutrient and vitamin deficiencies as early as possible. The aim of this study was to optimize the cost effectiveness of the nutrient panel, by developing an algorithm, which detects nutrient deficiencies at lower costs.
Subjects/Methods:
In this retrospective study, 2055 patients who had undergone Laparoscopic Roux-Y Gastric Bypass (LRYGB) and Laparoscopic Sleeve Gastrectomy (LSG) surgery at Catharina Hospital Eindhoven between January 2009 and December 2013 were included. Perioperative biochemical measurements (7 days before and 127 days after surgery) and measurements >549 days before surgery were excluded. For analysis, the most recent preoperative and postoperative measurements were selected for each biochemical parameter separately. First, the amount of moderate and severe deficiencies were calculated. Second, we investigated whether each variable (vitamins A, B1, B6, B12, D, folate, ferritin, zinc and magnesium) could predict the presence of deficiency.
Results:
In total, 561 (LRYGB) and 831 (LSG) patients had at least preoperative and postoperative values of vitamin A, B1, B6, B12, D, folate, ferritin, zinc or magnesium. The algorithm reduces vitamin D, B12, B6, B1 and ferritin examinations by 15, 11, 28, 28 and 38%, respectively, without missing clinically relevant deficiencies. The corresponding potential cost savings was 14%.
Conclusions:
This study identified substantial cost savings in laboratory test for both LRYGB and LSG procedures. The potential cost reduction of 14% might even be increased to 42% when less frequent moderate deficiencies are not screened anymore, whereas >99.0 of moderate deficiencies will be detected.
Introduction
Patients undergoing bariatric surgery are subjected to possible adverse physiological, nutritional and metabolic changes.1 In order to detect these changes as early as possible, most bariatric guidelines recommend frequent monitoring with extensive laboratory panel.2, 3, 4, 5, 6 However, the recommended laboratory panels differ in these guidelines. Furthermore, the guidelines sometimes disagree with respect to cutoff levels to detect deficiencies and generally do not specify the corresponding biochemical assays. For example, the prevalence of folate deficiency, which can be established in plasma and erythrocytes, varies between 6 and 65%.4
In our hospital, the most performed bariatric surgical procedures are the Laparoscopic Roux-Y Gastric Bypass (LRYGB) and Laparoscopic Sleeve Gastrectomy (LSG). These patients are extensively screened for numerous biochemical parameters including the nutrients/vitamins A, B1, B6, B12, D, folate, ferritin, zinc and magnesium. On the basis of the Dutch national defined prices, the cost of this vitamin/nutrient panel is 72.60 euro. As the patient is monitored prior and up to 7 times after surgery the total costs of the follow-up period equals 580.80 euro. As not all patients develop deficiencies and those who do, usually do not develop all deficiencies simultaneously, not all laboratory tests have clinical consequences. Reliable identification of the patients, which could be screened with less abundant laboratory panels, will result in a reduction of laboratory costs. Second, there is increasing governmental pressure to reduce healthcare costs, and therefore this study was necessary.
The aim of this study was to optimize the cost effectiveness of the nutrient panel, by developing algorithms, which detect all nutrient deficiencies at lower costs. To develop these algorithms, a retrospective analysis was performed on biochemical parameters of all LRYGB and LSG patients in our hospital in the past 4 years.
Materials and methods
Data selection
Patients who had undergone LRYGB or LSG surgery (n=2055) at Catharina Hospital Eindhoven between January 2009 and December 2013 with at least one preoperative and one postoperative laboratory examination were included in this retrospective study. Patients who had emergency or revision interventions were excluded. Perioperative biochemical measurements (7 days before and 127 days after surgery) and measurements >549 days before surgery were excluded. For analysis, the most recent preoperative and postoperative measurements were selected for each biochemical parameter separately. In total, 561 LRYGB and 831 LGS patients were included. The Institutional Review Board approved this study and for this type of study formal patient consent is not required.
Algorithm development
All of our patients were screened for vitamins A, B1, B6, B12, D, folate, ferritin, zinc and magnesium. We were interested in whether the costs of lab testing in our center could be reduced. Therefore, the first step was to calculate the amount of moderate and severe deficiencies of the above mentioned variables (Supplementary Table S1). Second, we investigated whether each variable (vitamins A, B1, B6, B12, D, folate, ferritin, zinc and magnesium) could predict the presence of deficiency. This was conducted by calculating combination of deficiencies. For example, how many times is there a combined vitamin A and vitamin B12 deficiency? Or how many times are folate and vitamin B12 deficiencies present before and after surgery? These combinations were made for vitamins A, B1, B6, B12, D, folate, ferritin, zinc and magnesium.
Supplementation regime
Patients were screened for vitamins A, B1, B6, B12, D, folate, ferritin, zinc and magnesium preoperatively and at 6, 12, 18, 24, 36, 48 and 60 months postoperatively. Table 1 gives an overview of the definitions of deficiencies of the screened vitamins and minerals.
Most studies use one set of cutoff values to define nutrient deficiencies, which usually equals the method-specific lower reference limit (LRL). However, in literature also specific supplementation limits have been defined. Most supplementation limits are lower than LRL. In this study, two sets of cutoff values were used to define nutrient deficiencies. Measurements below LRL are defined as moderate deficiencies and measurements below the supplementation limit as severe deficiencies. Only for ferritin and vitamin D, the recommended supplementation limit is higher than our LRL.
After bariatric surgery, patients were instructed to take 200% (LRYGB) or 100% (LSG) of the daily recommended dose of vitamins and minerals. Specific nutrient deficiencies were additionally supplemented. When iron was <10 nmol/l and ferritin was <20 μg/l, ferrofumarate (200 mg) was administered twice a day, in combination with vitamin C (500 mg) once a day. Vitamin D <50 nmol/l was supplemented with 1 ml colecalciferol (50 000 IU/ml) weekly during the first 4–6 weeks and subsequently monthly. Folate <6.0 nmol/l was corrected with folic acid (5 mg/day) for 3 months. Vitamin B12 <145 pmol/l was supplemented with hydroxycobalamin injections of 500 μg/ml once per two weeks in the first 2 months and once per 3 months afterwards. Vitamin B1 <70 nmol/l was supplemented with 50–100 mg/day thiamine, for 3 months. There was no standardized supplementation protocol for vitamin A, B6, magnesium and zinc.
Biochemical assay
The utilized laboratory for our study is certified by the Dutch Association of Clinical Chemistry Labs (CCKL, registration number R0125). Independent clinical chemists did the biochemical analysis of the vitamins and minerals. Vitamin A was determined as retinol in serum with a UPLC-TUV (Waters) instrument using Repice reagents. Vitamin B1 (thiamin pyrophosphate) and vitamin B6 (pyridoxal-5-phosphate) were determined in EDTA-whole blood with chromosystems reagents on a UPLC—FLR (Waters) device. Vitamin D (25-hydroxy vitamin D) was determined in serum by an immunometric competition assay on Liason using Diasorin reagents. Vitamin B12 (cobalamin) serum, folate serum and ferritin heparin plasma were analyzed by immunometric assays on the cobas E-module Roche. Magnesium was determined in heparin plasma by a colorimetric endpoint assay on the cobas C-module Roche. Zinc was determined in plasma on an atomic absorption spectrometer (PerkinElmer). Reference values are shown in Table 1.
Statistical analysis
The preoperative and postoperative prevalence were analyzed with McNemar test. A P-value <0.05 was considered as significant. IBM Statistical Package for the Social Sciences 22 (SPSS) was used for statistical analysis. The development of the algorithms was based on prevalence of deficiencies before and after bariatric surgery. For the determination of potential cost reduction and sensitivity, all laboratory values were included of LRYGB and LSG patients and second, sensitivity analysis was performed using a random effects model. Sensitivity was determined by dividing the percentages of missing deficiencies by all known deficiencies of the biochemical parameter. The potential cost savings were calculated by using Dutch national prices.
Results
The most common deficiencies were vitamin D, zinc, ferritin, folate and vitamin B12 (Figure 1). Follow-up ranged from 3 to 84 months postoperative for each nutrient and vitamin determined, with a mean of 32 months. For the development of the algorithms, it was important to have an indication of the preoperative and postoperative prevalences of deficiencies and the moment a deficiency was established for the first time. Vitamin D, ferritin and folate deficiencies decreased significantly after both bariatric surgeries (P<0.05). Vitamin B12 deficiencies decreased significantly after LRYGB (P=0.017) and not after LSG (P=0.461). Using the cutoff value of 10.7 μmol/l, zinc is the second frequent deficiency and increased after both surgeries (P<0.05). However, when the lower zinc reference value of 8.4 μmol/l was used to define a moderate zinc deficiency, the postoperative prevalences of the zinc deficiency were only 3% and 2% for LRYGB and LSG, respectively. In Figure 1, the percentages of newly developed deficiencies are shown. Unexpectedly, most deficiencies were already present before surgery. For example, more than 82% of all postoperative vitamin D deficiencies and 64% of ferritin deficiencies were diagnosed prior to surgery. Magnesium, vitamin B1, B6 and A deficiencies were rare, and the preoperative and postoperative prevalence of these deficiencies was not significantly different (P>0.05). Moreover, no severe deficiencies were found for these biochemical parameters.
Preoperative and postoperative prevalence of nutrient deficiencies undergoing (a) LRYGB or (b) LSG. The bars indicate the total number of moderate deficiencies. The dark grey part represents the severe deficiencies. Mean follow-up ranged from 3 to 84 months. Above the bars the percentage of not deficient patients post surgery are shown.
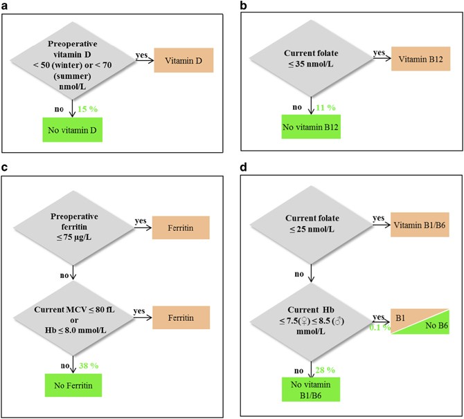
We designed an algorithm for efficient screening for vitamin D deficiencies based on the observation that (1) the majority (82–90%) of vitamin D deficiencies are present prior to surgery and (2) that most newly diagnosed post-surgery deficiencies have a preoperative vitamin D sampled in the spring/summer with concentrations between 50 and 70 nmol/l.7, 8 Therefore, we used the cutoff levels of 50 and 70 nmol/l (for measurements in the periods October–March and April–September, respectively) to determine whether subsequent post-surgery vitamin D measurements were necessary or not (Figure 2). This algorithm resulted in a 15% reduction of vitamin D measurements at the expense that only 98.5% of the patients were correctly categorized between deficient and not deficient. Except for two patients, all missed deficiencies (n=37) were moderate deficiencies.
Algorithms for assessing (a) vitamin D, (b) vitamin B12, (c) ferritin and (d) vitamin B1/B6 laboratory tests. The criteria in the decision windows determine whether the corresponding parameter should be measured or not. The green percentage indicates the reduction of measurements. See text for additional information. Vitamin D (50 nmol/l equals 20 ng/ml), folate (35 and 25 nmol/l equals 15 and 11 ng/ml, respectively), ferritin (70 μg/l equals 70 ng/l) Hemoglobin (7.5, 8.0 and 8.5 equals 12, 12.9 and 13.7 g/dl, respectively.) Hb: hemogloblin, Winter: October–March, Summer: April–September. A full color version of this figure is available at the European Journal of Clinical Nutrition journal online.
As folate (B9) is the most frequent B-vitamin deficiency and is a useful marker for monitoring compliance of vitamin supplementation,9 we designed algorithms for vitamin B1, B6 and B12 based on the folate concentration in the same order. For the vitamin B1 algorithm, we also included the haemoglobin level to identify the clinically relevant vitamin B1 deficiencies that are not captured by the folate concentration alone.2, 3, 4, 5, 6, 9 Using these algorithms, 11–28% unnecessary B-vitamin measurements could be avoided (see Figure 2).
As iron deficiency is reflected in lowered ferritin, MCV and haemoglobin levels, we designed an algorithm based on these parameters to decide whether ferritin testing is necessary or not. When ferritin is only measured when the preoperative ferritin is <75 μg/l and when MCV <80 fL or haemoglobin <8.0 mmol/l, 38% of the ferritin measurements could be avoided without missing clinically relevant iron deficiencies.
By using the algorithms in combination with the exclusion of nutrients from the standard panel (for example, vitamin A, B1 and B6), which have only moderate corresponding deficiencies and, moreover, (very) low prevalences, the potential cost savings are 23–42% at the expense of 0.5–1.0% missed deficiencies. When only severe deficiencies should be identified, the potential cost savings run up to 60% (Table 2).
Discussion
This study shows that substantial cost savings are possible in the detection of nutrient deficiencies under a standard supplementation regime after LRYGB and LSG surgery.
In our hospital we introduced one screening panel for both LRYGB and LSG patients, which consist of vitamin A, B1, B6, B12, D, folate, ferritine, and magnesium and zinc.2, 3, 4, 5, 6 Although some guidelines also recommend screening for vitamin E and K deficiencies, we did not include these vitamins in the panel, because these deficiencies occur more often after biliopancreatic diversion/duodenal switch (BPD/BPD-DS) and are rare after LRYGB and LSG.10 Moreover, vitamin K levels were not useful for patients using anticoagulants for any comorbidity.
In order to correctly recognize nutrient deficiencies, well-established cutoff values are required. However, there is no consensus in bariatric literature. Different cutoff values are used to define deficiencies, frequently without mentioning the matrix (for example, serum/plasma or whole blood) or method used.11, 12 The matrix is important as major changes might occur when sampling in different matrices. For example, vitamin B1/B6 can both be determined in whole blood or in plasma, where blood values are much higher as approximately 80% of vitamin B1/B6 is in the erythrocytes.13 Another example is zinc, where serum zinc levels are generally 5–15% higher than plasma values due to osmotic changes in the erythrocytes by the anticoagulant used.14 Specification of the analytical method used is also important as nutrients can be measured in different forms. For example, vitamin B1 can be determined as thiamine and as thiamine-pyrophosphate and vitamin A can be measured as retinol, retinal and retinoic acid, each with different reference and cutoff values. Furthermore, commercial nutrient methods are poorly standardized, resulting in differences up to 30% according to the Dutch external quality schemes, even when type of method and matrix are identical. Usage of lower reference values as cutoff value is not ideal to identify deficient patients. First, by definition 2.5% of the healthy persons have values below the LRL and will be unnecessarily supplemented if the LRL is used as cutoff limit. Second, poor evidence exists that patients with mild or moderate deficiencies clinically benefit from nutrient supplementation. However, hard cutoff values for nutrient supplementation have been described (Table 1). To avoid the discussion as to which cutoff level should be used, we have shown our data using two sets of cutoff values for both moderate and severe deficiencies.
The development of the algorithms was based on the prevalence of deficiencies. The prevalences of deficiencies in LRYGB and LSG patient groups were comparable (Supplementary Table S1). Therefore, the algorithms were developed regardless the type of surgery.
All algorithms, except for the vitamin D algorithm, result in a major decrease in nutrient measurements without missing clinically relevant deficiencies. The percentage of missed vitamin D deficiencies, however, is low and most deficiencies are mild. However, in non-bariatric settings, multiple studies have shown that patients benefit from vitamin D supplementation when plasma levels are below 50 nmol/l. Therefore, one might argue that the algorithm is not clinically useful. On the other hand, 98.5% of the bariatric patients were correctly categorized between deficient and not deficient, whereas in the general European population the prevalence of severe vitamin D deficiency (<25 nmol/l) is already 2–30%.15 Furthermore, because of the seasonal changes of vitamin D, in the winter period about half of healthy population have vitamin D levels <50 nmol/l while supplementation is not prescribed.7, 8, 15 The study performed by Peterson et al.,16 who found comparable results, supports our findings. They found significant malnutrition prior to bariatric surgery in a cohort of 58 patients, especially Vitamin D (92.6% of their cohort was deficient) and Iron (36.2–56.9%).16
We have not designed an algorithm for zinc, magnesium and vitamin A as no severe deficiencies are present in our study. Furthermore, none of the patients have magnesium and vitamin A levels below the recommended supplementation limit.13, 14 On the other hand, moderate zinc deficiencies are present depending on the cutoff limits used. According to ASMBS nutrient guideline of 2008, zinc should be supplemented below 10.7 μmol/l, whereas the LRL of zinc is 9.1 μmol/l. The LRL of our method is 8.4 μmol/l. Using the cutoff value of 10.7 μmol/l will result in unnecessary treatment of 10% of healthy persons, although in the general population persons with similar levels are not supplemented. A limit of 10.7 μmol/l seems therefore inappropriate.
When the prevalence of zinc deficiencies was calculated with the LRL of 8.4 μmol/l, the postoperative zinc deficiency is only 3% for LRYGB and 2% for LSG patients. This is not significantly different from the general population. Severe deficiencies under 5 μmol/l are extremely rare.
Our postulated algorithms result in reduction of laboratory costs of 14% without missing clinically relevant deficiencies, except for vitamin D. Because the prevalences of moderate deficiencies of vitamin A, B1 and B6 are relatively low, one might exclude these biochemical parameters from the standard nutrient panel. This will result in an additional cost reduction of 28%. Furthermore, the maximum of 1% missed deficiencies should be placed in perspective, as the prevalence of deficiencies is very high in the morbid obese population in general and the preoperative group in particular.17, 18 The relative high preoperative prevalence of deficiencies and for some biochemical parameters the relative low percentage of newly developed deficiencies after surgery, suggest that the preoperative patient should be supplemented with higher doses of multivitamins.
Limitations
Of course, retrospective analyses have their limitations. For example, missing values might occur when lab panels were manually ordered. Furthermore, the adherence of multivitamin supplemention was not monitored. Also the dietary nutrient and vitamin intake might differ between patients after LRYGB and LSG and might result in under- and/or over-reportation of deficiencies in these populations. However, in a larger sample retrospective analysis, we were not able to adjust for this confounder. Possibly the cost savings might be higher when only non-compliant persons are screened for deficiencies. Since we have no information about compliance, only prospective studies might determine the true accuracy and reduction in costs.
Second, problems arise because of inconsistency in the definition of the deficiency according to several guidelines and lack of consensus of the appropriate way to measure the level of a particular nutrient. Third, this is a single site study and there might be differences in outcomes when our algorithm is used in other laboratories. Our algorithm is only applicable for primary LRYGB and LSG patients (our included study population) and might not be suitable for other bariatric (revisional) procedures. Also we have to consider that our algorithm might not be appropriate for patients >7 years after bariatric surgery. Further validation studies need to determine this.
Conclusion
This study shows that there are substantial cost savings possible in laboratory tests in LRYGB and LSG patients. With our algorithms, 14% of costs might be saved, without missing relevant deficiency. The cost savings can be up to 42%, when biochemical parameters with a low prevalence of nutrient deficiencies are removed from the nutrient panel. In light of our findings, we have to take into account that this study has variability in follow-up, and this is a single center/laboratory study.
References
Shah M, Simha V, Garg A . Long-term impact of bariatric surgery on body weight, comorbidities, and nutritional status. J Clin Endocrinol Metab 2006; 91: 4223–4231.
Fried M, Yumuk V, Oppert J, Scopinaro N, Torres AJ, Weiner R et al. Interdisciplinary european guidelines on metabolic and bariatric surgery. Obesity Facts 2013; 6: 449–468.
Heber D, Greenway FL, Kaplan LM, Livingston E, Salvador J, Still C . Endocrine and nutritional management of the post-bariatric surgery patient: An endocrine society clinical practice guideline. J Clin Endocrinol Metab 2010; 95: 4823–4843.
Aills L, Blankenship J, Buffington C, Furtado M, Parrott J . ASMBS allied health nutritional guidelines for the surgical weight loss patient. Surg Obes Related Dis 2008; 4: S73–S108.
Mechanick JI, Youdim A, Jones DB, Garvey WT, Hurley DL, McMahon MM et al. Clinical practice guidelines for the perioperative nutritional, metabolic, and nonsurgical support of the bariatric surgery patient—2013 update: cosponsored by american association of clinical endocrinologists, the obesity society, and american society for metabolic & bariatric surgery*. Obesity 2013; 21: S1–S27.
Fried M, Hainer V, Basdevant A, Buchwald H, Deitel M, Finer N et al. Interdisciplinary european guidelines on surgery of severe obesity. Obes Facts 2008; 1: 52–59.
Kasahara AK, Singh RJ, Noymer A . Vitamin D (25OHD) Serum Seasonality in the United States. PLoS One 2013; 8: e65785.
Kroll MH, Bi C, Garber CC, Kaufman HW, Liu D, Caston-Balderrama A et al. Temporal relationship between vitamin D status and parathyroid hormone in the United States. PLoS One 2015; 10: e0118108.
Brolin RE, Gorman RC, Milgrim LM, Kenler HA . Multivitamin prophylaxis in prevention of post-gastric bypass vitamin and mineral deficiencies. Int J Obes 1991; 15: 661–667.
Poitou Bernert C, Ciangura C, Coupaye M, Czernichow S, Bouillot J, Basdevant A . Nutritional deficiency after gastric bypass: diagnosis, prevention and treatment. Diabetes Metab 2007; 33: 13–24.
Madan AK, Orth WS, Tichansky DS, Ternovits CA . Vitamin and trace mineral levels after laparoscopic gastric bypass. Obes Surg 2006; 16: 603–606.
Flancbaum L, Belsley S, Drake V, Colarusso T, Tayler E . Preoperative nutritional status of patients undergoing roux-en-Y gastric bypass for morbid obesity. J Gastrointest Surg 2006; 10: 1033–1037.
Williamson MA, Snyder LM. . Wallach’s Interpretation of Diagnostic Tests. Lippincott Williams & Wilkins, 2012.
Burtis CA, Ashwood ER, Bruns DE . Tietz textbook of clinical chemistry and molecular diagnostics. Elsevier Health Sciences 2012.
Lips P . Vitamin D status and nutrition in Europe and Asia. J Steroid Biochem Mol Biol 2007; 103: 620–625.
Peterson LA, Cheskin LJ, Furtado M, Papas K, Schweitzer MA, Magnuson TH et al. Malnutrition in bariatric surgery candidates: multiple micronutrient deficiencies prior to surgery. Obes Surg 2015; 26: 833–838.
Ernst B, Thurnheer M, Schmid SM, Schultes B . Evidence for the necessity to systematically assess micronutrient status prior to bariatric surgery. Obesity Surg 2009; 19: 66–73.
Blume CA, Boni CC, Casagrande DS, Rizzolli J, Padoin AV, Mottin CC . Nutritional profile of patients before and after roux-en-Y gastric bypass: 3-year follow-up. Obes Surg 2012; 22: 1676–1685.
Gasteyger C, Suter M, Gaillard RC, Giusti V . Nutritional deficiencies after roux-en-Y gastric bypass for morbid obesity often cannot be prevented by standard multivitamin supplementation. Am J Clin Nutr 2008; 87: 1128–1133.
Lefebvre P, Letois F, Sultan A, Nocca D, Mura T, Galtier F . Nutrient deficiencies in patients with obesity considering bariatric surgery: a cross-sectional study. Surg Obes Related Dis 2013; 10: 540–546.
Toh SY, Zarshenas N, Jorgensen J . Prevalence of nutrient deficiencies in bariatric patients. Nutrition 2009; 25: 1150–1156.
Gesquiere I, Lannoo M, Augustijns P, Matthys C, Van der Schueren B, Foulon V . Iron deficiency after roux-en-Y gastric bypass: insufficient iron absorption from oral iron supplements. Obes Surg 2014; 24: 56–61.
Pfeiffer CM, Johnson CL, Jain RB, Yetley EA, Picciano MF, Rader JI et al. Trends in blood folate and vitamin B-12 concentrations in the united states, 1988 2004. Am J Clin Nutr 2007; 86: 718–727.
Damms-Machado A, Friedrich A, Kramer KM, Stingel K, Meile T, Küper MA et al. Pre-and postoperative nutritional deficiencies in obese patients undergoing laparoscopic sleeve gastrectomy. Obes Surg 2012; 22: 881–889.
Wu AH. . Tietz Clinical Guide to Laboratory Tests. Saunders/Elsevier: St. Louis, 2006.
Dolan K, Hatzifotis M, Newbury L, Lowe N, Fielding G . A clinical and nutritional comparison of biliopancreatic diversion with and without duodenal switch. Ann Surg 2004; 240: 51–56.
Aasheim ET, Bjorkman S, Sovik TT, Engstrom M, Hanvold SE, Mala T et al. Vitamin status after bariatric surgery: a randomized study of gastric bypass and duodenal switch. Am J Clin Nutr 2009; 90: 15–22.
Schweiger C, Weiss R, Berry E, Keidar A . Nutritional deficiencies in bariatric surgery candidates. Obes Surg 2010; 20: 193–197.
Author information
Affiliations
Corresponding author
Ethics declarations
Competing interests
The authors declare no conflict of interest.
Additional information
Author contributions
Initial idea and design of the study: IB, SP, SH, SN, JS and AB. Drafting and finalising manuscript: IB, SP, SH, SN, JS and AB.
Supplementary Information accompanies this paper on European Journal of Clinical Nutrition website
Supplementary information
Rights and permissions
About this article
Cite this article
Bazuin, I., Pouwels, S., Houterman, S. et al. Improved and more effective algorithms to screen for nutrient deficiencies after bariatric surgery. Eur J Clin Nutr 71, 198–202 (2017). https://doi.org/10.1038/ejcn.2016.254
Received:
Revised:
Accepted:
Published:
Issue Date:
DOI: https://doi.org/10.1038/ejcn.2016.254

