Abstract
Calpains are intracellular cysteine proteases that have crucial roles in many physiological and pathological processes. Elevated calpain activity has been associated with many pathological states. Calpain inhibition can be protective or lethal depending on the context. Previous work has shown that c-myc transformation regulates calpain activity by suppressing calpastatin, the endogenous negative regulator of calpain. Here, we have investigated calpain activity in primary acute myelogenous leukemia (AML) blast cells. Calpain activity was heterogeneous and greatly elevated over a wide range in AML blast cells, with no correlation to FAB classification. Activity was particularly elevated in the CD34+CD38− enriched fraction compared with the CD34+CD38+ fraction. Treatment of the cells with the specific calpain inhibitor, PD150606, induced significant apoptosis in AML blast cells but not in normal equivalent cells. Sensitivity to calpain inhibition correlated with calpain activity and preferentially targeted CD34+CD38− cells. There was no correlation between calpain activity and p-ERK levels, suggesting the ras pathway may not be a major contributor to calpain activity in AML. A significant negative correlation existed between calpain activity and calpastatin, suggesting calpastatin is the major regulator of activity in these cells. Analysis of previously published microarray data from a variety of AML patients demonstrated a significant negative correlation between calpastatin and c-myc expression. Patients who achieved a complete remission had significantly lower calpain activity than those who had no response to treatment. Taken together, these results demonstrate elevated calpain activity in AML, anti-leukemic activity of calpain inhibition and prognostic potential of calpain activity measurement.
Introduction
Acute myelogenous leukemia (AML), the most common acute leukemia of adults, is a highly heterogenous disease, both at the cellular and molecular levels. As many as 100 molecular or cytogenetic alterations have been associated with AML1, 2 making it one of the most diverse and challenging forms of human cancer. Current standards of care can result in upwards of 50–75% of adults achieving complete remissions (CRs) with therapies based on nucleoside analogs, anthracyclines or topoisomerase inhibitors.3 However, only 20–30% typically have long-term, disease-free survival.3 There is thus a great need for improved therapies and prognostic markers that can better predict outcome.
Calpains are intracellular, calcium-sensitive, neutral cysteine proteases that have crucial roles in basic physiological and pathological processes.4, 5, 6, 7 Active calpains contain two sub-units; a larger cysteine protease with catalytic activity and a smaller regulatory subunit.8 The two predominant members of the calpain family, calpains 1 (μ-calpain) and 2 (m-calpain), which differ in their activation by Ca2+ in vitro, have been extensively studied.9, 10, 11 Calpain activity is subject to complex regulation. Calpastatin, an endogenous calpain inhibitor, is one of the main factors controlling calpain activity.12, 13, 14, 15, 16, 17, 18 Previously, we demonstrated that the c-myc oncogene regulates calpain activity by suppressing expression of calpastatin. Thus, c-myc-transformed cells were found to have low levels of calpastatin and highly elevated calpain activity. Other identified regulators of calpain activity include proteolysis, phospholipids, inhibition by protein kinase A through phosphorylation of specific sites4, 19 and the microfilament-associated protein GAS2.20, 21, 22 Calpain activity is also stimulated by the ras pathway through mitogen-activated protein kinase kinase (MEK-1/2) and Erk.19, 23, 24, 25, 26, 27 Activation of the Ras-to-Mapk (MAPK/Erk) signaling pathway, either directly through activating RAS gene mutations or indirectly through other genetic aberrations, has an important role in the molecular pathogenesis of myeloid leukemia,28, 29, 30, 31, 32, 33, 34, 35 suggesting that ras pathway activation may be an important regulator of calpain activity.
Excessive calpain activation has been linked to a number of pathological states, and calpain inhibitors can protect cells from a variety of stress-inducing agents.36, 37, 38, 39 Paradoxically, calpain can also be protective, particularly for transformed cells.40, 41, 42, 43, 44, 45 Previously, we observed that calpain activity in HL60 promyelocytic leukemia cells was elevated compared with normal cord blood cells.27 Functional experiments indicated that calpain inhibition induced apoptosis in these cells.46 As other protease inhibitors are promising agents in the treatment of hematological disorders—particularly myeloma and lymphoma,47, 48, 49 we have investigated calpain activity in AML blast cells and sensitivity to calpain inhibition. We have found that activity is greatly elevated and varies over a wide range in AML blast cells. It is particularly elevated in the CD34+CD38− enriched fraction compared with the CD34+CD38+ fraction. Calpain activity did not correlate with p-Erk levels but did correlate inversely with calpastatin levels. Treatment with PD150606, the specific calpain inhibitor induced apoptosis in AML blast cells but not normal cord blood. Sensitivity to PD150606 correlated with calpain activity, suggesting that calpain inhibition may have anti-leukemic activity. A significant negative correlation between calpastatin and c-myc expression was observed in previously published microarray data.50 Calpain activity was significantly lower in CD34+ cells of patients who achieved CRs compared with those who had no response to treatment (NR), suggesting calpain activity may have prognostic significance.
Materials and methods
Patient treatment and samples
Peripheral blood samples used in this study were obtained from newly diagnosed, untreated patients. Samples were acquired during routine patient evaluation and in accordance with institutional review at the Princess Margaret Hospital. Patients who received induction therapy received daunorubicin (60 mg/m2 per day) for days 1–3 and cytarabine (100 mg/m2 per day age 60–80 years or 200 mg/m2 per day age 18–59 years) for days 1–7 by continuous infusion.
Flow cytometric analysis and calpain activity measurements
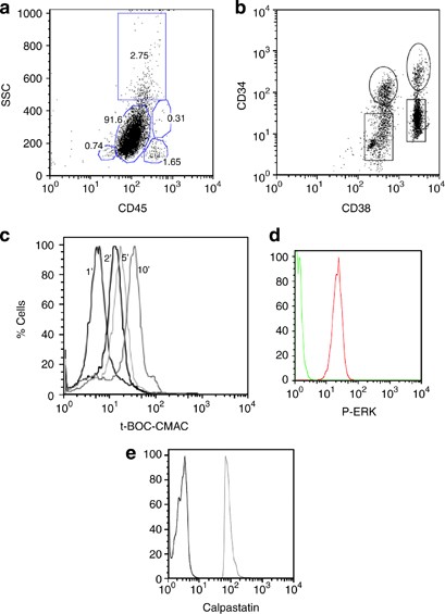
Sample preparation procedure was as described previously.28 Briefly, after extraction of mononuclear cells from peripheral blood samples, cells were stained with anti-CD45, anti-CD34 and anti-CD38 for 20 min at room temperature. After washing out the excess antibodies, calpain activity was measured as described previously.27 The calpain substrate dye, BOC-LM–CMAC,51 was added to cell suspensions, where it diffuses readily into cells and reacts with free thiols (that is, GSH) to enhance retention.52 The cells were fixed after 1, 2, 5, and 10 min by adding 0.5% paraformaldehyde. Cells were kept overnight at 4 °C and were analyzed immediately or permeabilized by methanol and Saponin solution for additional intracellular staining. The cells were washed two times, anti-pErk was added and kept on ice for 20 min. The cells were washed and resuspended in phosphate-buffered saline with 2% fetal bovine serum and analysed with the LSR II (Becton Dickinson, Mississauga, ON, Canada), which was calibrated by standard beads before each experiment. The staining and flow cytometric analysis are shown in Figure 1.
Flow cytometric analysis of cell surface, intracellular markers and calpain activity in AML peripheral blood samples. (a) SSC/CD45—the AML cells were stained as described in the Methods section with FITC mouse anti-human CD45, APC mouse anti-human CD34 and PE mouse anti-human CD38. The FITC and side scatter profile was used to gate on the AML blast cells (population with 91.6% of cells in figure). (b) CD34/CD38− after gating on the blast cells, CD34 and CD38 expression was examined by APC and PE co-staining. Four populations were present, and the CD34+CD34+ and CD34+CD38− subsets were determined based on the fluorescence of unstained controls. (c) t-BOC-CMAC—shown is a representative histogram for the fluorescence change in the product of the calpain assay over the course of the experiment. 1, 2, 5 and 10 min were the timepoints used for analysis. (d) p-ERK—shown is a representative histogram for p-ERK staining. Left shows the unstained control. Right is the stained blast cells. (e) Calpastatin—shown is a representative histogram for calpastatin staining. Left shows the unstained control. Right is the stained blast cells.
Apoptosis assay
Mononuclear cells were incubated with the calpain inhibitor PD150606 (100 μM) overnight. Cells were stained with anti CD45, CD34 and CD38 as described above. Apoptosis was measured by annexin V and PI staining.
Limiting dilution assay
Cells were washed twice with serum-free RPMI 1640 and treated with 100 μM PD150606 overnight. After washing with fresh medium containing 10% fetal bovine serum, cells were adjusted to a cell density of 1 × 106/ml. A total of 10 serial fivefold dilutions were made from these suspensions. In all, 100 μl of each dilution was added to six wells of a 96-well plate, each containing 100 μl of RPMI supplemented with 10% fetal bovine serum. The diluted cells were cultured for 10 days at 37 °C in 5% CO2. Calculation of the number of viable units per well was based on the Spearman's estimator.
Statistical analysis
Student's t-test or ANOVA was used to evaluate the significance of differences between groups. Results are reported as the mean±s.e.m. *P<0.05, **P<0.01.
Results
Calpain activity is variable in different subpopulations of AML samples
We previously observed that calpain activity was elevated in HL60 promyelocytic leukemia cells27 and that these cells were sensitive to calpain inhibition.46 These observations prompted us to investigate calpain activity in primary AML samples. Peripheral blood samples obtained from recently diagnosed patients with AML were taken from unselected, sequential patients. Table 1 summarizes the FAB classification, cytogenetics and clinical responses of the patients to date. Samples were stained for CD45, CD34, CD38, p-Erk, calpastatin and calpain activity was also measured. Mean calpain activity was 0.228 ΔF/ΔT s−1 in CD34+CD38+ cells with a standard deviation of 0.147 (Figure 2a). In the CD34+CD38− population mean calpain activity was 0.356 ΔF/ΔT s−1 with a standard deviation of 0.141 (Figure 2a), which is 75% higher than calpain activity in HL-60 cells and 13.8, 4.1, and 6.7-fold higher than calpain activity in lymphocytes, monocytes and granulocytes of cord blood, respectively.27 Mean calpain activity in the CD34+CD38− population was significantly higher than CD34+CD38+ activity (Figure 2a). Furthermore, although the majority of samples had higher activity in the CD34+CD38− fraction, 19% of the samples had higher activity in the CD34+CD38+ fraction. We conclude that in AML, calpain activity is very high and heterogeneity of activity is apparent.
AML is conventionally classified according to the FAB classification system that takes into account type of cell from which the leukemia developed and its level of differentiation. As shown in Figure 3, we observed wide variation in calpain activity that did not correlate with FAB classification in either the CD34+CD38− or CD34+CD38+ fractions. These observations suggest that the phenotypic characteristics of FAB types do not reflect calpain activity variation.
p-Erk and calpain activity
Elevation of p-Erk in AML has been previously demonstrated, suggesting common activation of the ras pathway.32, 33, 34 Furthermore, as previously demonstrated,27 the ras pathway is an important regulator of calpain activity. We therefore investigated the relationship between pErk levels as an indicator of ras pathway activation and calpain activity. As shown in Figure 4, our results indicate that CD34+CD38− cells exhibit a significantly higher mean level of p-Erk compared with CD34+CD38+ cells. Furthermore, as with calpain activity itself, whereas the majority of samples had higher p-Erk staining in the CD34+CD38− fraction, 30% of the samples had higher p-Erk staining in the CD34+CD38+ fraction. There did not appear to be any correlation of these samples with FAB classification. When p-Erk was plotted against calpain activity it was apparent that no particular correlation was observed between the two measurements for either the CD34+CD38− or CD34+CD38+ fractions (Figures 4c and d). This observation suggests that the ras pathway, as measured by p-Erk levels, may not be a major driver of calpain activity variation in AML.
pErk expression in CD34+CD38− and CD34+CD38+ fractions of AML samples. (a) Comparison of pErk staining in CD34+CD38− vs CD34+CD38+ cells. (b) Pairing of pErk staining for each sample. (c) Plot of calpain activity vs pErk staining for CD34+CD38− cells. (d) Plot of calpain activity vs pErk staining for CD34+CD38+ cells. In both (c) and (d), the curve represents a least-squares fit of a linear relationship between the variables, as calculated by the Prism software.
Calpastatin and calpain activity
Calpain activity is strongly regulated by the endogenous inhibitor calpastatin. Calpastatin binds with a stoichiometry of 1:4 to inactivate calpains and is considered one of the major regulators of calpain. We therefore measured calpastatin levels in the AML blast cell samples. As shown in Figure 5a, calpastatin levels in the CD34+CD38− fraction were significantly lower than in the CD34+CD38+ fraction. Higher calpastatin levels in the CD34+CD38+ fraction were observed in every sample except two. The decreased calpastatin levels in the CD34+CD38− fraction correspond to the increased levels of calpain activity in this fraction. This was confirmed by plotting calpain activity vs calpastatin levels. As shown in Figures 5c and d, we observed a significant negative correlation between calpain activity and calpastatin levels in both the CD34+CD38− and CD34+CD38+ fractions. These observations therefore suggest that calpastatin variation contributes significantly to calpain activity variation.
Calpastatin expression in CD34+CD38− and CD34+CD38+ fractions of AML samples. (a) Comparison of calpastatin staining in CD34+CD38− vs CD34+CD38+ cells. (b) Pairing of calpastatin staining for each sample. (c) Plot of calpain activity vs pErk staining for CD34+CD38− cells. (d) Plot of calpain activity vs pErk staining for CD34+CD38+ cells. In both (c) and (d), the curve represents a least-squares fit of a linear relationship between the variables, as calculated by the Prism software.
Sensitivity of AML cells to apoptosis induced by PD150606
The observed elevated level of calpain activity in the AML samples suggests that they may also be sensitive to calpain inhibition. We therefore tested sensitivity of some of the samples to the calpain inhibitor PD150606.53 PD150606 is an alpha-mercaptoacrylic acid derivative that was first identified and characterized by Wang et al.53 We used this compound for calpain inhibition in our in vitro assays, as it is highly specific for calpain as opposed to cathepsins, papain, trypsin or thermolysin.53 Although it is specific, it has relatively low potency in vitro. We previously reported that its Ki in intact cells is 12.5 μM.27 We have also observed that PD150606 becomes inactivated over time when dissolved in aqueous medium with an inactivation half life of 12 h.46 We therefore used the concentration of 100 μM to test sensitivity to the drug. Cells were exposed to PD150606 overnight and cell death was measured by apoptosis assay or limiting dilution assay as described by Soboloff et al.54 Cells were treated with PD150606 and serially diluted cells were plated in 96-well plates for 10 days. Wells with cell growth were scored and viable cells were estimated based on the Spearman's estimator for serial dilution assays. The limiting dilution assay indicated a log reduction in cell viability between 2.8 and 5.7 for cells treated with PD150606. The level of apoptosis was observed to be significantly higher in CD34+CD38− cells (average: 58%) compared with CD34+CD38+ cells (average 30%) (Figure 6a). In comparison, PD150606 treatment of normal cord blood resulted in 4.25% and 4.1% apoptosis of CD34+CD38− and CD34+CD38+ cells, respectively (Figure 6a). Furthermore, we observed a significant correlation between apoptosis in the CD34+CD38− population and log reduction by limiting dilution (Figure 6b). There also appears to be a trend towards increased apoptosis induction by PD150606 with increased calpain activity (Figures 6c and d). These results suggest that calpain activity may be an important biomarker of disease and that calpain inhibition preferentially targets CD34+CD38− cells in AML.
Apoptosis and loss of viability induced by calpain inhibitor PD150606 in CD34+CD38− and CD34+CD38+ enriched fractions of AML samples. (a) Comparison of apoptosis induction in CD34+CD38− vs CD34+CD38+ cells by PD150606. Cells were exposed to 100 μM PD150606 o/n. Cells were scored for apoptosis using annexin V and PI staining. Open squares are measured levels of apoptosis in cord blood-derived cells. (b) Correlation between log reduction in viability and apoptosis induction in CD34+CD38− cells exposed to PD150606. Apoptosis was as determined in part (a). To determine reduction in viability, cells were exposed to 100 μM PD150606 o/n, collected and then analysed by limiting dilution analysis as described in Materials and methods. (c) Plot of % apoptosis vs calpain activity in CD34+CD38− cells. Apoptosis is described in part (a). Calpain activity is as reported in Figure 2. (d) Plot of % apoptosis vs calpain activity in CD34+CD38+ cells. Apoptosis is described in part (a). Calpain activity is as reported in Figure 2. In both (c) and (d), the curve represents a least-squares fit of a linear relationship between the variables, as calculated by the Prism software.
Calpain activity and patient outcome
We investigated whether calpain activity correlated with patient response to treatment. Additional patient samples for which outcomes were known, were obtained from a sample bank to ensure sufficient statistical power. Data regarding patient outcome were obtained when available, and we examined if there was a difference in calpain activity between those patients who achieved CRs and those who had NR. When the CD34+ cells were analyzed, calpain activity was found to be significantly lower in those patients who underwent CR (Figure 7a). When the blast cells were further analyzed based on CD34 and CD38 expression, no significant difference was seen between NR and CR in the CD34+CD38− subset (Figure 7b). However, in the CD34+CD38+ subset, calpain activity is significantly lower in those patients who underwent CR (Figure 7c). These results suggest that calpain activity may have prognostic relevance. Those patients with lower calpain activity in CD34+ blast cells were more likely to undergo CR compared with those with higher activity. It is of note that the patient with the highest calpain activity in the CR group rapidly relapsed following induction of remission. As this patient relapsed rapidly, the sample was not included in statistical calculations. It would be of interest to monitor those patients who achieved CR to determine if there is a correlation between calpain activity and time until relapse.
Calpain activity and clinical response of AML samples. (a) Calpain activity of CD34+ cells grouped by clinical response. (b) Calpain activity of CD34+CD38− cells grouped by clinical response. (c) Calpain activity of CD34+CD38+ cells grouped by clinical response. NR, no response, CR, complete remission.
Discussion
AML is the most common acute leukemia in adults and one of the most challenging to treat. As advanced chemotherapy can induce remission in 70–80% of patients, most will relapse, emphasizing the need for new therapies and better prognostic approaches that can predict outcome and direct treatment. Here, we have investigated calpain activity and sensitivity to calpain inhibition in AML blast cells. We have observed wide variation in activity, with higher activity in the CD34+CD38− fraction compared with the CD34+CD38+ fraction. We have also observed an inverse correlation between calpain activity and the endogenous inhibitor calpastatin, but no correlation with p-Erk levels, suggesting that calpastatin but not the ras pathway, is a major contributor to calpain activity variation in AML blast cells. We also observed significant sensitivity of AML blast cells to the calpain inhibitor PD150606, both by apoptosis induction and limiting dilution assay. Furthermore, this sensitivity correlated with calpain activity levels, particularly in the CD34+CD38− fraction. Calpain activity did not correlate with any particular FAB classification. However, we observed that calpain activity in CD34+ cells and particularly in the CD34+ CD38+ subset as measured at diagnosis was low in those patients who achieved CR and higher in those who had NR. Taken together, these observations indicate that calpain activity may have prognostic value and calpain inhibition may be useful as part of an anti-leukemic strategy.
Previously, we demonstrated that c-myc regulates calpain activity by negatively regulating calpastatin. Thus, c-myc-negative cells had high levels of calpastatin and low calpain activity, while c-myc-transformed cells had low calpastatin levels and very high activity.46 Furthermore, knockdown of calpastatin in c-myc-negative cells was found to restore calpain activity, promote anchorage-independent growth and tumorigenicity. These observations therefore suggest that calpain activity is an effector of c-myc's transforming activity. Our observation of an inverse correlation of calpastatin levels with calpain activity in the current study is consistent with calpastatin being the major regulator of activity and may reflect the variability of c-myc function in these cells. In support of this possibility, an analysis of gene expression data obtained from the work of Gutiérrez et al.50 shows a highly significant inverse correlation between calpastatin and c-myc expression obtained from a variety of AML samples (Supplementary Figure 1).
Our observations do not address the mechanism by which calpain promotes c-myc transformation. However, calpains are known to target cell cycle-related proteins such as CDKs.55, 56, 57, 58 As well, Kindle et al.59 have shown that calpain is essential for mediating the removal of the CBP/p300 acetyltransferases that are essential for MOZ-TIF2-mediated transformation in AML. Such proteins may therefore be important targets in AML.
While early pioneering experiments suggested that leukemic stem cells resided primarily in the CD34+ CD38− fraction,60, 61 subsequent experiments have shown that in some cases, other fractions can also contain LSCs.62 Nevertheless, the CD34+ CD38− fraction is thought to be enriched in LSCs. Clearly, calpastatin expression and consequently calpain activity distinguished strongly between the CD34+CD38− and CD34+CD38+ fractions. These differences may also represent differential c-myc activity and thus may be related to their respective leukemic potential.
The close connection between c-myc, capastatin and calpain activity suggests that loss of calpastatin activity may have tumor-promoting activity, and thus calpastatin may have tumor suppressor function, particularly in cells that do not have excessive levels of c-myc. In fact it is of interest to note that CAST, the calpastatin gene is located on chr 5q15,63 which is frequently lost in 5q- syndrome.64 Consistent with this possibility, we note that the sample with the highest measured calpain activity had a classic 5q- deletion.
We do not yet know how calpain inhibition targets transformed cells; however, our previous results suggest that c-myc is a major sensitivity factor. Given the extensive involvement of c-myc in AML and other leukemias and lymphomas, it is possible that c-myc is also a major driver of sensitivity in AML. In support of this model, we have found that lymphomas derived from Eμ-myc transgenic mice have decreased calpastatin levels, elevated calpain activity and sensitivity to calpain inhibition (Li et al.; submitted). In this model, apoptosis induction through calpain inhibition was found to be dependent on caspase 3 activation but independent of caspase 9, suggesting a mechanism independent of classical mitochondrial apoptosis. Future work will be required to better define this pathway in lymphoma and AML.
Patients who experienced CRs had significantly lower calpain activity than patients who did not respond to treatment. This was particularly evident in the CD34+CD38+ fraction. While heterogeneous, the majority of CD34+ cells were CD38+. It is therefore not surprising that the ability to induce remission is primarily dependent on this fraction. Long-term outcomes, however, would be more dependent on cell fractions with extensive self-renewing potential. Therefore, it will be of great interest to examine relapse and long-term survival in the context of calpain activity.
References
Tallman MS . Relevance of pathologic classifications and diagnosis of acute myeloid leukemia to clinical trials and clinical practice. Cancer Treat Res 2004; 121: 45–67.
Frohling S, Scholl C, Gilliland DG, Levine RL . Genetics of myeloid malignancies: pathogenetic and clinical implications. J Clin Oncol 2005; 23: 6285–6295.
Ferrara F, Palmieri S, Mele G . Prognostic factors and therapeutic options for relapsed or refractory acute myeloid leukemia. Haematologica 2004; 89: 998–1008.
Li H, Thompson VF, Goll DE . Effects of autolysis on properties of mu- and m-calpain. Biochim Biophys Acta 2004; 1691: 91–103.
Averna M, Stifanese R, De Tullio R, Passalacqua M, Defranchi E, Salamino F et al. Regulation of calpain activity in rat brain with altered Ca2+ homeostasis. J Biol Chem 2007; 282: 2656–2665.
Hassen GW, Feliberti J, Kesner L, Stracher A, Mokhtarian F . A novel calpain inhibitor for the treatment of acute experimental autoimmune encephalomyelitis. J Neuroimmunol 2006; 180: 135–146.
Mellgren RL, Zhang W, Miyake K, McNeil PL . Calpain is required for the rapid, calcium-dependent repair of wounded plasma membrane. J Biol Chem 2007; 282: 2567–2575.
Goll DE, Thompson VF, Li H, Wei W, Cong J . The calpain system. Physiol Rev 2003; 83: 731–801.
Shao H, Chou J, Baty CJ, Burke NA, Watkins SC, Stolz DB et al. Spatial localization of m-calpain to the plasma membrane by phosphoinositide biphosphate binding during epidermal growth factor receptor-mediated activation. Mol Cell Biol 2006; 26: 5481–5496.
Razeghi P, Volpini KC, Wang ME, Youker KA, Stepkowski S, Taegtmeyer H . Mechanical unloading of the heart activates the calpain system. J Mol Cell Cardiol 2007; 42: 449–452.
Vermaelen M, Sirvent P, Raynaud F, Astier C, Mercier J, Lacampagne A et al. Differential localization of autolyzed calpains 1 and 2 in slow and fast skeletal muscles in the early phase of atrophy. Am J Physiol Cell Physiol 2007; 292: C1723–C1731.
Betts R, Anagli J . The beta- and gamma-CH2 of B27-WT's Leu11 and Ile18 side chains play a direct role in calpain inhibition. Biochemistry 2004; 43: 2596–2604.
Betts R, Weinsheimer S, Blouse GE, Anagli J . Structural determinants of the calpain inhibitory activity of calpastatin peptide B27-WT. J Biol Chem 2003; 278: 7800–7809.
Takano J, Tomioka M, Tsubuki S, Higuchi M, Iwata N, Itohara S et al. Calpain mediates excitotoxic DNA fragmentation via mitochondrial pathways in adult brains: evidence from calpastatin mutant mice. J Biol Chem 2005; 280: 16175–16184.
Hood JL, Brooks WH, Roszman TL . Subcellular mobility of the calpain/calpastatin network: an organelle transient. Bioessays 2006; 28: 850–859.
Stifanese R, Averna M, Salamino F, Cantoni C, Mingari MC, Prato C et al. Characterization of the calpain/calpastatin system in human hemopoietic cell lines. Arch Biochem Biophys 2006; 456: 48–57.
Hanna RA, Garcia-Diaz BE, Davies PL . Calpastatin simultaneously binds four calpains with different kinetic constants. FEBS Lett 2007; 581: 2894–2898.
Kim KA, Lee YA, Shin MH . Calpain-dependent calpastatin cleavage regulates caspase-3 activation during apoptosis of Jurkat T cells induced by Entamoeba histolytica. Int J Parasitol 2007; 37: 1209–1219.
Perrin BJ, Huttenlocher A . Calpain. Int J Biochem Cell Biol 2002; 34: 722–725.
Benetti R, Del Sal G, Monte M, Paroni G, Brancolini C, Schneider C . The death substrate Gas2 binds m-calpain and increases susceptibility to p53-dependent apoptosis. EMBO J 2001; 20: 2702–2714.
Benetti R, Copetti T, Dell’Orso S, Melloni E, Brancolini C, Monte M et al. The calpain system is involved in the constitutive regulation of beta-catenin signaling functions. J Biol Chem 2005; 280: 22070–22080.
Demarchi F, Bertoli C, Copetti T, Tanida I, Brancolini C, Eskelinen EL et al. Calpain is required for macroautophagy in mammalian cells. J Cell Biol 2006; 175: 595–605.
Hirano M, Osada S, Aoki T, Hirai S, Hosaka M, Inoue J et al. MEK kinase is involved in tumor necrosis factor alpha-induced NF-kappaB activation and degradation of IkappaB-alpha. J Biol Chem 1996; 271: 13234–13238.
Glading A, Chang P, Lauffenburger DA, Wells A . Epidermal growth factor receptor activation of calpain is required for fibroblast motility and occurs via an ERK/MAP kinase signaling pathway. J Biol Chem 2000; 275: 2390–2398.
Glading A, Uberall F, Keyse SM, Lauffenburger DA, Wells A . Membrane proximal ERK signaling is required for M-calpain activation downstream of epidermal growth factor receptor signaling. J Biol Chem 2001; 276: 23341–23348.
Leloup L, Daury L, Mazeres G, Cottin P, Brustis JJ . Involvement of the ERK/MAP kinase signalling pathway in milli-calpain activation and myogenic cell migration. Int J Biochem Cell Biol 2007; 39: 1177–1189.
Niapour M, Berger S . Flow cytometric measurement of calpain activity in living cells. Cytometry A 2007; 71: 475–485.
Tanaka K, Takechi M, Nishimura S, Oguma N, Kamada N . Amplification of c-MYC oncogene and point mutation of N-RAS oncogene point mutation in acute myelocytic leukemias with double minute chromosomes. Leukemia 1993; 7: 469–471.
Morgan MA, Dolp O, Reuter CW . Cell-cycle-dependent activation of mitogen-activated protein kinase kinase (MEK-1/2) in myeloid leukemia cell lines and induction of growth inhibition and apoptosis by inhibitors of RAS signaling. Blood 2001; 97: 1823–1834.
Wu J, Wong WW, Khosravi F, Minden MD, Penn LZ . Blocking the Raf/MEK/ERK pathway sensitizes acute myelogenous leukemia cells to lovastatin-induced apoptosis. Cancer Res 2004; 64: 6461–6468.
Dai Y, Rahmani M, Pei XY, Khanna P, Han SI, Mitchell C et al. Farnesyltransferase inhibitors interact synergistically with the Chk1 inhibitor UCN-01 to induce apoptosis in human leukemia cells through interruption of both Akt and MEK/ERK pathways and activation of SEK1/JNK. Blood 2005; 105: 1706–1716.
Ricciardi MR, McQueen T, Chism D, Milella M, Estey E, Kaldjian E et al. Quantitative single cell determination of ERK phosphorylation and regulation in relapsed and refractory primary acute myeloid leukemia. Leukemia 2005; 19: 1543–1549.
Bardet V, Tamburini J, Ifrah N, Dreyfus F, Mayeux P, Bouscary D et al. Single cell analysis of phosphoinositide 3-kinase/Akt and ERK activation in acute myeloid leukemia by flow cytometry. Haematologica 2006; 91: 757–764.
Kojima K, Konopleva M, Samudio IJ, Ruvolo V, Andreeff M . Mitogen-activated protein kinase kinase inhibition enhances nuclear proapoptotic function of p53 in acute myelogenous leukemia cells. Cancer Res 2007; 67: 3210–3219.
Milella M, Konopleva M, Precupanu CM, Tabe Y, Ricciardi MR, Gregorj C et al. MEK blockade converts AML differentiating response to retinoids into extensive apoptosis. Blood 2007; 109: 2121–2129.
Samantaray S, Ray SK, Ali SF, Banik NL . Calpain activation in apoptosis of motoneurons in cell culture models of experimental parkinsonism. Ann NY Acad Sci 2006; 1074: 349–356.
Galvez AS, Diwan A, Odley AM, Hahn HS, Osinska H, Melendez JG et al. Cardiomyocyte degeneration with calpain deficiency reveals a critical role in protein homeostasis. Circ Res 2007; 100: 1071–1078.
Matsubara E, Tsuchiya A, Minami N, Nishino I, Pappolla MA, Shoji M et al. A unique case of limb-girdle muscular dystrophy type 2A carrying novel compound heterozygous mutations in the human CAPN3 gene. Eur J Neurol 2007; 14: 819–822.
Yang PM, Chen HC, Tsai JS, Lin LY . Cadmium induces Ca2+-dependent necrotic cell death through calpain-triggered mitochondrial depolarization and reactive oxygen species-mediated inhibition of nuclear factor-kappaB activity. Chem Res Toxicol 2007; 20: 406–415.
Zhu W, Murtha PE, Young CY . Calpain inhibitor-induced apoptosis in human prostate adenocarcinoma cells. Biochem Biophys Res Commun 1995; 214: 1130–1137.
Zhu DM, Uckun FM . Calpain inhibitor II induces caspase-dependent apoptosis in human acute lymphoblastic leukemia and non-Hodgkin's lymphoma cells as well as some solid tumor cells. Clin Cancer Res 2000; 6: 2456–2463.
Witkowski JM, Zmuda-Trzebiatowska E, Swiercz JM, Cichorek M, Ciepluch H, Lewandowski K et al. Modulation of the activity of calcium-activated neutral proteases (calpains) in chronic lymphocytic leukemia (B-CLL) cells. Blood 2002; 100: 1802–1809.
Zhu H, Zhang L, Dong F, Guo W, Wu S, Teraishi F et al. Bik/NBK accumulation correlates with apoptosis-induction by bortezomib (PS-341, Velcade) and other proteasome inhibitors. Oncogene 2005; 24: 4993–4999.
Guan N, Korukonda R, Hurh E, Schmittgen TD, Donkor IO, Dalton JT . Apoptosis induced by novel aldehyde calpain inhibitors in human tumor cell lines. Int J Oncol 2006; 29: 655–663.
Storr SJ, Carragher NO, Frame MC, Parr T, Martin SG . The calpain system and cancer. Nat Rev Cancer 2011; 11: 364–374.
Niapour M, Yu Y, Berger SA . Regulation of calpain activity by c-Myc through calpastatin and promotion of transformation in c-Myc-negative cells by calpastatin suppression. J Biol Chem 2008; 283: 21371–21381.
Goy A, Gilles F . Update on the proteasome inhibitor bortezomib in hematologic malignancies. Clin Lymphoma 2004; 4: 230–237.
Dicato M, Boccadoro M, Cavenagh J, Harousseau JL, Ludwig H, San Miguel J et al. Management of multiple myeloma with bortezomib: experts review the data and debate the issues. Oncology 2006; 70: 474–482.
Mulligan G, Mitsiades C, Bryant B, Zhan F, Chng WJ, Roels S et al. Gene expression profiling and correlation with outcome in clinical trials of the proteasome inhibitor bortezomib. Blood 2007; 109: 3177–3188.
Gutierrez NC, Lopez-Perez R, Hernandez JM, Isidro I, Gonzalez B, Delgado M et al. Gene expression profile reveals deregulation of genes with relevant functions in the different subclasses of acute myeloid leukemia. Leukemia 2005; 19: 402–409.
Sasaki T, Kikuchi T, Yumoto N, Yoshimura N, Murachi T . Comparative specificity and kinetic studies on porcine calpain I and calpain II with naturally occurring peptides and synthetic fluorogenic substrates. J Biol Chem 1984; 259: 12489–12494.
Rosser BG, Powers SP, Gores GJ . Calpain activity increases in hepatocytes following addition of ATP. Demonstration by a novel fluorescent approach. J Biol Chem 1993; 268: 23593–23600.
Wang KK, Nath R, Posner A, Raser KJ, Buroker-Kilgore M, Hajimohammadreza I et al. An alpha-mercaptoacrylic acid derivative is a selective nonpeptide cell-permeable calpain inhibitor and is neuroprotective. Proc Natl Acad Sci USA 1996; 93: 6687–6692.
Soboloff J, Zhang Y, Minden M, Berger S . Sensitivity of myeloid leukemia cells to calcium influx blockade. Application to bone marrow purging. Exp Hematol 2002; 30: 1219.
Carragher NO, Westhoff MA, Riley D, Potter DA, Dutt P, Elce JS et al. v-Src-induced modulation of the calpain-calpastatin proteolytic system regulates transformation. Mol Cell Biol 2002; 22: 257–269.
Yajima Y, Kawashima S . Calpain function in the differentiation of mesenchymal stem cells. Biol Chem 2002; 383: 757–764.
Chen Z, Knutson E, Kurosky A, Albrecht T . Degradation of p21cip1 in cells productively infected with human cytomegalovirus. J Virol 2001; 75: 3613–3625.
Delmas C, Aragou N, Poussard S, Cottin P, Darbon JM, Manenti S . MAP kinase-dependent degradation of p27Kip1 by calpains in choroidal melanoma cells. Requirement of p27Kip1 nuclear export. J Biol Chem 2003; 278: 12443–12451.
Kindle KB, Collins HM, Heery DM . MOZ-TIF2-mediated destruction of CBP/p300 is blocked by calpain inhibitor 2. Leukemia 2010; 24: 1359–1361.
Lapidot T, Sirard C, Vormoor J, Murdoch B, Hoang T, Caceres-Cortes J et al. A cell initiating human acute myeloid leukaemia after transplantation into SCID mice. Nature 1994; 367: 645–648.
Bonnet D, Dick JE . Human acute myeloid leukemia is organized as a hierarchy that originates from a primitive hematopoietic cell. Nat Med 1997; 3: 730–737.
Taussig DC, Vargaftig J, Miraki-Moud F, Griessinger E, Sharrock K, Luke T et al. Leukemia-initiating cells from some acute myeloid leukemia patients with mutated nucleophosmin reside in the CD34(-) fraction. Blood 2010; 115: 1976–1984.
Inazawa J, Nakagawa H, Misawa S, Abe T, Minoshima S, Fukuyama R et al. Assignment of the human calpastatin gene (CAST) to chromosome 5 at region q14----q22. Cytogenet Cell Genet 1990; 54: 156–158.
Herry A, Douet-Guilbert N, Gueganic N, Morel F, Le Bris MJ, Berthou C et al. Del(5q) and MLL amplification in homogeneously staining region in acute myeloblastic leukemia: a recurrent cytogenetic association. Ann Hematol 2006; 85: 244–249.
Acknowledgements
This work was supported by grants from the Canadian Institutes of Health Research to SAB.
Author information
Affiliations
Corresponding author
Ethics declarations
Competing interests
The authors declare no conflict of interest.
Additional information
Supplementary Information accompanies the paper on Blood Cancer Journal website
Supplementary information
Rights and permissions
This work is licensed under the Creative Commons Attribution-NonCommercial-No Derivative Works 3.0 Unported License. To view a copy of this license, visit http://creativecommons.org/licenses/by-nc-nd/3.0/
About this article
Cite this article
Niapour, M., Farr, C., Minden, M. et al. Elevated calpain activity in acute myelogenous leukemia correlates with decreased calpastatin expression. Blood Cancer Journal 2, e51 (2012). https://doi.org/10.1038/bcj.2011.50
Received:
Accepted:
Published:
Issue Date:
DOI: https://doi.org/10.1038/bcj.2011.50
Keywords
- calpain
- calpastatin
- AML






