Abstract
We designed a new promoter that drives transgene expression in an exclusively neuron-specific manner. The promoter of superior cervical ganglion10 (SCG10), expressed in neurons, was further modified to enhance its neuron specificity and activity by changing its length and fusing a multiple neuronal restrictive silencer element (NRSE) to its upstream or downstream regions. The promoter, which contained 2 kb original promoter length and two extra NRSEs in its downstream region, eventually exhibited remarkable neuron specificity as well as strong activity. To further amplify the promoter activity, the promoter was introduced into a Cre recombinase (Cre)-expressing adenovirus, and subsequent combination with Cre-inducible enhanced green fluorescence protein (EGFP)-expressing adenovirus vector, which has much stronger general promoter, resulted in a remarkably strong gene expression exclusively in neuronal cells of mixed cultures and in an animal model. This system is also applicable to astrocyte-specific expression; for instance, by changing the Cre promoter cassette to an astrocyte-specific promoter. The present relatively compact promoter combined with Cre/loxP system could be useful for a wide range of transgene experiments in vivo as well as for clinical applications.
Introduction
Adenovirus-mediated gene transfer is an efficient method for transferring genes into neuronal cells. However, the central nervous system (CNS) consists of many glial cells and neurons, and neurons, which are usually the target of gene transfer, are surrounded by astrocytes that are more susceptible to adenovirus infection than neurons.1, 2 Therefore, improvements to adenovirus vector systems, which would provide strong expression in neurons while simultaneously be suppressed in glial cells, is an attractive subject for research. For this purpose, a promoter must have both prominent specificity and activity. Several attempts for neuron-targeted gene transfer have to date been performed under the control of ordinary neuron-specific promoters such as the neuron-specific enolase (NSE) promoter3 or promoters modified with the neuronal restrictive silencer element (NRSE).2, 4 The NRSE sequence is a well-characterized one, and acts as a negative regulatory element, selectively silencing gene expression in non-neuronal cells.5 However, adenoviral gene transfer using such NRSE-engineered promoters has not been able to completely exclude gene expression in non-neuronal cells.2, 4 This might be partially due to the much higher efficacy of virus infection to glial cells rather than to neurons. Thus, to overcome the low infection efficacy of neuronal cells, promoter activity has to be as high as possible in neuronal cells without losing neuron specificity. In this respect, examining the length of the basic promoter to obtain higher activity and specificity is indispensable. In addition, the positional effect of NRSE was assumed to be another important factor.6 In fact, in some cases NRSE behaves as an enhancer in neurons6, 7 in addition to its role of a silencer in non-neuronal cells, and its function as either a silencer or an enhancer seems to be determined by its location in the gene promoter.6 Taking those factors into consideration, we attempted here to establish a promoter that would induce expression of target molecules in neurons with high specificity and strong activity. We chose a neuron-specific promoter: the superior cervical ganglion (SCG)10 promoter8 as the basic promoter and attempted to modify it by fusing extra sets of NRSEs into some positions. We also changed the length of the promoter to get sufficient promoter activity as well as a high specificity to neurons. Furthermore, the improved promoter was introduced into Cre recombinase (Cre)/loxP-mediated adenoviral vectors9 to obtain much higher expressions, which would be good enough for neuron-targeted gene transfer in vivo. In this system, double viral infection with a cell type specific-Cre-expressing virus, and a virus whose transgene expressions are restrictedly driven by Cre expression was carried out. The Cre promoter assured expression specificity, and the CAG promoter in the loxP-construct achieved strong activity.9 We employed this methodology equipped with the improved neuron-specific promoter to achieve strong transgene expressions completely restricted to neurons both in vitro and in vivo. In addition, this Cre–loxP-mediated gene amplification is also applicable for glial cell specific expression by changing the Cre-promoter cassette to the glia-specific promoter; therefore, the efficiency of specific gene transfer into astrocytes was also examined by the Cre/loxP-mediated adenovirus system.
The minimal promoter of SCG10 is about 0.45 kb (S0.4) and does not induce neuron-specific transgene expression.2, 8 Neuron-specific expression of SCG10 was achieved with its original NRSE, which is located at 1.5 kb upstream of the transcriptional start site.8 To improve the specificity and activity of the minimal SCG10 promoter (S0.4), we first examined positional effects and multiplicity of NRSEs. We constructed a luciferase (Luc)-expressing plasmid under the control of S0.4; and then, we added multiple NRSEs (2, 4 or 8) in its upstream (2N-S0.4, 4N-S0.4 and 8N-S0.4) or downstream (S0.4-2N, S0.4-4N and S0.4-8N) regions with the same promoter. The resulting constructs (Figure 1a) were transfected to either non-neuronal NIH3T3 cells or neuronal PC12 cells to assess Luc activity. All NRSE-containing promoters effectively repressed Luc expression in NIH3T3 cells (Figure 1b). Suppression appeared to correlate with the number of NRSEs. In PC12 cells, NRSE fusion upstream of S0.4 also repressed reporter gene activities gradually together with an increase in NRSE number (Figure 1c). However, interestingly, S0.4-2N exhibited relatively strong promoter activity suggesting its role as an enhancer (Figure 1c). Moreover, additional downstream NRSE demonstrated silencing activity (Figure 1c). Consequently, S0.4-2N exhibited much higher promoting activity in PC12 cells than S0.4, and the activity of S0.4-2N was almost negligible in NIH3T3 cells. These results implied that S0.4-2N is a better construct to enhance neuron specificity and activity of the SCG10 promoter.
NRSE engineered superior cervical ganglion (SCG)10 promoter activities. The NRSE sequence consisting of 5′-TTCAGCACCACGGAGAGTGCC-3′ from the SCG10 gene8 was used in this study. For details of plasmid constructions, transfections, and measurements of relative luciferase (Luc) activity, see Supplementary information 1. (a) Schematic representation of the constructs generated for evaluating SCG10 promoter activity. The black boxes of each construct indicate NRSE located upstream or downstream of each promoter. (b–f) Each graph shows relative Luc activity driven by each plasmid in PC12 or NIH3T3 cells 48 h after transfection. Transfection into NIH3T3 (b) or PC12 (c) cells was performed using plasmids containing the minimum (S0.4) or each multiple NRSE-equipped promoters (2N-S0.4, 4N-S0.4, 8N-S0.4, S0.4-2N, S0.4-4N or S0.4-8N). (d) The promoter activities of various length of SCG10 promoter. S0.4: 0.45 kb, S2: 2 kb, S3.7: 3.7 kb. (e) The promoter activities of single or dual NRSE-tagged downstream of S2 (S2-N and S2-2N). (f) The activities of Luc-expressing plasmid carrying another neuron-specific promoter, neuron-specific enolase (NSE) or Synapsin 1, were compared with that of S2-2N. Luc activity of each construct was normalized against that of another Luc plasmid carrying a ubiquitous promoter, herpes simplex virus thymidine kinase (HSV-TK) promoter19 (HSV-Luc). Relative Luc activity is obtained by calculating the ratio of Luc activity induced by each plasmid and those regulated by HSV-Luc. Four independent assays in different wells were carried out to determine the average of relative Luc activity at each point. Statistical analysis (Student's t-test) were performed to determine the significant differences of relative Luc activity between two groups; S0.4 vs each promoter (b–d), S2 vs each promoter (e), S2-2N vs NSE or Synapsin 1 promoter (f). Statistical significance was set at *P<0.05 and **P<0.01. Error bars are s.e.m.
To further improve this promoter, we evaluated the length of the upstream region of the SCG10 promoter. Luc constructs driven by 2 and 3.7 kb SCG10 gene promoter (S2 and S3.7), both of which contained one endogenous NRSE (Figure 1a), were transfected into PC12 and NIH3T3 cells, and respective activities were compared to that induced by the SCG10 minimal promoter, S0.4. S2 and S3.7 have higher activities than S0.4 in PC12 cells (approximately three- or twofold, respectively), while the promoter activities were clearly much lower than that of S0.4 in NIH3T3 cells (Figure 1d). This suggests that the 2 kb length promoter of SCG10 (S2) is more efficient than S3.7 or S0.4.
Taking all the above data into consideration, we attempted to attach one or two additional NRSEs close to the downstream region of S2 (S2-N or S2-2N, respectively, Figure 1a). S2 promoter activity gradually increased with NRSE addition (at least up to two NRSEs), which indicated that NRSE tagging had an enhancing effect on the S2 promoter (Figure 1e) in PC12 cells. The addition of two NRSE again showed repressing activity in NIH3T3 cells (Figure 1e). Finally, the neuron specificity and activity of S2-2N was compared with established neuron-specific promoters, that is, NSE10 and Synapsin 1 promoters.11 Luc activity in PC12 cells transfected with S2-2N presented a relatively stronger activity compared to NSE or Synapsin 1 promoter. However, in NIH3T3 cells, S2-2N showed an almost negligible activity that was significantly lower than that of NSE (1/200 fold) or Synapsin 1 (1/50 fold) (Figure 1f). Collectively, of all the NRSE attached SCG10 promoters examined, the 2 kb SCG10 promoter with a couple of NRSEs at the downstream is the best promoter to drive specific expression exclusively in neuronal cell lines, and we named this promoter SCG10 plus 2 NRSE promoter (S2NP).
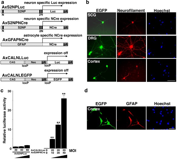
To evaluate the specificity of S2NP in neuronal cultures, Cre expressing adenovirus was equipped with S2NP (AxS2NPNCre; Figure 2a). This adenovirus encoding Cre was tagged with a nuclear localization signal (NCre), which can excise the stuffer sequence between two loxPs more effectively than the ordinary one12 under the control of S2NP. As for the expression of the reporter gene, Luc was first attached downstream of the Neo resistant gene and the SV40 poly-A, which were flanked by two loxP sequences. The CAG promoter was used to drive gene expression, and this adenovirus was designated as AxCALNLLuc (Figure 2a). Consequently, expression of Luc driven by the CAG promoter was dependent on Cre expression. We first examined whether Cre/loxP-mediated gene expression really had an amplification effect on the expression of target molecules. For this comparison, we also prepared Luc-expressing adenovirus in which Luc expression was directly driven by S2NP (AxS2NPLuc, Figure 2a). Under the conditions of the same multiplicity of infection, double infection using the Cre/loxP system demonstrated apparently stronger Luc activities (6–17 fold) than that of the single infection of AxS2NPLuc (Figure 2b).
Cre recombinase (Cre)/loxP-mediated gene transfer into neuron–glia co-cultures. The detailed method of adenovirus constructions and infection into neuron–glia mixed cultures are described in Supplementary information 2. (a) Schematic representation of the promoter and expression unit in each adenovirus (see in the text). Since Cre expression is regulated by S2NP or glial fibrillary acidic protein (GFAP) promoter, double infection of Cre expressing virus plus loxP-carrying virus resulted in cell type-specific induction of reporter gene, luciferase (Luc) or enhanced green fluorescence protein (EGFP). The S2NP consists of 2 kb superior cervical ganglion (SCG)10 promoter originally containing one endogenous NRSE (N) and two artificially tagged N (2N) in its downstream region. (b) Neuron–glia mixed cultures were prepared from P0 rat SCG (upper), adult rat lumbar dorsal root ganglions (DRG) (middle) or E18 rat cerebral cortex (lower). At 2 days after virus infections, all EGFP-expressing cells (green, left column) were identified as neurons by neurofilament staining (red, middle column). Hoechst staining (blue, right column) indicated that these cultures contained many non-neuronal cells (glial cells) in addition to neurons. Bar=100 μm. (c) In PC12 cells, levels of Luc activity, which were obtained using the double infection strategy (Cre/loxP-mediated CAG promoter activation), were much higher than those with a simple infection of adenovirus-expressing Luc directly regulated by S2NP. Relative Luc activity at each point was calculated by the ratio between Luc activity obtained by each virus infection and that of HSV-Luc-expressing virus infection at the same multiplicity of infection (MOI). Statistical significance (**P<0.01) was determined by Student's t-test between two groups (AxS2NPLuc infection and the double infection) where infections were performed at the same MOI. Data are given as means±s.e.m. (d) Cortical neuron–glia co-cultures were co-infected with AxCALNLEGFP and AxGFAPNCre. EGFP expression was specifically detected in astrocytes (green, left), which was confirmed by immunocytochemical staining with anti-glial fibrillary acidic protein (GFAP) antibodies (red, middle). Cells were also stained with Hoechst 33258 (blue, right). Bar=50 μm.
Next, we constructed a Cre-inducible-enhanced green fluorescence protein (EGFP)-expressing virus (AxCALNLEGFP, Figure 2a) to evaluate the specificity of S2NP in neuron–glial mixed cultures. Double infection of the two viruses (Cre and Floxed) was performed using primary cultures prepared from SCG, dorsal root ganglions or embryonic cerebral cortex. Even though these cultures contained fibroblasts and glial cells, the double infection successfully induced intense EGFP expression specifically in neurons, as judged from colocalization of EGFP fluorescence and neurofilament staining (Figure 2c). These results demonstrated that Cre/loxP-mediated adenoviral system equipped with S2NP succeeded in driving strong and exclusively specific gene expression in neurons of various mixed culture systems. In addition, we also constructed another adenovirus carrying NCre under the control of mouse glial fibrillary acidic protein (GFAP) promoter (AxGFAPNCre, Figure 2a) to examine Cre-inducible astrocyte-specific adenoviral gene transfer. Double infection of AxCALNLEGFP and AxGFAPNCre into neuron–glia mixed cultures prepared from cerebral cortex exhibited intense EGFP expression in astrocytes, which was confirmed by GFAP staining, but not in other cell types including neurons (Figure 2d). Taken altogether, these results indicated that the double infection method using NCre-expressing adenovirus under the control of S2NP or GFAP promoter is very effective for achieving cell type-specific gene expression in either neuron or astrocyte in neuron–glia mixed cultures.
To further examine whether the above-mentioned virus systems can achieve specific gene expression in brain, a combination of AxCALNLEGFP and either AxS2NPNCre or AxGFAPNCre was doubly infected stereotactically into several brain areas of rats. Seven days following infection, brain sections including injected areas were prepared for histological analysis. Simultaneous infection of AxCALNLEGFP and AxS2NPNCre into the cerebral cortex revealed intense EGFP signals exclusively in cells, which were also immuno-positive for the neuron-specific marker NeuN (Figure 3a and d–f). The same double infections into the striatum induced intense EGFP expression in cells with typical neuronal shapes (Figure 3b). The percentage of EGFP/NeuN-double-positive neurons was about 98% of the total EGFP-expressing cells both in cases of cortical and striatal injections. Double infection into the cerebellum successfully demonstrated numerous EGFP-positive granular cells together with their dendrites, parallel fibers (Figure 3c). However, Purkinje cells were not labeled with EGFP, which might be explained by the greater difficulty involving adenoviral infection into these cells than into granular neurons.13 Simultaneous immunohistochemical staining with anti-GFAP antibodies on these sections also confirmed that these EGFP-positive processes are not of astrocytic origin, but of neuronal one (Figure 3g–i).
Cre recombinase (Cre)/loxP-mediated adenoviral gene transfer into rat brain. The methods of adenoviral infection into areas of rat brain and visualizations of the injection areas are described in detail in Supplementary information 3. Unilateral hypoglossal nerve injury using Wistar rats was performed as described in our previous report,14 and rats were killed 7 days after axotomy for further histochemical analysis. (a–c) Neuron-specific enhanced green fluorescence protein (EGFP) expression 7 days after co-infection with AxCALNLEGFP and AxS2NPNCre either in the cerebral cortex (a), striatum (b), or cerebellum (c). Note that numerous granular cells of cerebellum together with their parallel fibers are stained with EGFP (c). (d–f) demonstrate colocalization of EGFP (green) and the neuron-specific antigen marker NeuN (red) in cerebral cortex. (f) Shows the merged image of (d) and (e). (g–i) Merged images of EGFP (green) and glial fibrillary acidic protein (GFAP) staining (red) on each section of cerebral cortex (g), striatum (h), or cerebellum (i), respectively. Note that EGFP-positive processes are not of astrocytic origin. Bar=100 μm (a–c) and (g–i); 50 μm (d–f). (j–q) Astrocyte-specific gene expression in rat brain. Double infection of AxCALNLEGFP and AxGFAPNCre into rat striatum resulted in astrocyte-specific EGFP gene expression (j). EGFP-expressing cells (green, k) were also stained with GFAP antibodies (red, l). (m) Shows the merged image of (k) and (l). Intensely stained EGFP-positive cells are also observed after infection into the cerebellum (n). Note that Bergman glia-like cells are labeled with EGFP. The EGFP-expressing cells in cerebellum (o) are also GFAP-positive (red in p) in the Purkinje cell layer. (q) Shows the merged image of (o) and (p). Bar =100 μm (j and n); =20 μm (k–m) and (o–q). (r–u) Double infection of AxCALNLEGFP and AxS2NPNCre (r and s) or AxGFAPNCre (t and u), into hypoglossal nucleus. Higher magnification photographs of injured nucleus (s and u) show merged images of EGFP (green) and GFAP (red). Upper panels (r and s) represent intensely EGFP-expressing large motor neurons (green). Enhanced green fluorescent protein expression was observed in both control (left) and axotomized sides (right) in (r), and whereas exclusive Enhanced green fluorescent protein expression (green) in astrocyte-like shaped cells was observed in the axotomized-side (right) in (t). (u) EGFP-expressing cells are identified as astrocytes, which were confirmed by immunostaining with anti-GFAP antibodies (red). Bar=500 μm (r and t); =60 μm (s and u).
As for astrocytic expression, simultaneous infection of AxCALNLEGFP and AxCAGFAPNCre into the striatum resulted in astrocyte-specific EGFP expression that was confirmed by colocalization with GFAP (Figure 3j–m). Double infection into the cerebellum exhibited EGFP fluorescence in many Bergman glial cells (Figure 3n–q).
Finally, neuron- or astrocyte-targeted virus vectors were injected stereotactically into hypoglossal motor nuclei of the medulla after nerve injury to see if this system has a potential in therapeutic aspects. Motor neuron regeneration is a subject of great interest to our research program, and one of its targets is specific gene delivery into degenerating and/or regenerating neurons, or surrounding activated glial cells.14 Therefore, as a trial model, the unilateral hypoglossal nerves were axotomized immediately after virus injections to examine changes in gene transfer efficacy into injured motoneurons or surrounding astrocytes after axotomy. Double infections of AxCALNLEGFP and AxS2NPNCre resulted in strong EGFP expression exclusively in large cells, which were typical motor neurons, both in control and injured sides, and their axons were also intensively labeled with EGFP. However, almost no glial cells such as astrocytes or microglia expressed EGFP (Figure 3r and s).
In contrast, double infection of AxCALNLEGFP and AxGFAPNCre showed much stronger EGFP expression in typical astrocytes on the injured side, which was confirmed by the simultaneous immunohistochemical stainings with anti-GFAP (Figure 3t and u). Because endogenous GFAP expression was substantially upregulated in astrocytes in injured motor nuclei after axotomy,15 the ipsilateral expression of EGFP might be due to the enhancement of GFAP promoter activation in response to axotomy. No microglial-like shaped cells were labeled by EGFP, which can be explained by the difficulty of adenoviral gene delivery11, 16 and by the lack of GFAP expression in these cells. Collectively, these experiments revealed that the present Cre/loxP-mediated infection system, equipped with the improved SCG10 and GFAP promoters could be useful to achieve gene expression in targeted cell types in the brain.
In this study, we improved a neuron-specific promoter that enabled us to transfer genes exclusively into neurons of animal brain as well as into mixed cultures of glia and neurons using an adenovirus vector, by examining the size of the original promoter length as well as by fusing additional NRSEs to the promoter. The combination of S2NP for Cre expression and the CAG promoter for target gene expression under the control of Cre allowed a highly amplified induction of transgene expression specifically into neurons.
Several groups including ours have attempted to establish neuron targeting adenoviral vectors.2, 3, 4, 14 Millecamps et al.4 reported that a NRSE-engineered promoter exhibited relatively higher neuron specificity. Their promoter was composed of a ubiquitous and non-specific phosphoglycerate kinase promoter and was equipped with multiple copies of NRSE (up to 12 copies) at its upstream region. In that study, along with the increase of NRSE numbers, the engineered promoters gradually repressed the reporter gene expression in non-neuronal cells, although the constructs also retained sufficient activity to drive gene expression in neuronal cells. However, other studies have suggested that NRSE might act not only as a silencer but also as an enhancer of gene expression in neurons;6, 7 surprisingly, as is the case with non-neuronal cells, its enhancer activity in neurons is also regulated by NRSE-binding transcription factor, NRSF,6 even though the amount is much lower. Indeed, in the present study, we found that an increase in the number of NRSEs at 0.45 kb upstream of the SCG10 minimal promoter (S0.4) gradually reduced promoter activity in PC12 and NIH3T3 cells, although the repressing effects in neuronal PC12 cells were far less than those in NIH3T3 cells. On the other hand, two copies of NRSE insertions to a downstream region showed apparent enhancing activity in neuronal PC12 cells while maintaining the gene-silencing activity in NIH3T3 cells. Interestingly, an additional increase of NRSE numbers attached to a downstream region of S0.4 suppressed the activity in PC12 cells. These results are intriguing because the difference in NRSE copy numbers resulted in the conversion of NRSE from an enhancer to a repressor. The precise reason why NRSE fusion to a downstream region resulted in a switch into a silencing role remains unclear, but may be partly due to the distance caused by the lengths of four or eight copies of NRSE sequences, which are composed of approximately 200 or 400 bp nucleotides, respectively. Namely, the inserted NRSEs may be too far from the SCG10 core promoter, and this distance may be associated with the change in promoter activity. In fact, a previous study demonstrated that NRSE should be close to a core promoter region such as the TATA box region to function as an enhancer in neuroblastoma cells as well as in animals.6 However, it is also evident that in the neuronal cell adhesion molecule L1 promoter, NRSE locates approximately 10 kb downstream but it still behaves as both enhancer and silencer in the CNS.7 These data suggest that the positional effect of NRSE varies among promoters. Therefore, factors that define whether NRSE acts as an enhancer or silencer might be not be only locational but also relate to the characteristics of the promoters.
By using S2NP, we constructed a neuron-targeted adenovirus system and achieved induction of exclusive neuron-specific gene delivery with highly enhancing transgene expression. Therefore, the present Cre/loxP-utilized expression system allowed the use of a wide range of promoters for Cre expression even those whose individual activity was not strong enough; and also allowed gene expression in a narrower range of cell species using, for instance, more specific promoters such as tyrosine hydroxylase promoter for specific expression in the substantia nigral neurons.17 Furthermore, as shown in this study, other glial cell-specific promoters, such as Myelin basic protein promoter18 could be applicable to the Cre promoter, and gene expression could, for instance, be restricted to oligodendrocytes.
In conclusion, the improvement of the SCG10 promoter equipped with the Cre/loxP gene transfer system should contribute to not basic research in elucidating the functional relevance of molecules that are expressed in certain cell types of brain, but also should contribute to enhancing therapeutic aims against CNS diseases. Further, this system would be applicable for temporal and cell type-specific gene knockdowns in animals by using small interference RNA.
References
Horellou P, Vigne E, Castel MN, Barneoud P, Colin P, Perricaudet M et al. Direct intracerebral gene transfer of an adenoviral vector expressing tyrosine hydroxylase in a rat model of Parkinson's disease. Neuroreport 1994; 6: 49–53.
Miyaguchi K, Maeda Y, Kojima T, Setoguchi Y, Mori N . Neuron-targeted gene transfer by adenovirus carrying neural-restrictive silencer element. Neuroreport 1999; 10: 2349–2353.
Navarro V, Millecamps S, Geoffroy MC, Robert JJ, Valin A, Mallet J et al. Efficient gene transfer and long-term expression in neurons using a recombinant adenovirus with a neuron-specific promoter. Gene Therapy 1999; 6: 1884–1892.
Millecamps S, Kiefer H, Navarro V, Geoffroy MC, Robert JJ, Finiels F et al. Neuron-restrictive silencer elements mediate neuron specificity of adenoviral gene expression. Nat Biotechnol 1999; 17: 865–869.
Schoenherr CJ, Anderson DJ . Silencing is golden: negative regulation in the control of neuronal gene transcription. Curr Opin Neurobiol 1995; 5: 566–571.
Bessis A, Champtiaux N, Chatelin L, Changeux JP . The neuron-restrictive silencer element: a dual enhancer/silencer crucial for patterned expression of a nicotinic receptor gene in the brain. Proc Natl Acad Sci USA 1997; 94: 5906–5911.
Kallunki P, Edelman GM, Jones FS . The neural restrictive silencer element can act as both a repressor and enhancer of L1 cell adhesion molecule gene expression during postnatal development. Proc Natl Acad Sci USA 1998; 95: 3233–3238.
Mori N, Schoenherr C, Vandenbergh DJ, Anderson DJ . A common silencer element in the SCG10 and type II Na+ channel genes binds a factor present in nonneuronal cells but not in neuronal cells. Neuron 1992; 9: 45–54.
Sato Y, Tanaka K, Lee G, Kanegae Y, Sakai Y, Kaneko S et al. Enhanced and specific gene expression via tissue-specific production of Cre recombinase using adenovirus vector. Biochem Biophys Res Commun 1998; 244: 455–462.
Forss-Petter S, Danielson PE, Catsicas S, Battenberg E, Price J, Nerenberg M et al. Transgenic mice expressing beta-galactosidase in mature neurons under neuron-specific enolase promoter control. Neuron 1990; 5: 187–197.
Kugler S, Meyn L, Holzmuller H, Gerhardt E, Isenmann S, Schulz JB et al. Neuron-specific expression of therapeutic proteins: evaluation of different cellular promoters in recombinant adenoviral vectors. Mol Cell Neurosci 2001; 17: 78–96.
Gu H, Zou YR, Rajewsky K . Independent control of immunoglobulin switch recombination at individual switch regions evidenced through Cre-loxP-mediated gene targeting. Cell 1993; 73: 1155–1164.
Sato Y, Shiraishi Y, Furuichi T . Cell specificity and efficiency of the Semliki forest virus vector- and adenovirus vector-mediated gene expression in mouse cerebellum. J Neurosci Methods 2004; 137: 111–121.
Honma M, Namikawa K, Mansur K, Iwata T, Mori N, Iizuka H et al. Developmental alteration of nerve injury induced glial cell line-derived neurotrophic factor (GDNF) receptor expression is crucial for the determination of injured motoneuron fate. J Neurochem 2002; 82: 961–975.
Hall LL, Borke RC, Anders JJ . Transection or electrical stimulation of the hypoglossal nerve increases glial fibrillary acidic protein immunoreactivity in the hypoglossal nucleus. Brain Res 1989; 490: 157–161.
Omori N, Mizuguchi H, Ohsawa K, Kohsaka S, Hayakawa T, Abe K et al. Modification of a fiber protein in an adenovirus vector improves in vitro gene transfer efficiency to the mouse microglial cell line. Neurosci Lett 2002; 324: 145–148.
Robert JJ, Geoffroy MC, Finiels F, Mallet J . An adenoviral vector-based system to study neuronal gene expression: analysis of the rat tyrosine hydroxylase promoter in cultured neurons. J Neurochem 1997; 68: 2152–2160.
Goujet-Zalc C, Babinet C, Monge M, Timsit S, Cabon F, Gansmuller A et al. The proximal region of the MBP gene promoter is sufficient to induce oligodendroglial-specific expression in transgenic mice. Eur J Neurosci 1993; 5: 624–632.
Wagner EF, Vanek M, Vennstrom B . Transfer of genes into embryonal carcinoma cells by retrovirus infection: efficient expression from an internal promoter. EMBO J 1985; 4: 663–666.
Acknowledgements
We thank Drs I Saito and Y Kanegae (University of Tokyo, Japan) for the adenovirus transfer vectors (pAxAwNCre, pAxCALNLw), Dr J Miyazaki (Osaka University, Japan) for the CAG promoter, Dr N Mori (Nagasaki University, Japan) for SCG10 promoter plasmids, Dr K Ikenaka (National Institute for Physiological Science, Japan) for the GFAP promoter plasmid, Dr JG Sutcliffe (The Scripps Research Institute, USA) for NSE promoter plasmid, Dr S Kugler (University of Tübingen, Germany) for Synapsin 1 promoter plasmid, and Dr S Yoshida (Asahikawa Medical College) for his helpful comments for writing this manuscript. This study was supported in part by grants from MEXT.
Author information
Affiliations
Corresponding author
Additional information
Supplementary Information accompanies the paper on the Gene Therapy website (http://www.nature.com/gt).
Supplementary information
Rights and permissions
About this article
Cite this article
Namikawa, K., Murakami, K., Okamoto, T. et al. A newly modified SCG10 promoter and Cre/loxP-mediated gene amplification system achieve highly specific neuronal expression in animal brains. Gene Ther 13, 1244–1250 (2006). https://doi.org/10.1038/sj.gt.3302779
Received:
Revised:
Accepted:
Published:
Issue Date:
DOI: https://doi.org/10.1038/sj.gt.3302779
Keywords
- gene transfer
- adenovirus
- Cre-loxP
- NRSE
- SCG10
Further reading
-
Evaluation of helper-dependent canine adenovirus vectors in a 3D human CNS model
Gene Therapy (2016)
-
Silencer-delimited transgenesis: NRSE/RE1 sequences promote neural-specific transgene expression in a NRSF/REST-dependent manner
BMC Biology (2012)
-
Modifications to the INSM1 promoter to preserve specificity and activity for use in adenoviral gene therapy of neuroendocrine carcinomas
Cancer Gene Therapy (2012)


