Abstract
Cellular agriculture could meet growing demand for animal products, but yields are typically low and regulatory bodies restrict genetic modification for cultured meat production. Here we demonstrate the spontaneous immortalization and genetic stability of fibroblasts derived from several chicken breeds. Cell lines were adapted to grow as single-cell suspensions using serum-free culture medium, reaching densities of 108 × 106 cells per ml in continuous culture, corresponding to yields of 36% w/v. We show that lecithin activates peroxisome proliferator-activated receptor gamma (PPARγ), inducing adipogenesis in immortalized fibroblasts. Blending cultured adipocyte-like cells with extruded soy protein, formed chicken strips in which texture was supported by animal and plant proteins while aroma and flavour were driven by cultured animal fat. Visual and sensory analysis graded the product 4.5/5.0, with 85% of participants extremely likely to replace their food choice with this cultured meat product. Immortalization without genetic modification and high-yield manufacturing are critical for the market realization of cultured meat.
This is a preview of subscription content, access via your institution
Access options
Access Nature and 54 other Nature Portfolio journals
Get Nature+, our best-value online-access subscription
$32.99 / 30 days
cancel any time
Subscribe to this journal
Receive 12 digital issues and online access to articles
$119.00 per year
only $9.92 per issue
Buy this article
- Purchase on SpringerLink
- Instant access to full article PDF
Prices may be subject to local taxes which are calculated during checkout






Similar content being viewed by others
Data availability
Sequencing data are available at NCBI GEO. The GEO accession number is GSE169291. All data generated or analysed during this study are included in this published article (and its supplementary information files). Source data are provided with this paper.
Code availability
Our custom Single Cell Analysis CellProfiler Pipeline is available at https://github.com/Avnere/Single-Cell-Analysis-CellProfiler-Pipeline.
Change history
12 January 2023
A Correction to this paper has been published: https://doi.org/10.1038/s43016-023-00692-2
References
Pereira, P. M. & Vicente, A. F. Meat nutritional composition and nutritive role in the human diet. Meat Sci. 93, 586–592 (2013).
Aiello, L. C. & Wheeler, P. The expensive-tissue hypothesis. Curr. Anthropol. 36, 199–221 (1995).
Williams, A. C. & Hill, L. J. Meat and nicotinamide: a causal role in human evolution, history, and demographics. Int. J. Tryptophan Res. 10, 1178646917704661 (2017).
Leonard, W.R., Snodgrass, J.J. & Robertson, M.L. in Fat Detection: Taste, Texture, and Post Ingestive Effects (eds Montmayeur, J.-P. & Johannes le Coutre, J.) Ch. 1 (CRC Press/Taylor & Francis, 2010).
Shepherd, G. M. Smell images and the flavour system in the human brain. Nature 444, 316–321 (2006).
Henchion, M., Hayes, M., Mullen, A. M., Fenelon, M. & Tiwari, B. Future protein supply and demand: strategies and factors influencing a sustainable equilibrium. Foods 6, 53–74 (2017).
Alexandratos, N. & Bruinsma, J. World Agriculture Towards 2030/2050: The 2012 Revision ESA Working Paper No. 12-03 (FAO, 2012).
de Vries, M. & de Boer, I. J. M. Comparing environmental impacts for livestock products: a review of life cycle assessments. Livest. Sci. 128, 1–11 (2010).
Chai, S. J., Cole, D., Nisler, A. & Mahon, B. E. Poultry: the most common food in outbreaks with known pathogens, United States, 1998–2012. Epidemiol. Infect. 145, 316–325 (2017).
Mathew, A. G., Cissell, R. & Liamthong, S. Antibiotic resistance in bacteria associated with food animals: a United States perspective of livestock production. Foodborne Pathog. Dis. 4, 115–133 (2007).
de Jong, M. D. & Hien, T. T. Avian influenza A (H5N1). J. Clin. Virol. 35, 2–13 (2006).
Wong, S. S. & Yuen, K. Y. Avian influenza virus infections in humans. Chest 129, 156–168 (2006).
Chen, S., Zhang, L., Wang, L., Ouyang, H. & Ren, L. Viruses from poultry and livestock pose continuous threats to human beings. Proc. Natl Acad. Sci. USA 118, e2022344118 (2021).
Post, M. J. et al. Scientific, sustainability and regulatory challenges of cultured meat. Nat. Food 1, 403–415 (2020).
Genovese, N. J., Domeier, T. L., Telugu, B. P. & Roberts, R. M. Enhanced development of skeletal myotubes from porcine induced pluripotent stem cells. Sci. Rep. 7, 41833 (2017).
Ben-Arye, T. et al. Textured soy protein scaffolds enable the generation of three-dimensional bovine skeletal muscle tissue for cell-based meat. Nat. Food 1, 210–220 (2020).
Fu, Y. et al. High-frequency off-target mutagenesis induced by CRISPR-Cas nucleases in human cells. Nat. Biotechnol. 31, 822–826 (2013).
Fridman, A. L. & Tainsky, M. A. Critical pathways in cellular senescence and immortalization revealed by gene expression profiling. Oncogene 27, 5975–5987 (2008).
Pires, M. M., Hopkins, B. D., Saal, L. H. & Parsons, R. E. Alterations of EGFR, P53 and PTEN that mimic changes found in basal-like breast cancer promote transformation of human mammary epithelial cells. Cancer Biol. Ther. 14, 246–253 (2013).
Kim, J., Eltoum, I. E., Roh, M., Wang, J. & Abdulkadir, S. A. Interactions between cells with distinct mutations in c-MYC and Pten in prostate cancer. PLoS Genet. 5, e1000542 (2009).
Verbruggen, S., Luining, D., van Essen, A. & Post, M. J. Bovine myoblast cell production in a microcarriers-based system. Cytotechnology 70, 503–512 (2018).
Luo, W. et al. Laminar shear stress delivers cell cycle arrest and anti-apoptosis to mesenchymal stem cells. Acta Biochim. Biophy. Sin. 43, 210–216 (2011).
Wazer, D. E. et al. Loss of P53 protein during radiation transformation of primary human mammary epithelial cells. Mol. Cell. Biol. 14, 2468–2478 (1994).
Buxboim, A. et al. Matrix elasticity regulates lamin-A,C phosphorylation and turnover with feedback to actomyosin. Curr. Biol. 24, 1909–1917 (2014).
Swift, J. et al. Nuclear lamin-A scales with tissue stiffness and enhances matrix-directed differentiation. Science 341, 1240104 (2013).
Shihab, H. A., Gough, J., Cooper, D. N., Day, I. N. & Gaunt, T. R. Predicting the functional consequences of cancer-associated amino acid substitutions. Bioinformatics 29, 1504–1510 (2013).
Moore, J. et al. Studies of the transmissibility of the agent of bovine spongiform encephalopathy to the domestic chicken. BMC Res. Notes 4, 501 (2011).
Reed, B. C. & Lane, M. D. Insulin receptor synthesis and turnover in differentiating 3T3–L1 preadipocytes. Proc. Natl Acad. Sci. USA 77, 285–289 (1980).
Lehmann, J. M. et al. An antidiabetic thiazolidinedione is a high affinity ligand for peroxisome proliferator-activated receptor gamma (PPAR gamma). J. Biol. Chem. 270, 12953–12956 (1995).
Zhang, Y., Huang, C., Sheng, X., Gong, Z. & Zang, Y. Q. Lecithin promotes adipocyte differentiation and hepatic lipid accumulation. Int. J. Mol. Med. 23, 449–454 (2009).
Levy, G. et al. Nuclear receptors control pro-viral and antiviral metabolic responses to hepatitis C virus infection. Nat. Chem. Biol. 12, 1037–1045 (2016).
Post, M. J. Cultured beef: medical technology to produce food. J. Sci. Food Agric. 94, 1039–1041 (2014).
Genovese, N., Desmet, D. & Schulze, E. Compositions and methods for increasing the efficiency of cell cultures used for food production. US patent EP3638777A4 (2019).
Zhao, Z. et al. Immortalization of human primary prostate epithelial cells via CRISPR inactivation of the CDKN2A locus and expression of telomerase. Prostate Cancer Prostatic Dis. 24, 233–243 (2021).
Shew, A. M., Nalley, L. L., Snell, H. A., Nayga, R. M. & Dixon, B. L. CRISPR versus GMOs: public acceptance and valuation. Glob. Food Secur. 19, 71–80 (2018).
Lin, Y. et al. CRISPR/Cas9 systems have off-target activity with insertions or deletions between target DNA and guide RNA sequences. Nucleic Acids Res. 42, 7473–7485 (2014).
Henry, M. P., Hawkins, J. R., Boyle, J. & Bridger, J. M. The genomic health of human pluripotent stem cells: genomic instability and the consequences on nuclear organization. Front. Genet. 9, 623 (2018).
Abecasis, B. et al. Expansion of 3D human induced pluripotent stem cell aggregates in bioreactors: bioprocess intensification and scaling-up approaches. J. Biotechnol. 246, 81–93 (2017).
Humbird, D. Scale-up economics for cultured meat: techno-economic analysis and due diligence (2020).
Pu, Y. & Veiga-Lopez, A. PPARγ agonist through the terminal differentiation phase is essential for adipogenic differentiation of fetal ovine preadipocytes. Cell. Mol. Biol. Lett. 22, 6 (2017).
Zomer, A. W. et al. Pristanic acid and phytanic acid: naturally occurring ligands for the nuclear receptor peroxisome proliferator-activated receptor alpha. J. Lipid Res. 41, 1801–1807 (2000).
Mehta, F., Theunissen, R. & Post, M. J. Adipogenesis from bovine precursors. Methods Mol. Biol. 1889, 111–125 (2019).
Stephens, N. et al. Bringing cultured meat to market: technical, socio-political, and regulatory challenges in cellular agriculture. Trends Food Sci. Technol. 78, 155–166 (2018).
Clincke, M. F. et al. Very high density of CHO cells in perfusion by ATF or TFF in WAVE bioreactor. Part I. Effect of the cell density on the process. Biotechnol. Prog. 29, 754–767 (2013).
Dobin, A. et al. STAR: ultrafast universal RNA-seq aligner. Bioinformatics 29, 15–21 (2013).
Sigg, C.D. & Buhmann, J.M. Expectation-maximization for sparse and non-negative PCA. In Proc. 25th International Conference on Machine Learning 960–967 (Association for Computing Machinery, 2008).
Wickham, H. in ggplot2: Elegant Graphics for Data Analysis (eds Gentleman, R., Hornik K., & Parmigiani, G.) 241–253 (Springer International Publishing, 2016).
Huang, D. W., Sherman, B. T. & Lempicki, R. A. Systematic and integrative analysis of large gene lists using DAVID bioinformatics resources. Nat. Protoc. 4, 44–57 (2009).
Xia, J., Gill, E. E. & Hancock, R. E. W. NetworkAnalyst for statistical, visual and network-based meta-analysis of gene expression data. Nat. Protoc. 10, 823–844 (2015).
Li, H. & Durbin, R. Fast and accurate short read alignment with Burrows–Wheeler transform. Bioinformatics 25, 1754–1760 (2009).
Brouard, J. S., Schenkel, F., Marete, A. & Bissonnette, N. The GATK joint genotyping workflow is appropriate for calling variants in RNA-seq experiments. J. Anim. Sci. Biotechnol. 10, 44 (2019).
Van der Auwera, G. A. et al. From FastQ data to high confidence variant calls: the Genome Analysis Toolkit best practices pipeline. Curr. Protoc. Bioinformatics 43, 1.10.11–11.10.33 (2013).
Naithani, S., Geniza, M. & Jaiswal, P. Variant effect prediction analysis using resources available at Gramene database. Methods Mol. Biol. 1533, 279–297 (2017).
Yoshida, M. C., Ikeuchi, T. & Sasaki, M. Differential staining of parental chromosomes in interspecific cell hybrids with a combined quinacrine and 33258 Hoechst technique. Proc. Japan Acad. 51, 184–187 (1975).
Langmead, B. & Salzberg, S. L. Fast gapped-read alignment with Bowtie 2. Nat. Methods 9, 357–359 (2012).
Bakker, B. et al. Single-cell sequencing reveals karyotype heterogeneity in murine and human malignancies. Genome Biol. 17, 115 (2016).
Acknowledgements
We thank the Sam and Rina Frankel Foundation (donation; Y.N.) and Believer Meats (Y.N.) for funding this work. Further, we thank D. Petrova, R. Barak, H. Zukerman Narodizky, L. Shirony, A. Nagawkar and M. Rosenberg for technical support.
Author information
Authors and Affiliations
Contributions
Conceptualization and funding by Y.N. Investigation by L.P., M.C., M.S., M.A., G.W. and B.G. Methodology by Y.N., M.C., L.P., A.E., G.W., A.N., A.H., A.R., R.K., R.B., O.D. and A.V. Resources by Y.C. Software by A.E. and E.R. Writing by Y.N., L.P., M.C. and A.E.
Corresponding author
Ethics declarations
Competing interests
Y.N. is the chief scientific officer, director and shareholder in Believer Meats. M.A., G.W., B.G., E.R., A.H., A.R., R.K., R.B., O.D., A.V. and M.S. are employees of Believer Meats. M.C. is a consultant of Believer Meats. L.P., A.E., A.N. and Y.C. declare no competing interests.
Peer review
Peer review information
Nature Food thanks Min Du and the other, anonymous, reviewer(s) for their contribution to the peer review of this work.
Additional information
Publisher’s note Springer Nature remains neutral with regard to jurisdictional claims in published maps and institutional affiliations.
Extended data
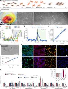
Extended Data Fig. 1 Spontaneous immortalization of chicken embryonic fibroblasts.
(A) Doubling time of primary cells from isolates 5 and 7. (B) Phase images of spontaneously immortalized chicken embryonic fibroblasts HUN-CF-2 and HUN-CF-4 compared to established DF-1 cell line (ATCC® CRL-12203). Scale bar equals 100 μm. (C) Gene expression analysis of TP53, PTEN, and ITGB3 in DF-1 compared with HUN-CF-2 and HUN-CF-4. (n = 3) Data are presented as means plus standard error of the mean.
Extended Data Fig. 2 Characterization of suspension-adapted chicken fibroblasts.
(A) Growth kinetics of FMT-SCF-2 in FBS-supplemented medium (DMEM10), commercial serum-free medium (UltraCULTURETM) and custom-made serum-free medium. (n = 3) (B) Species identity of cultured fibroblast origin was verified by PCR analysis. (C) Species identity of cultured fibroblast origin was verified by qRT-PCR using RapidFinder™ Chicken ID Kit validated kit. (D) Immunostaining of primary, immortalized adherent and suspension-adapted embryonic fibroblasts for Lamin A/C and Lamin B1. (E) Lamin A/C to Lamin B1 ratio in anchorage-independent fibroblasts (FMT-SCF-2) compared with primary adherent grown fibroblasts (CEF-2). Scale bar equals 20 μm. Data in panels A and E are presented as means plus standard error of the mean. Student’s t test p values are labelled: * p < 0.05, ** p < 0.01, *** p < 0.001.
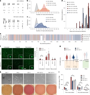
Extended Data Fig. 3 Sequencing analyses of immortalized and anchorage-independent chicken fibroblasts.
(A) K-mean clustering using Over-Representation (OR) Analysis of CEF-2 and HUN-CF-2. Full list of pathways (1-24) is provided in Supplementary Table 1 (S1A). Green: Downregulated genes, red: Upregulated genes. (B) K-mean clustering using Gene Set Enrichment (GSE) Analysis of CEF-2 and HUN-CF-2. Full list of pathways (1-20) is provided in Supplementary Table 1 (S1B). Green: Downregulated genes, red: Upregulated genes. (C) A heat map based on copy number variations (CNVs) of four immortalized chicken fibroblast lines, with FMT-SCF-1 and −2 derived from broiler Ross 308 and FMT-SCF-3 and −4 derived from Israeli Baladi chicken, respectively. Green: normal copy of genomic sequences (2n), purple: deletions of one copy (1n), turquoise: 2-copy deletion (0n). Red: (3n), orange: (4n) and black: (> 5 copies) mark duplication events. Boundaries between chromosomes are labelled black due to the repetitive sequence of the telomeres. (D) A phylogenetic tree of the four immortal chicken fibroblast lines based on similarities and differences in CNVs. (E) PCA of primary cells from broiler Ross 308 (CEF-2), Israeli Baladi (CEF-4), immortalized adherent and immortalized suspension lines of East Lansing (DF-1). Scale bar equals 100 μm.
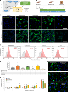
Extended Data Fig. 4 Characterization of transdifferentiation potential in immortalized fibroblasts.
(A) Confocal image analysis of HUN-CF-2 cultured with adipogenesis-inducing agents pristanic acid, rosiglitazone, and lecithin. Nucleus rounded morphology and localizations as well as lipid droplet accumulation are indicative of immature adipocytes1. (B) TEM images showing cell shape and accumulation of fat in cells transdifferentiated with soy lecithin and oleic acid as compared to untreated control cells. Scale bars left to right, top to bottom equal 5 μm, 500 nm, 5 μm, and 500 nm, respectively. (C) Confocal images of HUN-CF-2 and FMT-SCF-2 following 7 days of transdifferentiation in medium containing oleic acid and oleic acid combined with soy lecithin. Scale bars equal 50 μm. (D) FACS analysis of FMT-SCF-2 cultured with oleic acid or lecithin and oleic acid. (n = 10,000 cells) (E) Gene expression analysis of PPARG and its target genes in FMT-SCF-2 treated with oleic acid. Fatty acid binding protein 4 (FABP4) upregulated in oleate stimulation possibly due to increased fatty acid trafficking2. (F) Confocal images of HUN-CF-2 following 7 days of transdifferentiation in adipogenic induction medium. Scale bars equal 50 μm. (G) K-mean clustering heatmap of transdifferentiated adherent and suspension cultures with their respective input cell lines. (n = 3) Data in panels A and E are presented as means plus standard error of the mean. Student’s t test p values are labelled: * p < 0.05, ** p < 0.01, *** p < 0.001.
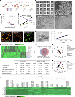
Extended Data Fig. 5 Characteristics of high density expanded biomass.
(A) Three independent fed-batch bioreactor runs showing cell density and viability in a culture of FMT-SCF-4. (B) Summary of the three fed-batch bioreactor outcomes. (C) Three independent continuously perfused bioreactor runs in a culture of FMT-SCF-4. (D) Summary of the three perfusion bioreactor run outcomes. (E) Confocal images of FMT-SCF-4 cells before and after bioreactor expansion immunostained for Vimentin, Integrin B1, SOX2 and SSEA-1. Scale bars equal 50 μm. (F) Gene expression analysis of fibroblast markers in FMT-SCF-4 cells before and after expansion in a bioreactor. (n = 3) Data are presented as means plus standard error of the mean. Student’s t test p values are labelled: * p < 0.05, ** p < 0.01, *** p < 0.001.
Extended Data Fig. 6 Quality assessment of bioreactor expanded biomass.
(A) Pathogen and pesticide testing of fibroblasts and adipocyte-like cells obtained from three independent bioreactor runs and commercially obtained chicken breast. (B) Nutrition profile of fibroblasts, adipocyte-like cells and commercially obtained chicken breast presented as means ± standard deviation (n = 3). * indicates value of a single sample. (C) Dry-matter based amino acid profile of three independent samples of fibroblasts, adipocyte-like cells and chicken breast. (n = 3) (D) Dry-matter based fatty acid profile of fibroblasts, adipocyte-like cells and chicken breast. (n = 3) (E) Quantification of lipid oxidation in harvested biomass following extended storage in -20 °C using TBARS assay. (F) Quantification of lipid oxidation in harvested biomass following storage at room temperature, 4 °C and -20 °C using TBARS assay3. (n = 1-3) Data in panels C, D and F are presented as means plus standard error of the mean.
Supplementary information
Supplementary Information
Supplementary Tables S1–S5, References for Extended Data Figures and Source Data for Extended Data Fig. 2b (uncropped images of gels).
Supplementary Table 1
S1a: Enrichment over-representation analysis of immortalization pathways comparing primary chicken fibroblasts (CEF-2) and immortalized fibroblasts (HUN-CF-2). S1b: Enrichment gene set enrichment analysis of immortalization pathways comparing primary chicken fibroblasts (CEF-2) and immortalized fibroblasts (HUN-CF-2). S1c: single nucleotide variation (SNV) analysis of TP53 in primary and immortalized chicken fibroblasts.
Supplementary Video 1
Grilling of cultured chicken.
Source data
Source Data Fig. 1
Source Data for Fig. 1.
Source Data Fig. 2
Source Data for Fig. 2.
Source Data Fig. 3
Source Data for Fig. 3.
Source Data Fig. 4
Source Data for Fig. 4.
Source Data Fig. 5
Source Data for Fig. 5.
Source Data Fig. 6
Source Data for Fig. 6.
Source Data Extended Data Fig. 1-6
Source Data for Extended Data Fig. 1-6
Rights and permissions
Springer Nature or its licensor (e.g. a society or other partner) holds exclusive rights to this article under a publishing agreement with the author(s) or other rightsholder(s); author self-archiving of the accepted manuscript version of this article is solely governed by the terms of such publishing agreement and applicable law.
About this article
Cite this article
Pasitka, L., Cohen, M., Ehrlich, A. et al. Spontaneous immortalization of chicken fibroblasts generates stable, high-yield cell lines for serum-free production of cultured meat. Nat Food 4, 35–50 (2023). https://doi.org/10.1038/s43016-022-00658-w
Received:
Accepted:
Published:
Issue date:
DOI: https://doi.org/10.1038/s43016-022-00658-w
This article is cited by
-
Enhancing recombinant growth factor and serum protein production for cultivated meat manufacturing
Microbial Cell Factories (2025)
-
MSTN knockout enhances the production of MYOD1-mediated steak-type cultivated meat
Journal of Animal Science and Biotechnology (2025)
-
Biomaterials in cellular agriculture and plant-based foods for the future
Nature Reviews Materials (2025)
-
Optimizing fatty acids composition in meat-like tissue derived from myogenic conversion of pig fibroblasts
Communications Biology (2025)
-
Establishment & characterization of a non-adherent insect cell line for cultivated meat
Scientific Reports (2025)


