Abstract
Faithful chromosome segregation in eukaryotes requires the assembly of a bipolar spindle and the faithful attachment of kinetochores to spindle microtubules, which are regulated by various spindle-associated proteins (SAPs) that play distinct functions in regulating spindle dynamics and microtubule-kinetochore attachment. The protozoan parasite Trypanosoma brucei employs evolutionarily conserved and kinetoplastid-specific proteins, including some kinetoplastid-specific nucleus- and spindle-associated proteins (NuSAPs), to regulate chromosome segregation. Here, we characterized NuSAP4 and its functional interplay with diverse SAPs in promoting chromosome segregation in T. brucei. NuSAP4 associates with the spindle during mitosis and concentrates at spindle poles where it interacts with SPB1 and MAP103. Knockdown of NuSAP4 impairs chromosome segregation by disrupting bipolar spindle assembly and spindle pole protein localization. These results uncover the mechanistic role of NuSAP4 in regulating chromosome segregation by promoting bipolar spindle assembly, and highlight the unusual features of mitotic regulation by spindle-associated proteins in this early divergent microbial eukaryote.
Similar content being viewed by others

Introduction
Faithful chromosome segregation during mitosis is critical for maintaining genomic stability in all living organisms. In eukaryotes, upon the entry into mitosis, a bipolar spindle is assembled through the microtubule nucleation pathway mediated by centrosomes, chromatins, and microtubules1. The spindle is a macromolecular machine composed of microtubules, motor proteins, and non-motor microtubule-associated proteins, which orchestrates physical forces to faithfully separate the duplicated sister chromatids into daughter cells2. Segregation of sister chromatids is triggered by the activation of the Anaphase-promoting complex/Cyclosome (APC/C), which ubiquitinates Securin, an inhibitor of the protease Separase, leading to Securin degradation and Separase activation. Subsequently, Separase cleaves the cohesin protein SCC1 to release the cohesin-bound sister chromatids, which are then separated through spindle elongation and spindle pole separation mediated by the cooperative actions of motor and non-motor microtubule-associated proteins3,4. Regulation of chromosome segregation also involves error-free attachment of kinetochores to spindle microtubules, and any attachment errors are closely monitored and corrected by the spindle-assembly checkpoint system, leading to APC/C activation.
The early divergent protozoan parasite Trypanosoma brucei possesses 11 mega-base chromosomes (1–6 Mb in size) containing regional centromeres and ~100 small chromosomes (mini-chromosomes, 50–150 kb, and intermediate chromosomes, 200-700 kb) without canonical centromeres5. Segregation of mega-base chromosomes and mini-chromosomes depends on the mitotic spindle6. T. brucei assembles an intra-nuclear mitotic spindle and undergoes a closed mitosis with numerous unusual features7. First, this microbial eukaryote constructs an unusual kinetochore at the centromere with two dozens of highly divergent proteins that have little sequence homology to conventional kinetochore proteins8,9,10 and without the centromere-specific histone H3 variant CENP-A, a hallmark of eukaryotic kinetochores that specifies the kinetochore assembly site11. Secondly, a distinct centriole structure has not been detected at the spindle pole, whereas a ring-like structure of unknown function is instead present, which attaches to the nuclear envelope and from which spindle microtubules emanate7, suggestive a definitive spindle pole structure that may function as a microtubule-organizing center. Thirdly, the evolutionarily conserved γ-tubulin ring complex, which serves as the microtubule nucleation machinery, has no detectable roles in spindle assembly in T. brucei12,13, despite its localization to the spindle poles14. Finally, many evolutionarily conserved mitotic regulators, including the spindle motor BimC, the kinetochore motor CENP-E, the core components of the mammalian centrosome or the yeast spindle pole body, and most of the components of the spindle-assembly checkpoint, do not have close homologs in the trypanosome genome15, suggesting the involvement of trypanosome-specific mitotic regulators and control mechanisms for the regulation of chromosome segregation in this early divergent organism.
Spindle-associated proteins (SAPs) play essential roles in regulating bipolar spindle assembly, spindle orientation and positioning, and spindle microtubule-kinetochore interactions, and they include both motor and non-motor proteins with diverse biochemical functions2. In animals, more than 200 SAPs have been identified2, and many of them play essential functions in regulating chromosome segregation16. In trypanosomes, SAPs that are either evolutionarily conserved or trypanosome-specific have been identified, but most of them have not been functionally characterized14. The Aurora B kinase homolog TbAUK117 and its associated chromosomal passenger proteins18 are required for spindle formation and chromosome segregation, but their mechanistic roles in mitosis remain elusive. Two TbAUK1-interacting orphan kinesins, TbKIN-A and TbKIN-B, are also required for chromosome segregation18, and they act to target TbAUK1 to various subcellular locations19. The kinesin-13 family kinesin Kif13-1/KIN13-1 is a microtubule depolymerase and regulates spindle dynamics for faithful chromosome segregation20,21. The nuclear pore complex protein TbMlp2/TbNup92 associates with the spindle poles and promotes chromosome segregation22,23, and other SAPs, such as the nucleolar protein TbNOP8624 and the kinetoplastid-specific protein Kharon25, also promote chromosome segregation, although the mechanistic roles for these proteins have not been elucidated. The three nucleus- and spindle-associated proteins (NuSAPs), NuSAP1-NuSAP3, are each required for chromosome segregation in trypanosomes26, but the underlying mechanisms remain to be explored.
We recently identified a cohort of kinetoplastid-specific SAPs in T. brucei by proximity-dependent biotin identification27 and unveiled distinctive functions in chromosome segregation for some of these proteins26. Here we report the functional characterization of NuSAP4, a nucleus- and spindle-associated protein, in regulating chromosome segregation in the procyclic form of T. brucei, and our results discovered the essential roles of NuSAP4 in promoting bipolar spindle assembly and spindle pole complex formation. This work further highlights the unusual control mechanisms for chromosome segregation mediated by kinetoplastid-specific SAPs in T. brucei.
Results
NuSAP4 is a coiled-coil motif-containing protein enriched at the spindle poles
We previously identified a cohort of kinetoplastid-specific nucleus- and spindle-associated proteins, NuSAP1-NuSAP4, and characterized the function of all but NuSAP4 (Tb927.4.1730)26. NuSAP4 is a small protein consisting of 159 amino acids (Fig. 1a) and contains mostly coiled coils (Fig. 1b), as predicted by AlphaFold28. The predicted structure showed that NuSAP4 contains a long α-helical domain throughout most of its length, with its N-terminus containing a likely α-helical motif that is positioned at an angle to the main α-helical motif of the protein (Fig. 1b). AlphaFold also predicted that NuSAP4 may form a parallel dimer, with the main α-helical motifs crisscrossing at their middle position and the N-terminal small α-helical motifs extending as two branches toward opposite directions (Fig. 1c, d). The role for such a structural organization of NuSAP4 parallel dimer is unclear.
a Schematic drawing of NuSAP4 protein and its structural domain. CC: coiled coil. b Prediction of NuSAP4 structure by AlphaFold. c Prediction of NuSAP4 multimerization by AlphaFold. d A close-up view of the predicted NuSAP4 dimer from the top and the bottom of the NuSAP4 dimer. e Subcellular localization of NuSAP4 during mitosis. Cells co-expressing endogenous NuSAP4-PTP and 3HA-β-Tubulin were used for co-immunostaining. Open arrowheads indicate the spindle, and arrows indicate the spindle poles. Scale bar: 5 μm. f Co-localization of NuSAP4 and SPB1 at spindle poles. Cells co-expressing endogenous NuSAP4-PTP and SPB1-3HA were used for co-immunostaining. Arrows indicate the spindle poles. Scale bar: 5 μm. g Co-localization of NuSAP4 and TbMlp2 at spindle poles. Cells co-expressing endogenous NuSAP4-PTP and TbMlp2-3HA were used for co-immunostaining. Arrows indicate the spindle poles. Scale bar: 5 μm. h Co-localization of NuSAP4 and KKT4 at spindle poles. Cells co-expressing endogenous NuSAP4-PTP and KKT4-3HA were used for co-immunostaining. Arrows indicate the spindle poles, and solid arrowheads indicate KKT4 aligned on the metaphase plate. Insets show the relative localization of NuSAP4 and KKT4 at the spindle poles. Scale bar: 5 μm.
The subcellular localization of NuSAP4 and its co-localization with other SAPs during mitosis were investigated by immunofluorescence microscopy to detect the epitope-tagged proteins expressed from their respective endogenous locus. During metaphase, NuSAP4-PTP was either evenly spread on the entire spindle (Fig. 1e, metaphase #1) or was highly enriched at spindle poles (Fig. 1e, metaphase #2, arrows). During early and late anaphases, NuSAP4-PTP remained highly enriched at spindle poles, albeit it still associated with the spindle (Fig. 1e). At the spindle poles, NuSAP4-PTP co-localized with the triple HA-tagged, spindle pole-enriched protein SPB1 (Fig. 1f) and with the triple HA-tagged, nuclear basket protein TbMlp2 of the nuclear pore complex (Fig. 1g). During metaphase, NuSAP4-PTP also co-localized with the triple HA-tagged, microtubule-binding kinetochore protein KKT429 at the spindle poles and the metaphase plate (Fig. 1h), and during anaphase NuSAP4-PTP partly overlapped with KKT4-3HA, which was located at kinetochores (Fig. 1h). These results suggest that NuSAP4 is likely a component of the spindle pole body or the spindle pole protein complex, where it may make contact with the nuclear basket of the nuclear pore complex and with certain microtubule-binding kinetochore proteins, including KKT4, to regulate chromosome segregation.
NuSAP4 is required for equal chromosome segregation
We investigated the potential function of NuSAP4 by RNAi in the procyclic form of T. brucei. Western blotting confirmed the depletion of NuSAP4, which was endogenously tagged with a C-terminal triple HA epitope, after induction of NuSAP4 RNAi with tetracycline for 24 h (Fig. 2a). Knockdown of NuSAP4 caused severe growth defects (Fig. 2b), demonstrating that NuSAP4 is essential for cell proliferation in procyclic trypanosomes. We next analyzed the effect of NuSAP4 RNAi on cell cycle progression by counting cells with different numbers of nucleus (N) and kinetoplast (K), as trypanosome cells at different cell cycle stages contain different numbers of nucleus and kinetoplast. The results showed a gradual decrease of 1N1K cells and a gradual increase of abnormal 1N1K cells (1N*1K), in which the nucleus is either larger or smaller than the nucleus in the control 1N1K cells (Fig. 2c–e). These 1N*1K cells were very likely the offsprings of the 2N2K cells that had undergone unequal nuclear division (see below). Other abnormal cell types, such as 2N1K cells and 0N1K (zoid) cells, were also increased (Fig. 2c), which could be derived through aberrant division of some 2N2K cells. The 2N2K cells were slightly decreased upon NuSAP4 RNAi induction, but ~20% of the NuSAP4-deficient 2N2K cells underwent unequal nuclear division after RNAi induction for 120 h (Fig. 2g, h), leading to the production of a larger nucleus and a smaller nucleus, which were randomly segregated to either the posterior or the anterior of the bi-nucleated cells (Fig. 2g).
a Western blotting to detect endogenously 3HA-tagged NuSAP4 after RNAi induction. TbPSA6 served as a loading control. b Knockdown of NuSAP4 caused severe growth defects. c Quantitation of cells with different numbers of nuclei (N) and kinetoplasts (K) before and after NuSAP4 RNAi induction. 300 cells for each time point were counted, and error bars indicate S.D. from three independent experiments. d NuSAP4 RNAi produced cells with large or small nucleus. Scale bar: 5 μm. e Quantitation of 1N1K cells with different sized nucleus before and after NuSAP4 RNAi induction. Surface area (μm2) of nucleus was measured by ImageJ and plotted as the percentage of cells with different sizes of the nucleus. 100 cells for each time point were used for measurement, and error bars indicate S.D. from three independent experiments. f Measurement of the nucleus size of 1N1K cells before and after NuSAP4 RNAi. 300 cells for each time point were used for measurement. g NuSAP4 RNAi caused unequal nuclear division. lgN: large nucleus; smN: small nucleus. Scale bar: 5 μm. h Quantitation of 2N2K cells that were undergoing unequal nuclear division before and after NuSAP4 RNAi induction. 200 cells from each time point were counted, and error bars indicate S.D. from three independent experiments. In all panels, *p < 0.05; **p < 0.01; ***p < 0.001; ****p < 0.0001 (one-way ANOVA).
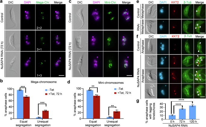
To further confirm that NuSAP4 knockdown caused unequal nuclear division, we performed fluorescence in situ hybridization (FISH) using molecular markers for both mega-chromosomes and mini-chromosomes (Fig. 3a, d). The results showed that ~25% of the 2N2K cells after NuSAP4 RNAi for 72 h were undergoing unequal nuclear division (Fig. 3b, d). Further, we asked whether the unequal nuclear division in NuSAP4 RNAi cells was attributed to defective chromosome segregation and, to this end, we examined the alignment and segregation of kinetochores during metaphase and anaphase, respectively. During metaphase, the kinetochores were aligned on the metaphase plate or equatorial plate in control metaphase cells, whereas in NuSAP4 RNAi cells, although some kinetochores were still aligned on the metaphase plate, some other kinetochores were not aligned on the metaphase plate (Fig. 3e). During the anaphase stage in most (~90%) of the control cells, the kinetochores were segregated to the spindle poles, whereas in NuSAP4 RNAi cells, lagging kinetochores were detected in ~35% of the anaphase cells after RNAi induction for 120 h (Fig. 3f, g) and in some anaphase cells none of the kinetochores were segregated to spindle poles (Fig. 3f, bottom image). Altogether, the production of 1N1K cells with varying sizes of nucleus, the unequal nuclear division in 2N2K cells, and the mis-aligned and lagging kinetochores during metaphase and anaphase stages after NuSAP4 RNAi suggest that NuSAP4 is required for faithful chromosome segregation.
a Segregation of mega-chromosomes detected by FISH in control and NuSAP4 RNAi cells. Scale bar: 5 μm. b Quantitation of equal and unequal mega-chromosome segregation in control and NuSAP4 RNAi cells. 200 cells for each time point were counted, and error bars indicate S.D. from three independent experiments. ***p < 0.001 (one-way ANOVA). c Segregation of mini-chromosomes detected by FISH in control and NuSAP4 RNAi cells. Scale bar: 5 μm. d Quantitation of equal and unequal mini-chromosome segregation in control and NuSAP4 RNAi cells. 200 cells from each time point were counted, and error bars indicate S.D. from three independent experiments. **p < 0.01 (one-way ANOVA). e NuSAP4 RNAi caused chromosome mis-alignment during metaphase. Kinetochores were marked with KKT2-PTP, and spindle was marked with 3HA-β-tubulin. Solid arrowheads indicate aligned kinetochores, and the arrow indicates a mis-aligned kinetochore. Scale bar: 5 μm. f NuSAP4 knockdown caused chromosome mis-segregation. Kinetochores were marked with KKT2-PTP, and spindle was marked with 3HA-β-tubulin. Solid arrowheads indicate kinetochores segregated to the spindle poles, and arrow indicate lagging kinetochores. Scale bar: 5 μm. g Quantitation of anaphase cells with lagging kinetochores before and after NuSAP4 RNAi. 200 cells from each time point were counted, and error bars indicate S.D. from three independent experiments. ****p < 0.0001 (one-way ANOVA).
NuSAP4 is required for bipolar spindle assembly
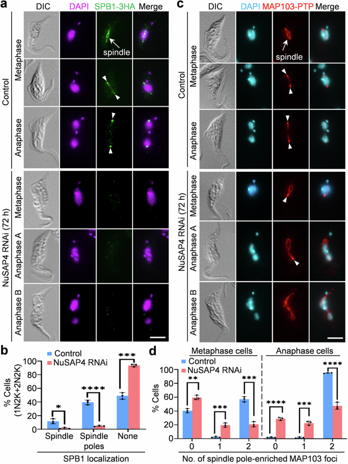
Although the mitotic spindle was readily detected in NuSAP4 RNAi cells, it appeared to have an abnormal shape or length in some RNAi cells (Fig. 3e, f). We further examined the spindle morphology by immunofluorescence microscopy using endogenously 3HA-tagged β-tubulin to detect the spindle microtubules and endogenously PTP-tagged spindle-associated protein MAP10330 as a spindle marker (Fig. 4). We found that in some NuSAP4 RNAi cells the spindle detected by anti-HA antibody (for 3HA-β-tubulin) had one or two of its spindle poles extended outside of the nuclear DNA (Fig. 4a, solid arrowheads), in contrast to the spindle in the control cells that both of its poles were confined within the nuclear DNA (Fig. 4a, open arrowheads). Additionally, the spindle in some NuSAP4 RNAi cells also contained several short microtubules that did not extend to spindle poles (Fig. 4a, arrows). The extension of spindle poles outside of the nuclear DNA was also confirmed by using PTP-tagged MAP103 as a spindle marker (Fig. 4b, solid arrowheads), and this occurred in ~36% of the mitotic cells after NuSAP4 RNAi for 72 h (Fig. 4c). Additionally, we also observed malformed metaphase spindle with various shapes, either bifurcated or disorganized without defined spindle poles, in ~32% of the metaphase cells (Fig. 4d, e), in contrast to the control metaphase spindle that either had a diamond shape or was detected as a straight line (Fig.4b, d, e). Together, these results suggest that NuSPA4 is required for bipolar spindle assembly.
a Effect of NuSAP4 RNAi on the formation of mitotic spindles using 3HA-tagged β-tubulin as a spindle marker. Open arrowheads indicate the correctly positioned spindle poles, solid arrowheads indicate the extended spindle poles, and arrows indicate the tip of short spindle microtubules. Scale bar: 5 μm. b Effect of NuSAP4 RNAi on the formation of mitotic spindles using PTP-tagged spindle-associated protein MAP103 as a spindle marker. Open arrowheads indicate the correctly positioned spindle poles, and solid arrowheads indicate the extended spindle poles. Scale bar: 5 μm. c Quantitation of anaphase cells with extended spindle poles in control and NuSAP4 RNAi cells. 100 cells from each time point were counted, and error bars indicated S.D. from three independent experiments. ****p < 0.0001 (one-way ANOVA). d NuSAP4 RNAi disrupted bipolar spindle assembly. MAP103-PTP served as a spindle marker. Shown are metaphase cells with various shapes of the spindle in NuSAP4 RNAi cells. Scale bar: 5 μm. e Quantitation of metaphase cells with different shapes of the spindle in control and NuSAP4 RNAi cells. 100 cells from each cell line were counted, and error bars indicate S.D. from three independent experiments. ns, no significance; **p < 0.01; ****p < 0.0001 (one-way ANOVA).
NuSAP4 interacts with spindle pole-enriched proteins SPB1 and MAP103
The enrichment of NuSAP4 at the spindle poles during mitosis prompted us to investigate whether NuSAP4 interacts with any of the known spindle pole-enriched proteins. SPB1 is a MORN-repeat containing protein and was localized to the spindle poles when it was tagged with a triple HA epitope26. Recently, SPB1 was found to additionally localize to the basal body when it was tagged with mNeoGreen14. At the spindle poles of metaphase and anaphase cells, NuSAP4-PTP overlapped almost entirely with SPB1-3HA, as shown by conventional immunofluorescence microscopy (Figs. 5a) and 3D-SIM super-resolution microscopy (Fig. 5b), and co-immunoprecipitation showed that immunoprecipitation of NuSAP4-PTP was able to pull down SPB1-3HA (Fig. 5c), suggesting that NuSAP4 and SPB1 form a complex. MAP103 is a novel spindle-associated protein in T. brucei30, and we found that this protein was highly enriched at spindle poles during late mitosis (Fig. 4b). Conventional immunofluorescence microscopy and 3D-SIM super-resolution microscopy showed that 3HA-MAP103 partly co-localized with NuSAP4-PTP at the spindle poles, with 3HA-MAP103 more enriched at the inner part of the spindle pole (Fig. 5d, e). Co-immunoprecipitation showed that immunoprecipitation of NuSAP4-PTP was able to pull down 3HA-MAP103 (Fig. 5f), albeit the amount of the co-immunoprecipitated 3HA-MAP103 protein was less than that of the co-immunoprecipitated SPB1-3HA (compare Fig. 5c, f). These results demonstrated that NuSAP4 and MAP103 also form a complex. The differential retention of SPB1-3HA and 3HA-MAP103 by NuSAP4-PTP immunoprecipitation prompted us to examine the co-localization and co-immunoprecipitation between SPB1 and MAP103. Immunofluorescence microscopy and 3D-SIM super-resolution microscopy showed that 3HA-MAP103 co-localized with NuSAP4-PTP only in a small part of the spindle poles, with most of SPB1-3HA extending outside of the PTP-MAP103 signal (Fig. 5g, h). Immunoprecipitation of SPB1-3HA did not pull down PTP-MAP103 from the cell lysate (Fig. 5i), suggesting that SPB1 and MAP103 are not in a complex. Thus, it appears that NuSAP4 forms two separate protein complexes with SPB1 and MAP103, respectively.
a Co-immunostaining of endogenous NuSAP4-PTP and SPB1-3HA. Arrowheads indicate the co-localization of the two proteins at the spindle poles. Scale bar: 5 μm. b 3D-SIM super-resolution microscopy to detect the co-localization of NuSAP4-PTP and SPB1-3HA. Scale bar: 1 μm. c Co-immunoprecipitation to test the complex formation between NuSAP4-PTP and SPB1-3HA. IP immunoprecipitation, IB immunoblotting. (d). Co-immunostaining of endogenous NuSAP4-PTP and 3HA-MAP103. Arrowheads indicate the partial co-localization of the two proteins at the spindle poles. Scale bar: 5 μm. e 3D-SIM super-resolution microscopy to detect the co-localization of NuSAP4-PTP and 3HA-MAP103. Scale bar: 1 μm. f Co-immunoprecipitation to test the complex formation between NuSAP4-PTP and 3HA-MAP103. IP: immunoprecipitation, IB: immunoblotting. g Co-immunostaining of SPB1-3HA and PTP-MAP103. Arrowheads indicate the signal of SPB1-3HA that overlaps with PTP-MAP103 only in a small part of the spindle poles. Scale bar: 5 μm. h 3D-SIM super-resolution microscopy to detect the co-localization of SPB1-3HA and PTP-MAP103. Scale bar: 1 μm. i Co-immunoprecipitation to test the complex formation between PTP-MAP103 and SPB1-3HA. IP immunoprecipitation; IB immunoblotting.
Kif13-1/KIN13-1 is a kinesin-13 family microtubule depolymerase in T. brucei, and it localizes to the spindle with enrichment at spindle poles and is required for spindle dynamics and spindle pole positioning 20,21. Co-immunofluorescence microscopy showed that Kif13-1 and NuSAP4 co-localized at spindle poles almost entirely, with Kif13-1 more enriched at the outer part of the spindle pole (Fig. 6a). Co-immunoprecipitation showed that Kif13-1 did not interact with NuSAP4 (Fig. 6b), suggesting that Kif13-1 is not a component of the NuSAP4-containing spindle pole protein complex. We also tested the potential interaction between NuSAP4 and TbMlp2/TbNup92, which is enriched at spindle poles during mitosis and is required for chromosome segregation22,23. Co-immunofluorescence microscopy showed that NuSAP4 and TbMlp2 co-localized almost entirely at the spindle poles (Fig. 6c), but co-immunoprecipitation showed that the two proteins did not interact (Fig. 6d), suggesting that they do not form a complex. Since TbMlp2 is a homolog of human nuclear basket nucleoporin protein Mlp2 of the nuclear pore complex, it is possible that TbMlp2-containing nuclear basket is located next to, but does not make direct contact with, the spindle pole body or spindle pole protein complex.
a Co-localization of NuSAP4 and Kif13-1 at spindle poles (arrowheads). NuSAP4 was endogenously tagged with PTP, and Kif13-1 was endogenously tagged with a triple HA epitope. Scale bar: 5 μm. b Co-immunoprecipitation to test the interaction between NuSAP4-PTP and Kif13-1-3HA. c Co-localization of NuSAP4 and TbMlp2 at spindle poles (arrowheads). NuSAP4 was endogenously tagged with PTP, and TbMlp2 was endogenously tagged with a triple HA epitope. Scale bar: 5 μm. d Co-immunoprecipitation to test the interaction between NuSAP4-PTP and TbMlp2-3HA. * designates a non-specific band that has a similar size as TbMlp2-3HA and was pulled down by IgG beads.
Depletion of NuSAP4 disrupts the enrichment of SPB1 and MAP103 at spindle poles
As SPB1 and MAP103 form two separate complexes with NuSAP4 (Fig. 5), we asked whether their enrichment at spindle poles depends on NuSAP4. To this end, we tagged SPB1 with a C-terminal triple HA epitope and MAP103 with a C-terminal PTP epitope in the NuSAP4 RNAi cell line, and investigated their localization in control and NuSAP4 RNAi-induced cells. In non-induced control cells, SPB1 was either detected on the entire spindle or enriched at the spindle poles in metaphase cells, and was highly enriched at the spindle poles in anaphase cells (Fig. 7a, b). However, after induction of NuSAP4 RNAi for 72 h, ~94% of the 1N2K and 2N2K cells contained no detectable SPB1 fluorescence signal (Fig. 7a, b). It should be noted that in non-induced control cells, ~48% of the 1N2K and 2N2K cells were SPB1-negative (Fig. 7b), because these cells were at the G2 phase (1N2K cells) and the post-mitotic phase (2N2K), during which SPB1 is not detectable26. The remaining ~52% of the 1N2K and 2N2K cells from the control population included cells with spindle-localized SPB1 or spindle pole-localized SPB1 (Fig. 7b). After NuSAP4 RNAi for 72 h, the cells with spindle-localized SPB1 were reduced from ~12% to less than 2%, and the cells with spindle pole-localized SPB1 were reduced from ~40% to ~5% (Fig. 7a, b). These results demonstrated that NuSAP4 is required for SPB1 localization to the spindle and spindle poles.
a Localization of SPB1-3HA in control and NuSAP4 RNAi cells. Arrowheads indicate SPB1-3HA at the spindle poles, and arrow indicates SPB1-3HA localization on the entire spindle. Scale bar: 5 μm. b Quantitation of cells with detectable SPB1 at spindles and spindle poles or without detectable SPB1. 100 cells from each cell line were counted, and error bars indicate S.D. from three independent experiments. *p < 0.05; ***p < 0.001; ****p < 0.0001 (one-way ANOVA). c Localization of MAP103-PTP in control and NuSAP4 RNAi cells. Arrowheads indicate MAP103-PTP at the spindle poles, and arrow indicates MAP103-PTP localization on the entire spindle. Scale bar: 5 μm. d Quantitation of cells with different numbers of spindle pole-enriched MAP103 foci in metaphase and anaphase cells before and after NuSAP4 RNAi. 100 cells from each cell line were counted, and error bars indicate S.D. from three independent experiments. **p < 0.01; ***p < 0.001; ****p < 0.0001 (one-way ANOVA).
In control cells, MAP103 was either on the entire spindle or enriched at the spindle poles during metaphase, and was enriched at the spindle poles during anaphase (Fig. 7c, d), similar to the localization of SPB1 and NuSAP4. Knockdown of NuSAP4 appeared to severely impair the enrichment of MAP103 at the spindle poles during metaphase and anaphase (Fig. 7c, d). Among the metaphase cells, those with two spindle pole-enriched MAP103 foci decreased from ~57% to ~21%, whereas those with one spindle pole-enriched MAP103 focus increased from ~2% to ~19% and those with no spindle pole-enriched MAP103 foci increased from ~41% to ~60% (Fig. 7c, d). Among the anaphase cells, those with two spindle pole-enriched MAP103 foci decreased from ~96% to ~48%, whereas those with no spindle pole-enriched MAP103 foci or with one spindle pole-enriched MAP103 focus increased from ~2% to ~29% and ~23%, respectively (Fig. 7c, d). Together, these results suggest that NuSAP4 knockdown disrupted the localization of MAP103 to spindle poles.
Effect of NuSAP4 depletion on the localization of Kif13-1 and TbMlp2
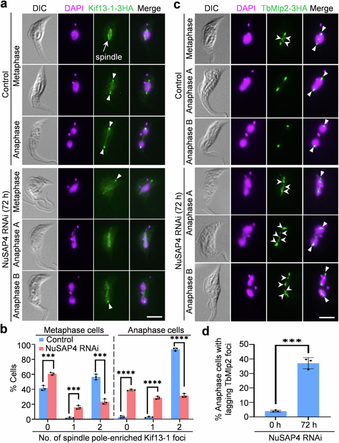
The impairment of spindle pole enrichment of SPB1 and MAP103 by NuSAP4 knockdown suggests a potential disruption of the spindle pole body or spindle pole complex, which may impact other spindle pole-localized proteins that do not interact with NuSAP4. To test this possibility, we investigated the localization of Kif13-1 and TbMlp2 in NuSAP4 RNAi cells. In control cells, Kif13-1 was either on the entire spindle or enriched at spindle poles during metaphase and was enriched at spindle poles during anaphase (Fig. 8a, b). Knockdown of NuSAP4 by RNAi apparently impaired the spindle pole enrichment of Kif13-1 during both metaphase and anaphase (Fig. 8a, b). Among the metaphase cells, those with two spindle pole-enriched Kif13-1 foci were reduced from ~56% to ~23%, with a corresponding increase of the cells with no spindle pole-enriched Kif13-1 foci or one spindle pole-enriched Kif13-1 focus from ~42% to ~61% and from ~2% to ~16%, respectively (Fig. 8a, b). Among anaphase cells, those with two spindle pole-enriched Kif13-1 foci decreased from ~94% to ~32%, whereas those with no spindle pole-enriched Kif13-1 foci or with one spindle pole-enriched Kif13-1 focus increased from ~3% to ~39% and from ~3% to ~29%, respectively (Fig. 8a, b).
a Localization of Kif13-1-3HA in control and NuSAP4 RNAi cells. Arrowheads indicate Kif13-1-3HA at the spindle poles, and arrow indicates Kif13-1-3HA localization on the entire spindle. Scale bar: 5 μm. b Quantitation of cells with different numbers of spindle pole-enriched Kif13-13 foci in metaphase and anaphase cells before and after NuSAP4 RNAi. 100 cells from each cell line were counted, and error bars indicate S.D. from three independent experiments. ***p < 0.001; ****p < 0.0001 (one-way ANOVA). c Localization of TbMlp2-3HA in control and NuSAP4 RNAi cells. Solid arrowheads indicate TbMlp2-3HA at the spindle poles, and open arrowheads indicate TbMlp2-3HA at the central spindle in control metaphase cells and the lagging TbMlp2-3HA foci in NuSAP4 RNAi cells at the anaphase. Scale bar: 5 μm. d Quantitation of anaphase cells with lagging TbMlp2-3HA foci before and after NuSAP4 RNAi. 200 cells from each time point were counted, and error bars indicate S.D. from three independent experiments. ****p < 0.0001 (one-way ANOVA).
TbMlp2 localization also appeared to be affected by knockdown of NuSAP4, despite that it was still enriched at spindle poles in NuSAP4 RNAi cells (Fig. 8c, d). In control cells, TbMlp2 was detected at spindle poles and the central spindle region during metaphase and was only detected at spindle poles during anaphase (Fig. 8c). In NuSAP4 RNAi cells, however, multiple lagging TbMlp2 foci between the two spindle poles were detected in ~37% of the anaphase cells (Fig. 8c, d). This result suggests that the enrichment of TbMlp2 to spindle poles during anaphase was partly impaired by NuSAP4 knockdown.
Discussion
In animals, the mitotic spindle-associated non-motor and motor proteins regulate microtubule dynamics, spindle positioning, and microtubule-kinetochore attachment16. In T. brucei, both spindle-associated non-motor and motor proteins have been identified, although the mechanistic roles for many of these proteins have not been fully elucidated. In this report, we have characterized the structure and function of the trypanosome-specific spindle-associated protein NuSAP4 by identifying its interacting partners and elucidating its essential roles in regulating chromosome segregation in the procyclic form of T. brucei.
We demonstrated that NuSAP4 is an essential component of the spindle pole body or spindle pole protein complex in T. brucei and identified SPB1 and MAP103 as components of the NuSAP4-containing protein complexes. The SPB1 protein contains ten MORN (Membrane Occupation and Recognition Nexus) repeats, each of which is composed of a β-hairpin followed by a short loop connecting to the next MORN repeat, as predicted by AlphaFold. The 10 MORN repeats are separated into two sub-domains, each of which contains five MORN repeats followed by a short α-helical structure (Supplementary Fig. 1a). MORN repeats-containing proteins are ubiquitous in both eukaryotes and prokaryotes, and they contain various numbers (from 2 to 20) of MORN repeats. Despite the conserved MORN repeats in SPB1, however, no MORN repeats-containing proteins from the organisms outside of the kinetoplastids have similar structural organization like SPB1. The MAP103 protein contains only four short α-helical structures, as predicted by AlphaFold (Supplementary Fig. 1b). Like NuSAP4, MAP103 is also kinetoplastid-specific, because no close homologs for MAP103 are found outside of the kinetoplastid organisms. These results suggest the unique composition of the spindle pole protein complex in T. brucei. The spindle pole in T. brucei was previously identified as a ring-like fibrous structure attached to the nuclear envelope, where multiple microtubules are converged, and it may serve as a microtubule-organizing center to nucleate spindle microtubules7. However, a distinct centriole structure has not been detected at the spindle poles in T. brucei, and the core components of the centriole, including the cartwheel proteins SAS-6 and BLD10, localize to the flagellar basal body and regulate basal body duplication, without an essential involvement in spindle assembly in T. brucei31,32. The spindle pole structure and composition in T. brucei are likely to be fundamentally different from that in yeast and animals.
Immunoprecipitation by NuSAP4 precipitated both SPB1 and MAP103, but immunoprecipitation of SPB1 did not pull down MAP103 (Fig. 5), suggesting that SPB1 and MAP103 resides in different NuSAP4-containing protein complexes. The three proteins display similar patterns of localization during mitosis by localizing to the entire spindle during metaphase and enriching at the spindle poles during metaphase and anaphase (Figs. 1e, 7a and 7c). It is possible that these proteins are first localized to the entire spindle upon the assembly of the metaphase spindle, and subsequently they move to spindle poles during the transition from metaphase to anaphase and remain at the spindle pole thereafter until the completion of mitosis. However, at the spindle poles, MAP103 is enriched at the inner part, whereas SPB1 is enriched at the outer part (Fig. 5). This limited co-localization of MAP103 and SPB1 at the spindle poles is in agreement with the finding that the two proteins reside in separate NuSAP4-containing protein complexes (Fig. 5). Nonetheless, knockdown of NuSAP4 disrupted the spindle pole-enrichment of both SPB1 and MAP103 (Fig. 7), suggesting their dependence on NuSAP4 for spindle pole localization or the requirement of NuSAP4 for assembling the spindle pole body.
Although NuSAP4 is highly enriched at the spindle poles, it also associates with the spindle and partly co-localizes with kinetochores at the metaphase plate and the spindle poles (Fig. 1). Since NuSAP4 knockdown resulted in lagging kinetochores that do not appear to associate with the spindle (Fig. 3f), and disrupted bipolar spindle assembly (Fig. 4), it suggests that NuSAP4 regulates spindle dynamics and likely also promotes spindle microtubule-kinetochore attachment. The latter function for NuSAP4 remains to be experimentally investigated. Structurally, NuSAP4 does not appear to contain any microtubule-binding motifs, and although it has the potential to form a parallel dimer, it is unlikely to function as a scaffold due to its small size (Fig. 1). It is possible that NuSAP4 may interact with other spindle-associated protein(s) with direct microtubule-binding activity to regulate spindle assembly and may interact with certain kinetochore protein(s) to mediate kinetochore-microtubule attachment. Future work will be directed to identify the spindle-associated NuSAP4-containing protein complex and the NuSAP4-interacting kinetochore protein(s) and characterize their functional interplay in regulating spindle dynamics and microtubule-kinetochore attachment.
The extension of the spindle poles out of the nuclear DNA in NuSAP4 RNAi cells resembles that in Kif13-1 RNAi cells, in which the spindle is elongated, and the spindle poles extend out of the nuclear DNA20. Since NuSAP4 knockdown impaired Kif13-1 enrichment at the spindle poles (Fig. 8a, b), it suggests that the defects in spindle pole positioning in NuSAP4 RNAi cells could, at least partly, be attributed to the impaired spindle pole enrichment of Kif13-1. Kif13-1 is a kinesin-13 family microtubule depolymerase, and its enrichment at spindle poles suggests that Kif13-1 is likely a close homolog of the kinesin-13 motor KLP10A in Drosophila, which also localizes to the spindle poles and regulates spindle pole positioning33. As a microtubule depolymerase, Kif13-1 may regulate spindle dynamics by restricting excessive spindle microtubule extension. NuSAP4, however, likely acts as a structural component of the spindle pole, where it maintains spindle pole-enriched proteins, including Kif13-1, for the latter to perform their functions. Additionally. the formation of bifurcated metaphase spindle or disorganized metaphase spindle without defined spindle poles in NuSAP4 RNAi cells (Fig. 4) suggests that NuSAP4 is required for establishing a bipolar spindle, likely by promoting spindle pole complex formation and/or microtubule convergence at the spindle poles.
The disruptive effect on TbMlp2 enrichment at the spindle poles by NuSAP4 RNAi (Fig. 8c, d) is a surprising discovery. TbMlp2 is an evolutionarily conserved nuclear basket protein of the nuclear pore complex 22,23. The enrichment of TbMlp2 at the spindle poles suggests that the spindle pole body is anchored at, or interacts with, the nuclear basket of the nuclear pore complex at this specific location. Although TbMlp2 does not interact with NuSAP4 (Fig. 6), its enrichment at the spindle poles depends on NuSAP4 (Fig. 8c, d), suggesting that its localization to the spindle poles depends on an intact NuSAP4-containing spindle pole complex. Alternatively, this may suggest that the disrupted spindle pole complex caused by NuSAP4 depletion impaired the TbMlp2-mediated association of the nuclear basket with the spindle pole. In budding yeast, Mlp2p interacts with three core components of the spindle pole body, Spc110p, Spc42p, and Spc29p, and is required for spindle pole body assembly 34. It is thus possible that TbMlp2 may interact with other components of the spindle pole complex and that TbMlp2 depletion may affect spindle pole body assembly in T. brucei, which have not been investigated and are worth further exploration.
In summary, we have uncovered the role of the kinetoplastid-specific protein NuSAP4, which localizes to the nucleus during interphase and to the spindle with enrichment at the spindle poles during mitosis, in promoting bipolar spindle assembly and spindle pole complex formation. We propose that T. brucei assembles a unique form of spindle pole body consisting of multiple kinetoplastid-specific proteins, including but not limited to NuSAP4 and MAP103, and that T. brucei employs kinetoplastid-specific and evolutionarily conserved mitotic regulatory proteins to promote faithful chromosome segregation, thereby ensuring genome stability and cell viability.
Materials and Methods
Trypanosome cell culture and RNA interference
Two T. brucei strains of the procyclic (insect) form, the 29-13 strain35 and the Lister427 strain, were used in this work. The 29-13 strain was cultured in SDM-79 medium containing 10% heat-inactivated fetal bovine serum (Catalog# S11150, R&D Systems), 15 µg/ml G418, and 50 µg/ml hygromycin at 27 °C, and the Lister427 strain was cultured in SDM-79 medium supplemented with 10% fetal bovine serum. Cells were diluted with fresh medium every 3 days or when the cell density reaches 5 × 106 cells/ml.
To generate RNAi cell lines, a 432-bp DNA fragment (nucleotides 38–469) of the NuSAP4 gene was cloned into the pZJM vector36. The resulting plasmids was linearized with NotI and was used for transfection into the 29-13 strain by electroporation according to published procedures37. Transfectants were selected with 2.5 µg/ml phleomycin and cloned by limiting dilution in a 96-well plate containing SDM-79 medium, 20% heat-inactivated fetal bovine serum, and appropriate antibiotics. To induce RNAi, the NuSAP4 RNAi cell line was induced by incubating with 1.0 µg/ml tetracycline. Cell growth was monitored by counting the cells with a hemacytometer.
In situ epitope tagging of proteins
Epitope tagging of proteins from their endogenous locus was carried out by using the PCR-based method38 in the Lister427 strain for co-localization or in the NuSAP4 RNAi cell line. Transfectants were cultured at 27 °C in SDM-79 medium containing 10% heat-inactivated fetal bovine serum in the presence of appropriate antibiotics. Transfectants were cloned by limiting dilution as described above.
For co-immunofluorescence microscopic analysis of the co-localization of NuSAP4 with β-tubulin, SPB1, TbMlp2, and KKT4 and for co-immunoprecipitation analysis of the interaction between NuSAP4 and SPB1, MAP103, Kif13-1, and TbMlp2, NuSAP4 was endogenously tagged with a C-terminal PTP epitope, and β-tubulin, SPB1, TbMLP2, KKT4, MAP103, and Kif13-1 were each tagged with an N-terminal triple HA epitope in the Lister427 strain. For co-immunoprecipitation analysis of the interaction between MAP103 and SPB1, MAP103 was endogenously tagged with an N-terminal PTP epitope, and SPB1 was endogenously tagged with a C-terminal triple HA epitope in the Lister427 strain. For co-immunofluorescence microscopic analysis of kinetochore alignment and segregation, KKT2 was endogenously tagged with a C-terminal PTP epitope, and β-tubulin was tagged with an N-terminal triple HA epitope in the NuSAP4 RNAi cell line. For immunofluorescence microscopic analysis of spindle assembly in NuSAP4 RNAi cells, β-tubulin was tagged with an N-terminal triple HA epitope and MAP103 was tagged with a C-terminal PTP epitope in the NuSAP4 RNAi cell line. For immunofluorescence microscopic analysis of the effect of NuSAP4 depletion on the localization of SPB1, MAP103, Kif13-1, and TbMlp2 to the spindle poles, SPB1, Kif13-1, and TbMlp2 were each tagged with a C-terminal triple HA epitope and MAP103 was tagged with a C-terminal PTP epitope in NuSAP4 RNAi cell line.
Co-immunoprecipitation and western blotting
Co-immunoprecipitation was carried out according to our published procedures39. Briefly, 5 × 107 cells expressing endogenously PTP-tagged NuSAP4 and 3HA-tagged SPB1, MAP103, or Kif13-1 and cells expressing endogenously PTP-tagged MAP103 and 3HA-tagged SPB1 were lysed by incubating the cells with 1.0 ml immunoprecipitation buffer (25 mM Tris-HCl, pH7.6, 100 mM NaCl, 1 mM DTT, 1% NP-40, and protease inhibitor cocktail) on ice for 30 min. Cell lysate was cleared by centrifugation in a microcentrifuge at 4 °C, and cleared lysate was incubated with 50 µl IgG beads or 20 µl anti-HA agarose beads at 4 °C for 1 h. After centrifugation in a microcentrifuge, the immunoprecipitate was washed six times with the immunoprecipitation buffer. Proteins bound to the IgG beads or the anti-HA beads were eluted by boiling in 1× SDS sampling buffer for 5 min, separated by SDS-PAGE, transferred onto a PVDF membrane, and immunoblotted with the anti-HA antibody (1:1000 dilution, Catalog# H9658, MilliporeSigma) to detect 3HA-tagged proteins and with the anti-Protein A antibody (1:1000 dilution, Catalog# P3775, MilliporeSigma) to detect PTP-tagged NuSAP4 or MAP103. Cells expressing NuSAP4-PTP alone, SPB1-3HA alone, MAP103-3HA alone, PTP-MAP103 alone, and Kif13-1-3HA alone were included as negative controls.
Immunofluorescence microscopy
Trypanosome cells were washed with PBS, adhered to the glass coverslips at room temperature for 30 min, fixed with cold methanol at −20 °C for 30 min, and rehydrated with PBS for 10 min at room temperature. Cells on the coverslips were blocked by incubating with 3% BSA in PBS at room temperature for 60 min, and then incubated with the primary antibody, FITC-conjugated anti-HA monoclonal antibody for 3HA-tagged proteins (1:400 dilution, Catalog# H7411, MilliporeSigma) and/or anti-Protein A polyclonal antibody for PTP-tagged proteins (1:400 dilution), at room temperature for 60 min. Cells on the coverslips were washed three times with PBS, and then incubated with Cy3-conjugated anti-rabbit IgG (1:400 dilution, Catalog# C2306, MilliporeSigma) at room temperature for 60 min to detect PTP-tagged proteins. Cells on the coverslips were washed three times with PBS, mounted with DAPI-containing VectaShield mounting medium (Catalog# H-1200-10, Vector Labs), and imaged under an inverted fluorescence microscope (Olympus IX71) equipped with a cooled CCD camera (model Orca-ER, Hamamatsu) and a PlanApo N 60×1.42-NA lens. Images were acquired using the Slidebook 5 software and processed with the PhotoShop software.
Fluorescence in situ hybridization (FISH)
To detect chromosome segregation in trypanosomes, the coding sequence of the M5 ribosomal RNA (chromosome 8) and the minichromosomal 177-bp DNA repeat6 were used as markers for labeling the mega-chromosomes and the mini-chromosomes, respectively. The coding sequence of M5 ribosomal RNA gene was amplified by PCR with the forward primer 5'-GGGTACGACCATACTTGGC-3' and reverse primer 5'-AGAGTACAACACCCCGGGTT-3'. The mini-chromosomal 177-bp DNA repeat was amplified with the forward primer 5'-TAAATGGTTCTTATACGAATG-3' and the reverse primer 5'AACACTAAAGAACAGCGTTG-3'. The two DNA fragments were labeled with digoxigenin-dUTP (Sigma-Aldrich) during PCR and purified. Digoxigenin-labeled DNA probes were precipitated with salmon sperm DNA (10 mg/ml) and yeast tRNA (10 mg/ml) and re-suspended in hybridization buffer (50% formamide, 2× saline-sodium citrate (SSC), 10% dextran sulfate). FISH was performed according to published procedures6 with minor modifications. Trypanosome cells were washed twice with PBS and attached to glass coverslips. Cells were fixed with cold methanol, rehydrated in PBS, and pre-hybridized in the hybridization buffer for 60 min. Digoxigenin-labeled probes and the fixed cells on the coverslips were denatured at 95 °C for 5 min before they were incubated together in a humidified chamber at 37 °C for 16 h. Cells were then washed three times in 2× SSC containing 50% formamide at 37 °C, three times in 0.2% SSC at 50 °C, three times in 4× SSC at room temperature. For detection, cells were blocked with 4× SSC containing 3% BSA for 30 min, and incubated with FITC-conjugated anti-digoxigenin antibody (1:400 dilution, Clone# DI-22, Catalog# F3523, MilliporeSigma) for 60 min. Cells were washed three times with 2× SSC, mounted in DAPI-containing VectaShield (Vector Labs) mounting medium, and imaged under an inverted fluorescence microscope.
Three-dimensional structured illumination microscopy (3D-SIM) super-resolution microscopy
T. brucei cells were settled on glass coverslips for 30 min and were treated with 1% NP-40 in the PEME buffer for 1 min at room temperature. Cells were fixed in cold methanol (−20 °C), incubated in blocking buffer (1% BSA in PBS), and then co-immunostained with FITC-conjugated anti-HA monoclonal antibody and anti-Protein A polyclonal antibody. Cells were washed with PBS, incubated with Cy3-conjugated anti-rabbit IgG, and then imaged under the Nikon Super Resolution Microscope n-SIM E instrument (Nikon Instruments Inc., Americas) with a 100× lens. Images were taken with 0.1 µm z-step, and 20–30 images per z-section were taken. The acquired images were applied to Stack 3D-structured illumination microscopy reconstruction, and then analyzed by the NIS-Elements AR software.
Statistics and Reproducibility
The ImageJ software (National Institutes of Health, Bethesda, MD; http://imagej.nih.gov/ij/) was used to measure the size of the nucleus, and data were exported to Microsoft Excel or the GraphPad Prism9 for analysis. Statistical analysis was conducted using the student’s t-test and one-way ANOVA. Error bars represented standard deviation from the mean of three biological replicates.
Reporting summary
Further information on research design is available in the Nature Portfolio Reporting Summary linked to this article.
Data availability
All data are contained within the manuscript. The numerical source data used to generate the graphs can be found in Supplementary Data. Uncropped Western blot images can be found in Supplementary Fig. 2.
References
Prosser, S. L. & Pelletier, L. Mitotic spindle assembly in animal cells: a fine balancing act. Nat. Rev. Mol. Cell Biol. 18, 187–201 (2017).
Petry, S. Mechanisms of mitotic spindle assembly. Annu. Rev. Biochem. 85, 659–683 (2016).
Saunders, W. S. Mitotic spindle pole separation. Trends Cell Biol. 3, 432–437 (1993).
Roostalu, J., Schiebel, E. & Khmelinskii, A. Cell cycle control of spindle elongation. Cell Cycle 9, 1084–1090 (2010).
Ersfeld, K. Nuclear architecture, genome and chromatin organisation in Trypanosoma brucei. Res. Microbiol. 162, 626–636 (2011).
Ersfeld, K. & Gull, K. Partitioning of large and minichromosomes in Trypanosoma brucei. Science 276, 611–614 (1997).
Ogbadoyi, E., Ersfeld, K., Robinson, D., Sherwin, T. & Gull, K. Architecture of the Trypanosoma brucei nucleus during interphase and mitosis. Chromosoma 108, 501–513 (2000).
Akiyoshi, B. & Gull, K. Discovery of unconventional kinetochores in kinetoplastids. Cell 156, 1247–1258 (2014).
Nerusheva, O. O. & Akiyoshi, B. Divergent polo box domains underpin the unique kinetoplastid kinetochore. Open Biol. 6. https://doi.org/10.1098/rsob.150206 (2016).
D’Archivio, S. & Wickstead, B. Trypanosome outer kinetochore proteins suggest conservation of chromosome segregation machinery across eukaryotes. J. Cell Biol. 216, 379–391 (2017).
Hori, T. & Fukagawa, T. Establishment of the vertebrate kinetochores. Chromosome Res. 20, 547–561 (2012).
Zhou, Q. & Li, Z. γ-Tubulin complex in Trypanosoma brucei: molecular composition, subunit interdependence and requirement for axonemal central pair protein assembly. Mol. Microbiol. 98, 667–680 (2015).
McKean, P. G., Baines, A., Vaughan, S. & Gull, K. Gamma-tubulin functions in the nucleation of a discrete subset of microtubules in the eukaryotic flagellum. Curr. Biol. 13, 598–602 (2003).
Billington, K. et al. Genome-wide subcellular protein map for the flagellate parasite Trypanosoma brucei. Nat. Microbiol 8, 533–547 (2023).
Berriman, M. et al. The genome of the African trypanosome Trypanosoma brucei. Science 309, 416–422 (2005).
Maiato, H., Sampaio, P. & Sunkel, C. E. Microtubule-associated proteins and their essential roles during mitosis. Int. Rev. Cytol. 241, 53–153 (2004).
Tu, X., Kumar, P., Li, Z. & Wang, C. C. An aurora kinase homologue is involved in regulating both mitosis and cytokinesis in Trypanosoma brucei. J. Biol. Chem. 281, 9677–9687 (2006).
Li, Z. et al. Identification of a novel chromosomal passenger complex and its unique localization during cytokinesis in Trypanosoma brucei. PLoS ONE 3, e2354 (2008).
Ballmer, D. & Akiyoshi, B. Dynamic localization of the chromosomal passenger complex in trypanosomes is controlled by the orphan kinesins KIN-A and KIN-B. Elife 13. https://doi.org/10.7554/eLife.93522 (2024).
Chan, K. Y., Matthews, K. R. & Ersfeld, K. Functional characterisation and drug target validation of a mitotic kinesin-13 in Trypanosoma brucei. PLoS Pathog. 6, e1001050 (2010).
Wickstead, B., Carrington, J. T., Gluenz, E. & Gull, K. The expanded Kinesin-13 repertoire of trypanosomes contains only one mitotic Kinesin indicating multiple extra-nuclear roles. PLoS ONE 5, e15020 (2010).
Holden, J. M. et al. Nuclear pore complex evolution: a trypanosome Mlp analogue functions in chromosomal segregation but lacks transcriptional barrier activity. Mol. Biol. Cell 25, 1421–1436 (2014).
Morelle, C. et al. The nucleoporin Mlp2 is involved in chromosomal distribution during mitosis in trypanosomatids. Nucleic Acids Res. 43, 4013–4027 (2015).
Boucher, N., Dacheux, D., Giroud, C. & Baltz, T. An essential cell cycle-regulated nucleolar protein relocates to the mitotic spindle where it is involved in mitotic progression in Trypanosoma brucei. J. Biol. Chem. 282, 13780–13790 (2007).
Sanchez, M. A. et al. KHARON Is an essential cytoskeletal protein involved in the trafficking of flagellar membrane proteins and cell division in African Trypanosomes. J. Biol. Chem. 291, 19760–19773 (2016).
Zhou, Q. et al. Faithful chromosome segregation in Trypanosoma brucei requires a cohort of divergent spindle-associated proteins with distinct functions. Nucleic Acids Res. 46, 8216–8231 (2018).
Roux, K. J., Kim, D. I., Raida, M. & Burke, B. A promiscuous biotin ligase fusion protein identifies proximal and interacting proteins in mammalian cells. J. Cell Biol. 196, 801–810 (2012).
Jumper, J. et al. Highly accurate protein structure prediction with AlphaFold. Nature 596, 583–589 (2021).
Llauro, A. et al. The kinetoplastid kinetochore protein KKT4 is an unconventional microtubule tip-coupling protein. J. Cell Biol. 217, 3886–3900 (2018).
Hayashi, H. & Akiyoshi, B. Degradation of cyclin B is critical for nuclear division in Trypanosoma brucei. Biol. Open 7. https://doi.org/10.1242/bio.031609 (2018).
Hu, H., Liu, Y., Zhou, Q., Siegel, S. & Li, Z. The centriole cartwheel protein SAS-6 in Trypanosoma brucei Is required for probasal body biogenesis and flagellum assembly. Eukaryot. Cell 14, 898–907 (2015).
Dang, H. Q. et al. Proximity interactions among basal body components in Trypanosoma brucei Identify novel regulators of basal body biogenesis and inheritance. MBio 8, 0212016 (2017).
Zou, J., Hallen, M. A., Yankel, C. D. & Endow, S. A. A microtubule-destabilizing kinesin motor regulates spindle length and anchoring in oocytes. J. Cell Biol. 180, 459–466 (2008).
Niepel, M., Strambio-de-Castillia, C., Fasolo, J., Chait, B. T. & Rout, M. P. The nuclear pore complex-associated protein, Mlp2p, binds to the yeast spindle pole body and promotes its efficient assembly. J. Cell Biol. 170, 225–235 (2005).
Wirtz, E., Leal, S., Ochatt, C. & Cross, G. A. A tightly regulated inducible expression system for conditional gene knock-outs and dominant-negative genetics in Trypanosoma brucei. Mol. Biochem. Parasitol. 99, 89–101 (1999).
Wang, Z., Morris, J. C., Drew, M. E. & Englund, P. T. Inhibition of Trypanosoma brucei gene expression by RNA interference using an integratable vector with opposing T7 promoters. J. Biol. Chem. 275, 40174–40179 (2000).
Li, Z. et al. An easily dissociated 26 S proteasome catalyzes an essential ubiquitin-mediated protein degradation pathway in Trypanosoma brucei. J. Biol. Chem. 277, 15486–15498 (2002).
Shen, S., Arhin, G. K., Ullu, E. & Tschudi, C. In vivo epitope tagging of Trypanosoma brucei genes using a one step PCR-based strategy. Mol. Biochem. Parasitol. 113, 171–173 (2001).
Zhou, Q., Hu, H. & Li, Z. An EF-hand-containing protein in Trypanosoma brucei regulates cytokinesis initiation by maintaining the stability of the cytokinesis initiation factor CIF1. J. Biol. Chem. 291, 14395–14409 (2016).
Acknowledgements
We thank members of the Li lab for valuable discussions. This work was supported by the NIH grants R01AI118736 and R01AI101437 to Z. L.
Author information
Authors and Affiliations
Contributions
Qing Zhou: Conceptualization, Methodology, Visualization, Investigation, Formal analysis, Writing—Reviewing and Editing. Ziyin Li: Conceptualization, Supervision, Project administration, Funding acquisition, Writing—Original Draft; Writing—Reviewing and Editing.
Corresponding author
Ethics declarations
Competing interests
The authors declare no competing interests.
Peer review
Peer review information
Communications Biology thanks the anonymous reviewers for their contribution to the peer review of this work. Primary Handling Editors: Patrick Meraldi and Kaliya Georgieva. A peer review file is available.
Additional information
Publisher’s note Springer Nature remains neutral with regard to jurisdictional claims in published maps and institutional affiliations.
Rights and permissions
Open Access This article is licensed under a Creative Commons Attribution-NonCommercial-NoDerivatives 4.0 International License, which permits any non-commercial use, sharing, distribution and reproduction in any medium or format, as long as you give appropriate credit to the original author(s) and the source, provide a link to the Creative Commons licence, and indicate if you modified the licensed material. You do not have permission under this licence to share adapted material derived from this article or parts of it. The images or other third party material in this article are included in the article’s Creative Commons licence, unless indicated otherwise in a credit line to the material. If material is not included in the article’s Creative Commons licence and your intended use is not permitted by statutory regulation or exceeds the permitted use, you will need to obtain permission directly from the copyright holder. To view a copy of this licence, visit http://creativecommons.org/licenses/by-nc-nd/4.0/.
About this article
Cite this article
Zhou, Q., Li, Z. NuSAP4 regulates chromosome segregation in Trypanosoma brucei by promoting bipolar spindle assembly. Commun Biol 7, 1524 (2024). https://doi.org/10.1038/s42003-024-07248-5
Received:
Accepted:
Published:
DOI: https://doi.org/10.1038/s42003-024-07248-5









