Abstract
LncRNAs are highly implicated in oxidative stress (OS) during the growth of mammalian follicles. TAK1 binding protein 2 gene (TAB2) has been suggested to involve in the normal apoptosis and proliferation of granulosa cells (GCs), the main supporting cells in ovarian follicles. In this study, we found that TAB2 increased the expressions of SOD1, P50, and P65 to suppress the OS, thereby inhibiting the apoptosis and promoting the proliferation in GCs. Notably, DNMTs appeared to mediate the expression of TAB2 without the changes of DNA methylation at TAB2’s promoter. We identified an antisense lncRNA of TAB2, discovered that DNA methylation regulated the transcription of TAB2-AS in GCs, and found TAB2-AS medicated the follicular growth of ovaries in vivo. Mechanistically, the hypomethylation of the CpG site (−1759/−1760) activated the transcription of TAB2-AS, and the 1–155 nt and 156-241 nt of TAB2-AS were respectively complementary to 4368–4534 nt and 4215–4300 nt of TAB2’s mRNA to increase the expression of TAB2. Moreover, TAB2-AS inhibited the OS and apoptosis of GCs, while promoted the proliferation of GCs to expedite the follicular growth, which was in line with that of TAB2. Collectively, these findings revealed the antisense lncRNA mechanism mediated by DNA methylation, and TAB2-AS might be the target to control OS during follicular growth in mammals.
Similar content being viewed by others
Introduction
Many studies have shown that the intracellular oxidative stress (OS) caused by the excess accumulation of reactive oxygen species (ROS) regulates the tissue growth1 and diseases2,3 of mammals via inducing cell apoptosis DNA4,5. In humans, the superfluous ROS promotes the apoptosis of osteoblast through enhancing OS, thereby causing Aluminum-related bone diseases6. Moreover, ROS enhances the apoptosis of human head and neck cancer cells to inhibit the development of head and neck cancer7. As the basic structural and functional unit of mammalian ovaries, the follicles are composed of oocytes, granulosa cells (GCs), and membrane cells8, in which GCs regulate follicular growth and ovulation via mediating the maturation of oocytes9. The normal differentiation and proliferation of GCs ensure the growth of ovarian follicles10, while the excessive apoptosis of GCs decreases the synthesis of extracellular matrix in follicular fluid to induce follicular atresia in mammals11. Notably, the OS has been confirmed to be closely related to the follicular growth and ovarian diseases including age-related ovarian dysfunction and ovarian endometriosis12. However, the specific mechanisms by which the OS regulates follicular growth through influencing the apoptosis of GCs remain unclear in mammals.
The long non-coding RNAs (lncRNAs) are identified as transcripts that are longer than 200 nt13, and they are found to be associated with the follicular growth of mammalian ovaries14,15. Differentiation antagonizing non-protein coding RNA (DANCR) counteracts the human premature ovarian insufficiency via inhibiting the P53-dependent GCs aging16. In ovine ovaries, follicular development-associated lncRNA (FDNCR) promotes the transactivation of decorin (DCN) by targeting miR-543-3p, resulting the enhancement of GCs apoptosis and inhibition of follicular growth17. The DNA methylation is an important epigenetic modification by which controlled mainly by DNA methyltransferases (DNMTs)18, and regulates the transcription and expression of genes via altering chromatin structure19,20. The DNA hypermethylation suppresses the expressions of transcriptional regulators ID2 and ID4 during the differentiation of human oligodendrocyte precursor cells via decreasing the activation of promoter21. Notably, the hypomethylation of porcine R-spondin 2 (RSPO2) promoter enhanced the transcription of RSPO2 to advance the proliferation of ovarian GCs22, suggesting that the DNA methylation might play an important role in growth of follicles14,15,23. However, the functional mechanism of lncRNAs that are regulated by DNA methylation in the growth of ovarian follicles remains to be investigated.
TAK1 binding protein 2 gene (TAB2) is a member of TAB family24, which arouses the activation of nuclear factor kappa-B (NF-κB) signaling pathway via activating TAK1 kinase25,26. Interestingly, the NF-κB transcription factors have been shown to play a vital role in the follicular growth of mammals through regulating the function of ovarian GCs27,28. In mice, the high expressions of NF-κB/P50 and NF-κB/P65 proteins inhibit the follicular atresia via inducing the proliferation of ovarian GCs29,30. Moreover, the NF-κB is a pivotal molecular signaling pathway for the regulation of OS31,32. The activation of NF-κB pathway inhibits the OS from alleviating the oxidative damage of porcine intestinal epithelial cells33. Nevertheless, the specific regulation mechanisms that TAB2 involves in NF-κB signaling pathway to regulate the follicular growth remain to be further explored. Using cultured GCs, we found that TAB2 might involve the OS, apoptosis, and proliferation, thereby regulating the follicular growth in ovaries. Ulteriorly, TAB2 antisense RNA (TAB2-AS), a lncRNA was identified for TAB2, and the specific mechanisms by which DNA demethylation upregulated the expressions of TAB2 and TAB2-AS were further revealed. Our results characterize a promising mechanism regarding the therapeutic benefit of DNA methylation and lncRNA in OS for mammalian follicular growth.
Results
TAB2 activates NF-κB pathway to counteract OS of ovarian GCs
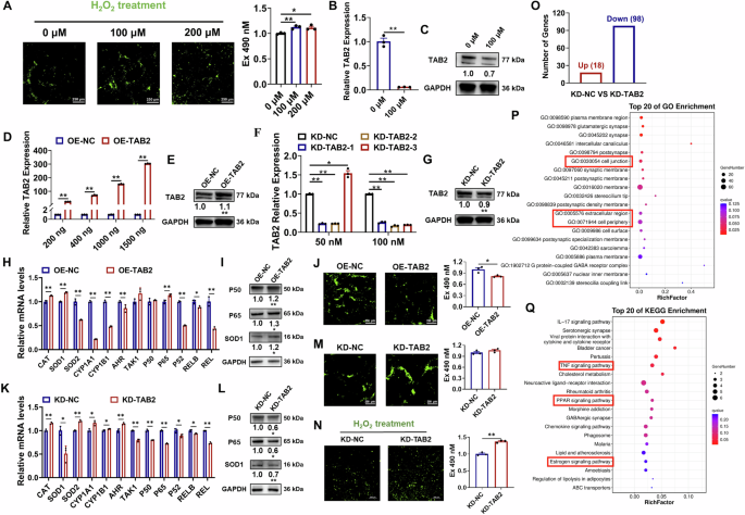
To explore the effects of TAB2 on OS in ovarian GCs, GCs were treated by hydrogen peroxide (H2O2), an inducer of OS. We found that the accumulation of ROS in GCs treated with 100 μM and 200 μM H2O2 were increased significantly (Fig. 1A). There was no significant difference between GCs treated with 100 μM and 200 μM of H2O2 in the accumulation of ROS (Fig. 1A). Considering the tolerance of GCs and cytotoxicity of H2O2, H2O2 at a concentration of 100 μM was selected for subsequent experiments. 100 μM H2O2 significantly inhibited the mRNA (Fig. 1B) and protein (Fig. 1C) expressions of TAB2 in GCs. We then markedly increased the mRNA (Fig. 1D) and protein (Fig. 1E) levels of TAB2 (OE-TAB2) in GCs using the overexpression vector of TAB2, and 1500 ng/mL of vector showed the greatest effect. Three siRNAs of TAB2 were synthesized, and 100 nM siRNA2 decreased the mRNA (Fig. 1F) and protein (Fig. 1G) levels of TAB2 with the strongest knockdown efficiency.
A The level of ROS accumulation in ovarian GCs after treating with H2O2. The mRNA (B) and protein (C) expressions of TAB2 in GCs after treating with H2O2. The overexpression efficiencies of the mRNA (D) and protein (E) of TAB2. The knockdown efficiencies of the mRNA (F) and protein (G) of TAB2. The mRNA (H) and protein (I) expressions of several OS-related and NF-κB pathway genes after overexpression of TAB2 in GCs. J The effects of TAB2 overexpression on ROS accumulation in GCs. The mRNA (K) and protein (L) expressions of several OS-related and NF-κB pathway genes in after knockdown of TAB2 in GCs. M The effects of TAB2 knockdown on the ROS accumulation in GCs. N The ROS accumulation in GCs treated with H2O2 after knockdown of TAB2. O The number of differentially expressed genes between KD-NC and KD-TAB2. The GO (P) and KEGG (Q) results of differentially expressed genes. The scale bars in (A, J, M), are 250 μm, and the scale bars in (N) are 200 μm.
Moreover, we analyzed the mRNA and protein levels of OS-related genes and NF-κB signaling pathway-related genes in GCs after overexpression and knockdown of TAB2. The TAB2 overexpression significantly promoted the mRNA expressions of catalase (CAT), superoxide dismutase 1 (SOD1), and P65 (Fig. 1H), and the protein counts of P50, P65, and SOD1 (Fig. 1I), as well as inhibiting the ROS accumulation of GCs (Fig. 1J). Correspondingly, TAB2 knockdown significantly decreased the mRNA (Fig. 1K) and protein (Fig. 1L) expressions of P50, P65, and SOD1, and increased the ROS accumulation of GCs (Fig. 1M).
Similarly, the TAB2 knockdown significantly decreased the tolerance of GCs to H2O2 induced ROS accumulation (Fig. 1N).
Moreover, we further explored the transcriptomic changes of GCs treated with TAB2 knockdown, and 116 differentially expressed genes, e.g., prostaglandin D2 receptor (PTGDR), matrix metallopeptidase 1 (MMP1), and matrix metallopeptidase 9 (MMP9) were obtained, compared with control group (Fig. 1O, Table S1). The Gene Ontology (GO) analysis of these differentially expressed genes enriched in cell junction, extracellular region, and cell periphery (Fig. 1P, Table S2), and the Kyoto Encyclopedia of Genes and Genomes (KEGG) analysis showed that these genes enriched in TNF signaling, PPAR signaling, and Estrogen signaling pathways (Fig. 1Q, Table S3), which are highly related to functions of GCs. These results suggested that TAB2 suppress the OS in ovarian GCs.
TAB2 inhibits the apoptosis but promotes the proliferation of GCs
Ulteriorly, we found that TAB2 overexpression significantly decreased the mRNA (Fig. 2A) and protein (Fig. 2B) expressions of cysteine aspartic acid specific protease 9 (Caspase-9) and BCL-2 interacting mediator of cell death (BIM) of apoptosis-related genes, and the apoptosis levels of GCs (Fig. 2C). TAB2 knockdown was likely to recover the mRNA (Fig. 2D) and protein (Fig. 2E) expressions of Caspase-9 and BIM, as well as the apoptosis of GCs (Fig. 2F). In addition, TAB2 overexpression significantly enhanced the mRNA (Fig. 2G) and protein (Fig. 2H) expressions of proliferating cell nuclear antigen (PCNA) and cyclin E1 (CCNE1) that were the cell proliferation-related genes in GCs, and significantly increased the proliferation rate of GCs (Fig. 2I). Oppositely, TAB2 knockdown significantly weakened the mRNA (Fig. 2J) and protein (Fig. 2K) expressions of PCNA and CCNE1 in GCs, and significantly decreased the proliferation rate of GCs (Fig. 2L). These results indicated that TAB2 might prevent OS, and thus inhibit the apoptosis but promote the proliferation of ovarian GCs.
The mRNA (A) and protein (B) expressions of apoptosis-related genes treated with TAB2 overexpression in GCs. C The effect of TAB2 overexpression on the apoptosis of GCs. The mRNA (D) and protein (E) expressions of apoptosis-related genes treated with TAB2 knockdown in GCs. F The effect of TAB2 knockdown on the apoptosis of GCs. The mRNA (G) and protein (H) expressions of proliferation-related genes treated with TAB2 overexpression in GCs. I The effect of TAB2 overexpression on the proliferation of GCs. The mRNA (J) and protein (K) expressions of proliferation-related genes treated with TAB2 knockdown in GCs. L The effect of TAB2 knockdown on the proliferation of GCs. The scale bars in (I, L) are 200 μm.
An antisense lncRNA TAB2-AS was identified for TAB2
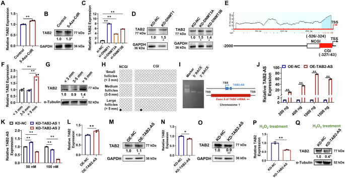
5-Aza-CdR, an DNMTs inhibitor, was found to significantly increase the mRNA (Fig. 3A) and protein (Fig. 3B) levels of TAB2. Similarly, the knockdowns of DNA methyltransferase 1 (DNMT1), DNA methyltransferase 3 A (DNMT3A), and DNA methyltransferase 3B (DNMT3B) genes significantly promoted the mRNA (Fig. 3C) and protein (Fig. 3D) expressions of TAB2, suggesting DNA methylation might regulate the transcription of TAB2. Despite the mRNA (Fig. 3F) and protein (Fig. 3G) of TAB2 expressed the highest in large follicles, compared to the small and medium follicles, and one CpG island (CGI, 265 bp, −327/−63 bp, transcription start site [TSS] = +1) resided in the promoter region of TAB2 (Fig. 3E), but the CGI and non-CpG island (NCGI, 203 bp, −526/−324 bp) regions of TAB2 were none methylated status in the small, medium, and large follicles (Fig. 3H). These observations suggested that DNA methylation did not directly regulate the transcription of TAB2. To further investigate the specific regulatory mechanism of DNA methylation in the expression of TAB2, we identified a lncRNA MSTRG 143.1 upregulated by 5-Aza-CdR based on RNA-seq14. MSTRG 143.1 was 241 nt in length, and located at the antisense strand of TAB2 (Fig. 3I). We named MSTRG 143.1 as TAB2 antisense RNA (TAB2-AS, submitting to GenBank with accession number OR554882) (Fig. 3I). Subsequently, we found that 1000 ng/mL overexpression vector and 100 nM antisense oligonucleotides 2 of TAB2-AS showed the strongest efficiency for the overexpression (OE-TAB2-AS) (Fig. 3J) and knockdown (KD-TAB2-AS) (Fig. 3K) of TAB2-AS, respectively. The mRNA (Fig. 3L) and protein (Fig. 3M) levels of TAB2 in GCs were significantly enhanced after treating with TAB2-AS overexpression, while the TAB2-AS knockdown significantly inhibited the mRNA (Fig. 3N) and protein (Fig. 3O) expressions of TAB2. Moreover, the mRNA (Fig. 3P) and protein (Fig. 3Q) levels of TAB2 were significantly decreased by knockdown of TAB2-AS in the GCs treated with H2O2.
The mRNA (A) and protein (B) expressions of TAB2 in GCs after treating by 5-Aza-CdR. The effects of DNMTs knockdown on the mRNA and protein (D) expressions of TAB2. (E) Schematic distribution of the CpG sites and bisulfite sequencing primers in the TAB2 promoter. The mRNA (F) and protein (G) expressions of TAB2 in small (< 3 mm), medium (3-5 mm), and large (> 5 mm) follicles. (H) The methylation status of CGI and NCGI of TAB2 promoter in small, medium, and large follicles. (I) The identifications of TAB2-AS 5′ RACE and 3′ RACE. The overexpression (J) and knockdown (K) efficiencies of TAB2-AS. The mRNA (L) and protein (M) expressions of TAB2 treated with TAB2-AS overexpression in GCs. The mRNA (N) and protein (O) expressions of TAB2 treated with TAB2-AS knockdown in GCs. The mRNA (P) and protein (Q) levels of TAB2 in GCs co-treated with H2O2 and TAB2-AS knockdown. CGI, CpG island; NCGI, non-CpG island.
DNA methylation mediated TAB2-AS to promote the expression of TAB2
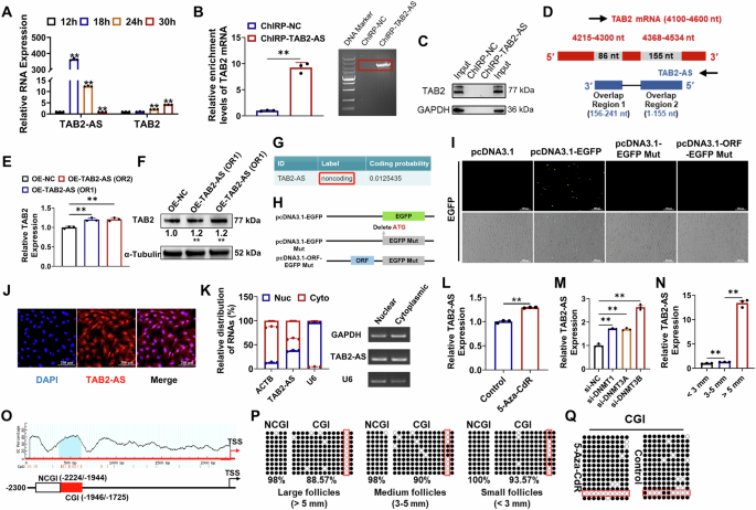
Interestingly, TAB2-AS was found to express earlier than TAB2 in GCs from 12 h to 30 h (Fig. 4A), during which GCs fully adhered to plate and began to proliferate34. This observation suggested that TAB2-AS might activate the transcription of TAB2. Using the specific ChIRP probes of TAB2-AS, we found that TAB2-AS significantly bound to TAB2’s mRNA (Fig. 4B) but not TAB2 protein (Fig. 4C). There were two overlap regions in the RNA sequence of TAB2-AS and TAB2 (Fig. 4D). Subsequently, the overlap region 1 (OR1, 1–155 nt) and overlap region 2 (OR2, 156-241nt) of TAB2-AS sequence were cloned into pcDNA3.1 vector. The mRNA (Fig. 4E) and protein (Fig. 4F) levels of TAB2 were increased significantly after overexpressing OR1 and OR2, suggesting that 1-155 nt and 156-241 nt of TAB2-AS were bound with 4368-4534 nt and 4215-4300 nt of TAB2’s mRNA, respectively. The CPC2.0 website predicted that TAB2-AS was a non-coding RNA (Protein-coding probability = 0.0125435) (Fig. 4G). To further explore the coding potential of TAB2-AS, the pcDNA3.1, pcDNA3.1-EGFP, pcDNA3.1-EGFP Mut, and pcDNA3.1-ORF-EGFP Mut vectors were constructed (Fig. 4H), and then transfected into GCs, respectively. The GCs transfected with pcDNA3.1-ORF-EGFP Mut vector didn’t show EGFP fluorescence (Fig. 4I), indicating that TAB2-AS had no protein-encoding potential. Using FISH analysis (Fig. 4J) and nuclear mass separation assay (Fig. 4K), we identified that the enriched levels of TAB2-AS in the nucleus and cytoplasm of GCs were similar.
A The mRNA expressions of TAB2-AS and TAB2 at 12 h, 18 h, 24 h, and 30 h of cultured GCs. The binding status of TAB2-AS to mRNA (B) and protein (C) of TAB2. The Input and ChIRP-NC were selected as positive and negative controls, respectively. D Schematic diagram of the overlap regions between TAB2-AS and TAB2 mRNA. The effects of OE-TAB2-AS (OR1) and OE-TAB2-AS (OR2) on the mRNA (E) and protein (F) expressions of TAB2. (G) The predicted results of protein-encoding ability for TAB2-AS. (H) The schematic diagram of EGFP fusion vectors. I The fluorescence signal of EGFP in the GCs transfected with fusion vectors. The FISH (J) and nucleoplasmic-qPCR (K) were used to identify the subcellular localization of TAB2-AS. Actin beta (ACTB) and GAPDH were used as cytosolic controls, and U6 was used as nuclear control. The effects of 5-Aza-CdR treatment (L) and DNMTs knockdowns (M) on the expression of TAB2-AS. N The expressions of TAB2-AS in small, medium, and large follicles. O Schematic distribution of the CpG sites and bisulfite sequencing PCR (BSP) primers in the TAB2 promoter. P The methylation status of the CGI and NCGI of TAB2-AS promoter in small, medium, and large follicles. Q The CGI methylation state in the GCs treated with 5-Aza-CdR. The scale bars in (I) are 500 μm, and the scale bars in (J) are 200 μm.
Besides, 5-Aza-CdR (Fig. 4L) and knockdowns of DNMT1, DNMT3A, and DNMT3B genes (Fig. 4M) significantly promoted the expression of TAB2-AS, which is similar to that of TAB2. Moreover, during the follicular growth, the expression of TAB2-AS increased gradually along with the expansion of follicular size (Fig. 4N). One CGI was identified in the promoter region of TAB2-AS (CGI, 222 bp, −1946/−1725 bp, TSS = +1; Fig. 4O). Compared to non-CGI region of TAB2-AS (NCGI, 281 bp, −2224/−1944 bp), the methylation levels of the CGI gradually decreased in the development of follicles (Small: 93.57%, Medium: 90%, Large: 88.57%). Especially, the methylation level of one CpG (−1759/−1760) were markedly changed. along with the expansion of follicular size (Fig. 4P), and 5-Aza-CdR seemed to markedly decrease the methylation levels of this CpG (−1759/−1760) (Fig. 4Q). Therefore, the methylation of CpG (−1759/−1760) was speculated to inhibit the transcription of TAB2-AS.
TAB2-AS inhibits the OS and apoptosis but promotes the proliferation of GCs via targeting TAB2
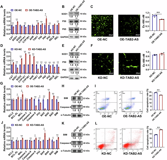
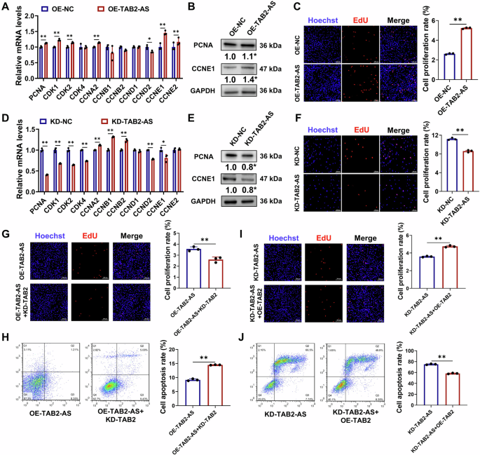
The mRNA (Fig. 5A) and protein (Fig. 5B) expressions of SOD1, P50, and P65 in GCs were obviously increased by TAB2-AS overexpression. Meanwhile, TAB2-AS overexpression significantly inhibited the ROS accumulation of GCs (Fig. 5C). The TAB2-AS knockdown significantly decreased the mRNA (Fig. 5D) and protein (Fig. 5E) levels of SOD1, P50, and P65 in GCs, and promoted the ROS accumulation of GCs (Fig. 5F). The TAB2-AS overexpression observably inhibited the mRNA (Fig. 5G) and protein (Fig. 5H) expressions of Caspase-9 and BIM, and then inhibited the apoptosis of GCs (Fig. 5I). Conversely, TAB2-AS knockdown significantly promoted the mRNA (Fig. 5J) and protein (Fig. 5K) expressions of Caspase-9 and BIM, and promoted the apoptosis of GCs (Fig. 5L). We found that the TAB2-AS overexpression significantly enhanced the expressions of PCNA and CCNE1 (Fig. 6A, B) to promote the proliferation of GCs (Fig. 6C), while TAB2-AS knockdown suppressed the expressions of PCNA and CCNE1 (Fig. 6D, E) to inhibit the proliferation of GCs (Fig. 6F). Notably, TAB2 knockdown inhibited the proliferation of GCs treated by TAB2-AS overexpression (Fig. 6G), and promoted the apoptosis of GCs treated by TAB2-AS overexpression (Fig. 6H). Similarly, TAB2 overexpression partially weaken the effects of TAB2-AS knockdown on the proliferation (Fig. 6I) and apoptosis (Fig. 6J) of GCs. It was likely that TAB2-AS regulated the OS, apoptosis, and proliferation of GCs via inducing the expression of TAB2.
The mRNA (A) and protein (B) expressions of several OS-related and NF-κB pathway genes in GCs after overexpression of TAB2-AS. C The effect of TAB2-AS overexpression on the ROS accumulation in GCs. The mRNA (D) and protein (E) expressions of several OS-related and NF-κB pathway genes after knockdown of TAB2-AS in GCs. F The effect of TAB2-AS knockdown on the ROS accumulation in GCs. The effects of TAB2-AS overexpression on the mRNA (G) and protein (H) expressions of apoptosis-related genes as well as the apoptosis levels (I) of GCs. The effects of TAB2-AS knockdown on the mRNA (J) and protein (K) expressions of apoptosis-related genes as well as the apoptosis levels (L) of GCs. The scale bars in (C) and (F) are 250 μm.
The mRNA (A) and protein (B) expressions of proliferation-related genes as well as the proliferation levels (C) of GCs treated with TAB2-AS overexpression. The mRNA (D) and protein (E) expressions of proliferation-related genes as well as the proliferation levels (F) of GCs treated with TAB2-AS knockdown. The effects of TAB2 knockdown on the proliferation (G) and apoptosis (H) of GCs treated with TAB2-AS overexpression. The effects of TAB2 overexpression on the proliferation (I) and apoptosis (J) of GCs treated with TAB2-AS knockdown. The scale bars in (C, F, G, I) are 200 μm.
TAB2-AS promotes follicular growth and sexual maturity
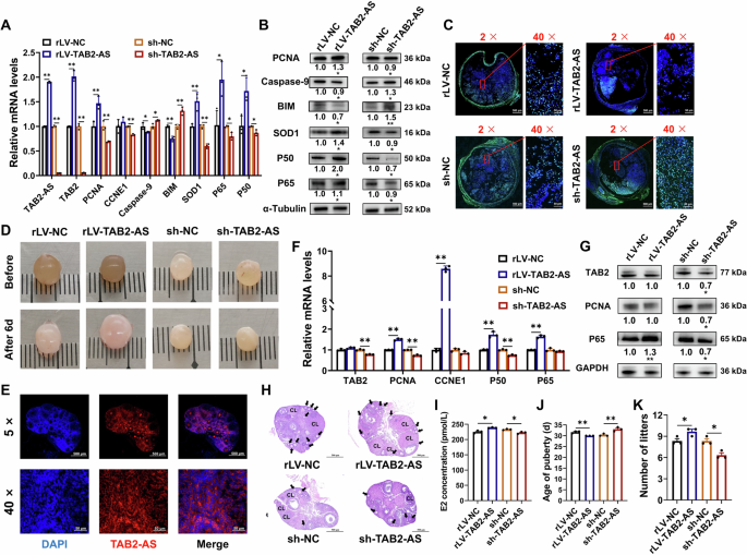
To further explore the biological function of TAB2-AS in follicular growth, the rLV-TAB2-AS or sh-TAB2-AS was infected into cultured porcine follicles. We found that the rLV-TAB2-AS significantly promoted the mRNA expressions of TAB2, PCNA, SOD1, P65, and P50 in follicles, and significantly inhibited the mRNA expressions of Caspase-9 and BIM in follicles (Fig. 7A). The sh-TAB2-AS showed the opposite results (Fig. 7A). Meanwhile, the rLV-TAB2-AS obviously upregulated the protein levels of PCNA, SOD1, P65, and P50, while obviously downregulated the protein levels of Caspase-9 and BIM (Fig. 7B). The opposite results were observed with sh-TAB2-AS (Fig. 7B). The apoptosis of GCs in follicles was markedly resisted by rLV-TAB2-AS, while the sh-TAB2-AS enhanced the apoptosis of follicular GCs (Fig. 7C). Besides, rLV-TAB2-AS inhibited the loss of follicular blood vessels and the opacity of follicular fluid, while the opposite results were observed by sh-TAB2-AS (Fig. 7D). We identified the expression of TAB2-AS in mouse ovarian via FISH analysis (Fig. 7E). Subsequently, rLV-TAB2-AS or sh-TAB2-AS was infected into mouse ovaries using intraperitoneal injection. The rLV-TAB2-AS significantly increased the mRNA levels of PCNA, CCNE1, P50, and P65, while sh-TAB2-AS significantly decreased the mRNA levels of TAB2, PCNA, and P50 (Fig. 7F). Meanwhile, rLV-TAB2-AS enhanced the protein expression of P65, and sh-TAB2-AS reduced the protein expressions of TAB2, PCNA, and P65 (Fig. 7G). We found that the rLV-TAB2-AS induced the mouse ovaries to spawn more corpus luteum (Fig. 7H). Compared to the control group, lesser corpus luteum and more antral follicles appeared in the ovaries of mice with sh-TAB2-AS (Fig. 7H). These findings indicated that TAB2-AS promoted follicular growth and ovulation of mouse. The secretion of E2 was significantly upregulated by rLV-TAB2-AS, while sh-TAB2-AS reduced the secretion of estrogen (E2) in mouse serum (Fig. 7I). Furthermore, the sexual maturity of mice was advanced and delayed by rLV-TAB2-AS and sh-TAB2-AS, respectively (Fig. 7J). The litter size of mice with rLV-TAB2-AS was significantly increased compared to control group, while the sh-TAB2-AS obviously decreased the litter size of mice (Fig. 7K).
A The RNA expressions of TAB2-AS, TAB2, PCNA, CCNE1, Caspase-9, BIM, SOD1, P65, and P50 in the follicles treated with rLV-TAB2-AS and sh-TAB2-AS. B The protein levels of PCNA, Caspase-9, BIM, SOD1, P65, and P50 in the follicles treated with rLV-TAB2-AS and sh-TAB2-AS. C The follicles treated with rLV-TAB2-AS and sh-TAB2-AS were staining by TUNEL to assess the apoptosis status of GCs. D The morphological pictures of follicles treated with rLV-TAB2-AS and sh-TAB2-AS. The precision of ruler is 1 mm. E The FISH analysis on the expression of TAB2-AS in ovaries of mouse. F The mRNA expressions of TAB2, PCNA, CCNE1, P50, and P65 in the ovaries of mouse treated by rLV-TAB2-AS and sh-TAB2-AS. G The protein levels of TAB2, PCNA, and P65 in the ovaries of mouse treated by rLV-TAB2-AS and sh-TAB2-AS. H The HE staining of mouse ovary treated by rLV-TAB2-AS and sh-TAB2-AS. CL and arrows indicate corpus luteum and antral follicle, respectively. The effects of rLV-TAB2-AS and sh-TAB2-AS on the E2 concentration in serum (I), sexual maturity (J), and litter size (K) of mice.
Discussion
The excessive mitochondrial redox reaction causes OS of GCs to induce follicular injury and ovarian diseases, including human premature ovarian insufficiency35,36 and polycystic ovarian syndrome37,38. In mice, the excess ROS in ovarian GCs induced by FSH inhibits the normal follicular growth and leads to follicular atresia39. Furthermore, the activation of NF-κB signaling pathway is necessary for the growth of follicles in mammalian ovaries40. In this study, we significantly induced the OS in GCs using H2O2 treatment. Notably, there was no significant difference between GCs treated with 100 μM and 200 μM of H2O2 in the level of OS (Fig. 1A), indicating that there was no dosage-dependent of H2O2 on the induction of OS in GCs. Moreover, the expression of TAB2 was downregulated in GCs treated by H2O2 (Fig. 1B, C). TAB2 enhanced the expressions of P50, P65, and SOD1 in GCs, and decreased the ROS accumulation of GCs (Fig. 1H–N). These results indicated that TAB2 inhibited the OS of GCs, and activated the NF-κB signaling pathway in GCs. The excessive apoptosis of GCs breaks the follicular growth and causes follicular atresia in mammalian ovaries41. For example, the ROS stimulates oxidative injury to facilitate the apoptosis of GCs in human ovaries42. In our study, TAB2 significantly inhibited the apoptosis (Fig. 2A–F) and promoted the proliferation (Fig. 2G–L) of GCs. The change in amount of protein in the treatment groups was restricted, compared with control groups. We considered that the slight change in the amount of multiple protein regulated the functions of GCs. Collectively, TAB2 inhibited the apoptosis of GCs via reducing the OS of GCs, and stimulated the proliferation and NF-κB signaling pathway of GCs. Notably, the GO and KEGG analyses showed that the differentially expressed genes between KD-NC and KD-TAB2 were enriched in follicular growth-related pathways, such as TNF signaling43, PPAR signaling44, and Estrogen signaling45 (Fig. 1P, Q). These results indicated the biological targets of TAB2 were diverse during the regulation of follicular growth, rather than being limited to OS of GCs.
DNA methylation medicates the expressions of genes in ovarian GCs via regulating the activity of gene promoter46,47, and plays a pivotal factor to control follicular growth of mammals48,49. In mice, the genomic DNA of proliferating GCs occurs large-scale demethylation, and the expression of DNMT1 appears decline in GCs during follicular development of ovaries50. We found that the expression of TAB2 was upregulated in ovarian GCs treated by 5-Aza-CdR (Fig. 3A, B) and DNMTs knockdowns (Fig. 3C, D). Unexpectedly, the CGI and NCIG in promoter region of TAB2 was virtually unmethylated (Fig. 3H). Subsequently, lncRNA TAB2-AS, an antisense RNA of TAB2 was identified based on previous RNA-seq data14 (Fig. 3I). Similar to protein-coding genes, the transcriptions of lncRNAs are also regulated by DNA methylation51,52. The expression of TAB2-AS was increased significantly in GCs treated with 5-Aza-CdR (Fig. 4L). With the expansion of follicular size, the expression of TAB2-AS was significantly increased (Fig. 4N), while the methylation levels of CpG (-1759/-1760) in TAB2-AS promoter was declined gradually (Fig. 4P). Interestingly, 5-Aza-CdR inhibited the methylation of CpG (-1759/-1760) (Fig. 4Q), and DNMTs knockdowns increased the expression of TAB2-AS (Fig. 4M), suggesting that the DNMTs involved the methylation of CpG (-1759/-1760). These results indicated that the hypomethylation of CpG (-1759/-1760) promoted the transcription of TAB2-AS to regulate the expression of TAB2.
More recently, it is worth noting that lncRNAs have been demonstrated to involve in follicular growth and diseases of ovaries through regulating target gene53,54,55. We demonstrated that TAB2-AS was expressed earlier than TAB2 during the proliferation of GCs (Fig. 4A). Studies have shown that PXN antisense RNA 1 (PXN-AS1) enhances the expression of paxillin (PNX) via binding to the PNX’s mRNA56, and the similar regulatory mechanism was discovered between AR-regulated long noncoding RNA 1 (ARLNC1) and androgen receptor (AR)57. Similarly, we found that 1-155 nt and 156-241 nt regions of TAB2-AS were bound respectively to the 4368-4534 nt and 4215-4300 nt of TAB2’s mRNA, thus promoting the expression of TAB2 (Fig. 4B–F). TAB2-AS significantly inhibited the ROS accumulation (Fig. 5A–F) and apoptosis of GCs (Fig. 5G–L), while promoted the proliferation of GCs (Fig. 6A–F).
To further characterize the function of TAB2-AS, the lentivirus infection was performed. Previous studies have confirmed that the atretic follicles appear degeneration of blood vessels and turbidity of follicular fluid58,59. In porcine follicles, we found that TAB2-AS inhibited the apoptosis of GCs (Fig. 7C), the degeneration of blood vessels, and the turbidity of follicular fluid (Fig. 7D), suggesting that TAB2-AS inhibited the follicular atresia. Similarly, TAB2-AS facilitated the follicular growth (Fig. 7H), E2 secretion (Fig. 7I), sexual maturity (Fig. 7J), and litter size (Fig. 7K) of mouse. Therefore, we speculated that TAB2-AS accelerated the sexual maturity by promoting follicular growth. Physiologically, we believed that TAB2 resisted OS to determine the fate of follicle selection. Strong expression of TAB2 might guarantee the high antioxidant activity of GCs, while the GCs that express TAB2 weakly might be the specific cells with low antioxidant activity. TAB2 ensured the normal growth of follicles, but suppression of TAB2 induced follicular abnormalities via decreasing antioxidant activity. There may be some limitations in our study. The genome epigenetic modification widely regulates gene expression60, but the DNA methylation analysis in this study had been limited in the promoter of TAB2. The chromatin accessibility assay and ChIP assay appear to provide more valuable insights to explore the mechanisms by which epigenetic modifications regulate TAB2 expression. The potential function by which FSH and LH regulated follicular growth by changing the expressions of TAB2 and TAB2-AS was ignored. Considering the effects of FSH and LH on ROS accumulation, we did not add FSH and LH into the culture system of GCs. Moreover, it was likely that TAB2-AS might be a potential enhancer RNA61 mediated by DNA methylation to enhance the transcription of TAB2.
In conclusion, the DNMTs mediated TAB2-AS to promote the expression of TAB2 via targeting the TAB2’s mRNA. The high expression of TAB2 weakened the OS of GCs via activating NF-κB pathway to inhibit the apoptosis of GCs and promote the proliferation of GCs, ultimately expediting the growth of mammalian follicles (Fig. 8).
The knockdown of DNMTs led to the hypomethylation of CGI in TAB2-AS’s promoter, thus enhancing the transcription of TAB2-AS. TAB2-AS bound with the 4215–4300 nt and 4368–4534 nt of TAB2’s mRNA to upregulate the mRNA and protein expressions of TAB2, which further inhibited the oxidative stress and apoptosis of GCs, promoted the proliferation of GCs, and ultimately ameliorated the follicular growth.
Methods
Cell culture
The of healthy porcine ovaries were cleaned twice with PBS containing 1% Penicillin-Streptomycin (Invitrogen, Shanghai, China) after collecting, and transported back to the laboratory at low temperature. The follicular fluid of 3–5 mm follicles was extracted using syringe, and centrifuged to separate the primary GCs. The GCs were resuspended in the Dulbecco’s modified Eagle’s medium (DMEM; Hyclone, Logan, UT, USA) containing 10% fetal bovine serum (Hyclone, Logan, UT, USA) and 1% Penicillin-Streptomycin (Invitrogen, Shanghai, China), and then incubated at 37 °C under 5% CO2 after seeding into culture flasks The 3–5 mm follicles were peeled from ovaries by forceps and scalpels, and transferred to 24-well plates after washing twice with PBS. The collected follicles were cultured in serum-free DMEM/F12 medium, and incubated at 38.5 °C under 5% CO2.
Quantitative reverse transcription PCR
The total RNA of cells and tissues were extracted using TRIzol reagent (TaKaRa, Tokyo, Japan), and then reverse-transcribed into cDNA using RevertAid First Strand cDNA Synthesis Kit (Thermo Scientific, Waltham, MA, USA). The Maxima SYBR Green qRT-PCR Master Mix (2×) (Thermo Scientific, Waltham, MA, USA) was used for cDNA quantification, according to the manufacturer’s protocol. The relative expression levels of gene mRNAs were calculated with the 2−ΔΔct method after measuring the CT value through CFX96 Touch Real-Time PCR system (Bio-Rad, Berkeley, CA, USA). Glyceraldehyde phosphate dehydrogenase (GAPDH) was served as the control gene. All primers for q-PCR are listed in Tables 1 and 2.
Transient transfection
Transfection was performed when GCs at high confluence (> 80%). The plasmid or oligonucleotide were transfected into GCs using Lipofectamine™ 3000 reagent (Thermo Scientific, Waltham). The GCs were cultured in Penicillin-Streptomycin-free medium during transfection. The modified minimal essential medium (Opti-MEM, Gibco, USA) was used to dilute liposome, plasmid, and oligonucleotide. The diluted liposome was incubated with diluted plasmid or oligonucleotide for 15 min at room temperature to prepare transfection solution. Finally, the transfection solution was added to cell medium and incubated for 5 h, and the original medium was replaced with medium containing 1% Penicillin-Streptomycin after cell transfection. All sequences of oligonucleotides are listed in Table 3.
RNA-seq
The GCs treated with knockdown control (KD-NC) and TAB2 knockdown (KD-TAB2) were used for RNA-seq, and four biological replicates were arranged for each group. The quality of total RNA extracted by TRIzol regen was detected by Nanodrop 2000 spectrophotometer (Thermo Scientific, USA) and gel electrophoresis. The ribosomal RNA (rRNA)-free total RNA was obtained using the RiboMinus™ Eukaryote Kit (Thermo Scientific, Waltham, MA, USA). The RNA sequencing was performed on the Illumina Hiseq 2500 platform (Illumina, San Diego, CA, USA) after building of rRNA-free total RNA libraries. The RNA reads were mapped to the Sus scrofa11.1 reference genome by HISAT262 and assembled by StringTie63. DESeq264 of R software was used for the identification of differentially expression genes (|log2FC | > log2 (1.5), P-value < 0.05) based on FPKM value.
Western blot assay and antibodies
The total protein of cells or tissues were extracted by RIPA buffer (Thermo Scientific, Waltham, MA, USA), and the concentration of total protein was detected using BCA reagent (BioSharp, Chengdu, China). The protein samples were added into 4-20% SDS polyacrylamide gel (Solarbio, Beijing, China) for electrophoresis. The eBlot™ L1 membrane converter (GenScript, Nanjing, China) was used to transfer the separated proteins to polyvinylidene fluoride (PVDF) membrane. The PVDF membranes were incubated with skim milk powder dissolved with Tris-buffered saline-Tween (TBST) for 2 h and then incubated with diluted primary antibodies at 4°C overnight. The information of primary antibody were as follows: anti-TAB2 (14410-1-AP, Proteintech, 1:3000), anti-GAPDH (10494-1-AP, Proteintech, 1:10000), anti-α-Tubulin (AF7010, Affinity, 1:5000), anti-PCNA (10205-2-AP, Proteintech, 1:2000), anti-CCNE1 (AF4713, Affinity, 1:2000), anti-Caspase-9 (AF6348, Affinity, 1:2000), anti-BIM (21280-1, Signalway, 1:1000), anti-P50 (21017, Signalway, 1:1000), anti-P65 (10745-1-AP, Proteintech, 1:3000), anti-SOD1 (10269-1-AP, Proteintech, 1:3000). The PVDF membranes were incubated with goat anti-rabbit IgG H&L (HRP) (ab150079, Abcam, 1:10000) at room temperature for 2 h. Finally, BCL color kit and the Odyssey Fc Imaging System (LI-COR Biosciences, Lincoln, USA) were used for visualization, and Image J software was used to analyze the gray value of protein. All unedited blot images are provided in Fig. S1.
Bisulfite sequencing PCR
The MethPrimer website (http://www.urogene.org/cgi-bin/methprimer/methprimer.cgi) was used to predict the CpG island of gene promoter and design the specific primer of BSP. The genomic DNA was extracted from follicular tissue by Tissue DNA Kit (D3396-02, Omega Bio-tek, USA). According to the manufacturer’s protocol, the EZ DNA Methylation-GoldTM Kit (D5006, ZYMO RESEARCH, CA, USA) was used to convert the unmethylated cytosine of DNA sequence to uracil. Using the bisulfite-converted DNA as template, the corresponding fragments were amplified by BSP specific primer. Finally, the bisulfite-converted DNA fragments were sequenced, and then compared with the original sequences via the QUMA website (http://quma.cdb.riken.jp/). All primers for Bisulfite sequencing PCR are listed in Table 4.
EdU assay
The GCs were cultured in a 48-well cell culture plates. 48 h after GCs were transfected with plasmid or oligonucleotide, the Cell-LightTM EdU Apollo 567 In Vitro Kit (RiboBio, Guangdong, China) was used to analyze GCs proliferation. Briefly, the GCs were incubated with 50 μM EdU solution at 37°C for 2 h, and then fixed with 80% acetone after washing twice with PBS. The GCs were permeated by 0.5% Triton X-100 solution, and then incubated with 1× Apollo solution and 1× Hoechst for 30 min in darkness, respectively. Finally, the Nikon ECLIPSE Ti2 fluorescence microscope was used to collected the images of EdU positive cells (red) and Hoechst positive cells (blue).
Flow cytometry
The GCs were transfected with plasmid or oligonucleotide for 48 h before flow cytometry was performed, and three independent biological replicates were set for each experimental group. The apoptosis of GCs was detected using Annexin V-FITC Apoptosis Detection Kit (BioVision, Milpitas, CA, USA). The GCs were collected and washed twice with cold PBS. Subsequently, 5 μL Annexin V-FITC and 5 μL PI staining solution were added to GCs, and incubated 15 min in darkness. Finally, the flow cytometry (BD, USA) and Flowjo software were used to analyze the apoptosis rates of GCs. The Annexin V single positive GCs and Annexin V-PI double positive GCs were considered as viable apoptotic cells and non-viable apoptotic cells, respectively. The flow cytometry gating strategy is provided in Fig. S2.
Detection of ROS
The 2.5 × 103 of GCs were seeded in each well of 96-well plate, and transfected with plasmids or oligonucleotides for 48 h. The GCs were washed twice by cold PBS, and incubated with 10 mM DCFH-DA (Beyotime Biotech, Shanghai, China) in the dark for 30 min at 37 °C. The intracellular DCFH was oxidized to produce DCF in the presence of ROS. The green fluorescence intensity caused by DCH reflected the levels of ROS accumulation. Finally, the fluorescence intensity of DCH was measured on the Synergy Neo2 Hybrid MultiMode Reader (BioTek, Vermont, USA), and then imaged using fluorescence microscope. All of the data were acquired through averaging the results from three independent biological replicates. Results were normalized by the fluorescence intensity of control group.
Chromatin Isolation by RNA Purification pull down assay
The binding mRNA and protein of TAB2-AS were identified using the Pierce™ Magnetic RNA Protein Pull-Down Kit (Thermo Scientific, Waltham, MA, USA) and specific ChIRP biotin probes (RiboBio, Guangdong, China). The GCs were lysed using standard lysate buffers, and then centrifuged at 1000 rpm for 5 min to collect the cell lysates. The magnetic beads were incubated with the biotin probes in RNA Capture Buffer after washing by 20 mM Tris reagent. Then, the biotin probes captured the binding mRNA and protein of TAB2-AS in cell lysates, and the magnetic stand was used to collect beads. Finally, the magnetic beads were eluted using Elution Buffer to collect the elution products for subsequent analysis.
RNA FISH assay
The subcellular localization of TAB2-AS in ovarian GCs was determined using the RNA Fluorescence In Situ Hybridization (FISH) Kit and probes (RiboBio, Guangdong, China). The GCs were seeded in 24-well plates for 24 h, and then fixed with 4% paraformaldehyde for 10 min. Subsequently, the 0.5% Triton X-100 was used to permeate GCs. The GCs were incubated with FISH Probe Mix (20 μM) overnight at 37 °C after blocking by pre-hybridization solution. The GCs was washed three times, stained by DAPI for 10 min at room temperature, and examined using fluorescence microscope.
5’ and 3’ RACE assays
The full-length sequence of TAB2-AS was obtained using the SMARTer RACE 5’/3’ Kit (Takara, Japan). The total RNA of GCs was incubated with 1× E. coli Poly(A) Polymerase (New England BioLabs, USA) for 1 h at 37 °C to prepare Poly A + RNA. The Poly A + RNA was reverse-transcribed into RACE-Ready first-strand cDNA using 5’/3’ CDS Primer and First-Strand Buffer. Subsequently, the specific primers of 5’ RACE and 3’ RACE were designed according the known sequence of TAB2-AS, respectively. The RACE Nested-PCR was performed using cDNA as template. Finally, the products of the 5’/3’ RACE were cloned into the pMD18-T clone vector (Takara, Japan) and sequenced.
ELISA assay
The mouse E2 ELISA Kit (JINGMEI Biotech, Jiangsu, China) was used for the detection of E2 levels in the serum. All reagents of ELISA assay were balanced at room temperature for 1 h. The 50 μL of standards and 50 μL of samples were added into the 96-wells ELISA plate, respectively. The antibody was added to each well, and then incubated at 37°C for 1 h. Then 50 μl each of reagent A and B were added into each wells after cleaning, and incubated at 37°C for 15 min in dark. The microplate reader was used to measure the absorbance at 450 nm. The ELISA standard curve was drawn according to the absorbance of standard with different concentrations. Finally, the E2 concentration was calculated through standard curve.
Animals and lentivirus delivery
All experiments were conducted according to Regulations for the Administration of Affairs Concerning Experimental Animals issued by the Ministry of Science and Technology of the People’s Republic of China (Revised in March 2017), and approved by the Institutional Animal Care and Use Committee of Guangdong Laboratory Animals Monitoring Institute (Approval ID: IACUC2021168). The 4-week-old female C57BL/6 J mice were selected as model of in vivo experiment. All mice were bought from the Animal Experiment Center of Guangdong Province (Guangzhou, Guangdong, China). Mice were divided into 4 groups (rLV-NC, rLV-TAB2-AS, sh-NC, sh-TAB2-AS) with 5 individuals in each group, and fed freely on standard mouse chow. The environment temperature and humidity of mouse room were controlled at 25 °C and 40%–70%, respectively, and the 12-h light/12-h dark cycle was executed in mouse room. The ovaries of mice were infected with lentiviral at a dosage of 1 × 107 TU through intraperitoneal injection. The injection was given once a week for 3 weeks, during which the pubertal initiation of mice was characterized by the opening of vaginal orifice. After 3 weeks, the mice were killed by cervical dislocation and the ovarian samples were collected. The lentiviral vectors were synthesized by Guangzhou Dongze (Guangzhou, China).
Follicular culture
The 3–5 mm follicles of similar size were peeled from porcine ovaries by forceps and scalpels, and cleaned twice with PBS containing 1% Penicillin-Streptomycin (Invitrogen, Shanghai, China). The serum-free DMEM/F12 medium (Pricella, Wuhan, China) was used for follicular culture. Follicles were assigned into rLV-NC (n = 3), rLV-TAB2-AS (n = 3), sh-NC (n = 3), and sh-TAB2-AS (n = 3) groups, randomly. Subsequently, the follicles were incubated at 38.5 °C under 5% CO2 after infecting with lentivirus at a titer of 1 × 106 TU for 6 days before imaged.
Mouse fertility assay
The female C57BL/6 J mice were divided into 4 groups (rLV-NC, rLV-TAB2-AS, sh-NC, sh-TAB2-AS) with 3 individuals in each group, and fed freely on breeding mouse chow. The lentivirus injection was given once a week for 3 weeks. Subsequently, each group of female C57BL/6 J mice that completed lentivirus injection were assigned one male C57BL/6 J mouse and mated, and the female mice were transferred to a separate cage after pregnancy until the offspring were born. The litter numbers of each female mice in the first litter were recorded and counted.
HE staining and TUNEL assay
The follicular growth and ovulation of mouse ovaries were analyzed through HE staining. The ovarian tissues were cut into maximum transverse sections after embedding in paraffin. Finally, sections were stained by HE. The apoptosis of GCs in follicles cultured in vitro were detected using a One Step TUNEL Apoptosis Assay Kit (Beyotime Biotech, Shanghai, China). The follicles were prepared into paraffin sections, and washed twice with cold PBS. Subsequently, the sections were treated by xylene, ethanol, and protease K, respectively. Finally, the follicular sections were incubated with TUNEL solution in the dark for 1 h, and the images were collected using fluorescence microscope.
Statistics and reproducibility
R software (R Software, USA) and GraphPad Prism 7.0 software (Chicago, IL, USA) were used to perform statistical analysis, and the unpaired t-test (two-tailed) was used to determine significant differences. All data are shown as mean value ± standard deviation (SD). The P-value < 0.05 or P-value < 0.01 was judged as the statistical significance. *P < 0.05, **P < 0.01.
The data of Western Blot were acquired through averaging the results from at least two independent biological replicates, and other data were acquired through averaging the results from three independent biological replicates.
Data availability
The RNA-seq data have been deposited in the Sequence Read Archive (SRA) database under accession number PRJNA1147792. All unedited blot/gel images and the flow cytometry gating strategy in this study have been included in Supplementary Information file. All data supporting of this study have been included in Supplementary Data file.
References
Blasco, N. et al. Involvement of the mitochondrial nuclease EndoG in the regulation of cell proliferation through the control of reactive oxygen species. Redox Biol. 37, 101736 (2020).
Jiang, L. et al. Dual-modal apoptosis assay enabling dynamic visualization of ATP and reactive oxygen species in living cells. Anal. Chem. 95, 3507–3515 (2023).
Murphy, E. & Liu, J. C. Mitochondrial calcium and reactive oxygen species in cardiovascular disease. Cardiovasc. Res. 119, 1105–1116 (2023).
Yamamoto, S. et al. Sunitinib with photoirradiation-mediated reactive oxygen species generation induces apoptosis of renal cell carcinoma cells. Photodiagnosis Photodyn. Ther. 35, 102427 (2021).
Zhang, K. Y. et al. L-Selenocysteine induced HepG-2 cells apoptosis through reactive oxygen species-mediated signaling pathway. Mol. Biol. Rep. 49, 8381–8390 (2022).
Liu, M. L. et al. Mitophagy and apoptosis mediated by ROS participate in AlCl3-induced MC3T3-E1 cell dysfunction. Food Chem. Toxicol. 155, 112388 (2021).
Florido, J. et al. Melatonin drives apoptosis in head and neck cancer by increasing mitochondrial ROS generated via reverse electron transport. J. Pineal Res. 73, e12824 (2022).
McGee, E. A. & Hsueh, A. J. W. Initial and cyclic recruitment of ovarian follicles. Endocr. Rev. 21, 200–214 (2000).
Zhang, H. et al. Experimental evidence showing that no mitotically active female germline progenitors exist in postnatal mouse ovaries. Proc. Natl Acad. Sci. USA 109, 12580–12585 (2012).
Manabe, N. et al. Regulation mechanism of selective atresia in porcine follicles: Regulation of granulosa cell apoptosis during atresia. J. Reprod. Dev. 50, 493–514 (2004).
Zhang, J. B., Xu, Y. X., Liu, H. L. & Pan, Z. X. MicroRNAs in ovarian follicular atresia and granulosa cell apoptosis. Reprod. Biol. Endocrinol. 17, 9 (2019).
Liang, J. Z. et al. Reactive oxygen species and ovarian diseases: Antioxidant strategies. Redox Biol. 62, 102659–102659 (2023).
Akrami, R. et al. Comprehensive analysis of long non-coding RNAs in ovarian cancer reveals global patterns and targeted DNA amplification. PLoS One 8, e80306 (2013).
Zhou, X. F. et al. DNMT1-mediated lncRNA IFFD controls the follicular development via targeting GLI1 by sponging miR-370. Cell Death Differ. 30, 576–588 (2023).
Li, N. et al. A novel trans-acting lncRNA of ACTG1 that induces the remodeling of ovarian follicles. Int J. Biol. Macromol. 242, 125170–125170 (2023).
Sun, D. et al. LncRNA DANCR counteracts premature ovarian insufficiency by regulating the senescence process of granulosa cells through stabilizing the interaction between p53 and hNRNPC. J. Ovarian Res. 16, 41 (2023).
Yao, X. L. et al. lncRNA FDNCR promotes apoptosis of granulosa cells by targeting the miR-543-3p/DCN/TGF-beta signaling pathway in Hu sheep. Mol. Ther. Nucleic Acids 24, 223–240 (2021).
Jones, P. A. Functions of DNA methylation: islands, start sites, gene bodies and beyond. Nat. Rev. Genet 13, 484–492 (2012).
Yang, C. et al. The interaction between DNA methylation and long non-coding RNA during the onset of puberty in goats. Reprod. Domest. Anim. 53, 1287–1297 (2018).
Li, J. et al. Epigenetic repression of long non-coding RNA MEG3 mediated by DNMT1 represses the p53 pathway in gliomas. Int J. Oncol. 48, 723–733 (2016).
Tiane, A. et al. DNA methylation regulates the expression of the negative transcriptional regulators ID2 and ID4 during OPC differentiation. Cell Mol. Life Sci. 78, 6631–6644 (2021).
Zhou, X. F. et al. DNA methylation mediated RSPO2 to promote follicular development in mammals. Cell Death Dis. 12, 653 (2021).
Yuan, X. L. et al. Single-cell multi-omics profiling reveals key regulatory mechanisms that poise germinal vesicle oocytes for maturation in pigs. Cell Mol. Life Sci. 80, 222 (2023).
Takaesu, G. et al. TAB2, a novel adaptor protein, mediates activation of TAK1 MAPKKK by linking TAK1 to TRAF6 in the IL-1 signal transduction pathway. Mol. Cell 5, 649–658 (2000).
Jeffrey, K. L., Camps, M., Rommel, C. & Mackay, C. R. Targeting dual-specificity phosphatases: manipulating MAP kinase signalling and immune responses. Nat. Rev. Drug Discov. 6, 391–403 (2007).
Xia, Q., Zhan, G. F., Mao, M., Zhao, Y. & Li, X. TRIM45 causes neuronal damage by aggravating microglia-mediated neuroinflammation upon cerebral ischemia and reperfusion injury. Exp. Mol. Med 54, 180–193 (2022).
Pavlova, S., Klucska, K., Vasicek, D., Kotwica, J. & Sirotkin, A. V. Transcription factor NF-kappa B (p50/p50, p65/p65) controls porcine ovarian cells functions. Anim. Reprod. Sci. 128, 73–84 (2011).
Gao, H., Lin, L., Ul Haq, I. & Zeng, S. M. Inhibition of NF-kappa B promotes autophagy via JNK signaling pathway in porcine granulosa cells. Biochem Biophys. Res Commun. 473, 311–316 (2016).
Xu, J. J. et al. Role of nuclear factor-kappa B pathway in the transition of mouse secondary follicles to antral follicles. J. Cell Physiol. 234, 22565–22580 (2019).
Peluso, J. J., Pru, C. A., Liu, X. F., Kelp, N. C. & Pru, J. K. Progesterone receptor membrane component 1 and 2 regulate granulosa cell mitosis and survival through a NF Kappa B-dependent mechanism. Biol. Reprod. 100, 1571–1580 (2019).
Du, H. et al. Oxidative stress-induced lncRNA CYLD-AS1 promotes RPE inflammation via Nrf2/miR-134-5p/NF-κB signaling pathway. FASEB J. 36, e22577 (2022).
Dong, W. X. et al. Ginsenoside Rb1 prevents oxidative stress-induced apoptosis and mitochondrial dysfunction in muscle stem cells via NF-κB pathway. Oxid. Med Cell Longev. 2022, 9159101 (2022).
Ma, L. X. et al. Effects of TLR9/NF-κB on oxidative stress and inflammation in IPEC-J2 cells. Genes genomics 44, 1149–1158 (2022).
Ren, K. N., Dai, W., Zhou, J. H., Su, J. & Wu, H. K. Whole-Teflon microfluidic chips. Proc. Natl Acad. Sci. USA 108, 8162–8166 (2011).
Feng, P. H. et al. Study on the reparative effect of PEGylated growth hormone on ovarian parameters and mitochondrial function of oocytes from rats with premature ovarian insufficiency. Front Cell Dev. Biol. 9, 649005 (2021).
Ding, C. Y. et al. Exosomal miRNA-320a is released from hAMSCs and regulates SIRT4 to prevent reactive oxygen species generation in POI. Mol. Ther. Nucleic Acids 21, 37–50 (2020).
Gongadashetti, K., Gupta, P., Dada, R. & Malhotra, N. Follicular fluid oxidative stress biomarkers and ART outcomes in PCOS women undergoing in vitro fertilization: A cross-sectional study. Int J. Reprod. Biomed. 19, 449–456 (2021).
Banuls, C. et al. Metabolic syndrome enhances endoplasmic reticulum, oxidative stress and leukocyte-endothelium interactions in PCOS. Metabolism 71, 153–162 (2017).
Hoque, S. A. M., Umehara, T., Kawai, T. & Shimada, M. Adverse effect of superoxide-induced mitochondrial damage in granulosa cells on follicular development in mouse ovaries. Free Radic. Biol. Med 163, 344–355 (2021).
Valdez, K. E. & Turzillo, A. M. Regulation of nuclear factor-kappa B (NF-kappa B) activity and apoptosis by estradiol in bovine granulosa cells. Mol. Cell Endocrinol. 243, 66–73 (2005).
Zhang, H. Q. et al. Effects of hPMSCs on granulosa cell apoptosis and AMH expression and their role in the restoration of ovary function in premature ovarian failure mice. Stem Cell Res Ther. 9, 20 (2018).
Yang, Z. W. et al. Chitosan oligosaccharides alleviate H2O2-stimulated granulosa Cell damage via HIF-1 alpha signaling pathway. Oxid. Med Cell Longev. 2022, 4247042 (2022).
Duan, M. et al. Understanding heterogeneity of human bone marrow plasma cell maturation and survival pathways by single-cell analyses. Cell Rep. 42, 112682 (2023).
Cui, Z. et al. Integrated Proteomic and Metabolomic Analyses of Chicken Ovary Revealed the Crucial Role of Lipoprotein Lipase on Lipid Metabolism and Steroidogenesis During Sexual Maturity. Front Physiol. 13, 885030 (2022).
Ghorbani Ranjbary, A., Mehrzad, J., Talebkhan Garoussi, M. & Zohdi, J. Long Term Oral Administration of Oregano Essence Effectively Relieves Polycystic Ovarian Rats through Endocrine and Inflammatory Balance. Evid.-based complementary alternative Med. : eCAM 2022, 5303583 (2022).
Mao, Z. R. et al. Methylome and transcriptome profiling revealed epigenetic silencing of LPCAT1 and PCYT1A associated with lipidome alterations in polycystic ovary syndrome. J. Cell Physiol. 236, 6362–6375 (2021).
Sagvekar, P., Kumar, P., Mangoli, V., Desai, S. & Mukherjee, S. DNA methylome profiling of granulosa cells reveals altered methylation in genes regulating vital ovarian functions in polycystic ovary syndrome. Clin. Epigenetics 11, 61 (2019).
Pan, Z. X. et al. Current advances in epigenetic modification and alteration during mammalian ovarian folliculogenesis. J. Genet Genomics 39, 111–123 (2012).
Liu, Y. N. et al. DNA methylation in polycystic ovary syndrome: Emerging evidence and challenges. Reprod. Toxicol. 111, 11–19 (2022).
Kawai, T., Richards, J. S. & Shimada, M. Large-scale DNA demethylation occurs in proliferating ovarian granulosa cells during mouse follicular development. Commun. Biol. 4, 1334 (2021).
Chen, E. Z. et al. A genome-wide screen for differentially methylated long noncoding RNAs identified that lncAC007255.8 is regulated by promoter DNA methylation in Beas-2B cells malignantly transformed by NNK. Toxicol. Lett. 346, 34–46 (2021).
Lee, E. Y., Song, J. M., Kim, H. J. & Park, H. R. Hypomethylation of lncRNA H19 as a potential prognostic biomarker for oral squamous cell carcinoma. Arch. Oral. Biol. 129, 105214 (2021).
Geng, X. Y. et al. lnc-MAP3K13-7:1 inhibits ovarian GC proliferation in PCOS via DNMT1 downregulation-mediated CDKN1A promoter hypomethylation. Mol. Ther. 29, 1279–1293 (2021).
Yao, W. et al. SMAD4-induced knockdown of the antisense long noncoding RNA BRE-AS contributes to granulosa cell apoptosis. Mol. Ther. Nucleic Acids 25, 251–263 (2021).
Zhu, H. S., Chen, Y. Q. & Zhang, Z. F. Downregulation of lncRNA ZFAS1 and upregulation of microRNA-129 repress endocrine disturbance, increase proliferation and inhibit apoptosis of ovarian granulosa cells in polycystic ovarian syndrome by downregulating HMGB1. Genomics 112, 3597–3608 (2020).
Yuan, J. H. et al. The MBNL3 splicing factor promotes hepatocellular carcinoma by increasing PXN expression through the alternative splicing of lncRNA-PXN-AS1. Nat. Cell Biol. 19, 820 (2017).
Zhang, Y. J. et al. Analysis of the androgen receptor-regulated lncRNA landscape identifies a role for ARLNC1 in prostate cancer progression. Nat. Genet 50, 814 (2018).
Lin, P. & Rui, R. Effects of follicular size and FSH on granulosa cell apoptosis and atresia in porcine antral follicles. Mol. Reprod. Dev. 77, 670–678 (2010).
Barboni, B. et al. Vascular endothelial growth factor production in growing pig antral follicles. Biol. Reprod. 63, 858–864 (2000).
Isbel, L. et al. Readout of histone methylation by Trim24 locally restricts chromatin opening by p53. Nat. Struct. Mol. Biol. 30, 948–957 (2023).
Fang, K. et al. Cis-acting lnc-eRNA SEELA directly binds histone H4 to promote histone recognition and leukemia progression. Genome Biol. 21, 269 (2020).
Kim, D., Langmead, B. & Salzberg, S. L. HISAT: a fast spliced aligner with low memory requirements. Nat. Methods 12, 357–U121 (2015).
Pertea, M. et al. StringTie enables improved reconstruction of a transcriptome from RNA-seq reads. Nat. Biotechnol. 33, 290 (2015).
Love, M. I., Huber, W. & Anders, S. Moderated estimation of fold change and dispersion for RNA-seq data with DESeq2. Genome Biol. 15, 550 (2014).
Acknowledgements
This study was supported by grants from the Guangdong Basic and Applied Basic Research Foundation (2024B1515020112, 2023A1515010364, 2024A1515012999, 2023A1515030054, and 2022A1515012490), the National Natural Science Foundation of China (31902131 and 32072694), the Earmarked fund for China Agriculture Research System (CARS-35), and Breed Industry Innovation Park of Guangdong Xiaoerhua Pig (2022-4408×1-43010402-0019).
Author information
Authors and Affiliations
Contributions
B.Y., H.Z., J.L., and X.Y. conceived the study. B.Y., N.L., and X.Y. designed experiments. N.L., B.Y., L.Z., Y.L., and Y.Z. performed in vitro experiments. M.F., S.L., Y.C., E.H., and L.Z. conducted in vivo experiments. N.L., B.Y., and X.Y. summarized results and wrote the paper with revising by N.L., B.Y., Y.J., and X.Y.
Corresponding authors
Ethics declarations
Competing interests
The authors declare no competing interests.
Peer review
Peer review information
Communications Biology thanks Masayuki Shimada and the other, anonymous, reviewer for their contribution to the peer review of this work. Primary Handling Editors: Andrew Jobbins, Christina Karlsson Rosenthal and Kaliya Georgieva.
Additional information
Publisher’s note Springer Nature remains neutral with regard to jurisdictional claims in published maps and institutional affiliations.
Supplementary information
Rights and permissions
Open Access This article is licensed under a Creative Commons Attribution-NonCommercial-NoDerivatives 4.0 International License, which permits any non-commercial use, sharing, distribution and reproduction in any medium or format, as long as you give appropriate credit to the original author(s) and the source, provide a link to the Creative Commons licence, and indicate if you modified the licensed material. You do not have permission under this licence to share adapted material derived from this article or parts of it. The images or other third party material in this article are included in the article’s Creative Commons licence, unless indicated otherwise in a credit line to the material. If material is not included in the article’s Creative Commons licence and your intended use is not permitted by statutory regulation or exceeds the permitted use, you will need to obtain permission directly from the copyright holder. To view a copy of this licence, visit http://creativecommons.org/licenses/by-nc-nd/4.0/.
About this article
Cite this article
Li, N., Yun, B., Zeng, L. et al. The antisense lncRNA of TAB2 that prevents oxidative stress to enhance the follicular growth in mammals. Commun Biol 7, 1246 (2024). https://doi.org/10.1038/s42003-024-06960-6
Received:
Accepted:
Published:
DOI: https://doi.org/10.1038/s42003-024-06960-6










