Abstract
Intracellular delivery of biomacromolecules is hampered by low efficiency and cytotoxicity. Here we report the development of elastin-based nanoparticles for therapeutic delivery (ENTER), a recombinant elastin-like polypeptide (ELP)-based delivery system for effective cytosolic delivery of biomacromolecules in vitro and in vivo. Through iterative design, we developed fourth-generation ELPs fused to cationic endosomal escape peptides (EEPs) that self-assemble into pH-responsive micellar nanoparticles and enable cytosolic entry of cargo following endocytic uptake. In silico screening of α-helical peptide libraries led to the discovery of an EEP (EEP13) with 48% improved protein delivery efficiency versus a benchmark peptide. Our lead ELP–EEP13 showed similar or superior performance compared to lipid-based transfection reagents in the delivery of mRNA-encoded, DNA-encoded and protein-form Cre recombinase and CRISPR gene editors as well as short interfering RNAs to multiple cell lines and primary cell types. Intranasal administration of ELP–EEP13 combined with Cre protein achieved efficient editing of lung epithelial cells in reporter mice.
This is a preview of subscription content, access via your institution
Access options
Access Nature and 54 other Nature Portfolio journals
Get Nature+, our best-value online-access subscription
27,99 € / 30 days
cancel any time
Subscribe to this journal
Receive 12 print issues and online access
269,00 € per year
only 22,42 € per issue
Buy this article
- Purchase on SpringerLink
- Instant access to full article PDF
Prices may be subject to local taxes which are calculated during checkout






Similar content being viewed by others
Data availability
Data used for training EEP predictive models and the compiled α-helical peptide database are available on GitHub (https://github.com/sayoeweje/elp-eep-discovery)89. Source data are provided with this paper. All additional data are available upon request.
Code availability
All scripts and data used for EEP design can be found on GitHub at https://github.com/sayoeweje/elp-eep-discovery (ref. 89).
References
Baden, L. R. et al. Efficacy and safety of the mRNA-1273 SARS-CoV-2 vaccine. N. Engl. J. Med. 384, 403–416 (2021).
Polack, F. P. et al. Safety and efficacy of the BNT162b2 mRNA COVID-19 vaccine. N. Engl. J. Med. 383, 2603–2615 (2020).
Adams, D. et al. Patisiran, an RNAi therapeutic, for hereditary transthyretin amyloidosis. N. Engl. J. Med. 379, 11–21 (2018).
Gillmore, J. D. et al. CRISPR–Cas9 in vivo gene editing for transthyretin amyloidosis. N. Engl. J. Med. 385, 493–502 (2021).
Frangoul, H. et al. CRISPR–Cas9 gene editing for sickle cell disease and β-thalassemia. N. Engl. J. Med. 384, 252–260 (2021).
Ramaswamy, S. et al. Systemic delivery of factor IX messenger RNA for protein replacement therapy. Proc. Natl Acad. Sci. USA 114, E1941–E1950 (2017).
Rurik, J. G. et al. CAR T cells produced in vivo to treat cardiac injury. Science 375, 91–96 (2022).
Parayath, N. N., Stephan, S. B., Koehne, A. L., Nelson, P. S. & Stephan, M. T. In vitro-transcribed antigen receptor mRNA nanocarriers for transient expression in circulating T cells in vivo. Nat. Commun. 11, 6080 (2020).
Mendes, B. B. et al. Nanodelivery of nucleic acids. Nat. Rev. Methods Primers 2, 24 (2022).
Tian, Y., Tirrell, M. V. & LaBelle, J. L. Harnessing the therapeutic potential of biomacromolecules through intracellular delivery of nucleic acids, peptides, and proteins. Adv. Healthc. Mater. 11, 2102600 (2022).
Bulcha, J. T., Wang, Y., Ma, H., Tai, P. W. L. & Gao, G. Viral vector platforms within the gene therapy landscape. Sig. Transduct. Target. Ther. 6, 53 (2021).
Zhao, Z., Anselmo, A. C. & Mitragotri, S. Viral vector‐based gene therapies in the clinic. Bioeng. Transl. Med. 7, e10258 (2021).
Hou, X., Zaks, T., Langer, R. & Dong, Y. Lipid nanoparticles for mRNA delivery. Nat. Rev. Mater. 6, 1078–1094 (2021).
Das, R., Kanjilal, P., Medeiros, J. & Thayumanavan, S. What’s next after lipid nanoparticles? A perspective on enablers of nucleic acid therapeutics. Bioconjug. Chem. 33, 1996–2007 (2022).
Koren, E., Apte, A., Sawant, R. R., Grunwald, J. & Torchilin, V. P. Cell-penetrating TAT peptide in drug delivery systems: proteolytic stability requirements. Drug Deliv. 18, 377–384 (2011).
Schmidt, N., Mishra, A., Lai, G. H. & Wong, G. C. L. Arginine-rich cell-penetrating peptides. FEBS Lett. 584, 1806–1813 (2010).
Derossi, D., Joliot, A. H., Chassaing, G. & Prochiantz, A. The third helix of the Antennapedia homeodomain translocates through biological membranes. J. Biol. Chem. 269, 10444–10450 (1994).
Krishnamurthy, S. et al. Engineered amphiphilic peptides enable delivery of proteins and CRISPR-associated nucleases to airway epithelia. Nat. Commun. 10, 4906 (2019).
Sánchez-Navarro, M. Advances in peptide-mediated cytosolic delivery of proteins. Adv. Drug Deliv. Rev. 171, 187–198 (2021).
Boisguérin, P., Konate, K., Josse, E., Vivès, E. & Deshayes, S. Peptide-based nanoparticles for therapeutic nucleic acid delivery. Biomedicines 9, 583 (2021).
Kim, W. & Chaikof, E. L. Recombinant elastin-mimetic biomaterials: emerging applications in medicine. Adv. Drug Deliv. Rev. 62, 1468–1478 (2010).
Gagner, J. E., Kim, W. & Chaikof, E. L. Designing protein-based biomaterials for medical applications. Acta Biomater. 10, 1542–1557 (2014).
Jenkins, I. C., Milligan, J. J. & Chilkoti, A. Genetically encoded elastin-like polypeptides for drug delivery. Adv. Healthc. Mater. 10, 2100209 (2021).
Urry, D. W. Physical chemistry of biological free energy transduction as demonstrated by elastic protein-based polymers. J. Phys. Chem. B 101, 11007–11028 (1997).
Dreher, M. R. et al. Temperature triggered self-assembly of polypeptides into multivalent spherical micelles. J. Am. Chem. Soc. 130, 687–694 (2008).
Li, N. K., García Quiroz, F., Hall, C. K., Chilkoti, A. & Yingling, Y. G. Molecular description of the LCST behavior of an elastin-like polypeptide. Biomacromolecules 15, 3522–3530 (2014).
Kim, W., Xiao, J. & Chaikof, E. L. Recombinant amphiphilic protein micelles for drug delivery. Langmuir 27, 14329–14334 (2011).
Kim, W., Brady, C. & Chaikof, E. L. Amphiphilic protein micelles for targeted in vivo imaging. Acta Biomater. 8, 2476–2482 (2012).
Kim, W. et al. Targeted antithrombotic protein micelles. Angew. Chem. Int. Ed. Engl. 54, 1461–1465 (2015).
Yi, A., Sim, D., Lee, Y.-J., Sarangthem, V. & Park, R.-W. Development of elastin-like polypeptide for targeted specific gene delivery in vivo. J. Nanobiotechnology 18, 15 (2020).
Yi, A., Sim, D., Lee, S.-B., Sarangthem, V. & Park, R.-W. Application of bioengineered elastin-like polypeptide-based system for targeted gene delivery in tumor cells. Biomater. Biosyst. 6, 100050 (2022).
Eweje, F. et al. Protein-based nanoparticles for therapeutic nucleic acid delivery. Biomaterials 305, 122464 (2024).
Kim, W., Thévenot, J., Ibarboure, E., Lecommandoux, S. & Chaikof, E. L. Self-assembly of thermally responsive amphiphilic diblock copolypeptides into spherical micellar nanoparticles. Angew. Chem. Int. Ed. Engl. 49, 4257–4260 (2010).
Zuris, J. A. et al. Cationic lipid-mediated delivery of proteins enables efficient protein-based genome editing in vitro and in vivo. Nat. Biotechnol. 33, 73–80 (2015).
Dorr, B. M., Ham, H. O., An, C., Chaikof, E. L. & Liu, D. R. Reprogramming the specificity of sortase enzymes. Proc. Natl Acad. Sci. USA 111, 13343–13348 (2014).
Kwon, H.-S. et al. Anti-human CD117 antibody-mediated bone marrow niche clearance in nonhuman primates and humanized NSG mice. Blood 133, 2104–2108 (2019).
Czechowicz, A. et al. Selective hematopoietic stem cell ablation using CD117-antibody-drug-conjugates enables safe and effective transplantation with immunity preservation. Nat. Commun. 10, 617 (2019).
Freeman, E. C., Weiland, L. M. & Meng, W. S. Modeling the proton sponge hypothesis: examining proton sponge effectiveness for enhancing intracellular gene delivery through multiscale modeling. J. Biomater. Sci. Polym. Ed. 24, 398–416 (2013).
Hajimolaali, M. et al. Application of chloroquine as an endosomal escape enhancing agent: new frontiers for an old drug. Expert Opin. Drug Deliv. 18, 877–889 (2021).
Nielsen, E. J. B. et al. In vivo proof of concept of oral insulin delivery based on a co-administration strategy with the cell-penetrating peptide penetratin. J. Control. Release 189, 19–24 (2014).
El-Sayed, A., Masuda, T., Khalil, I., Akita, H. & Harashima, H. Enhanced gene expression by a novel stearylated INF7 peptide derivative through fusion independent endosomal escape. J. Control. Release 138, 160–167 (2009).
Rai, D. K. & Qian, S. Interaction of the antimicrobial peptide aurein 1.2 and charged lipid bilayer. Sci. Rep. 7, 3719 (2017).
Peterson, J. J. & Meares, C. F. Cathepsin substrates as cleavable peptide linkers in bioconjugates, selected from a fluorescence quench combinatorial library. Bioconjug. Chem. 9, 618–626 (1998).
Biniossek, M. L., Nägler, D. K., Becker-Pauly, C. & Schilling, O. Proteomic identification of protease cleavage sites characterizes prime and non-prime specificity of cysteine cathepsins B, L, and S. J. Proteome Res. 10, 5363–5373 (2011).
Abboud-Jarrous, G. et al. Cathepsin L is responsible for processing and activation of proheparanase through multiple cleavages of a linker segment. J. Biol. Chem. 283, 18167–18176 (2008).
Biswas, A. et al. Endoprotease-mediated intracellular protein delivery using nanocapsules. ACS Nano 5, 1385–1394 (2011).
Xie, J. et al. Cell-penetrating peptides in diagnosis and treatment of human diseases: from preclinical research to clinical application. Front. Pharmacol. 11, 697 (2020).
Guterstam, P. et al. Elucidating cell-penetrating peptide mechanisms of action for membrane interaction, cellular uptake, and translocation utilizing the hydrophobic counter-anion pyrenebutyrate. Biochim. Biophys. Acta 1788, 2509–2517 (2009).
Islam, M. Z., Ariyama, H., Alam, J. M. & Yamazaki, M. Entry of cell-penetrating peptide transportan 10 into a single vesicle by translocating across lipid membrane and its induced pores. Biochemistry 53, 386–396 (2014).
Akishiba, M. et al. Cytosolic antibody delivery by lipid-sensitive endosomolytic peptide. Nat. Chem. 9, 751–761 (2017).
Sato, H. & Feix, J. B. Peptide–membrane interactions and mechanisms of membrane destruction by amphipathic α-helical antimicrobial peptides. Biochim. Biophys. Acta 1758, 1245–1256 (2006).
Ho, A., Schwarze, S. R., Mermelstein, S. J., Waksman, G. & Dowdy, S. F. Synthetic protein transduction domains: enhanced transduction potential in vitro and in vivo. Cancer Res. 61, 474–477 (2001).
Kabelka, I. & Vácha, R. Advances in molecular understanding of α-helical membrane-active peptides. Acc. Chem. Res. 54, 2196–2204 (2021).
Brock, D. J. et al. Mechanism of cell penetration by permeabilization of late endosomes: interplay between a multivalent TAT peptide and bis(monoacylglycero)phosphate. Cell Chem. Biol. 27, 1296–1307 (2020).
Guay, D., Del’Guidice, T. & Lepetit-Stoffaes, J.-P. Polypeptide-based shuttle agents for improving the transduction efficiency of polypeptide cargos to the cytosol of target eukaryotic cells, uses thereof, methods and kits relating to same. US patent US9738687B2 (2016).
Wang, G., Li, X. & Wang, Z. APD3: the antimicrobial peptide database as a tool for research and education. Nucleic Acids Res. 44, D1087–D1093 (2016).
Pirtskhalava, M. et al. DBAASP v3: database of antimicrobial/cytotoxic activity and structure of peptides as a resource for development of new therapeutics. Nucleic Acids Res. 49, D288–D297 (2021).
Tsai, C.-Y. et al. Helical structure motifs made searchable for functional peptide design. Nat. Commun. 13, 102 (2022).
Machida, S., Niimi, S., Shi, X., Ando, Y. & Yu, Y. Design of a novel membrane-destabilizing peptide selectively acting on acidic liposomes. Biosci. Biotechnol. Biochem. 64, 985–994 (2000).
Slaninová, J. et al. Toxicity study of antimicrobial peptides from wild bee venom and their analogs toward mammalian normal and cancer cells. Peptides 33, 18–26 (2012).
Oh, J. H. et al. Multimeric amphipathic α-helical sequences for rapid and efficient intracellular protein transport at nanomolar concentrations. Adv. Sci. 5, 1800240 (2018).
Chong, S.-E. et al. Intracellular delivery of immunoglobulin G at nanomolar concentrations with domain Z-fused multimeric α-helical cell penetrating peptides. J. Control. Release 330, 161–172 (2021).
Kobayashi, T. et al. Separation and characterization of late endosomal membrane domains. J. Biol. Chem. 277, 32157–32164 (2002).
Zhang, S., Shen, J., Li, D. & Cheng, Y. Strategies in the delivery of Cas9 ribonucleoprotein for CRISPR/Cas9 genome editing. Theranostics 11, 614–648 (2021).
Rilo-Alvarez, H., Ledo, A. M., Vidal, A. & Garcia-Fuentes, M. Delivery of transcription factors as modulators of cell differentiation. Drug Deliv. Transl. Res. 11, 426–444 (2021).
Zhang, F. et al. Genetic programming of macrophages to perform anti-tumor functions using targeted mRNA nanocarriers. Nat. Commun. 10, 3974 (2019).
Krausgruber, T. et al. IRF5 promotes inflammatory macrophage polarization and TH1–TH17 responses. Nat. Immunol. 12, 231–238 (2011).
Rennick, J. J., Johnston, A. P. R. & Parton, R. G. Key principles and methods for studying the endocytosis of biological and nanoparticle therapeutics. Nat. Nanotechnol. 16, 266–276 (2021).
Hołubowicz, R. et al. Safer and efficient base editing and prime editing via ribonucleoproteins delivered through optimized lipid-nanoparticle formulations. Nat. Biomed. Eng. 9, 57–78 (2025).
Chen, K. et al. Lung and liver editing by lipid nanoparticle delivery of a stable CRISPR–Cas9 ribonucleoprotein. Nat. Biotechnol. https://doi.org/10.1038/s41587-024-02437-3 (2024).
Mónica Bravo-Anaya, L. et al. Coupling of RAFT polymerization and chemoselective post-modifications of elastin-like polypeptides for the synthesis of gene delivery hybrid vectors. Polym. Chem. 12, 226–241 (2021).
Bravo-Anaya, L. M. et al. Nucleic acids complexation with cationic elastin-like polypeptides: stoichiometry and stability of nano-assemblies. J. Colloid Interface Sci. 557, 777–792 (2019).
Kelly, G. et al. Intratumoral delivery of brachytherapy and immunotherapy by a thermally triggered polypeptide depot. J. Control. Release 343, 267–276 (2022).
Lee, C. H., Ingrole, R. S. J. & Gill, H. S. Generation of induced pluripotent stem cells using elastin like polypeptides as a non-viral gene delivery system. Biochim. Biophys. Acta Mol. Basis Dis. 1866, 165405 (2020).
Piña, M. J. et al. A double safety lock tumor-specific device for suicide gene therapy in breast cancer. Cancer Lett. 470, 43–53 (2020).
Del’Guidice, T. et al. Membrane permeabilizing amphiphilic peptide delivers recombinant transcription factor and CRISPR–Cas9/Cpf1 ribonucleoproteins in hard-to-modify cells. PLoS ONE 13, e0195558 (2018).
Chow, D. C., Dreher, M. R., Trabbic-Carlson, K. & Chilkoti, A. Ultra-high expression of a thermally responsive recombinant fusion protein in E. coli. Biotechnol. Prog. 22, 638–646 (2006).
Tripathi, N. K. Production and purification of recombinant proteins from Escherichia coli. ChemBioEng Rev. 3, 116–133 (2016).
Schneier, M., Razdan, S., Miller, A. M., Briceno, M. E. & Barua, S. Current technologies to endotoxin detection and removal for biopharmaceutical purification. Biotechnol. Bioeng. 117, 2588–2609 (2020).
Zhang, S., Sun, Y., Zhang, L., Zhang, F. & Gao, W. Thermoresponsive polypeptide fused l-asparaginase with mitigated immunogenicity and enhanced efficacy in treating hematologic malignancies. Adv. Sci. 10, 2300469 (2023).
Cheng, T.-F. et al. Differential activation of IFN regulatory factor (IRF)-3 and IRF-5 transcription factors during viral infection. J. Immunol. 176, 7462–7470 (2006).
Brinkman, E. K., Chen, T., Amendola, M. & van Steensel, B. Easy quantitative assessment of genome editing by sequence trace decomposition. Nucleic Acids Res. 42, e168 (2014).
Xu, L., Liu, Y. & Han, R. BEAT: a Python program to quantify base editing from Sanger sequencing. CRISPR J. 2, 223–229 (2019).
Seluanov, A., Vaidya, A. & Gorbunova, V. Establishing primary adult fibroblast cultures from rodents. J. Vis. Exp. 2010, 2033 (2010).
Angsana, J. et al. Syndecan-1 modulates the motility and resolution responses of macrophages. Arterioscler. Thromb. Vasc. Biol. 35, 332–340 (2015).
Chen, J. et al. Modulation of lymphocyte-mediated tissue repair by rational design of heterocyclic aryl hydrocarbon receptor agonists. Sci. Adv. 6, eaay8230 (2020).
Tran, N. T. et al. Efficient CRISPR/Cas9-mediated gene knockin in mouse hematopoietic stem and progenitor cells. Cell Rep. 28, 3510–3522 (2019).
Bayes, H. K., Ritchie, N., Irvine, S. & Evans, T. J. A murine model of early Pseudomonas aeruginosa lung disease with transition to chronic infection. Sci. Rep. 6, 35838 (2016).
Eweje, F. et al. Self-assembling protein nanoparticles for cytosolic delivery of nucleic acids and proteins. GitHub https://github.com/sayoeweje/elp-eep-discovery (2025).
Acknowledgements
We thank members of the laboratory of E.L.C. for helpful discussions; B. Pinckney, G. Haskett and J. Tigges (BIDMC Flow Cytometry Core); A. Pauer and T. Ferrante (Wyss Institute for Biologically Inspired Engineering); S. White (BIDMC Histology Core); A. Black (BIDMC Precision RNA Medicine Core); R. Nair (Harvard Molecular Electron Microscopy Suite) and A. Berger and P. Hammond for HeLa-d2eGFP cells (via P. Jain, University of Florida). Research in the laboratory of E.L.C. was supported by the NIH (UG3AI15055 and UH3AI150551) as part of the Somatic Cell Genome Editing consortium. Research in the laboratory of D.R.L. was additionally supported by HHMI. F.E. is supported by the Harvard/MIT MD–PhD program (5T32GM007753-42) and a Ruth L. Kirschstein NRSA F31 Fellowship (F31HL167533). V.I., K.A. and A.A. acknowledge research fellowship support from the Harvard College Research Program. M.L.W. is supported by the Harvard/MIT MD–PhD program (5T32GM144273-02). Images in Figs. 1a and 4a and Supplementary Fig. 1e were created with BioRender.com.
Author information
Authors and Affiliations
Contributions
E.L.C., J.C., F.E., C.A.H. and D.R.L. designed the experiments and analyzed the results. F.E., V.I., A.S., K.A. and A.A. expressed and purified ELPs and cargo proteins. J.C. performed sortase conjugation studies. H.H. and K.L. designed and synthesized linkers for monoclonal antibody–ELP sortase conjugation. J.R.D. designed and cloned protein cargo plasmids. F.E., V.I., A.S. and J.C. performed nanoparticle size and zeta potential characterization. F.E., J.C., V.I., A.S., K.A., A.A., D.M. and M.L.W. conducted in vitro delivery studies. F.E. conducted predictive model development and EEP design. F.E. and J.C. performed in vivo delivery studies and analyzed efficacy. M.R. conducted histological evaluation of lung tissues. F.E., J.C. and E.L.C. wrote the paper with input from coauthors.
Corresponding authors
Ethics declarations
Competing interests
F.E., J.C. and E.L.C. are inventors on a pending patent related to this work filed by the Beth Israel Deaconess Medical Center (PCT/US2024/038614). D.R.L. is a consultant and equity holder of Nvelop Medicine, Prime Medicine, Beam Therapeutics, Pairwise Plants and Chroma Medicine, companies that use or deliver gene editing or genome engineering agents. The other authors declare no competing interests.
Peer review
Peer review information
Nature Biotechnology thanks Joao Conde, Michael Mitchell and the other, anonymous, reviewer(s) for their contribution to the peer review of this work.
Additional information
Publisher’s note Springer Nature remains neutral with regard to jurisdictional claims in published maps and institutional affiliations.
Extended data
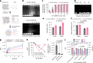
Extended Data Fig. 1 Formation of ELP-protein nanoparticle.
a) PAGE gel image depicting result of sortase-mediated Cre-LPETG conjugation to V1-ELP at varying ratios. The reaction solution underwent centrifugal filtration against a 100 kDa filter to remove unreacted Cre. b) Quantification of Cre-V1-ELP conjugation efficiency via densitometry analysis, measured as percentage of total ELP conjugated to Cre. c) Diameter of Cre-V1-ELP nanoparticles (n = 3 technical replicates). d) PAGE gel image depicting result of sortase-mediated SpCas9-LPETG conjugation to V1-ELP at varying ratios. e) Diameter and f) Zeta potential of SpCas9-V1-ELP nanoparticles (n = 3 technical replicates). g) PAGE gel image and h) Densitometry analysis of CD117 mAb-V1-ELP conjugation efficiency. i) MFI and j) Fluorescent images of CD117 + P815 mast cells treated with CD117 mAb-functionalized V1-ELP nanoparticles compared to unfunctionalized controls (n = 3). Scalebars = 10 μm. For all experiments, [V1-ELP] = 8 μM unless otherwise noted. Significance assessed via one-way ANOVA with Dunnett’s correction for multiple comparisons. Data represented by mean ± SEM.
Supplementary information
Supplementary Information
Supplementary Methods, Figs. 1–16, Tables 1 and 2 and uncropped supplementary gel images.
Supplementary Data 1
Source data for supplementary figures.
Supplementary Table 3
Sequences and catalog numbers of the oligonucleotides used.
Source data
Source Data Figs. 1–6 and Extended Data Fig. 1
Statistical source data.
Source Data Extended Data Fig. 1
Uncropped gel images.
Rights and permissions
Springer Nature or its licensor (e.g. a society or other partner) holds exclusive rights to this article under a publishing agreement with the author(s) or other rightsholder(s); author self-archiving of the accepted manuscript version of this article is solely governed by the terms of such publishing agreement and applicable law.
About this article
Cite this article
Eweje, F., Ibrahim, V., Shajii, A. et al. Self-assembling protein nanoparticles for cytosolic delivery of nucleic acids and proteins. Nat Biotechnol (2025). https://doi.org/10.1038/s41587-025-02664-2
Received:
Accepted:
Published:
DOI: https://doi.org/10.1038/s41587-025-02664-2
This article is cited by
-
Self-assembling protein nanoparticles for cytosolic delivery of nucleic acids and proteins
Nature Biotechnology (2025)
-
Cancer gene therapy: historical perspectives, current applications, and future directions
Functional & Integrative Genomics (2025)


