Abstract
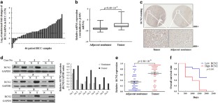
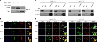
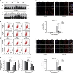
Hepatocellular carcinoma (HCC) is a major health threat worldwide. Although the involvement of reticulocalbin-2 (RCN2) in cell differentiation has been reported, its function in oncogenesis is poorly understood. Here, we showed that RCN2 was upregulated in tumors compared with adjacent non-tumorous tissues in HCC patients and RCN2 expression clinically correlated with tumor size, disease recurrence and survival rate. Both knockdown and knockout of RCN2 significantly inhibited HCC cell proliferation by inducing G1/S transition arrest and downregulating cyclin D1 expression, while the proliferative ability was restored in knockout HCC cells with exogenously expressed RCN2. Mechanistically, we demonstrated that RCN2 interacted with the epidermal growth factor receptor (EGFR). Knockout of RCN2 in HCC cells not only inhibited activation of the EGFR-ERK pathway by blocking EGF-mediated EGFR dimerization and internalization but also suppressed cell proliferation and EGFR phosphorylation under long exposure to EGF. We further showed that knockout of RCN2 inhibited EGFR phosphorylation, Ki-67 expression and tumor growth in nude mice. Moreover, we demonstrated that RCN2 knockout sensitized HCC cells to tyrosine kinase inhibitors, including erlotinib, lapatinib and sunitinib. Taken together, our results indicate that RCN2 plays a pivotal role in HCC cell proliferation and tumor growth presumably through regulating activation of the EGFR-ERK pathway. Our work also suggests that RCN2 is a potential therapeutic target of HCC.
This is a preview of subscription content, access via your institution
Access options
Subscribe to this journal
Receive 50 print issues and online access
265,23 € per year
only 5,30 € per issue
Rent or buy this article
Prices vary by article type
from$1.95
to$39.95
Prices may be subject to local taxes which are calculated during checkout







Similar content being viewed by others
References
Torre LA, Bray F, Siegel RL, Ferlay J, Lortet-Tieulent J, Jemal A . Global cancer statistics, 2012. CA Cancer J Clin 2015; 65: 87–108.
El-Serag HB . Hepatocellular carcinoma. N Engl J Med 2011; 365: 1118–1127.
Honore B . The rapidly expanding CREC protein family: members, localization, function, and role in disease. Bioessays 2009; 31: 262–277.
Ludvigsen M, Jacobsen C, Maunsbach AB, Honore B . Identification and characterization of novel ERC-55 interacting proteins: evidence for the existence of several ERC-55 splicing variants; including the cytosolic ERC-55-C. Proteomics 2009; 9: 5267–5287.
Li L, Sun L, Gao F, Jiang J, Yang Y, Li C et al. Stk40 links the pluripotency factor Oct4 to the Erk/MAPK pathway and controls extraembryonic endoderm differentiation. Proc Natl Acad Sci USA 2010; 107: 1402–1407.
Manichaikul A, Wang Q, Shi YL, Zhang Z, Leitinger N, Shi W . Characterization of Ath29, a major mouse atherosclerosis susceptibility locus, and identification of Rcn2 as a novel regulator of cytokine expression. Am J Physiol Heart Circ Physiol 2011; 301: H1056–H1061.
Cavallo F, Astolfi A, Lezzi M, Cordero F, Lollini PL, Forni G et al. An integrated approach of immunogenomics and bioinformatics to identify new tumor associated antigens (TAA) for mammary cancer immunological prevention. BMC Bioinformatics 2005; 6 (Suppl): S7.
Kishi T, Ikeda A, Nagao R, Koyama N . The SCFCdc4 ubiquitin ligase regulates calcineurin signaling through degradation of phosphorylated Rcn1, an inhibitor of calcineurin. Proc Natl Acad Sci USA 2007; 104: 17418–17423.
Liu Z, Brattain MG, Appert H . Differential display of reticulocalbin in the highly invasive cell line, MDA-MB-435, versus the poorly invasive cell line, MCF-7. Biochem Biophys Res Commun 1997; 231: 283–289.
Nimmrich I, Erdmann S, Melchers U, Finke U, Hentsch S, Moyer MP et al. Seven genes that are differentially transcribed in colorectal tumor cell lines. Cancer Lett 2000; 160: 37–43.
Yu LR, Zeng R, Shao XX, Wang N, Xu YH, Xia QC . Identification of differentially expressed proteins between human hepatoma and normal liver cell lines by two-dimensional electrophoresis and liquid chromatography-ion trap mass spectrometry. Electrophoresis 2000; 21: 3058–3068.
Giribaldi G, Barbero G, Mandili G, Daniele L, Khadjavi A, Notarpietro A et al. Proteomic identification of Reticulocalbin 1 as potential tumor marker in renal cell carcinoma. J Proteomics 2013; 91: 385–392.
Hirano T, Kato H, Maeda M, Gong Y, Shou Y, Nakamura M et al. Identification of postoperative adjuvant chemotherapy responders in non-small cell lung cancer by novel biomarker. Int J Cancer 2005; 117: 460–468.
Hynes NE, Lane HA . ERBB receptors and cancer: the complexity of targeted inhibitors. Nat Rev Cancer 2005; 5: 341–354.
Farazi PA, DePinho RA . Hepatocellular carcinoma pathogenesis: from genes to environment. Nat Rev Cancer 2006; 6: 674–687.
Llovet JM, Villanueva A, Lachenmayer A, Finn RS . Advances in targeted therapies for hepatocellular carcinoma in the genomic era. Nat Rev Clin Oncol 2015; 12: 408–424.
Llovet JM, Hernandez-Gea V . Hepatocellular carcinoma: reasons for phase III failure and novel perspectives on trial design. Clin Cancer Res 2014; 20: 2072–2079.
Musgrove EA, Caldon CE, Barraclough J, Stone A, Sutherland RL . Cyclin D as a therapeutic target in cancer. Nat Rev Cancer 2011; 11: 558–572.
Foerster S, Kacprowski T, Dhople VM, Hammer E, Herzog S, Saafan H et al. Characterization of the EGFR interactome reveals associated protein complex networks and intracellular receptor dynamics. Proteomics 2013; 13: 3131–3144.
Wang RY, Chen L, Chen HY, Hu L, Li L, Sun HY et al. MUC15 inhibits dimerization of EGFR and PI3K-AKT signaling and is associated with aggressive hepatocellular carcinomas in patients. Gastroenterology 2013; 145: 1436–1448.
Hanahan D, Weinberg RA . Hallmarks of cancer: the next generation. Cell 2011; 144: 646–674.
Malumbres M, Barbacid M . Cell cycle, CDKs and cancer: a changing paradigm. Nat Rev Cancer 2009; 9: 153–166.
Wu YM, Liu CH, Hu RH, Huang MJ, Lee JJ, Chen CH et al. Mucin glycosylating enzyme GALNT2 regulates the malignant character of hepatocellular carcinoma by modifying the EGF receptor. Cancer Res 2011; 71: 7270–7279.
Velpula KK, Bhasin A, Asuthkar S, Tsung AJ . Combined targeting of PDK1 and EGFR triggers regression of glioblastoma by reversing the Warburg effect. Cancer Res 2013; 73: 7277–7289.
Kharbanda A, Rajabi H, Jin C, Tchaicha J, Kikuchi E, Wong KK et al. Targeting the oncogenic MUC1-C protein inhibits mutant EGFR-mediated signaling and survival in non-small cell lung cancer cells. Clin Cancer Res 2014; 20: 5423–5434.
Wang ZC, Gao Q, Shi JY, Guo WJ, Yang LX, Liu XY et al. Protein tyrosine phosphatase receptor S acts as a metastatic suppressor in hepatocellular carcinoma by control of epithermal growth factor receptor-induced epithelial-mesenchymal transition. Hepatology 2015; 62: 1201–1214.
Lemmon MA, Schlessinger J . Cell signaling by receptor tyrosine kinases. Cell 2010; 141: 1117–1134.
Miaczynska M, Pelkmans L, Zerial M . Not just a sink: endosomes in control of signal transduction. Curr Opin Cell Biol 2004; 16: 400–406.
Lakadamyali M, Rust MJ, Zhuang X . Ligands for clathrin-mediated endocytosis are differentially sorted into distinct populations of early endosomes. Cell 2006; 124: 997–1009.
von Zastrow M, Sorkin A . Signaling on the endocytic pathway. Curr Opin Cell Biol 2007; 19: 436–445.
Villanueva A, Hernandez-Gea V, Llovet JM . Medical therapies for hepatocellular carcinoma: a critical view of the evidence. Nat Rev Gastroenterol Hepatol 2013; 10: 34–42.
Jiang W, Huang HX, Ding LY, Zhu P, Saiyin HG, Ji GQ et al. Regulation of cell cycle of hepatocellular carcinoma by NF90 through modulation of cyclin E1 mRNA stability. Oncogene 2015; 34: 4460–4470.
Acknowledgements
We are thankful to Professor Jiahuai Han at Xiamen University for providing RCN2 cDNA. We thank Dr Suqin Shen, Longjiang Liu and Huazheng Yu at Fudan University for their technical support. This study was supported by National Key Science and Technology Project of China (2013ZX10002010), National Basic Research Program of China (973 Program, 2013CB910504).
Author information
Authors and Affiliations
Corresponding authors
Ethics declarations
Competing interests
The authors declare no conflict of interest.
Additional information
Supplementary Information accompanies this paper on the Oncogene website
Rights and permissions
About this article
Cite this article
Ding, D., Huang, H., Jiang, W. et al. Reticulocalbin-2 enhances hepatocellular carcinoma proliferation via modulating the EGFR-ERK pathway. Oncogene 36, 6691–6700 (2017). https://doi.org/10.1038/onc.2017.230
Received:
Revised:
Accepted:
Published:
Issue Date:
DOI: https://doi.org/10.1038/onc.2017.230
This article is cited by
-
Expression signature and prognostic value of CREC gene family in human colorectal cancer
BMC Cancer (2023)
-
Elafin promotes tumour metastasis and attenuates the anti-metastatic effects of erlotinib via binding to EGFR in hepatocellular carcinoma
Journal of Experimental & Clinical Cancer Research (2021)
-
Long non-coding RNA DUXAP8 elevates RCN2 expression and facilitates cell malignant behaviors and angiogenesis in cervical cancer via sponging miR-1297
Diagnostic Pathology (2021)
-
TGIF2 promotes the progression of lung adenocarcinoma by bridging EGFR/RAS/ERK signaling to cancer cell stemness
Signal Transduction and Targeted Therapy (2019)


