Abstract
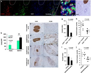
Tumor spread along nerves, a phenomenon known as perineurial invasion, is common in various cancers including pancreatic ductal adenocarcinoma (PDAC). Neural invasion is associated with poor outcome, yet its mechanism remains unclear. Using the transgenic Pdx-1-Cre/KrasG12D /p53R172H (KPC) mouse model, we investigated the mechanism of neural invasion in PDAC. To detect tissue-specific factors that influence neural invasion by cancer cells, we characterized the perineurial microenvironment using a series of bone marrow transplantation (BMT) experiments in transgenic mice expressing single mutations in the Cx3cr1, GDNF and CCR2 genes. Immunolabeling of tumors in KPC mice of different ages and analysis of human cancer specimens revealed that RET expression is upregulated during PDAC tumorigenesis. BMT experiments revealed that BM-derived macrophages expressing the RET ligand GDNF are highly abundant around nerves invaded by cancer. Inhibition of perineurial macrophage recruitment, using the CSF-1R antagonist GW2580 or BMT from CCR2-deficient donors, reduced perineurial invasion. Deletion of GDNF expression by perineurial macrophages, or inhibition of RET with shRNA or a small-molecule inhibitor, reduced perineurial invasion in KPC mice with PDAC. Taken together, our findings show that RET is upregulated during pancreas tumorigenesis and its activation induces cancer perineurial invasion. Trafficking of BM-derived macrophages to the perineurial microenvironment and secretion of GDNF are essential for pancreatic cancer neural spread.
This is a preview of subscription content, access via your institution
Access options
Subscribe to this journal
Receive 50 print issues and online access
265,23 € per year
only 5,30 € per issue
Rent or buy this article
Prices vary by article type
from$1.95
to$39.95
Prices may be subject to local taxes which are calculated during checkout





References
Kelly K, Brader P, Rein A, Shah JP, Wong RJ, Fong Y et al. Attenuated multimutated herpes simplex virus-1 effectively treats prostate carcinomas with neural invasion while preserving nerve function. FASEB J 2008; 22: 1839–1848.
Ceyhan GO, Schafer KH, Kerscher AG, Rauch U, Demir IE, Kadihasanoglu M et al. Nerve growth factor and artemin are paracrine mediators of pancreatic neuropathy in pancreatic adenocarcinoma. Ann Surg 251: 923–931.
Gil Z, Carlson DL, Gupta A, Lee N, Hoppe B, Shah JP et al. Patterns and incidence of neural invasion in patients with cancers of the paranasal sinuses. Arch Otolaryngol Head Neck Surg 2009; 135: 173–179.
Liebl F, Demir IE, Mayer K, Schuster T, D'Haese JG, Becker K et al. The impact of neural invasion severity in gastrointestinal malignancies: a clinicopathological study. Ann Surg 2014; 260: 900–907.
Wang K, Demir IE, D'Haese JG, Tieftrunk E, Kujundzic K, Schorn S et al. The neurotrophic factor neurturin contributes toward an aggressive cancer cell phenotype, neuropathic pain and neuronal plasticity in pancreatic cancer. Carcinogenesis 2014; 35: 103–113.
Kim-Fuchs C, Le CP, Pimentel MA, Shackleford D, Ferrari D, Angst E et al. Chronic stress accelerates pancreatic cancer growth and invasion: a critical role for beta-adrenergic signaling in the pancreatic microenvironment. Brain Behav Immun 2014; 40: 40–47.
Clark CE, Hingorani SR, Mick R, Combs C, Tuveson DA, Vonderheide RH . Dynamics of the immune reaction to pancreatic cancer from inception to invasion. Cancer Res 2007; 67: 9518–9527.
Zeng L, Guo Y, Liang J, Chen S, Peng P, Zhang Q et al. Perineural invasion and TAMs in pancreatic ductal adenocarcinomas: review of the original pathology reports using immunohistochemical enhancement and relationships with clinicopathological features. J Cancer 2014; 5: 754–760.
Cavel O, Shomron O, Shabtay A, Vital J, Trejo-Leider L, Weizman N et al. Endoneurial macrophages induce perineural invasion of pancreatic cancer cells by secretion of GDNF and activation of RET tyrosine kinase receptor. Cancer Res 2012; 72: 5733–5743.
Demir IE, Schorn S, Schremmer-Danninger E, Wang K, Kehl T, Giese NA et al. Perineural mast cells are specifically enriched in pancreatic neuritis and neuropathic pain in pancreatic cancer and chronic pancreatitis. PLoS One 2013; 8: e60529.
Yoshikawa K, Mitsunaga S, Kinoshita T, Konishi M, Takahashi S, Gotohda N et al. Impact of tumor-associated macrophages on invasive ductal carcinoma of the pancreas head. Cancer Sci 2012; 103: 2012–2020.
Jamieson NB, Mohamed M, Oien KA, Foulis AK, Dickson EJ, Imrie CW et al. The relationship between tumor inflammatory cell infiltrate and outcome in patients with pancreatic ductal adenocarcinoma. Ann Surg Oncol 2012; 19: 3581–3590.
Mitchem JB, Brennan DJ, Knolhoff BL, Belt BA, Zhu Y, Sanford DE et al. Targeting tumor-infiltrating macrophages decreases tumor-initiating cells, relieves immunosuppression, and improves chemotherapeutic responses. Cancer Res 2013; 73: 1128–1141.
Beatty GL, Winograd R, Evans RA, Long KB, Luque SL, Lee JW et al. Exclusion of T cells from pancreatic carcinomas in mice is regulated by Ly6C(low) F4/80(+) extratumoral macrophages. Gastroenterology 2015; 149: 201–210.
Kieseier BC, Hartung HP, Wiendl H . Immune circuitry in the peripheral nervous system. Curr Opin Neurol 2006; 19: 437–445.
Kelly DJ, Chanty A, Gow RM, Zhang Y, Gilbert RE . Protein kinase Cbeta inhibition attenuates osteopontin expression, macrophage recruitment, and tubulointerstitial injury in advanced experimental diabetic nephropathy. J Am Soc Nephrol 2005; 16: 1654–1660.
Veit C, Genze F, Menke A, Hoeffert S, Gress TM, Gierschik P et al. Activation of phosphatidylinositol 3-kinase and extracellular signal-regulated kinase is required for glial cell line-derived neurotrophic factor-induced migration and invasion of pancreatic carcinoma cells. Cancer Res 2004; 64: 5291–5300.
Sawai H, Okada Y, Kazanjian K, Kim J, Hasan S, Hines OJ et al. The G691S RET polymorphism increases glial cell line-derived neurotrophic factor-induced pancreatic cancer cell invasion by amplifying mitogen-activated protein kinase signaling. Cancer Res 2005; 65: 11536–11544.
Ben QW, Wang JC, Liu J, Zhu Y, Yuan F, Yao WY et al. Positive expression of L1-CAM is associated with perineural invasion and poor outcome in pancreatic ductal adenocarcinoma. Ann Surg Oncol 2010; 17: 2213–2221.
Greten FR, Eckmann L, Greten TF, Park JM, Li ZW, Egan LJ et al. IKKbeta links inflammation and tumorigenesis in a mouse model of colitis-associated cancer. Cell 2004; 118: 285–296.
Qian B, Deng Y, Im JH, Muschel RJ, Zou Y, Li J et al. A distinct macrophage population mediates metastatic breast cancer cell extravasation, establishment and growth. PLoS One 2009; 4: e6562.
Ruffell B, Affara NI, Coussens LM . Differential macrophage programming in the tumor microenvironment. Trends Immunol 2012; 33: 119–126.
Mantovani A, Sozzani S, Locati M, Allavena P, Sica A . Macrophage polarization: tumor-associated macrophages as a paradigm for polarized M2 mononuclear phagocytes. Trends Immunol 2002; 23: 549–555.
Zhang J, Lu Y, Pienta KJ . Multiple roles of chemokine (C-C motif) ligand 2 in promoting prostate cancer growth. J Natl Cancer Inst 2010; 102: 522–528.
Conway JG, McDonald B, Parham J, Keith B, Rusnak DW, Shaw E et al. Inhibition of colony-stimulating-factor-1 signaling in vivo with the orally bioavailable cFMS kinase inhibitor GW2580. Proc Natl Acad Sci USA 2005; 102: 16078–16083.
Olive KP, Jacobetz MA, Davidson CJ, Gopinathan A, McIntyre D, Honess D et al. Inhibition of Hedgehog signaling enhances delivery of chemotherapy in a mouse model of pancreatic cancer. Science 2009; 324: 1457–1461.
Yamaguchi R, Nagino M, Oda K, Kamiya J, Uesaka K, Nimura Y . Perineural invasion has a negative impact on survival of patients with gallbladder carcinoma. Br J Surg 2002; 89: 1130–1136.
Amit M, Na'ara S, Gil Z . Mechanisms of cancer dissemination along nerves. Nat Rev Cancer 2016; 16: 399–408.
Demir IE, Ceyhan GO, Liebl F, D'Haese JG, Maak M, Friess H . Neural invasion in pancreatic cancer: the past, present and future. Cancers 2010; 2: 1513–1527.
Ceyhan GO, Bergmann F, Kadihasanoglu M, Altintas B, Demir IE, Hinz U et al. Pancreatic neuropathy and neuropathic pain–a comprehensive pathomorphological study of 546 cases. Gastroenterology 2009; 136: 177–86 e1.
Gil Z, Cavel O, Kelly K, Brader P, Rein A, Gao SP et al. Paracrine regulation of pancreatic cancer cell invasion by peripheral nerves. J Natl Cancer Inst 2010; 102: 107–118.
Demir IE, Ceyhan GO, Rauch U, Altintas B, Klotz M, Muller MW et al. The microenvironment in chronic pancreatitis and pancreatic cancer induces neuronal plasticity. Neurogastroenterol Motil 2010; 22: 480–490; e112–113.
Demir IE, Friess H, Ceyhan GO . Neural plasticity in pancreatitis and pancreatic cancer. Nat Rev Gastroenterol Hepatol 2015; 12: 649–659.
Esseghir S, Todd SK, Hunt T, Poulsom R, Plaza-Menacho I, Reis-Filho JS et al. A role for glial cell derived neurotrophic factor induced expression by inflammatory cytokines and RET/GFR alpha 1 receptor up-regulation in breast cancer. Cancer Res 2007; 67: 11732–11741.
Qiao S, Iwashita T, Ichihara M, Murakumo Y, Yamaguchi A, Isogai M et al. Increased expression of glial cell line-derived neurotrophic factor and neurturin in a case of colon adenocarcinoma associated with diffuse ganglioneuromatosis. Clin Neuropathol 2009; 28: 105–112.
Edstrom E, Frisk T, Farnebo F, Hoog A, Backdahl M, Larsson C . Expression analysis of RET and the GDNF/GFRalpha-1 and NTN/GFRalpha-2 ligand complexes in pheochromocytomas and paragangliomas. Int J Mol Med 2000; 6: 469–474.
Frisk T, Farnebo F, Zedenius J, Grimelius L, Hoog A, Wallin G et al. Expression of RET and its ligand complexes, GDNF/GFRalpha-1 and NTN/GFRalpha-2, in medullary thyroid carcinomas. Eur J Endocrinol 2000; 142: 643–649.
Kang J, Perry JK, Pandey V, Fielder GC, Mei B, Qian PX et al. Artemin is oncogenic for human mammary carcinoma cells. Oncogene 2009; 28: 2034–2045.
Tang MJ, Worley D, Sanicola M, Dressler GR . The RET-glial cell-derived neurotrophic factor (GDNF) pathway stimulates migration and chemoattraction of epithelial cells. J Cell Biol 1998; 142: 1337–1345.
Fukuda T, Kiuchi K, Takahashi M . Novel mechanism of regulation of Rac activity and lamellipodia formation by RET tyrosine kinase. J Biol Chem 2002; 277: 19114–19121.
Stahle M, Veit C, Bachfischer U, Schierling K, Skripczynski B, Hall A et al. Mechanisms in LPA-induced tumor cell migration: critical role of phosphorylated ERK. J Cell Sci 2003; 116 (Pt 18): 3835–3846.
Giehl K, Skripczynski B, Mansard A, Menke A, Gierschik P . Growth factor-dependent activation of the Ras-Raf-MEK-MAPK pathway in the human pancreatic carcinoma cell line PANC-1 carrying activated K-ras: implications for cell proliferation and cell migration. Oncogene 2000; 19: 2930–2942.
Torres MP, Rachagani S, Souchek JJ, Mallya K, Johansson SL, Batra SK . Novel pancreatic cancer cell lines derived from genetically engineered mouse models of spontaneous pancreatic adenocarcinoma: applications in diagnosis and therapy. PLoS One 2013; 8: e80580.
Patwardhan PP, Surriga O, Beckman MJ, de Stanchina E, Dematteo RP, Tap WD et al. Sustained inhibition of receptor tyrosine kinases and macrophage depletion by PLX3397 and rapamycin as a potential new approach for the treatment of MPNSTs. Clin Cancer Res 2014; 20: 3146–3158.
Liebl F, Demir IE, Rosenberg R, Boldis A, Yildiz E, Kujundzic K et al. The severity of neural invasion is associated with shortened survival in colon cancer. Clin Cancer Res 2013; 19: 50–61.
Demir IE, Tieftrunk E, Schorn S, Saricaoglu OC, Pfitzinger PL, Teller S et al. Activated Schwann cells in pancreatic cancer are linked to analgesia via suppression of spinal astroglia and microglia. Gut 2016; 65: 1001–1014.
Amit M, Laider-Trejo L, Shalom V, Shabtay-Orbach A, Krelin Y, Gil Z . Characterization of the melanoma brain metastatic niche in mice and humans. Cancer Med 2013; 2: 155–163.
He S, He S, Chen CH, Deborde S, Bakst RL, Chernichenko N et al. The chemokine (CCL2-CCR2) signaling axis mediates perineural invasion. Mol Cancer Res 2015; 13: 380–390.
Pichel JG, Shen L, Sheng HZ, Granholm AC, Drago J, Grinberg A et al. Defects in enteric innervation and kidney development in mice lacking GDNF. Nature 1996; 382: 73–76.
Cullen-McEwen LA, Drago J, Bertram JF . Nephron endowment in glial cell line-derived neurotrophic factor (GDNF) heterozygous mice. Kidney Int 2001; 60: 31–36.
Luster AD . Chemokines—chemotactic cytokines that mediate inflammation. N Engl J Med 1998; 338: 436–445.
Jung S, Aliberti J, Graemmel P, Sunshine MJ, Kreutzberg GW, Sher A et al. Analysis of fractalkine receptor CX(3)CR1 function by targeted deletion and green fluorescent protein reporter gene insertion. Mol Cell Biol 2000; 20: 4106–4114.
Pahler JC, Tazzyman S, Erez N, Chen YY, Murdoch C, Nozawa H et al. Plasticity in tumor-promoting inflammation: impairment of macrophage recruitment evokes a compensatory neutrophil response. Neoplasia 2008; 10: 329–340.
Acknowledgements
We thank Cindy Cohen for her editorial assistance. We also thank Dr Inna Narodezky for her assistance in reviewing pathological specimens. This study was supported by grants from the Israeli Science Foundation, Binational US-Israel Science Foundation, Barbara S Goodman ICRF grant, Israel Cancer Association, the Rappaport Research Institute and the Clinical Research Institute at Rambam.
Author information
Authors and Affiliations
Corresponding author
Ethics declarations
Competing interests
The authors declare no conflict of interest.
Additional information
Supplementary Information accompanies this paper on the Oncogene website
Rights and permissions
About this article
Cite this article
Amit, M., Na'ara, S., Leider-Trejo, L. et al. Upregulation of RET induces perineurial invasion of pancreatic adenocarcinoma. Oncogene 36, 3232–3239 (2017). https://doi.org/10.1038/onc.2016.483
Received:
Revised:
Accepted:
Published:
Issue Date:
DOI: https://doi.org/10.1038/onc.2016.483
This article is cited by
-
Pancreatic ductal adenocarcinoma induces neural injury that promotes a transcriptomic and functional repair signature by peripheral neuroglia
Oncogene (2023)
-
Chemokines: the (un)usual suspects in pancreatic cancer neural invasion
Nature Reviews Gastroenterology & Hepatology (2021)
-
RET isoforms contribute differentially to invasive processes in pancreatic ductal adenocarcinoma
Oncogene (2020)
-
Intracellular RET signaling pathways activated by GDNF
Cell and Tissue Research (2020)
-
L1CAM induces perineural invasion of pancreas cancer cells by upregulation of metalloproteinase expression
Oncogene (2019)