Abstract
Chronic inflammation is believed to have a crucial role in colon cancer development. MicroRNA (miRNA) deregulation is common in human colorectal cancers, but little is known regarding whether miRNA drives tumor progression by regulating inflammation. Here, we showed that miR-19a can promote colitis and colitis-associated colon cancer (CAC) development using a CAC mouse model and an acute colitis mouse model. Tumor necrosis factor-α (TNF-α) stimulation can increase miR-19a expression, and upregulated miR-19a can in turn activate nuclear factor (NF)-κB signaling and TNF-α production by targeting TNF alpha-induced protein 3 (TNFAIP3). miR-19a inhibition can also alleviate CAC in vivo. Moreover, the regulatory effects of miR-19a on TNFAIP3 and NF-κB signaling were confirmed using tumor samples from patients with colon cancer. These new findings demonstrate that miR-19a has a direct role in upregulating NF-κB signaling and that miR-19a has roles in inflammation and CAC.
Introduction
Colorectal cancer (CRC) is the third most common cancer and the third-leading cause of death worldwide.1 The risk factors for CRC include lifestyle habits and inherited genetic disorders, as well as other disorders. Among these, chronic inflammation is believed to have a crucial role in CRC development.2 It has been reported that 30% patients with ulcerative colitis will develop colon cancer.3 Nuclear factor (NF)-κB, a critical transcriptional factor that can regulate several inflammatory genes, has an important role in the link between colonic inflammation and colon cancer. Continuous NF-κB pathway activation induces spontaneous intestinal tumors in mice.4 I-Kappa-B-kinase β-specific ablation in intestinal epithelial cells protects mice from inflammation-associated colon tumors.5 Therefore, NF-κB regulators may contribute to CRC development.
Tumor necrosis factor alpha-induced protein 3 (TNFAIP3, also known as A20), is known as an NF-κB-induced-negative feedback regulator6, 7, 8, 9 and is consistently expressed in B-cell lymphomas.10 TNFAIP3 has recently attracted more attention because of its ubiquitin regulatory activity. TNFAIP3 can catalyze K63-linked ubiquitin chain cleavage and K48-linked poly-ubiquitin chain conjugation.11 These chains in turn regulate the activity and stability of signaling proteins, such as TRAF2 and TRAF6.12 Moreover, compared with normal colonic tissues, human colonic adenoma tissues exhibited decreased TNFAIP3 expression. TNFAIP3 restricted Wnt signaling in intestinal epithelial cells and inhibited colon carcinogenesis.13 However, the molecular mechanism underlying the effects of this negative regulatory protein in colon cancer remains largely unknown.
MicroRNAs (miRNAs) are a class of small noncoding RNAs that have the capacity to regulate biological processes that are essential for cancer initiation and progression. miRNAs have emerged as both diagnostic and prognostic biomarkers in colon cancer.14 Several studies have reported that miRNAs regulate TNFAIP3 expression. miR-125a and miR-125b are overexpressed in diffuse large B-cell lymphoma, in which they suppress TNFAIP3 expression and contribute to NF-κB signaling activation.15
In this study, we tested the hypothesis that miRNA is involved in NF-κB activity regulation and contributes to colon cancer development. We found that miR-19a, a colon tumor-enriched miRNA, regulates NF-κB by targeting TNFAIP3. We showed that miR-19a promotes colitis and colitis-associated colon cancer (CAC) by downregulating TNFAIP3 and constitutively activating NF-κB signaling. These results can be extrapolated to clinical cases of colon cancer, as miR-19a expression was significantly correlated with TNFAIP3 and nuclear NF-κB expression in samples from colon cancer patients.
Results
Identification of dysregulated miRNAs in the CAC mouse model
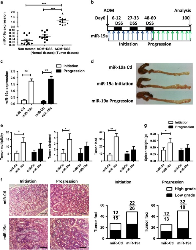
Previous studies based on The Cancer Genome Atlas (TCGA) pan-cancer data set and miRNA target atlas data16 identified a pan-cancer oncogenic miRNA superfamily comprising miR-17, miR-19a, miR-130, miR-93, miR-18, miR-455 and miR-210. To verify the roles of these miRNAs in colon cancer, a well-established CAC model, which was induced using azoxymethoane and dextran sulfate sodium (DSS), was developed, and the expression levels of these miRNAs were detected by quantitative PCR. Among these miRNAs, miR-19a was the miRNA whose expression was most significantly upregulated in tumor tissues compared with adjacent normal tissues (Figure 1a and Supplementary Table S1).
miR-19a promotes colon cancer development. (a) The CAC model was developed in wild-type C57BL/6 mice (n=10) using azoxymethoane (AOM)/DSS. miR-19a expression in tumor tissues and adjacent tissues was detected using quantitative PCR (qPCR). miR-19a expression was significantly increased in tumor tissues. (b) miR-19a mimics or miR-controls (miR-Ctl) were intraperitoneally injected into mice twice a week during the initiation and progression stages (n=8, each group). All mice were killed on day 100. (c–f) Mice were treated as described in b. (c) miR-19a expression was detected in mouse tumors via qPCR. Compared with the miR-Ctl group, the miR-19a mimic injection group exhibited increased miR-19a expression. (d) Representative images of colon tumors. (e) Average tumor numbers, tumor sizes and tumor loads in each group. MiR-19a injections during the initiation stage increased both tumor numbers and tumor sizes. (f) Representative images of hematoxylin and eosin (H&E)-stained colon tumors (scale bars, 50 μm). Tumors were pathologically analyzed and classified as low or high grade. The relative proportions of high-grade versus low-grade tumors were similar in miR-19a and control group mice. (g) Spleen weights in each group. Mice injected with miR-19a during the initiation stage exhibited increased spleen weights compared with other mice. Data represent one of two independent experiments. Data are the mean±s.d. *P<0.05, **P<0.01, ***P<0.001.
miR-19a is highly expressed during colon carcinoma progression
We subsequently confirmed miR-19a expression in tumor tissue samples from colon cancer patients (n=22). Our clinicopathologic data indicated that there were no relationships between miR-19a levels and gender, age, tumor size or tumor differentiation (Table 1). However, miR-19a expression was positively correlated with tumor invasion (P=0.03) and distant metastasis (P<0.01, Table 1).
miR-19a promotes colon cancer development
The mouse CAC model includes a carcinogenic chemical- and colitis-driven initiation stage and a tumor progression stage. To confirm the oncogenic role of miR-19a in colon cancer initiation and progression, miR-19a mimics were intraperitoneally injected into mice twice a week during the initiation and progression stages (Figure 1b). These external injections induced increases in miR-19a expression in tumor tissues (Figure 1c). miR-19a injection during the initiation stage increased both tumor numbers and tumor sizes, whereas miR-19a injection during the progression stage had no effect on tumor loads (Figures 1d and e). Histological analysis demonstrated more low-grade and high-grade tumors in miR-19a injection mice. However, the relative proportion of high-grade versus low-grade tumors was similar between miR-19a injection and control mice (Figure 1f). miR-19a injection during the initiation stage also induced spleen enlargement in miR-19a mice compared with miR-Ctl mice (Figure 1g).
The effects of miR-19a on tumor cell proliferation, cell apoptosis, cell cycle and cell invasion were determined in colon cancer cells in vitro. miR-19a manipulation did not affect cell proliferation, cell cycle or cell apoptosis in HCT116 cells and LOVO cells (Supplementary Figures S1A–C). HCT116 cells overexpressing miR-19a exhibited enhanced migration and invasion abilities compared with control cells (Supplementary Figures S1D and E). Therefore, miR-19a could promote colon cancer migration and invasion in vitro, which seems to contradict our in vivo observations. This may be due to the characteristic of CAC model. The etiologies of colon cancer mainly include sporadic, inherited and inflammatory. Different from hereditary and sporadic CRC, CAC had a special tumor promotion mechanism, which is related to chronic colitis.17 To better support our hypothesis, the role of miR-19a in the spontaneous mouse model was further determined. Azoxymethoane is a tumor-initiating agent. Repeated azoxymethoane injections, which can cause highly efficient colon tumor induction, was used as a sporadic and spontaneous mouse model (Supplementary Figure S2A).18 We found that manipulating miR-19a levels increases tumor burdens in this mouse model (Supplementary Figure S2B). Analysis of reactive oxygen species accumulation markers in tumor tissues showed an increase in malondialdehyde expression after miR-19a injection (Supplementary Figure S2C).
miR-19a upregulated NF-κB signaling in CAC mice
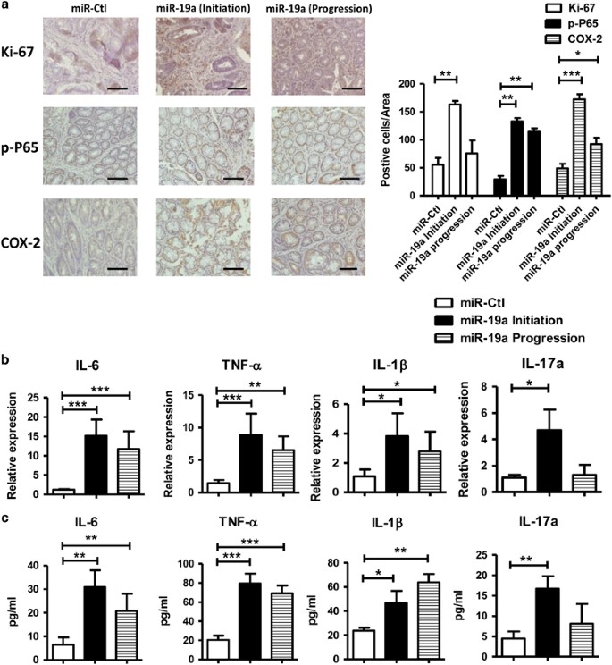
The indicated tumor proliferation marker (Ki-67) was detected using immunohistochemistry. Higher Ki-67 expression levels were noted in miR-19a group than in the control group (Figure 2a). We also detected NF-κB signaling markers (p-P65 and COX-2) in tumors and found that both p-P65 levels and COX-2 levels were increased in miR-19a mice compared with control mice (Figure 2a). Several cytokines are regulated by NF- κB signaling, such as interleukin-6 (IL-6), TNF-α and IL-1β. We found that IL-6, TNF-α, IL-1β and IL-17a expression levels were increased in tumors in the miR-19a group (Figure 2b). Similar results were noted regarding the expression levels of these cytokines in serum (Figure 2c).
miR-19a upregulated NF-κB signaling in CAC mice. (a) Mice were treated as described in Figure 1b. Colon sections were stained for Ki-67 p-P65 and COX-2. Positive cells in 10 continuous areas were quantified (scale bars, 50 μm). Tumors in the miR-19a initiation injection group exhibited higher Ki-67, p-P65 and COX-2 expression than those in the control group. (b) Mice were treated as described in Figure 1b. Compared with the miR-Ctl group, the miR-19a injection group exhibited increased IL-6, TNF-α, IL-1β and IL-17a expression levels in tumors. (c) Mice were treated as described in Figure 1b. Compared with the miR-Ctl group, the miR-19a injection group exhibited increased IL-6, TNF-α, IL-1β and IL-17a concentrations in serum. Data represent one of two independent experiments. Data are the mean±s.d. *P<0.05, **P<0.01, ***P<0.001.
miR-19a promotes colitis development
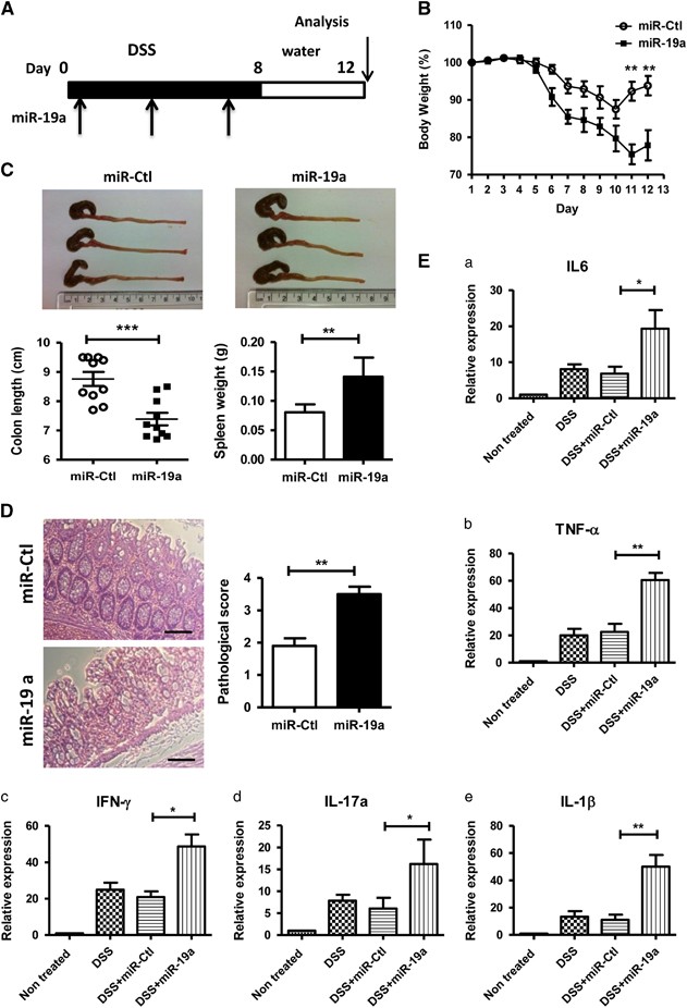
Colitis induction is critical during carcinogenesis in the CAC model. We therefore investigated the role of miR-19a in DSS-induced acute colitis (Figure 3A). Mice treated with miR-19a injections exhibited greater weight loss, heavier spleen weight and shorter colon lengths than control mice (Figures 3B and C), as well as increased mucosal erosion, inflammatory cell infiltration and goblet cell loss in the colon compared with control mice (Figure 3D). Moreover, miR-19a injection significantly increased IL-6, TNF-α, IFN-γ, IL-1β and IL-17a expression levels in the colon (Figure 3E).
miR-19a promotes colitis development. (A) An acute colitis model was developed in C57BL/6 mice by adding 2.5% DSS to drinking water for 7 days. miR-19a mimics or miR-controls (miR-Ctl) (n=10 for each group) were intraperitoneally injected into mice on days 1, 4 and 7. All mice were killed on day 12. (B) Body weights were recorded for each group. Mice treated with miR-19a injections exhibited greater weight loss than control mice. (C) Representative images of colons and measurements of colon length and spleen weight. Mice injected with miR-19a exhibited shorter colon lengths and heavier spleen weights than control mice. (D) Representative images of hematoxylin and eosin (H&E)-stained colons and pathological scores for each group (scale bars, 50 μm). Mice injected with miR-19a exhibited increased mucosal erosion, inflammatory cell infiltration and goblet cell loss in the colon compared with control mice. (E) IL-6, TNF-α, IFN-γ, IL-17a and IL-1β expression levels in colons were detected by qPCR. miR-19a injection significantly upregulated IL-6, TNF-α, IFN-γ, IL-1β and IL-17a expression levels in the colon. Data represent one of two independent experiments. Data are the mean±s.d. *P<0.05, **P<0.01, ***P<0.001.
TNF-α regulates miR-19a expression
To identify miR-19a sources, tumor tissues and colon tissues were acquired from mice. Intestinal epithelial cells and colonic lamina propria (LP) cells were isolated from colon tissues. miR-19a is mainly expressed in colonic LP cells and tumor cells as opposed to intestinal epithelial cells (Figure 4a). Different immune cells, including macrophages (F4/80+), dendritic cells (CD11c+), CD3+CD4+ Th cells and CD3+CD8+ Tc cells, were separated from LP cells using magnetic beads and were identified via flow cytometry (Supplementary Figure S3). Using intestinal epithelial cells as negative controls, we found that miR-19a is mainly expressed in macrophages and dendritic cells (Figure 4b). Interestingly, TNF-α is also expressed mainly in LP cells and tumor cells (Figure 4c). Using bone marrow-derived macrophages (BMDMs), Raw264.7 cells and HCT116 cells, we found that TNF-α stimulation can upregulate miR-19a expression in these cells (Figure 4d). Moreover, inhibiting NF-κB signaling via MG-132 can decrease TNF-α-induced miR-19a expression (Figure 4e). The relationship between miR-19a and TNF-α was confirmed in tumor tissues from colon cancer patients (n=22). As shown in Figure 4f, a positive correlation was found between miR-19a levels and TNF-α levels in tumor tissues from colon cancer patients (P<0.001, R2=0.68).
TNF-α regulates miR-19a expression. (a) Mice were treated as described in Figure 1b. Intestinal epithelial cells (IECs), LP cells and tumor cells were isolated. Higher miR-19a expression levels were noted in LP cells and tumor cells than in IECs. (b) F4/80+ cells, CD11c+ cells, CD3+CD4+ cells and CD3+CD8+ cells were isolated from LP cells using magnetic beads. miR-19a expression was detected in these cells using quantitative PCR (qPCR). Using IECs as negative controls, miR-19a expression was mainly noted in macrophages (F4/80+) and dendritic cells (CD11c+). (c) Mice were treated as described in Figure 1b. IECs, LP cells and tumor cells were separated. Higher TNF-α expression levels were noted in LP cells and tumor cells than in IECs. (d) BMDM, Raw264.7 cells and HCT116 cells were stimulated with TNF-α at the indicated time. TNF-α stimulation induced miR-19a expression in these cells. (e) MG-132 was added to BMDM, Raw264.7 cells and HCT116 cells 6 h before TNF-α stimulation. MG-132 decreased TNF-α-induced miR-19a expression. (f) Colon tumor tissue samples were collected from 22 patients with tumors. miR-19a and TNF-α expression levels in tumor tissues were detected using qPCR. A positive correlation between miR-19 and TNF-α expression was noted in the tumor tissues from colon cancer patients. The experiments in a–c were repeated twice. The experiments in d and e were repeated three times. Data represent the mean±s.d. *P<0.05, **P<0.01, ***P<0.001.
miR-19a directly targets TNFAIP3 in colon cancer cells
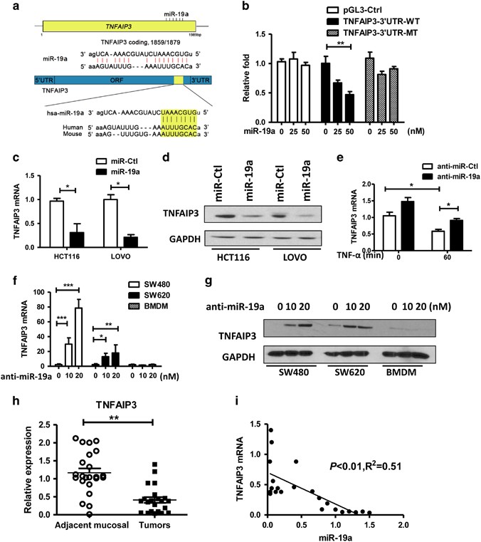
Several target prediction databases (TargetScan www.targetscan.org or DianaLab http://diana.cslab.ece.ntua.gr) were used to identify putative target genes of miR-19a. TNFAIP3 is a potential target of oncogenic miR-19a, as TNFAIP3 coding area contains eight nucleotides of miR-19a-binding sites (Figure 5a). HCT116 cells transfected with miR-19a exhibited significantly lower luciferase activity for reporter constructs containing the binding site for TNFAIP3 than for control constructs containing no binding sites for TNFAIP3 (Figure 5b). In contrast, luciferase activity downregulation was abrogated in constructs with mutated binding sites.
miR-19a regulates TNFAIP3 expression. (a) Putative miR-19-binding sites in the 3′-UTRs of human and mouse TNFAIP3. (b) HCT116 cells were transiently transfected with pGL3 control plasmids, modified pGL3 control plasmids containing the wild-type TNFAIP3 3′-UTR or mutant pGL3 plasmids containing a TNFAIP3 3′-UTR with mutated target sequences. Pre-miR-19 was added at the indicated concentrations. Luciferase activity was analyzed 48 h thereafter. Luciferase activity downregulation was abrogated in constructs with mutant TNFAIP3 3′-UTRs. (c, d) HCT116 cells and LOVO cells were transfected with miR-19a or miR-Ctl. TNFAIP3 mRNA and protein expression levels were decreased in miR-19a transfected cells. (e) HCT116 cells were transfected with anti-miR-19a and stimulated with TNF-α for 60 min. TNF-α decreased TNFAIP3 expression can be partially reversed by anti-miR-19a. (f, g) SW480 cells, SW620 cells and BMDM cells were transfected with anti-miR-19a. TNFAIP3 mRNA and protein expression levels were increased after anti-miR-19a transfection. (h) Colon tumor tissues were collected from 22 patients with tumors. TNFAIP3 expression levels were significantly decreased in the tumor tissues of patients with colon cancer compared with the adjacent mucosal tissues of patients with colon cancer. (i) A negative correlation between miR-19 and TNFAIP3 expression was noted in the colon tumor tissue samples from the above mentioned 22 patients. Experiments were repeated three times. Data represent the mean±s.d. *P<0.05, **P<0.01, ***P<0.001.
To determine whether endogenous miR-19a is sufficient to downregulate TNFAIP3, TNFAIP3 basal levels were assayed. We found that HCT116 cells and LOVO cells exhibited higher TNFAIP3 expression levels than SW480 cells, SW620 cells and BMDM cells (Supplementary Figure S4A). Therefore, HCT116 cells and LOVO cells were transduced with miR-19a (Supplementary Figure S4B). TNFAIP3 gene and protein expression levels were decreased in miR-19a-transduced cells (Figures 5c and d). Furthermore, TNF-α stimulation can downregulate TNFAIP3 expression, whereas inhibiting miR-19a can reverse this effect in HCT116 cells (Figure 5e). SW480, SW620 and BMDM cells were transfected with antisense miR-19a (Supplementary Figure S4C). TNFAIP3 mRNA and protein expression levels were increased in SW480 and SW620 cells after anti-miR-19 transfection (Figures 5f and g).
We also checked TNFAIP3 expression levels in colon cancer patients. TNFAIP3 expression levels were significantly decreased in colon tumor tissues compared with adjacent mucosal tissues in patients with colon cancer (Figure 5h). We also noted a negative correlation between miR-19a expression and TNFAIP3 expression in tumor tissues (P<0.01, R2=0.51, Figure 5i).
miR-19a expression can activate NF-κB signaling
To access whether miR-19a can induce NF-κB activity, key proteins in NF-κB signaling were analyzed via western blotting. HCT116 cells overexpressing miR-19a showed increased p-IκBα levels and enhanced IκBα degradation compared with cells transfected with miR-Ctl (Figure 6a). The nuclear fractions of HCT116 cells transfected with pre-miR-19a exhibited increased P65 levels compared with cells transfected with miR-Ctl. miR-19a precursor transfection induced increases in the levels of NF-κB-regulating genes, such as BIRC3, IRF1, IL-6, TNF-α and IL-1β, in HCT116 cells (Figure 6b).
miR-19a regulates NF-κB activation by targeting TNFAIP3. (a) HCT116 cells transfected with miR-19a or miR-Ctl were stimulated with TNF-α (100 ng/ml) at the indicated times. p-IκBα, IκBα and GAPDH expression levels in HCT116 cell lysates were detected by western blotting. HCT116 cell nuclear proteins were extracted, and p65 and lamina B expression levels were detected by western blotting. (b) HCT116 cells transfected with miR-19a or miR-Ctl were stimulated with TNF-α (100 ng/ml) for 30 min. BIRC3, IRF1, IL-6, TNFα and IL-1β expression levels were detected by quantitative PCR (qPCR). (c) miR-19a-expressing HCT116 cells were reconstituted with TNFAIP3 FLAG or isogenic murine stem cell virus (MSCV). p-IκBα, IκBα and GAPDH expression levels in HCT116 cell lysates were detected by western blotting. HCT116 cell nuclear proteins were extracted, and p65 and lamina B expression levels were detected by western blotting. (d) Cells were treated as described in c. P65 activity was detected by enzyme-linked immunosorbent assay (ELISA)-based measurements. (e) Cells were treated as described in c. TRAF2 immunoprecipitation followed by immunoblotting for K63-linkage ubiquitination was performed in HCT116 cells. All experiments were repeated three times. Data represent the mean±s.d. *P<0.05, **P<0.01.
TNFAIP3 inhibition is critical with respect to miR-19a-induced NF-κB activation
To confirm the role of TNFAIP3 in miR-19a-induced NF-κB activation, we used a murine stem cell virus retroviral expression system to stably reconstitute TNFAIP3 in ectopic miR-19a-expressing HCT116 cells. To avoid miR-19a targeting, a FLAG-tagged construct lacking a 3′-UTR and containing mutations disrupting the miR-19a-binding site was created. As shown in Figures 6c and d, NF-κB activity was significantly reduced in miR-19a-transduced HCT116 cells overexpressing TNFAIP3. Cells ectopically expressing TNFAIP3 showed reduced expression of p-IκBα. miR-19a induced NF-κB nuclear accumulation less efficiently in cells ectopically expressing TNFAIP3 than in control cells. These results suggest that ectopic expression of TNFAIP3 can restore miR-19a-induced NF-κB activation.
A previous study demonstrated that TNFAIP3 regulates the NF-κB pathway by inhibiting K63-linked TRAF26 ubiquitination. We therefore investigated whether miR-19a expression affects this ubiquitin enzyme complex. As shown in Figure 6e, in miR-19a-overexpressing HCT116 cells, TRAF2 induced significant K63 ubiquitin modification upon TNF-α stimulation. This ubiquitination was reversed by TNFAIP3 overexpression. Taken together, these findings indicate that TNFAIP3 is indispensable with respect to miR-19a-induced NF-κB signaling activation.
miR-19a inhibition alleviates CAC in vivo
Given the role played by miR-19a in colitis and CAC, we investigated whether anti-miR-19a exerts beneficial effects on carcinogenesis in vivo. We intraperitoneally injected an anti-miR-19 antagonist into mice during the DSS administration stage (Figure 7a). These injections reduced miR-19a expression (Figure 7b) and increased TNFAIP3 expression (Figure 7c) in tumor tissues. Mice treated with anti-miR-19a antagomirs exhibited significantly reduced colon tumor numbers and total tumor loads compared with vehicle-treated mice (Figures 7d and e). Using immunohistochemistry, we found that p-P65 expression was slightly inhibited in the anti-miR-19a group (Figure 7f). Anti-miR-19a also downregulated IL-6, TNF-α and IL-1β expression levels in tumors (Figure 7g).
MiR-19a inhibition alleviates CAC in vivo. (a) In the CAC model, anti-miR-19a or anti-miR-controls (anti-miR-Ctls) were intraperitoneally injected into mice twice a week during the DSS administration stage (n=10, each group). Half of the mice (n=5, each group) were killed on day 60, and the other half (n=5, each group) were killed on day 100. (b) miR-19a expression was downregulated in the tumors of mice in the anti-miR-19a group. (c) Compared with anti-miR-Ctl mice, TNFAIP3 expression was increased in the tumors of mice in the anti-miR-19a group. (d) Representative images of colon tumors. (e) Mice treated with anti-miR-19 antagomirs exhibited significantly reduced colon tumor numbers and total tumor loads compared with vehicle-treated mice. (f) Colon sections were stained for p-P65. p-P65 expression was inhibited in the anti-miR-19a group. (g) IL-6, TNF-α, IL-1β and IL-17a expression levels in tumors were detected by quantitative PCR (qPCR). Anti-miR-19 downregulated IL-6, TNF-α and IL-1β expression levels in tumors. Data represent one of two independent experiments. Data represent the mean±s.d. *P<0.05, **P<0.01, ***P<0.001.
Discussion
In this study, we have provided evidence regarding the role of miR-19a in colon cancer development. miR-19a, which can be induced by TNF-α, promotes colitis and CAC. We further demonstrated that miR-19a has a direct role in upregulating NF-κB signaling through TNFAIP3 regulation.
The miRNA17~92 cluster, which comprises six individual miRNAs (miR-17, miR-18a, miR-19a, miR-19b, miR-20a and miR-92a), has been proven to be potential human oncogenes.19 This cluster can regulate cell proliferation, apoptosis, differentiation and angiogenesis during the development of tumors, such as B-cell lymphoma,20 liver cancer,21 lung cancer22 and breast cancer.23 All cluster members have been found to exhibit elevated expression levels in colon tumors.24 A study by Kannan et al.25 reported the results of a comprehensive analysis of miRNA expression in inflammatory bowel disease and progression to cancer. The authors of that study found that miR-17 expression was upregulated from non-neoplastic tissue to dysplasia but was downregulated from dysplasia to cancer. Using clinical colon cancer samples, Knudsen et al.26 detected the expression of miR-17~92 cluster members in normal and adenomatous colonic mucosa using in situ hybridization. These authors proved that miR-17 is the most upregulated miRNA of the miR-17~92 cluster during early colon cancer evolution.26 However, they did not report the fold differences in miR-19a expression between cancer tissues and normal tissues. Regarding miR-19a, several previous studies have demonstrated its oncogenic ability. As early as 2009, Ng et al.27 have reported that miR-19a was significantly elevated in the patients with CRC. In 2012, Zhang et al.28 reported that the overexpression of oncogene phosphatase of regenerating liver-3 in colon cancer cells induced the expression of miR-21, miR-17 and miR-19a, in which miR-19a expression was most highly induced in three colon cancer cell lines. In 2015, Huang et al.29 found that miR-19a expression was increased in CRC tumor tissues. They also proved a correlation between miR-19a expression and lymph node metastasis. Jiang et al.30 demonstrated that miR-19a promoted tumor metastasis through Wnt/b-catenin-mediated EMT induction by targeting the tumor-suppressor gene, PTEN, and Cellura et al.31 found that miR-19 is upregulated in metastatic tumors compared with primary tumors. It is thus evident that miR-19a is highly expressed in CRC patients. In this study, we explored the role of miR-19a in CAC for the first time. We proved that miR-19a can promote colitis and CAC in vivo and promote colon cancer cell migration in vitro. These data are consistent with our clinical data and those of previously published papers.
However, miR-19a manipulation during the progression stage had no effect on tumor development in the CAC mouse model in our study, which we believe is related to the characteristics of the CAC model. The etiologies of colon cancer mainly include sporadic, inherited and inflammatory, in which inflammatory-related CRC accounts for 5% of all colon cancers. The risk of CRC in ulcerative colitis patients and Crohn’s disease patients ranges from 8 to 43%.32 Therefore, the CRC patients recruited in our study may have different etiologies. To explore the role of miR-19a in inflammation-related colon cancer, we used this well-established CAC model. Different from hereditary and sporadic CRC, CAC had the special tumor promotion mechanism, which is related to chronic colitis. For example, COX-2 can promote colon cancer in xenograft colon cancer. However, COX-2 is not a major factor in colitis-associated cancer.17 In our study, although miR-19a promoted colon cancer migration in vitro and in the sporadic CRC mouse model, miR-19a is more important for tumor initiation than for tumor progression in the CAC cancer mouse model. We also detected tumor grades and demonstrated more low-grade and high-grade tumors in miR-19a injection mice. However, the relative proportion of high-grade versus low-grade tumors was similar between miR-19a injection and control mice. These data suggest that miR-19a was not related to tumor differentiation, which is in consistent with our clinical data.
Constitutive NF-κB signaling activation, which occurs in most colon cancers, can regulate cell proliferation, invasion, apoptosis and angiogenesis. A study by Ito et al.33 showed that downregulation of NF-κB activation is an effective therapeutic modality in acquired platinum-resistant bladder cancer in vivo and in vitro. To control NF-κB activity, several regulators of different processes, including phosphorylation, acetylation and ubiquitination, were explored,34, 35 exhibiting therapeutic potential. Multiple miRNAs have been reported to regulate NF-κB. miR-30e,36 miR-124,37 miR-125a/b,15 miR-182,38 and miR-520h39 can increase NF-κB activity by suppressing NF-κB inhibitors, whereas miR-3140 and miR-146a/b41, 42 can downregulate NF-κB indirectly by suppressing NF-κB activators. In our study, using colon cancer patient samples and the CAC mouse model, we demonstrated that miR-19a can regulate NF-κB activity in the colon by inhibiting TNFAIP3. This association contributes to the development of inflammation, which occurs during the early stages of carcinogenesis, as well as during tumor progression. Previous study by Simpson et al.43, also found TNFAIP3 regulation by miR-19a, which promoted Th2 cytokine production and had a role in asthma. However, we did not find changes of Th2 during our CAC model.
A key finding of this study was the feedback loop involving TNF-α and miR-19. TNF-α upregulates miR-19a expression in a NF-κB-dependent manner. Upregulated miR-19a in turn induces constitutive NF-κB activation and TNF-α production. This TNF-α-miR-19a-NF-κB-TNF-α feedback loop leads to constitutive NF-κB activation, thereby contributing to severe colitis and CAC. However, Chen et al.44 reported that TNF-α is a direct target of miR-19a. Liu et al.45 also reported the miR-17-92 cluster was overexpressed in esophageal squamous cell carcinoma and that TNF-α is a novel target of miR-19a. Huang et al.29 proved that miR-19a had an important role in TNF-α-induced EMT in CRC cells. Of note, they found that TNF-α treatment resulted in a significant increase in miR-19a expression in HCT116 cells, which was consistent with our results. In fact, TNF-α-mediated cell fate (cell death or survival) depends on cellular context.46 For example, colon cancer cells are able to produce TNF-α sustaining their own proliferation. Neutralization of TNF-α in a CAC model reduces tumor formation. However, administration of exogenous TNF-α may induce cancer cell death and inhibit tumor growth. Regulatory effect between miR-19a and TNF-α in vitro may not present negative correlation between miR-19a and TNF-α expression in vivo, owing to TNF-α may result in a significant increase in miR-19a expression in tumor microenvironment. Furthermore, TNF-α is a secretory protein. The production of TNF-α is regulated by several signal pathways, such as NF-κB. Most papers published reported the role of miRNA on TNFR or TNF regulatory protein, not TNF-α itself. TNFAIP3 was known as a NF-κB-induced-negative feedback regulator. The paper published by Gantier et al.47 proved that miR-19a positively regulate NF-κB signaling and TNF-α production, which support our study. Moreover, Chen et al.44 found that miR-19a levels are lower in patients with colitis, as well as in mice with colitis, findings that appear to contradict our observations. However, Chen’s study determined basal miR-19a levels in colitis. As miR-19a inhibition can alleviate CAC in vivo, our study focused on the therapeutic potential of miR-19a in colitis and CAC. Targeting miR-19a may have therapeutic potential in colitis and CAC.
The findings presented in this report provided only limited information with respect to the etiology of colon cancer. As colon cancer can be classified as sporadic, inherited or inflammatory, we do not have detailed information regarding the etiologies of the diseases affecting the patient samples used in our study. In future studies, we will collect tissue samples from IBD patients with CRC, namely, non-neoplastic, dysplastic and cancer tissue samples. The role of miR-19a needs to be confirmed in colitis-induced clinical tumor samples.
Materials and methods
Mice and mouse model
Female C57BL/6 (8–10 weeks of age) mice were purchased from the Model Animal Research Center of Nanjing University, Nanjing, China and maintained under specific pathogen-free conditions. Animal care procedures and experimental protocols were conducted in accordance with the NIH 'Guide for the Care and Use of the Laboratory Animals.' Protocols were approved by the Animal Care and Use Committee of Nanjing University. CAC model was developed by a published protocol.18 Mice were injected intraperitoneally with azoxymethoane (10 mg/kg; Sigma-Aldrich, St Louis, USA) on day 1. After 5 days, we added 2% DSS (molecular weight, 36–50 kDa; MP Biomedicals, Solo, OH, USA) to their drinking water for 7 consecutive days. Three cycles of DSS treatment were administered, and the mice were killed on day 100. After the mice were killed, their colons were removed and flushed with cold phosphate-buffered saline. Tumor size measurements were performed using a digital caliper in a blinded manner. Tumor load is the sum of all tumors diameters in mice per group. Colons and tumors were used for histopathological analysis and cell isolation. In the acute colitis model, the mice were given 2.5% DSS in their drinking water for 7 days and then given regular drinking water until day 12. Body weights were recorded during DSS treatment. For the miRNA injection experiment, miR-19a mimics, miR-controls, miR-19a antagomirs or antagomir controls (purchased from RiboBio Co. Ltd, Guangzhou, China) were injected intraperitoneally twice a week during the indicated period. Mice were randomly separated into each group (n=10, each group), independent samples were collected from each group. All in vivo experiments were repeated twice. The investigator was blinded to the group allocation when assessing the outcome.
Isolation of colonic LP cells
Colon tumors were cut, and the tumor cells were isolated. Epithelial cells and colonic LP cells were subsequently separated as described previously,48 and immune cell subsets (macrophages, DC cells, and CD3+CD4+ and CD3+CD8+ cells) were isolated using magnetic beads (Miltenyi Biotec, Bergisch Gladach, Germany) and identified via flow cytometry.
Histopathological and immunohistochemical analyses
Paraffin-embedded colon tissue specimens were sectioned and stained with hematoxylin and eosin. Tumor grade and colitis severity were assessed by a pathologist who was blinded to the treatments using clinical and pathological scores, as described previously.49 For immunohistochemical staining, the colon sections were stained with the following antibodies: Ki-67 (#13110, Cell Signaling Technology Inc., Beverly, MA, USA), COX-2 (#15191, Abcam, Cambridge, MA, USA), malondialdehyde (#118377, Abcam) and p-P65 (#86299, Abcam). Positive cells exhibiting brown staining were counted in 10 consecutive areas.
Patients and sample collection
Patients (n=22) with colon cancer who underwent surgery in Jinling Hospital affiliated with the Medical School of Nanjing University between October 2015 and April 2016 were recruited for this study. Patient clinicopathologic data are shown in Supplementary Table S1. Tumor and peritumoral tissue samples were acquired after surgery. All experiments involving human participants were approved by the ‘Ethics Committee of the Medical School of Nanjing University’ and written informed consent was obtained from all subjects.
Cell culture
Human colon cancer cells (LOVO, HCT116, SW480 and SW620) and mouse macrophage Raw264.7 cells were obtained from the Cell Bank at the China Academy of Science. Primary cultures of BMDMs cells obtained from mice were prepared as previously described.50 The cells were grown in Dulbecco’s modified Eagle’s medium containing 10% fetal bovine serum at 37 °C with 5% CO2. The cells were recently tested for mycoplasma contamination. All in vitro experiments were repeated three times.
Stable and transient modulation of cellular miR-19a levels
An miR-19-specific precursor (miR-19a), a pre-miR control (miR-Ctl), an miR-19a-specific inhibitor (anti-miR-19a) and an anti-miR negative control (anti-miR-Ctl) were transiently transfected into HCT116 cells, LOVO cells, SW480 cells and SW620 cells using Lipofectamine 2000 (Thermo Fisher Scientific, Waltham, MA, USA), according to the manufacturer's protocol. Primary BMDM cells were transduced with a lentiviral vector expressing antisense miR-19a.
Plasmid construction and luciferase reporter assay
The 3′-UTR of TNFAIP3, which contained a miR-19a-binding site, was amplified via PCR. Site-directed mutagenesis was used to change six nucleotides within the seed sequence (shown in bold below). The primers used for PCR amplification and mutagenesis are underlined. All the constructs were confirmed by DNA sequencing. Using reverse transcriptase–PCR, we cloned the wild-type and mutated 3′-UTR fragments into a pGL3 control vector downstream of the luciferase gene.
For luciferase reporter assay, 104 HCT116 cells were transfected with miR-19a mimics and 100 ng of luciferase constructs (control vectors, vectors with wild-type miR-19a target sites and vectors with mutated miR-19a target sites) using Lipofectamine 2000 (Thermo Fisher Scientific). The cells were harvested 48 h after transfection, and luciferase activity was measured with a dual-luciferase assay kit (Promega, Madison, WI, USA), according to the manufacturer's protocol. Relative activity was defined by the Firefly-to-Renilla luciferase activity ratio. All experiments were repeated three times.
TNFAIP3 3′-UTR TTTGTGTTGATCATTATTTCCATTCTTAATGTGAAAAAAAGTAATTATTTAUACTTATTATAAAAAGTATTTGAAA TTTGCACATTTAATTGTCCCTAATAGAAAGCCACCTATTCTTTGTTGGATTTCTTCAAGTTTTTCTAAATAAATGTAACTTTTCACAAGAGTCAACATTAAAAAATAAATTATTTAAGAACAGA.
Stable reconstitution of TNFAIP3 expression in HCT116 cells
To generate a miR-19a-refractory TNFAIP3 construct, a wild-type TNFAIP3 complementary DNA construct lacking a 3′-UTR was generated by reverse transcriptase–PCR and introduced into a murine stem cell virus Puromycin retrovirus. The FLAG-tag sequence was included in the 3′ oligonucleotide and incorporated into the complementary DNA via PCR. Site-directed mutagenesis was used to abolish the miR-19a-binding site (seed sequence TTGCAC), as TTG (Leu) was modified to CTA (Leu). The final construct sequence was subsequently verified. HCT116 cells stably expressing miR-19a were then transduced with MSC-puromycin or murine stem cell virus puromycin-THFAIP3-FLAG viruses. Stable clones were obtained via puromycin selection, and ectopic TNFAIP3 expression was confirmed by anti-FLAG western blotting.
Western blotting
Cell lysates were prepared and subjected to sodium dodecyl sulfate–polyacrylamide gel electrophoresis and western blotting or immunoprecipitated with the following appropriate specific antibodies purchased from Cell Signaling Technology Inc.: anti-human phos-IκBα (#2697), IκBα (#9246), TNFAIP3 (#5630) and GAPDH (#5174). Nuclear extracts were prepared and blotted with P65 (#8242) and lamina B (#12255). TRAF2 (#4724) was immunoprecipitated in HCT116 cells, and pulldowns were immunoblotted to detect K63 ubiquitination. All experiments were repeated at least three times.
Quantitative PCR analysis
Total RNAs were extracted from the tissues and cultured cells using TRIzol Reagent (Invitrogen–Thermo Fisher Scientific), according to the recommendations of the manufacturer. miRNA expression was detected as described previously.51 Real-time PCR was performed on an ABI StepOne Plus Detection System (Applied Biosystems, Thermo Fisher Scientific) using SYBR green dye (Bio-Rad, Hercules, CA, USA). miRNA and mRNA expression levels were determined using the 2–ΔCT method. For human miRNA expression detection, RNU48 and U6 were used as reference genes. For mouse miRNA expression detection, snoRNA202 and snoRNA234 were used as reference genes. For mRNA detection, GAPDH was served as a reference gene. The primer sequences are listed in Supplementary Table S2. Each sample was assayed in triplicate.
Enzyme-linked immunosorbent assay
Mouse serum IL-6, TNF-α, IL-1β and IL-17a concentrations were measured using commercial enzyme-linked immunosorbent assay kits (eBioscience, San Diego, CA, USA), according to the manufacturer’s instructions. All samples were assessed in triplicate.
Statistical analysis
Data are presented as the mean±s.d. Comparisons between two groups were performed using Student's t-test, and Spearman’s correlation was used to test correlations between two continuous variables. The variance are similar between the groups that are being statistically compared. Statistical analysis was performed using SPSS (Chicago, IL, USA). P<0.05 was considered statistically significant.
References
Siegel R, Ma J, Zou Z, Jemal A . Cancer statistics, 2014. CA Cancer J Clin 2014; 64: 9–29.
Guina T, Biasi F, Calfapietra S, Nano M, Poli G . Inflammatory and redox reactions in colorectal carcinogenesis. Ann NY Acad Sci 2015; 1340: 95–103.
Burisch J, Munkholm P . The epidemiology of inflammatory bowel disease. Scand J Gastroenterol 2015; 50: 942–951.
Vlantis K, Wullaert A, Sasaki Y, Schmidt-Supprian M, Rajewsky K, Roskams T et al. Constitutive IKK2 activation in intestinal epithelial cells induces intestinal tumors in mice. J Clin Invest 2011; 121: 2781–2793.
Greten FR, Eckmann L, Greten TF, Park JM, Li ZW, Egan LJ et al. IKKbeta links inflammation and tumorigenesis in a mouse model of colitis-associated cancer. Cell 2004; 118: 285–296.
Shembade N, Ma A, Harhaj EW . Inhibition of NF-kappaB signaling by A20 through disruption of ubiquitin enzyme complexes. Science 2010; 327: 1135–1139.
Skaug B, Chen J, Du F, He J, Ma A, Chen ZJ . Direct, noncatalytic mechanism of IKK inhibition by A20. Mol Cell 2011; 44: 559–571.
Tokunaga F, Nishimasu H, Ishitani R, Goto E, Noguchi T, Mio K et al. Specific recognition of linear polyubiquitin by A20 zinc finger 7 is involved in NF-kappaB regulation. EMBO J 2012; 31: 3856–3870.
Wertz IE, O'Rourke KM, Zhou H, Eby M, Aravind L, Seshagiri S et al. De-ubiquitination and ubiquitin ligase domains of A20 downregulate NF-kappaB signalling. Nature 2004; 430: 694–699.
Kato M, Sanada M, Kato I, Sato Y, Takita J, Takeuchi K et al. Frequent inactivation of A20 in B-cell lymphomas. Nature 2009; 459: 712–716.
Verhelst K, Carpentier I, Kreike M, Meloni L, Verstrepen L, Kensche T et al. A20 inhibits LUBAC-mediated NF-kappaB activation by binding linear polyubiquitin chains via its zinc finger 7. EMBO J 2012; 31: 3845–3855.
Jung SM, Lee JH, Park J, Oh YS, Lee SK, Park JS et al. Smad6 inhibits non-canonical TGF-beta1 signalling by recruiting the deubiquitinase A20 to TRAF6. Nat Commun 2013; 4: 2562.
Shao L, Oshima S, Duong B, Advincula R, Barrera J, Malynn BA et al. A20 restricts wnt signaling in intestinal epithelial cells and suppresses colon carcinogenesis. PloS One 2013; 8: e62223.
Ahmed FE . miRNA as markers for the diagnostic screening of colon cancer. Expert Rev Anticancer Ther 2014; 14: 463–485.
Kim SW, Ramasamy K, Bouamar H, Lin AP, Jiang D, Aguiar RC . MicroRNAs miR-125a and miR-125b constitutively activate the NF-kappaB pathway by targeting the tumor necrosis factor alpha-induced protein 3 (TNFAIP3, A20). Proc Natl Acad Sci USA 2012; 109: 7865–7870.
Hamilton MP, Rajapakshe K, Hartig SM, Reva B, McLellan MD, Kandoth C et al. Identification of a pan-cancer oncogenic microRNA superfamily anchored by a central core seed motif. Nat Commun 2013; 4: 2730.
Ishikawa TO, Herschman HR . Tumor formation in a mouse model of colitis-associated colon cancer does not require COX-1 or COX-2 expression. Carcinogenesis 2010; 31: 729–736.
Neufert C, Becker C, Neurath MF . An inducible mouse model of colon carcinogenesis for the analysis of sporadic and inflammation-driven tumor progression. Nat Protoc 2007; 2: 1998–2004.
He L, Thomson JM, Hemann MT, Hernando-Monge E, Mu D, Goodson S et al. A microRNA polycistron as a potential human oncogene. Nature 2005; 435: 828–833.
Mihailovich M, Bremang M, Spadotto V, Musiani D, Vitale E, Varano G et al. miR-17-92 fine-tunes MYC expression and function to ensure optimal B cell lymphoma growth. Nat Commun 2015; 6: 8725.
Zhu H, Han C, Wu T . MiR-17-92 cluster promotes hepatocarcinogenesis. Carcinogenesis 2015; 36: 1213–1222.
Hayashita Y, Osada H, Tatematsu Y, Yamada H, Yanagisawa K, Tomida S et al. A polycistronic microRNA cluster, miR-17-92, is overexpressed in human lung cancers and enhances cell proliferation. Cancer Res 2005; 65: 9628–9632.
Jin L, Lim M, Zhao S, Sano Y, Simone BA, Savage JE et al. The metastatic potential of triple-negative breast cancer is decreased via caloric restriction-mediated reduction of the miR-17~92 cluster. Breast Cancer Res Treat 2014; 146: 41–50.
Ma H, Pan JS, Jin LX, Wu J, Ren YD, Chen P et al. MicroRNA-17~92 inhibits colorectal cancer progression by targeting angiogenesis. Cancer Lett 2016; 376: 293–302.
Kanaan Z, Rai SN, Eichenberger MR, Barnes C, Dworkin AM, Weller C et al. Differential microRNA expression tracks neoplastic progression in inflammatory bowel disease-associated colorectal cancer. Hum Mutat 2012; 33: 551–560.
Knudsen KN, Nielsen BS, Lindebjerg J, Hansen TF, Holst R, Sorensen FB . microRNA-17 is the most up-regulated member of the miR-17-92 cluster during early colon cancer evolution. PloS One 2015; 10: e0140503.
Ng EK, Chong WW, Jin H, Lam EK, Shin VY, Yu J et al. Differential expression of microRNAs in plasma of patients with colorectal cancer: a potential marker for colorectal cancer screening. Gut 2009; 58: 1375–1381.
Zhang J, Xiao Z, Lai D, Sun J, He C, Chu Z et al. miR-21, miR-17 and miR-19a induced by phosphatase of regenerating liver-3 promote the proliferation and metastasis of colon cancer. Br J Cancer 2012; 107: 352–359.
Huang L, Wang X, Wen C, Yang X, Song M, Chen J et al. Hsa-miR-19a is associated with lymph metastasis and mediates the TNF-alpha induced epithelial-to-mesenchymal transition in colorectal cancer. Sci Rep 2015; 5: 13350.
Jiang H, Wang P, Wang Q, Wang B, Mu J, Zhuang X et al. Quantitatively controlling expression of miR-17~92 determines colon tumor progression in a mouse tumor model. Am J Pathol 2014; 184: 1355–1368.
Cellura D, Pickard K, Quaratino S, Parker H, Strefford JC, Thomas GJ et al. miR-19-mediated inhibition of transglutaminase-2 leads to enhanced invasion and metastasis in colorectal cancer. Mol Cancer Res 2015; 13: 1095–1105.
Eaden JA, Abrams KR, Mayberry JF . The risk of colorectal cancer in ulcerative colitis: a meta-analysis. Gut 2001; 48: 526–535.
Ito Y, Kikuchi E, Tanaka N, Kosaka T, Suzuki E, Mizuno R et al. Down-regulation of NF kappa B activation is an effective therapeutic modality in acquired platinum-resistant bladder cancer. BMC Cancer 2015; 15: 324.
Lu T, Stark GR . NF-kappaB: regulation by methylation. Cancer Res 2015; 75: 3692–3695.
Nakshatri H, Appaiah HN, Anjanappa M, Gilley D, Tanaka H, Badve S et al. NF-kappaB-dependent and -independent epigenetic modulation using the novel anti-cancer agent DMAPT. Cell Death Dis 2015; 6: e1608.
Jiang L, Lin C, Song L, Wu J, Chen B, Ying Z et al. MicroRNA-30e* promotes human glioma cell invasiveness in an orthotopic xenotransplantation model by disrupting the NF-kappaB/IkappaBalpha negative feedback loop. J Clin Invest 2012; 122: 33–47.
Liu K, Zhao H, Yao H, Lei S, Lei Z, Li T et al. MicroRNA-124 regulates the proliferation of colorectal cancer cells by targeting iASPP. BioMed Res Int 2013; 2013: 867537.
Song L, Liu L, Wu Z, Li Y, Ying Z, Lin C et al. TGF-beta induces miR-182 to sustain NF-kappaB activation in glioma subsets. J Clin Invest 2012; 122: 3563–3578.
Su JL, Chen PB, Chen YH, Chen SC, Chang YW, Jan YH et al. Downregulation of microRNA miR-520 h by E1A contributes to anticancer activity. Cancer Res 2010; 70: 5096–5108.
Yamagishi M, Nakano K, Miyake A, Yamochi T, Kagami Y, Tsutsumi A et al. Polycomb-mediated loss of miR-31 activates NIK-dependent NF-kappaB pathway in adult T cell leukemia and other cancers. Cancer Cell 2012; 21: 121–135.
Bhaumik D, Scott GK, Schokrpur S, Patil CK, Campisi J, Benz CC . Expression of microRNA-146 suppresses NF-kappaB activity with reduction of metastatic potential in breast cancer cells. Oncogene 2008; 27: 5643–5647.
Li Y, Vandenboom TG 2nd, Wang Z, Kong D, Ali S, Philip PA et al. miR-146a suppresses invasion of pancreatic cancer cells. Cancer Res 2010; 70: 1486–1495.
Simpson LJ, Patel S, Bhakta NR, Choy DF, Brightbill HD, Ren X et al. A microRNA upregulated in asthma airway T cells promotes TH2 cytokine production. Nat Immunol 2014; 15: 1162–1170.
Chen B, She S, Li D, Liu Z, Yang X, Zeng Z et al. Role of miR-19a targeting TNF-alpha in mediating ulcerative colitis. Scand J Gastroenterol 2013; 48: 815–824.
Liu M, Wang Z, Yang S, Zhang W, He S, Hu C et al. TNF-alpha is a novel target of miR-19a. Int J Oncol 2011; 38: 1013–1022.
Fluckiger A, Dumont A, Derangere V, Rebe C, de Rosny C, Causse S et al. Inhibition of colon cancer growth by docosahexaenoic acid involves autocrine production of TNFalpha. Oncogene 2016; 35: 4611–4622.
Gantier MP, Stunden HJ, McCoy CE, Behlke MA, Wang D, Kaparakis-Liaskos M et al. A miR-19 regulon that controls NF-kappaB signaling. Nucleic Acids Res 2012; 40: 8048–8058.
Landers CJ, Cohavy O, Misra R, Yang H, Lin YC, Braun J et al. Selected loss of tolerance evidenced by Crohn's disease-associated immune responses to auto- and microbial antigens. Gastroenterology 2002; 123: 689–699.
Wirtz S, Neufert C, Weigmann B, Neurath MF . Chemically induced mouse models of intestinal inflammation. Nat Protoc 2007; 2: 541–546.
Bi L, Gojestani S, Wu W, Hsu YM, Zhu J, Ariizumi K et al. CARD9 mediates dectin-2-induced IkappaBalpha kinase ubiquitination leading to activation of NF-kappaB in response to stimulation by the hyphal form of Candida albicans. J Biol Chem 2010; 285: 25969–25977.
Wang T, Lv M, Shen S, Zhou S, Wang P, Chen Y et al. Cell-free microRNA expression profiles in malignant effusion associated with patient survival in non-small cell lung cancer. PloS One 2012; 7: e43268.
Acknowledgements
This work was partially supported by grants from the National Natural Science Foundation of China (81572354, 81571800, and 81371680) and Natural Science Foundation of Jiangsu Province (BK20161400).
Author contributions
Conceived and designed the experiments: TW, SS and YH. Performed the experiments: TW, XX, QX, JR, SS, CF and YH. Analyzed the data: TW, XX and SS. Wrote the paper: TW and YH.
Author information
Affiliations
Corresponding authors
Ethics declarations
Competing interests
The authors declare no conflict of interest.
Additional information
Supplementary Information accompanies this paper on the Oncogene website
Supplementary information
Rights and permissions
About this article
Cite this article
Wang, T., Xu, X., Xu, Q. et al. miR-19a promotes colitis-associated colorectal cancer by regulating tumor necrosis factor alpha-induced protein 3-NF-κB feedback loops. Oncogene 36, 3240–3251 (2017). https://doi.org/10.1038/onc.2016.468
Received:
Revised:
Accepted:
Published:
Issue Date:
DOI: https://doi.org/10.1038/onc.2016.468
Further reading
-
Non-coding RNAs regulation of macrophage polarization in cancer
Molecular Cancer (2021)
-
Exosomal miR-19a and IBSP cooperate to induce osteolytic bone metastasis of estrogen receptor-positive breast cancer
Nature Communications (2021)
-
A20 promotes melanoma progression via the activation of Akt pathway
Cell Death & Disease (2020)
-
MiR-629-5p promotes the invasion of lung adenocarcinoma via increasing both tumor cell invasion and endothelial cell permeability
Oncogene (2020)






