Abstract
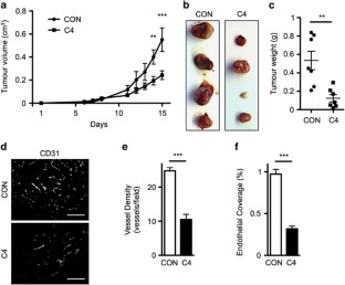
We previously identified CLEC14A as a tumour endothelial marker. Here we show that CLEC14A is a regulator of sprouting angiogenesis in vitro and in vivo. Using a human umbilical vein endothelial cell spheroid-sprouting assay, we found CLEC14A to be a regulator of sprout initiation. Analysis of endothelial sprouting in aortic ring and in vivo subcutaneous sponge assays from clec14a+/+ and clec14a−/− mice revealed defects in sprouting angiogenesis in CLEC14A-deficient animals. Tumour growth was retarded and vascularity reduced in clec14a−/− mice. Pull-down and co-immunoprecipitation experiments confirmed that MMRN2 binds to the extracellular region of CLEC14A. The CLEC14A-MMRN2 interaction was interrogated using mouse monoclonal antibodies. Monoclonal antibodies were screened for their ability to block this interaction. Clone C4, but not C2, blocked CLEC14A-MMRN2 binding. C4 antibody perturbed tube formation and endothelial sprouting in vitro and in vivo, with a similar phenotype to loss of CLEC14A. Significantly, tumour growth was impaired in C4-treated animals and vascular density was also reduced in the C4-treated group. We conclude that CLEC14A-MMRN2 binding has a role in inducing sprouting angiogenesis during tumour growth, which has the potential to be manipulated in future antiangiogenic therapy design.
This is a preview of subscription content, access via your institution
Access options
Subscribe to this journal
Receive 50 print issues and online access
265,23 € per year
only 5,30 € per issue
Rent or buy this article
Prices vary by article type
from$1.95
to$39.95
Prices may be subject to local taxes which are calculated during checkout








Similar content being viewed by others
References
Ziyad S, Iruela-Arispe ML . Molecular mechanisms of tumor angiogenesis. Genes Cancer 2011; 2: 1085–1096.
Welti J, Loges S, Dimmeler S, Carmeliet P . Recent molecular discoveries in angiogenesis and antiangiogenic therapies in cancer. J Clin Invest 2013; 123: 3190–3200.
De Bock K, Georgiadou M, Schoors S, Kuchnio A, Wong BW, Cantelmo AR et al. Role of PFKFB3-driven glycolysis in vessel sprouting. Cell 2013; 154: 651–663.
Jin H, Garmy-Susini B, Avraamides CJ, Stoletov K, Klemke RL, Varner JA . A PKA-Csk-pp60Src signaling pathway regulates the switch between endothelial cell invasion and cell–cell adhesion during vascular sprouting. Blood 2010; 116: 5773–5783.
Bignon M, Pichol-Thievend C, Hardouin J, Malbouyres M, Bréchot N, Nasciutti L et al. Lysyl oxidase-like protein-2 regulates sprouting angiogenesis and type IV collagen assembly in the endothelial basement membrane. Blood 2011; 118: 3979–3989.
Welch-Reardon KM, Ehsan SM, Wang K, Wu N, Newman AC, Romero-Lopez M et al. Angiogenic sprouting is regulated by endothelial cell expression of Slug. J Cell Sci 2014; 127: 2017–2018.
Bergers G, Hanahan D . Modes of resistance to anti-angiogenic therapy. Nat Rev Cancer 2008; 8: 592–603.
Zelensky AN, Gready JE . The C-type lectin-like domain superfamily. FEBS J 2005; 272: 6179–6217.
Mura M, Swain RK, Zhuang X, Vorschmitt H, Reynolds G, Durant S et al. Identification and angiogenic role of the novel tumor endothelial marker CLEC14A. Oncogene 2012; 31: 293–305.
Rho S-S, Choi H-J, Min J-K, Lee H-W, Park H, Park H et al. Clec14a is specifically expressed in endothelial cells and mediates cell to cell adhesion. Biochem Biophys Res Commun 2011; 404: 103–108.
Zanivan S, Maione F, Hein MY, Hernández-Fernaud JR, Ostasiewicz P, Giraudo E et al. SILAC-based proteomics of human primary endothelial cell morphogenesis unveils tumor angiogenic markers. Mol Cell Proteom 2013; 12: 3599–3611.
Ki MK, Jeoung MH, Choi JR, Rho S-S, Kwon Y-G, Shim H et al. Human antibodies targeting the C-type lectin-like domain of the tumor endothelial cell marker clec14a regulate angiogenic properties in vitro. Oncogene 2013; 32: 5449–5457.
Masiero M, Simões FC, Han HD, Snell C, Peterkin T, Bridges E et al. A core human primary tumor angiogenesis signature identifies the endothelial orphan receptor ELTD1 as a key regulator of angiogenesis. Cancer Cell 2013; 24: 229–241.
Sanz-Moncasi MP, Garin-Chesa P, Stockert E, Jaffe EA, Old LJ, Rettig WJ . Identification of a high molecular weight endothelial cell surface glycoprotein, endoGlyx-1, in normal and tumor blood vessels. Lab Invest 1994; 71: 366–373.
Colombatti A, Spessotto P, Doliana R, Mongiat M, Bressan GM, Esposito G . The EMILIN/multimerin family. Front Immunol 2011; 2: 93.
Cullen M, Seaman S, Chaudhary A, Yang MY, Hilton MB, Logsdon D et al. Host-derived tumor endothelial marker 8 promotes the growth of melanoma. Cancer Res 2009; 69: 6021–6026.
Düwel A, Eleno N, Jerkic M, Arevalo M, Bolaños JP, Bernabeu C et al. Reduced tumor growth and angiogenesis in endoglin-haploinsufficient mice. Tumour Biol 2007; 28: 1–8.
Thijssen VLJL, Postel R, Brandwijk RJMGE, Dings RPM, Nesmelova I, Satijn S et al. Galectin-1 is essential in tumor angiogenesis and is a target for antiangiogenesis therapy. Proc Natl Acad Sci USA 2006; 103: 15975–15980.
Nanda A, Karim B, Peng Z, Liu G, Qiu W, Gan C et al. Tumor endothelial marker 1 (Tem1) functions in the growth and progression of abdominal tumors. Proc Natl Acad Sci USA 2006; 103: 3351–3356.
Nanda A St, Croix B . Tumor endothelial markers: new targets for cancer therapy. Curr Opin Oncol 2004; 16: 44–49.
Pircher A, Fiegl M, Untergasser G, Heidegger I, Medinger M, Kern J et al. Favorable prognosis of operable non-small cell lung cancer (NSCLC) patients harboring an increased expression of tumor endothelial markers (TEMs). Lung Cancer 2013; 81: 252–258.
Zhuang X, Cross D, Heath VL, Bicknell R . Shear stress, tip cells and regulators of endothelial migration. Biochem Soc Trans 2011; 39: 1571–1575.
Stapor PC, Wang W, Murfee WL, Khismatullin DB . The distribution of fluid shear stresses in capillary sprouts. Cardiovasc Eng Technol 2011; 2: 124–136.
Lorenzon E, Colladel R, Andreuzzi E, Marastoni S, Todaro F, Schiappacassi M et al. MULTIMERIN2 impairs tumor angiogenesis and growth by interfering with VEGF-A/VEGFR2 pathway. Oncogene 2012; 31: 3136–3147.
Chaudhary A, Hilton MB, Seaman S, Haines DC, Stevenson S, Lemotte PK et al. TEM8/ANTXR1 blockade inhibits pathological angiogenesis and potentiates tumoricidal responses against multiple cancer types. Cancer Cell 2012; 21: 212–226.
Aricescu AR, Lu W, Jones EY . A time- and cost-efficient system for high-level protein production in mammalian cells. Acta Crystallogr D 2006; 62: 1243–1250.
Wilson E, Leszczynska K, Poulter NS, Edelmann F, Salisbury VA, Noy PJ et al. RhoJ interacts with the GIT-PIX complex and regulates focal adhesion disassembly. J Cell Sci 2014; 127: 3039–3051.
Pfaffl MW . A new mathematical model for relative quantification in real-time RT-PCR. Nucleic Acids Res 2001; 29: 2002–2007.
Desjobert C, Noy P, Swingler TE, Williams H, Gaston K, Jayaraman P-S . The PRH/Hex repressor protein causes nuclear retention of Groucho/TLE co-repressors. Biochem J 2009; 417: 121–132.
Korff T, Krauss T, Augustin HG . Three-dimensional spheroidal culture of cytotrophoblast cells mimics the phenotype and differentiation of cytotrophoblasts from normal and preeclamptic pregnancies. Exp Cell Res 2004; 297: 415–423.
Baker M, Robinson SD, Lechertier T, Barber PR, Tavora B, D'Amico G et al. Use of the mouse aortic ring assay to study angiogenesis. Nat Protoc 2011; 7: 89–104.
Suchting S, Heal P, Tahtis K, Stewart LM, Bicknell R . Soluble Robo4 receptor inhibits in vivo angiogenesis and endothelial cell migration. FASEB J 2005; 19: 121–123.
Saunders TL . Reporter molecules in genetically engineered mice. Methods Mol Biol 2003; 209: 125–143.
Acknowledgements
We thank Dr Laurens van der Flier, Somantix and Dr Raj Mehta, Cancer Research Technology, for helpful discussions. PN was funded by Cancer Research UK (CRUK, grant number C4719/A6766 to RB). The Portuguese Fundacao para a Ciencia e tecnologia funded AV. XZ was funded by a knowledge transfer partnership (KTP007696) from the Technology Strategy Board. PL is funded by MRC and the University of Birmingham, and KK is funded by the University of Birmingham. The University of Birmingham Transgenic Mouse Facility is part of the MRC Centre for Immune Regulation.
Author information
Authors and Affiliations
Corresponding author
Ethics declarations
Competing interests
RB and XZ are named inventors of a patent filed by Cancer Research UK in the United States Patent and trademark Office on 3 September 2009 under No. 61/ 239,584, bearing Attorney Docket No. P0357.70004US00 and entitled ‘Inhibitors’. All the other authors declare no conflict of interest.
Additional information
Supplementary Information accompanies this paper on the Oncogene website
Supplementary information
Rights and permissions
About this article
Cite this article
Noy, P., Lodhia, P., Khan, K. et al. Blocking CLEC14A-MMRN2 binding inhibits sprouting angiogenesis and tumour growth. Oncogene 34, 5821–5831 (2015). https://doi.org/10.1038/onc.2015.34
Received:
Revised:
Accepted:
Published:
Issue Date:
DOI: https://doi.org/10.1038/onc.2015.34
This article is cited by
-
Group XIV C-type lectins: emerging targets in tumor angiogenesis
Angiogenesis (2024)
-
Molecular differences of angiogenic versus vessel co-opting colorectal cancer liver metastases at single-cell resolution
Molecular Cancer (2023)
-
Extracellular matrix remodeling in tumor progression and immune escape: from mechanisms to treatments
Molecular Cancer (2023)
-
Multi-omics analysis of tumor angiogenesis characteristics and potential epigenetic regulation mechanisms in renal clear cell carcinoma
Cell Communication and Signaling (2021)
-
CLEC14A deficiency exacerbates neuronal loss by increasing blood-brain barrier permeability and inflammation
Journal of Neuroinflammation (2020)


