Abstract
As a multifaceted molecule, p21 plays multiple critical roles in cell cycle regulation, differentiation, apoptosis, DNA repair, senescence, aging and stem cell reprogramming. The important roles of p21 in the interphase of the cell cycle have been intensively investigated. The function of p21 in mitosis has been proposed but not systematically studied. We show here that p21 is abundant in mitosis and binds to and inhibits the activity of Cdk1/cyclin B1. Deficiency of p21 prolongs the duration of mitosis by extending metaphase, anaphase and cytokinesis. The activity of Aurora B is reduced and the localization of Aurora B on the central spindle is disturbed in anaphase cells without p21. Moreover, HCT116 p21−/−, HeLa and Saos-2 cells depleted of p21 encounter problems in chromosome segregation and cytokinesis. Gently inhibiting the mitotic Cdk1 or add-back of p21 rescues segregation defect in HCT116 p21−/− cells. Our data demonstrate that p21 is important for a fine-tuned control of the Cdk1 activity in mitosis, and its proper function facilitates a smooth mitotic progression. Given that p21 is downregulated in the majority of tumors, either by the loss of tumor suppressors like p53 or by hyperactive oncogenes such as c-myc, this finding also sheds new light on the molecular mechanisms by which p21 functions as a tumor suppressor.
Introduction
p21 is the founding member of the cyclin-dependent kinase inhibitors (CKIs).1, 2, 3, 4 It binds to and inhibits both Cdk/cyclin complexes and PCNA as a critical negative regulator of the cell cycle.5, 6 p21 induction, regulated through p53-dependent1 and -independent pathways,7 is essential for the onset of cell cycle arrest in DNA damage response and cell senescence. Using mouse models, p21 has been proven as an inhibitor of cell proliferation and as a tumor suppressor.8, 9, 10, 11, 12 However, new evidences have revealed its novel functions in the control of cell motility, in the regulation of apoptosis, in transcriptional activation and in maintaining stem cell potential.13, 14, 15, 16 In contrast to the negative cell cycle regulation, p21 inhibits apoptosis and serves as an assembly factor at low concentrations for Cdk4/6/cyclin D, pointing to a dual role for p21 as both a tumor suppressor and an oncogene.13, 17
Most of the functional work of p21 has been focused on its role in regulating the S phase arrest by inhibiting Cdk2 and by blocking DNA synthesis in response to DNA damage and other types of cellular stress.5, 6 In the G2/M transition, studies on p21 are concentrated on the response to genotoxic stress by inhibiting Cdk2/Cdk1.18, 19, 20 Interestingly, compared to other Cdk complexes, p21 is inefficiently bound to Cdk1/cyclin B1 and thus insensitively affects the activity of the cyclin B1-associated kinase.2, 3, 21 However, several lines of evidence point to a direct role of p21 for Cdk1/cyclin B1 in the absence of DNA damage: functionally, enforced expression of p21 inhibits the entry into mitosis,22 reduced p21 accelerates the entry into mitosis in fibroblasts23 and phosphorylated p21 is involved in regulating the activity of Cdk1/cyclin B1.24 Spatially, p21 transiently re-accumulates in the nucleus near the G2/M boundary and associates with a fraction of Cdk1/cyclin B1 complexes in non-transformed fibroblasts.23 Catalytically, the cyclin B-associated kinase activity is reduced upon induction of p21 in vivo.22 Phenotypically, overexpression or knockout of p21 induces polyploidy, particularly when the mitotic spindle is disrupted with nocodazole.25, 26, 27 Hence, the data imply that p21 may play important roles in mitosis. However, systematic studies are lacking to fundamentally decipher the function of p21 in mitotic progression. In this work we have addressed this issue.
Results
p21 is abundant in mitosis and facilitates a smooth mitotic progression
To address whether p21 is important for efficient progression through mitosis, human breast carcinoma MCF7 (p53 wild-type), cervix carcinoma HeLa (p53 inactive) and osteosarcoma Saos-2 (p53 deficient) cells were synchronized to the G1/S boundary and prometaphase, respectively. Compared to non-synchronized and G1/S arrested cells, amounts of p21, accompanied by slowly migrating bands, still appeared in prometaphase extracts in all three cancer cell lines regardless of the p53 status (Figure 1a), in line with the observation that p21 is phosphorylated in G2 and early mitosis.24 Moreover, HeLa and MCF7 cells treated with antimitotic agents, like paclitaxel, Polo-like kinase 1 (Plk1) inhibitor BI 2536 or BI 6727, exhibited the phosphorylated p21 bands in mitosis (Figure 1b). These results suggest that p21 is abundantly present in mitosis, in particular, when mitotic cells face stress.
p21 is present in mitosis and facilitates a smooth mitotic progression. (a) Western blot analysis. MCF7, HeLa and Saos-2 cells were non-treated (C), synchronized to the G1/S boundary with a double thymidine block (T) or to prometaphase with thymidine/nocodazole treatment (N) and cellular extracts were prepared for western blot analysis with antibodies as indicated. β-actin served as loading control. (b) Western blot analysis. HeLa or MCF7 cells were treated with nocodazole (noc, 50 ng/ml), paclitaxel (pacli, 50 nM), the Plk1 inhibitor BI 2536 (50 nM) or BI 6727 (50 nM) for 16 h and cellular extracts were prepared for western blot analysis with antibodies as indicated. con: cellular extracts from control cells without any treatment. β-actin served as loading control. (c) Cell cycle profile of HCT116 p21+/+ cells. Cells were synchronized to late G2 with RO-3306 and released into fresh medium. At indicated time points, cells were harvested for cell cycle analysis. (d) Quantification of cell cycle distribution in (c). (e) HCT116 p21+/+ cells were treated as in (c) and western blot analyses were carried out with antibodies as indicated. C: control cellular lysates. β-actin served as loading control. (f) Cell cycle profile of HCT116 p21−/− cells. Cells were synchronized to late G2 with RO-3306 and released into fresh medium. Cells were harvested for cell cycle analysis at indicated time points. (g) Quantification of cell cycle distribution in (f). (h) HCT116 p21−/− cells were treated as in (f) and western blot analyses were carried out with antibodies as indicated. C: control cellular lysates. β-actin served as loading control.
To address whether p21 plays a direct role in mitotic progression, the isogenic colon cancer cell lines HCT116 with wild-type p21 (HCT116 p21+/+) and without p21 (HCT116 p21−/−) were taken for further analysis, as they comprise comparable cellular context except the p21 status and are well characterized.28, 29 Cells were synchronized to the late G2 phase with RO-3306, a specific reversible Cdk1 inhibitor,30 and released into fresh medium to allow cells to pass through mitosis. At indicated time points, cells were harvested for cell cycle measurement and for western blot analysis. Like HCT116 p21+/+ cells (Figure 1c, 0 h), HCT116 p21−/− cells were arrested in G2 (Figure 1f, 0 h) after incubation with RO-3306. Importantly, while the majority of HCT116 p21+/+ cells went to the G1 phase 1.5 h post release (Figures 1c and d), a great proportion of HCT116 p21−/− cells were still arrested at the G2/M even 6 h post release (Figures 1f and g), indicating that cells without p21 were not able to smoothly progress through and exit mitosis. Further, western blot analysis corroborated a mitotic arrest in HCT116 p21−/− cells by showing increased levels of mitotic proteins Plk1 and cyclin B1 6 h post release (Figure 1h), compared to HCT116 p21+/+ cells (Figure 1e). The synchronization experiment was also performed with a double thymidine block and release demonstrating a similar tendency that HCT116 p21−/− cells needed more time to exit mitosis than their partner HCT116 p21+/+ cells (Supplementary Figure 1A–F). The data strengthen the notion that p21 is important for an accurate mitotic progression and HCT116 cells face problems during mitosis in the absence of p21.
HCT116 p21−/− cells exhibit an extended duration of the cell cycle and mitosis
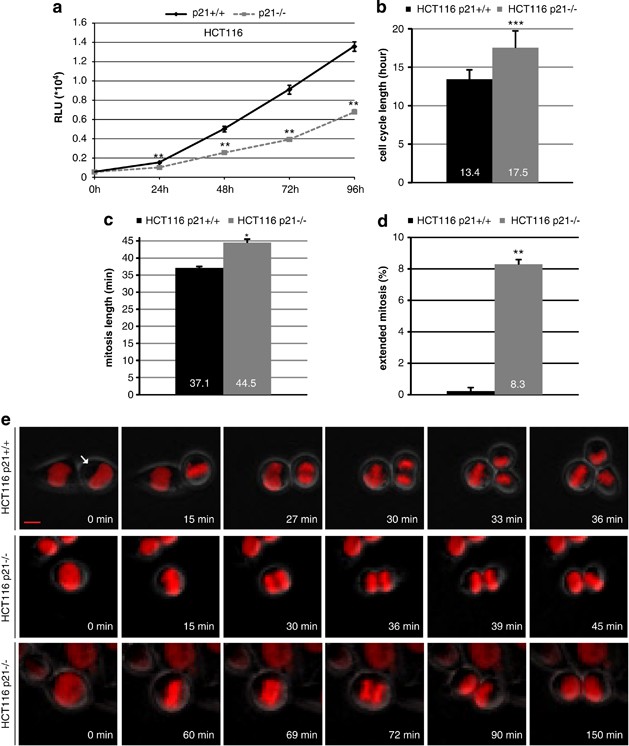
In comparison with HCT116 p21+/+ cells, HCT116 p21−/− cells expanded much slowly in culture (Figure 2a). The results suggest that depletion of p21 hinders, possibly indirectly, smooth proliferation of HCT116 cells. To closely examine the role of p21 in the cell cycle, time-lapse imaging in living cells was carried out in HCT116 cells with fluorescent histones (H2B-tdTomato). In line with the observation in Figure 2a, tracking individual cells by time-lapse microscopy showed that HCT116 p21−/− cells took 4 h more to complete a cell cycle than HCT116 cells with p21 (Figure 2b). Not only the cell cycle but also mitosis, from chromosome condensation with round-up cell shape to the formation of the cytoplasm membrane of two daughter cells, was prolonged in p21-deficient HCT116 cells. 8.3% of HCT116 p21−/− cells had an extreme long mitosis with more than 90 min (Figure 2d). The remaining 92% of HCT116 p21−/− cells still needed 20% more time to complete mitosis (average of 44.5 min), whereas HCT116 p21+/+ cells showed an average mitosis of 37.1 min (Figures 2c and e).
HCT116 cells exhibit a prolonged cell cycle and extended mitosis in the absence of p21. (a) HCT116 p21−/− cells expand more slowly than HCT116 p21+/+ cells. Cells were seeded in 96-well plates and viable cells in each well were measured at indicated time points. The results are presented as mean±s.d. and statistically analyzed. **P<0.01. This experiment was independently performed three times. (b) The duration of a cell cycle. HCT116 cells stably marked with H2B-tdTomato were examined by time-lapse imaging at 5 min image intervals. Time (hour) for each cell cycle was evaluated (n=30 cells of each cell line). The results are presented as mean±s.d. and statistically analyzed. ***P<0.001. (c) The duration of mitosis, captured by time-lapse imaging at 3 min image intervals, was evaluated (n=390 cells of each cell line, based on three independent experiments). The results are presented as mean±s.e.m. and statistically analyzed. *P<0.05. (d) Mitotic cells with extreme long duration were calculated (n=390 cells of each cell line, based on three independent experiments). Extreme long mitosis was defined as more than 90 min. The results are presented as mean±s.e.m. and statistically analyzed. **P<0.01. (e) Representative pictures of mitotic cells from both cell lines. Scale: 10 μm.
p21 binds to and inhibits Cdk1/cyclin B1 in mitosis
In response to genotoxic stress, p21 interferes with the activity of Cdk1/cyclin B1 at the G2/M transition.20, 23, 31 We were wondering whether p21 directly binds to and inhibits the activity of Cdk1/cyclin B1 in mitosis. HCT116 cells were synchronized to prometaphase and shake-off cells were reseeded with fresh medium for 65 min to reach late metaphase. Cellular extracts were prepared for immunoprecipitation with antibody against cyclin B1. p21 was obviously bound to Cdk1/cyclin B1 complex in late metaphase (Figure 3a). Importantly, p21 directly inhibited the activity of Cdk1/cyclin B1 in HCT116 p21+/+ cells, compared to HCT116 p21−/− cells (Figure 3b). This association of p21 with Cdk1/cyclin B1 in mitosis was also observed in mitotic MCF7 and HeLa cells (Figure 3c). To address how long p21 interacted with Cdk1/cyclin B1, HCT116 cells were again synchronized to prometaphase and shake-off cells were reseeded for 0, 0.5, 1, 1.5, 2 and 4 h. Lysates were harvested for western blot analysis. p21 was present throughout mitosis (Figure 3d). Moreover, p21 was associated with the complex of Cdk1/cyclin B1 even in late mitosis in HCT116 cells (Figure 3e). Our data further highlight the notion that p21 is a negative regulator of Cdk1/cyclin B1 in mitosis by directly binding to and inhibiting the catalytic activity of Cdk1/cyclin B1.
p21 binds to and inhibits Cdk1/cyclin B1 in mitosis. (a) Immunoprecipitation. Cells were treated with nocodazole for 16 h and the shake-off cells were reseeded in culture dishes with fresh medium. 65 min later cellular extracts were prepared for immunoprecipitation with mouse antibody against cyclin B1. The precipitates were separated by western blotting and probed with antibodies as indicated. Non-immunized IgG (IgG) was taken as negative control. β-actin and the light chain served as loading controls for input and precipitates, respectively. (b) Kinase assay in vitro. Immunoprecipitations were carried out as in (a) and the precipitates were used for kinase assay with the specific substrate GST-MCAK 1-592. Upper panel: autoradiogram. Lower panel: Coomassie staining of GST-MCAK 1-592 and cyclin B1 as substrate and precipitate loading controls, respectively. Quanti: the phospho-signals were quantified, relative to the amounts of precipitated cyclin B1 and the substrate MCAK. (c) Immunoprecipitation using cyclin B1 antibody with mitotic extracts from MCF7 and HeLa cells. The precipitates were separated by western blotting and probed with antibodies as indicated. Non-immunized IgG (IgG) was taken as negative control. (d) p21 kinetics in mitosis. HCT116 cells were treated with nocodazole overnight and the shake-off cells were reseeded with fresh medium for 0, 0.5, 1, 1.5, 2 and 4 h. Cellular extracts were prepared for western blot analysis with antibodies against cyclin B1 and p21. C: untreated. β-actin served as loading control. (e) Immunoprecipitation. HCT116 p21+/+ cells were treated as described in (d) and lysates at 1, 1.5 and 2 h were used for immunoprecipitations with antibody against cyclin B1. The precipitates were analyzed by western blotting with antibodies targeting cyclin B1, Cdk1 and p21.
Loss of p21 induces mitotic defects
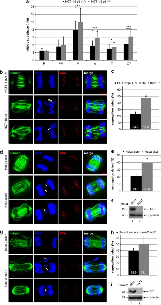
We next asked why mitosis was prolonged instead of shortened in the absence of the Cdk inhibitor p21. To address this point, we took a closer look into the mitotic progression by evaluating the time of each sub-phase of mitosis via time-lapse microscopy. While the time for prophase and prometaphase appeared comparable between HCT116 cells with and without p21, HCT116 p21−/− cells had an extended metaphase (Figure 4a and Supplementary Figure 1G). The results indicate that cells are able to manage to pass through prophase and prometaphase but get stuck at metaphase in the absence of p21. Moreover, the time for anaphase and cytokinesis was definitely prolonged in HCT116 without p21 (Figure 4a). The anaphase, the major extended sub-phase of mitosis in HCT116 p21−/− cells, attracted our attention. To explore the reason for prolonged anaphase, HCT116 cells were synchronized to the late G2 phase with RO-3306 and released into fresh medium for 75 min. The major problem in HCT116 cells without p21 was defective chromosome segregation, mainly lagging chromosomes (Figure 4b). The observation was further underscored by a double thymidine block and release: 47.8% of HCT116 p21−/− cells and 23.3% of HCT116 p21+/+ cells displayed abnormal chromosome segregation, respectively (Figure 4c). To verify this phenotype in other cell lines, HeLa and Saos-2 cells were transiently depleted of p21 with siRNA targeting p21 (Figures 4f and i, respectively) and were synchronized to mitosis. Compromised chromosome segregation was enhanced in HeLa and Saos-2 cells depleted of p21 (Figures 4d, e, g and h, respectively). The results further underscore that p21 is important for successful chromosome segregation and the absence of p21 results in mitotic defects, which extend the duration of mitosis.
Lack of p21 extends the sub-phases of mitosis and induces defective chromosome segregation. (a) Time evaluation for each sub-phase of mitosis, based on the data obtained by time-lapse imaging at 3.5 min intervals (n=50 cells per each cell line). The results are presented as mean±s.d. and statistically analyzed between HCT116 p21+/+ and HCT116 p21−/−. *P<0.05, ***P<0.001. P: prophase, PM: prometaphase, M: metaphase, A: anaphase, T: telophase, CY: cytokinesis. (b) Defect in chromosome segregation. HCT116 p21−/− cells were synchronized with RO-3306 treatment and released to fresh medium for 75 min. Cells were then fixed and stained with antibodies as indicated and examined by confocal laser scanning microscopy. Arrow: lagging chromosome. Scale: 5 μm. (c) Anaphase HCT116 p21−/− cells, synchronized by double thymidine block and release, were analyzed (n=90) and the results are presented as mean±s.d. **P<0.01. (d) HeLa cells were treated with siRNA p21 and synchronized to mitosis by RO-3306 treatment and release. Cells were fixed and stained with antibodies as indicated and studied by confocal laser scanning microscopy. Arrow: lagging chromosome. Scale: 5 μm. (e) Control anaphase HeLa cells (sicon) or HeLa cells depleted of p21 (sip21) were evaluated (n=90 per condition) and the results are presented as mean±s.d. (f) Western blot analysis as control for siRNA treatment. β-actin served as loading control. (g) Saos-2 cells were treated with control siRNA (sicon) or siRNA targeting p21 (siRNA p21) and synchronized to mitosis. Cells were fixed and stained with antibodies as indicated and studied by confocal laser scanning microscopy. Arrow: lagging chromosome. Scale: 5 μm. (h) Control anaphase Saos-2 (sicon) or Saos-2 cells depleted of p21 (sip21) were evaluated (n=90 per condition) and the results are presented as mean±s.d. (i) Western blot analysis as control for siRNA treatment. β-actin served as loading control.
Localization and activity of Aurora B are not changed in metaphase in HCT116 p21−/− cells
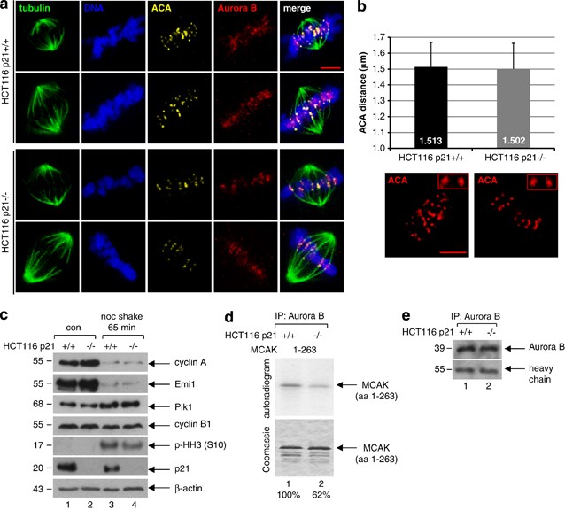
Aurora B is responsible for correcting error attachments of microtubule-kinetochore at metaphase and further for faithful chromosomal segregation at anaphase. In order to fulfill these mitotic tasks, Aurora B is found to be associated with chromosome arms at prometaphase, localizes at the centromeres at metaphase and is recruited to the central spindle at early anaphase.32 To investigate the reasons for defective chromosomal segregation, the localization of Aurora B was at first examined in metaphase cells of both cell lines using confocal laser scanning microscopy. Compared to HCT116 p21+/+ cells, we could not observe an obvious change of Aurora B localization at the centromeres in HCT116 cells without p21 (Figure 5a). Moreover, using the anti-centromere antibody staining, the distance of the sister centromeres at metaphase, a functional marker for the Aurora B activity, was comparable between both cell lines (Figure 5b). The data suggest that loss of p21 does not affect the localization and function of Aurora B in metaphase of HCT116 cells.
While the localization and activity of Aurora B are barely changed in metaphase, the activity of Aurora B is reduced in early anaphase in HCT116 cells without p21. (a) HCT cells were synchronized with a double thymidine treatment and released into fresh medium. 9 h later cells were incubated with the proteasome inhibitor MG-132 (10 μM) for 90 min to arrest cells in metaphase. Cells were then fixed and stained with indicated antibodies and examined by confocal laser scanning microscopy. Representative pictures were shown for each cell line. Scale: 5 μm. (b) Upper panel: evaluation of the distance between sister centromeres. Cells were treated as in (a) and the length of paired ACA (anti-centromere antibody) staining was evaluated (n=50 pairs of each cell line) with the LAS AF software. Lower panel: example of ACA staining from each cell line. Scale: 5 μm. Insets show representative sister centromeres with 2.5-fold magnification. (c) HCT116 cells were synchronized to prometaphase and the shake-off cells were reseeded with fresh medium for 65 min (noc shake) to reach early anaphase. Cellular extracts were analyzed by western blotting with indicated antibodies. con: cellular lysates from non-synchronized cells as control. β-actin served as loading control. (d) Kinase assay in vitro. HCT116 cells were treated as in (c) and cellular extracts were prepared for immunoprecipitations with Aurora B antibody. The precipitates were used for kinase assay with the specific substrate GST-MCAK 1-263. Upper panel: autoradiogram. Lower panel: Coomassie staining for loading control. The phospho-signals were quantified as percentage, relative to the levels of precipitated Aurora B and the substrate MCAK. (e) Precipitated Aurora B was analyzed by western blotting as input control for kinase assay.
Decreased activity of Aurora B in anaphase in HCT116 p21−/− cells
We then wondered about the kinase activity of Aurora B in early anaphase. HCT116 cells were synchronized to prometaphase and shake-off cells were reseeded with fresh medium for 65 min to reach the transition of metaphase to anaphase, indicated by degradation of mitotic proteins cyclin A and Emi1 and reduced level of cyclin B1 (Figure 5c). At this time point, the lysates were prepared for immunoprecipitations with antibodies against Aurora B. The amounts of precipitated Aurora B from both cell lines were comparable (Figure 5e). The precipitates were subjected to kinase assays in vitro using the amino-terminus and neck domain (1-263 amino acids) of MCAK, the mitotic centromere-associated kinesin, as specific substrate for Aurora B. Interestingly, the activity of Aurora B in anaphase cells was reduced to 62% in HCT116 cells without p21 compared to that in HCT116 cells with p21 (Figure 5d).
Localization of Aurora B is altered in early anaphase in HCT116 cells without p21
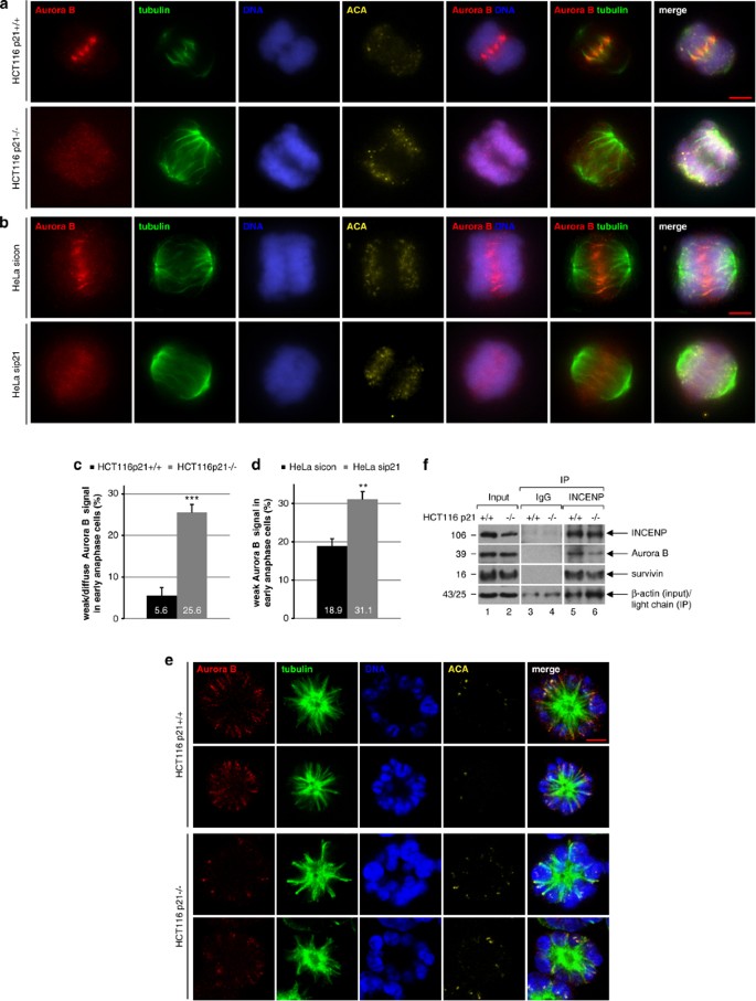
Interestingly, not only the activity but also the staining of Aurora B in early anaphase was altered: Aurora B was easily detectable and finely aligned on the central spindle in HCT116 p21+/+ cells, whereas the staining of Aurora B on the central spindle was often weak, diffused and discontinued in HCT116 cells without p21 (Figure 6a). Further evaluation showed that 25.6% of HCT116 p21−/− cells displayed altered staining of Aurora B on the central spindle, compared to 5.6% in HCT116 p21+/+ cells (Figure 6c). The same experiments were also performed in HeLa cells depleted of p21 and similar results were obtained (Figures 6b and d). Given that microtubule ends are concentrated at the central spindle, we reasoned that the weak/diffused staining of Aurora B on the central spindle in the cells depleted of p21 could be resulted from a reduced recruitment of Aurora B to the microtubule ends of the central spindle. To test this hypothesis, an established experiment33 was performed: monopole spindles in HCT116 cells were induced with monastrol, the kinesin Eg5 inhibitor,34 and the localization of Aurora B to the microtubule tips was examined. HCT116 cells without p21 displayed a much weaker staining of Aurora B on the ends of microtubules than that in HCT116 cells with p21 (Figure 6e). The results suggest that p21 impacts, possibly indirectly, the recruitment of Aurora B on the central spindle of the early anaphase cells.
Weak staining of Aurora B in early anaphase cells without p21. (a) HCT cells were synchronized with RO-3306 treatment, fixed and stained with indicated antibodies. Representative pictures were presented. Scale: 5 μm. (b) HeLa cells were treated with control siRNA (sicon) or siRNA targeting p21 (sip21), then synchronized and released into anaphase. Cells were stained for DNA, Aurora B, centromeres (ACA: anti-centromere antibody) and tubulin. Scale: 5 μm. (c) HCT cells were also synchronized with a double thymidine block and then released in fresh medium for 10 h. Cells were then fixed and stained as in (a). Weak and diffused staining of Aurora B on the central spindle was quantified (n=90 anaphase cells of each cell line). The results are presented as mean±s.d. ***P<0.001. (d) Quantification of weak and diffused staining of Aurora B on the central spindle from (b) (n=90 anaphase cells per condition). The results are presented as mean±s.d. **P<0.01. (e) HCT116 cells were treated overnight with monastrol (50 μM) and retained in metaphase with medium containing the proteasome inhibitor MG-132 for 2 h. 30 Min prior to the fix, cells were incubated with microtubule stabilizer paclitaxel (1 μM) and the Cdk1 inhibitor RO-3306 (9 μM). Cells were stained for tubulin, Aurora B, centromeres (ACA) and DNA. Representatives from confocal laser scanning microscopy were presented. Scale: 5 μm. (f) HCT116 cells were synchronized to prometaphase with nocodazole treatment and the shake-off cells were reseeded in culture dishes with fresh medium for 65 min to reach early anaphase. Cellular extracts were prepared for immunoprecipitation with INCENP antibody and the precipitates were analyzed by western blotting with indicated antibodies. Non-immunized IgG (IgG) was taken as negative control. β-actin and the light chain served as loading controls for input and precipitates, respectively.
To study the reason for the diffused Aurora B staining, we next examined the localization of INCENP, which is responsible for the localization of the CPC on the central spindle in anaphase. Yet, in comparison with HCT116 p21+/+ cells, the staining of INCENP seemed not to be changed in HCT116 p21−/− cell lines (Supplementary Figure 2A), although the recruitment of INCENP from the centromeres to the central spindle was obviously disturbed in anaphase cells with chromosomal segregation defects (Supplementary Figure 2A, last row). To find out why normal INCENP recruitment was not accompanied by a proper localization of Aurora B on the central spindle, immunoprecipitations using an antibody against INCENP were carried out with cellular extracts from early anaphase cells. Intriguingly, the affinity of INCENP to Aurora B was reduced in HCT116 p21−/− cells (Figure 6f). We assumed that different post-modifications, such as phosphorylation, could account for the reduced binding affinity of INCENP to Aurora B. To this end, we were not able to find a different phosphorylation status of INCENP or Aurora B in anaphase between both cell lines because of low sensitivity and specificity of the currently available phospho-antibodies. Nonetheless, the results imply that INCENP, the direct interacting partner of the CPC with the mitotic kinesin-like protein 2 (MKLP2) on the central spindle, binds improperly to Aurora B and leads possibly to its deregulated localization on the central spindle. Further investigations are required to define the molecular mechanisms by which Aurora B is not able to recruit to the central spindle in early anaphase in the absence of p21.
Survivin is an important member of the CPC and is responsible for Aurora B localization at the centromeres in metaphase. Its staining on the central spindle in anaphase cells was not much altered in both cell lines (Supplementary Figure 2B). In addition, the stain intensity of MKLP2, critical for the CPC recruitment to the central spindle by binding to INCENP, was hardly changed in anaphase cells of HCT116 p21−/− (Supplementary Figure 2C).
Cytokinesis defect in cells depleted of p21
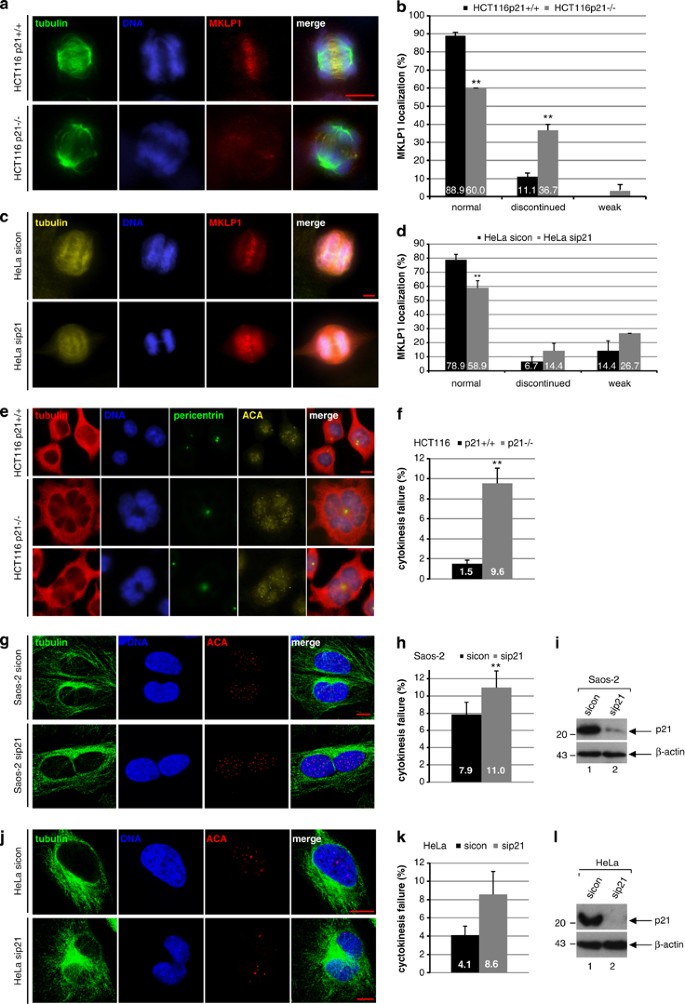
Our next focus was to look for the molecules possibly responsible for extended cytokinesis in cells with p21 deficiency. One major structure change at the anaphase onset is the central spindle assembly. For this process, MKLP1 plays an important role by bundling the plus ends of antiparallel microtubules and is essential for the initiation and completion of cytokinesis.35, 36 To study if MKLP1 is correctly localized on the central spindle in anaphase, synchronized HCT116 cells were stained for MKLP1. Interestingly, an obviously weaker staining of MKLP1, very often associated with discontinuity and diffusion, was displayed on the central spindle in HCT116 cells without p21, compared to cells with p21 (Figures 7a and b). Moreover, diffused staining was also observed in HeLa cells depleted of p21 with siRNA (Figures 7c and d). The results imply that cancer cells are not capable of properly collecting MKLP1 to the central spindle in the absence of p21, directly or indirectly.
Weak MKLP1 staining and cytokinesis defects in cells deficient of p21. (a) HCT116 cells were treated with a double thymidine block and released into fresh medium for 10 h. Cells were then fixed and stained with indicated antibodies and examined by fluorescence microscopy. Representative cells were shown. Scale: 5 μm. (b) The MKLP1 staining on the central spindle was evaluated (n=90 anaphase cells from each cell line) and the results are presented as mean±s.d. **P<0.01. (c) HeLa cells were depleted of p21, treated and stained as in (a). Example cells were shown. Scale: 5 μm. (d) The MKLP1 staining on the central spindle was evaluated (n=90 anaphase cells from HeLa cells treated with control siRNA (sicon) or siRNA targeting p21 (sip21)) and the results are presented as mean±s.d. **P<0.01. (e) HCT116 cells were treated with a double thymidine block and released for 10 h. Cells were then stained as indicated and examined by fluorescence microscopy. Representative cells were shown. Scale: 10 μm. (f) Multi/binuclear HCT116 cells were counted (n=270 cells of each cell line). The results are presented as mean±s.d. **P<0.01. (g) Saos-2 cells were treated with control siRNA (sicon) or siRNA against p21 (sip21) and synchronized with RO-3306 treatment. Cells were stained as indicated and evaluated by confocal laser scanning microscopy. Representatives are shown. Scale: 10 μm. (h) Bi/multinucleated Saos-2 cells were counted (n=500 cells per condition). The results are presented as mean±s.d. **P<0.01. (i) Western blot analysis with p21 antibody as siRNA treatment control. β-actin served as loading control. (j) HeLa cells were treated with control siRNA (sicon) or siRNA against p21 (sip21) and synchronized with RO-3306 treatment. Cells were stained as indicated and evaluated by confocal laser scanning microscopy. Representatives are shown. Scale: 10 μm. (k) Bi/multinuclear HeLa cells were counted (n=300 cells per condition). (l) Western blot analysis with p21 antibody as siRNA treatment control. β-actin served as loading control.
The staining of the Rho family GTPase-activating protein Cyk4 (MgcRacGAP), the member of the centralspindlin complex and of PRC1, the protein regulator of cytokinesis 1, was however comparable on the central spindle of anaphase cells in both HCT116 cell lines (Supplementary Figures 3A and B). The similar staining pattern of PRC1 was also observed in HeLa cells with or without p21 (Supplementary Figure 3C).
Finally, since a timely recruitment of MKLP1 is important for proper central spindle formation and for cytokinesis progression, we evaluated next the percentages of cells with defective cytokinesis. Compared to HCT116 p21+/+ cells, HCT116 p21−/− cells showed 8.1% more multi/binuclear cells (Figures 7e and f). In addition, the percentages of bi-nucleated cells were also increased in Saos-2 and HeLa cells depleted of p21 (Figures 7g–i, and Figures 7j–l, respectively). Our data underscore the notion that p21 facilitates successful cytokinesis, in accordance with a previous study.29
Inhibition of Cdk1 or rescue with p21 restores the phenotype
We next wondered if increased activity of Cdk1 is indeed responsible for failures in late mitosis observed in cells without p21. To address this issue, mitotic HCT116 p21−/− cells were treated with 100 nM RO-3306, the Cdk1 inhibitor (Figure 8a). This low dose is based on the dose kinetics (Supplementary Figures 4A and B) to ensure a gentle inhibition of Cdk1 without inducing cell cycle arrest or mitotic slippage. The segregation defect in treated cells was rescued upon 1 h treatment with a low dose of RO-3306, compared to non-treated cells (Figures 8b and c). Moreover, the weak/diffused staining of Aurora B and MKLP1 on the central spindle was also decreased (Figures 8d–f). To corroborate these results HCT116 p21−/− cells were added back with pBI-p21, a bidirectional expression vector expressing both p21 and a green fluorescent protein as transfection marker. Green fluorescent cells were evaluated for segregation defect. Relative to HCT116 parent cells, 21.1% of HCT116 p21−/− cells demonstrated segregation failure after transfection with the control vector, whereas only 2.2% of HCT116 p21−/− cells displayed this defect upon add-back of pBI-p21 (Supplementary Figure 4C–E). The data underscore the notion that the loss of p21, consequently a relatively hyperactive Cdk1 in late mitosis, is responsible for the mitotic defects in cells without p21.
A low dose of Cdk1 inhibitor or add-back of p21 reduces mitotic defects in HCT116 p21−/− cells. (a) Illustration of experimental schedule. 100 nM RO-3306 was used for one hour to gently inhibit mitotic Cdk1. (b) Treated cells were stained for tubulin, DNA and pericentrin. Representative examples are presented. White arrows: failed chromosome segregation. Scale bar: 5 μm. (c) Evaluation of failed chromosome segregation in control or RO-3306-treated HCT116 p21−/− cells, relative to HCT116 p21+/+ cells (n=150 anaphase cells per condition). The results are presented as mean±s.d. **P<0.01. (d) Treated cells were also stained for Aurora B, tubulin and DNA. Representative examples are presented. Scale bar: 5 μm. (e) Evaluation of the weak/diffused staining of Aurora B on the central spindle in control or RO-3306-treated HCT116 p21−/− cells, relative to HCT116 p21 +/+ cells (n=270 anaphase cells per condition, based on three independent experiments). The results are presented as mean±s.e.m. *P<0.05. (f) Evaluation of the weak/diffused staining of MKLP1 in control or RO-3306-treated HCT116 p21−/− cells (n=90 anaphase cells per condition). The results are presented as mean±s.d. *P<0.05.
Discussion
In the present study, we show that p21 is important for fine-tuned control of the Cdk1 activity, which is a prerequisite for an errorless expiry throughout mitosis. The Cdk1 activity is dynamically regulated during mitosis: it is low for entering mitosis, increases at prometaphase, reaches its peak at metaphase and is sharply reduced at the onset of anaphase by degradation of its regulatory subunit cyclin B1.37, 38, 39 The Cdk1/cyclin B1 activation is positively amplified by several feedback loops,39 including cyclin B1 phosphorylation by Plk1.40 However, the negative control over Cdk1 in mitosis is not well understood. We show here that p21 is abundant in prometaphase (Figure 1a), consistent with a previous report,24 increases upon mitotic stress (Figure 1b) and keeps its level throughout mitosis (Figures 1e and 3d and Supplementary Figure 1C). Furthermore, p21 directly interacts with and inhibits Cdk1/cyclin B1 even in late metaphase (Figures 3a, b and e), where cyclin A is already degraded. In addition, the binding of p21 with Cdk1/cyclin B1 is also easily observable in mitotic MCF7 and HeLa cells (Figure 3c). Based on these and other data,22, 23, 24, 29 we propose that p21 plays an important role in controlling the activity of Cdk1 in mitosis. p21 regulates Cdk1 and allows its activity to gradually reach the peak at metaphase till the turnover of its majority in prometa/metaphase.41 The remaining low activity of Cdk1 in late mitosis must also be under control, possibly by p21 and phosphatases, as a slight expression of non-degradable cyclin B1 blocks the final stage of cytokinesis,38, 42 or Cdk1AF-expressing cells exit mitosis-like state without carrying out cytokinesis.43 In accordance with this notion, our data show that p21 binds to Cdk1/cyclin B1 even in late mitosis (Figure 3e). Moreover, deficiency of p21 prolongs the duration of mitosis (Figures 1c–h and 2c–e and Supplementary Figures 1A-F) by extending metaphase, anaphase and cytokinesis (Figure 4a). Loss of p21 results in severe mitotic defects, such as lagging chromosome (Figures 4b–i) and failed cytokinesis (Figures 7e–l). These results are further underscored by a recent report suggesting that lack of p21 may extend the duration of mitosis in normal cells.44 Importantly, gently inhibiting Cdk1 in mitosis for only 1 h rescues segregation defect (Figures 8a–c) and decreases the weak/diffused staining of Aurora B and MKLP1 on the central spindle of anaphase cells (Figures 8d–f). Given that p21 is able to directly bind to Cdk1/cyclin B1 under genotoxic stress18, 31 and different phosphorylation status of p21 impacts its association with and the activity of Cdk1/cyclin B1,24 we propose that the binding affinity of p21 to Cdk1/cyclin B1 could be changed upon stress, which is possibly involved in the post-modifications of p21. Collectively, our data, together with previous observations,18, 22, 23, 24, 29 strongly suggest that p21 is an important regulator for Cdk1/cyclin B1, and its proper function facilitates an errorless progression of mitosis.
Unexpectedly, HCT116 cells without p21 display a reduced activity of Aurora B in early anaphase (Figure 5d). It could be associated with a still highly active Cdk1/cyclin B1 complex in late metaphase/early anaphase in cells without p21 (Figure 3b), as Cdk1 affects, directly or indirectly, the activity of Aurora B by interacting with Aurora B itself,45 its regulatory subunits survivin,46, 47 INCENP48 and Borealin.49 We assume that different phosphorylation status or other post-modifications of the CPC subunits could be linked to the reduced activity of Aurora B in late metaphase/early anaphase (Figure 5d). Unfortunately, it is currently not possible to define the phosphorylation status of each subunit of the CPC, due to low specificity and sensitivity of available human phospho-antibodies. In addition, decreased binding affinity of INCENP to Aurora B (Figure 6f) could also contribute to the reduced activity of Aurora B (Figure 5d). Moreover, while the localization and the function of Aurora B at the centromeres are not affected in metaphase (Figures 5a and b), the recruitment of Aurora B to the central spindle is hampered in early anaphase in HCT116 cells without p21 or HeLa cells depleted of p21 (Figure 6). This could be partially explained by the fact that the activity of Aurora B is reduced in cells without p21 (Figure 5d), since a high level of Aurora B activity is required for its recruitment to the central spindle at anaphase onset.50 Additionally, decreased binding affinity of INCENP to Aurora B (Figure 6f) could also contribute to the weak and diffused staining on the central spindle in cells depleted of p21. Nevertheless, our data imply that the loss of p21 may indirectly affect the function of Aurora B in mitosis, which is in line with a recent report that depletion of p21 rescues the premature mitotic exit in Aurora B-null cells.44 Further investigations are needed to delineate the precise molecular mechanisms by which the activity and localization of Aurora B is disturbed in anaphase cells without p21.
Furthermore, we observed a defective recruitment of MKLP1 to the central spindle in early anaphase in cells deficient of p21 (Figures 7a–d). MKLP1 and the Rho family GAP Cyk4 (MgcRacGAP) form the centralspindlin complex required for central spindle assembly. Cdk1 phosphorylates the motor domain of MKLP1, which diminishes the motor activity by reducing its affinity for microtubules.51 Thus, the weak staining of MKLP1 on the central spindle in cells without p21 (Figures 7a–d) could be partly ascribed to the relatively high activity of Cdk1 in late metaphase (Figure 3b), which is supported by the observation that a gentle inhibition of mitotic Cdk1 for only 1 h improves the signal of MKLP1 on the central spindle (Figure 8f). Similar to MKLP1, PRC1 is also inhibited by phosphorylation of Cdk1, which blocks the recruitment of PRC1 to the central spindle.52, 53 However, the recruitment of PRC1 to the central spindle seems to be unaffected in cells without p21 (Supplementary Figures 3B and C). The results suggest that the localization of MKLP1 and PRC1 to the central spindle could be regulated by different thresholds of the Cdk1 activity, or PRC1 is additionally regulated by other mitotic kinases, such as Plk1.54 Reduced Aurora B activity and defective recruitment of Aurora B and MKLP1 to the central spindle could affect the structure and stability of the central spindle by impairing the RhoA activity and lead further to problems in late mitosis and cytokinesis. Indeed, our data clearly demonstrate that cancer cells without p21 exhibit mitotic defects and cytokinesis failure (Figures 4b–i and 7e–l), which could be rescued, at least partially, by gently inhibiting Cdk1 or adding back of p21 (Figure 8 and Supplementary Figures 4C–E), indicating that a relatively high active Cdk1 in late mitosis is possibly to be in charge of the defects.
Collectively, like the function of p21 in the G2/M transition, p21 is an important regulator for Cdk1/cyclin B1 in mitosis and supports an efficient and accurate mitotic progression. Loss/downregulation of p21 results in defects in mitosis. p21 expression is promoted by numerous tumor suppressors, like p53,1, 55 and repressed by many oncogenes, such as c-myc.56 Consistent with its regulation, p21 is downregulated in the majority of tumors. Abnormal chromosome segregation and defective cytokinesis in cells deficient in p21 could contribute to chromosomal instability and promote oncogenesis. Thus, this finding also sheds new light on the molecular mechanisms by which p21 functions as a tumor suppressor.
Materials and methods
Cell culture, synchronization and cell cycle analysis
MCF7, HeLa, Saos-2, HCT116 p21+/+ and HCT116 p21−/− cells were cultured as instructed. Cells were synchronized to the G1/S boundary by a double thymidine block and to prometaphase by thymidine/nocodazole treatment as described.57 To arrest cells in G2, cells were treated with the specific Cdk1 inhibitor RO-3306 (9 μM) for 18 h and released into fresh medium. BI 2536 and BI 6727 were purchased from Selleck Chemicals LLC (Houston, TX, USA). Paclitaxel, monastrol and MG132 were obtained from Sigma-Aldrich (Taufkirchen, Germany). Cell cycle was analyzed as described.57
Western blot analysis, immunoprecipitation and kinase assay in vitro
Cells were lysed in RIPA buffer and western blot analysis was performed, as previously described.57 Information of antibodies used for western blot analyses is documented in the Supplementary Information. Immunoprecipitation was carried out as described.57 GST-tagged MCAK 1-263 and 1-592 as substrates were expressed and purified as described.58 Kinase assay in vitro was performed as described.57
siRNA transfection, cell proliferation assay and time-lapse imaging
siRNA (10–20 nM) was transiently transfected as described,57, 58, 59 and its sequence is shown in the Supplementary Information. Cell proliferation assays were carried out as described.60 The generation of the stable cell line HCT116 with H2B-tdTomato and the construct pBI-p21 and performance of time-lapse image are described in the Supplementary Information.
Indirect immunofluorescence microscopy and confocal laser scanning microscopy
Indirect immunofluorescence staining was performed as described.58, 61 Antibodies used for staining are detailed in the Supplementary Information. Slides were examined using an Axio Imager 7.1 microscope (Zeiss, Göttingen, Germany) and images were taken using an AxioCam MRm camera (Zeiss). Intercentromeric distances of metaphase cells were measured using the LAS AF software (Leica, Heidelberg, Germany). The immunofluorescence stained slides were further examined by a confocal laser scanning microscope (CLSM) (Leica CTR 6500, Munich, Germany).
Statistical analysis
Student’s t-test (two tailed and paired) was used to evaluate the significance of difference between two groups. Difference was considered as statistically significant when P<0.05.
Abbreviations
- Cdk1:
-
cyclin-dependent kinase 1
- CPC:
-
chromosomal passenger complex
- INCENP:
-
inner centromere protein
- ACA:
-
anti-centromere antibody
- MCAK:
-
mitotic centromere-associated kinesin
- MKLP:
-
mitotic kinesin-like protein
- PRC1:
-
protein regulator of cytokinesis 1.
References
el-Deiry WS, Tokino T, Velculescu VE, Levy DB, Parsons R, Trent JM et al. WAF1, a potential mediator of p53 tumor suppression. Cell 1993; 75: 817–825.
Harper JW, Adami GR, Wei N, Keyomarsi K, Elledge SJ . The p21 Cdk-interacting protein Cip1 is a potent inhibitor of G1 cyclin-dependent kinases. Cell 1993; 75: 805–816.
Xiong Y, Hannon GJ, Zhang H, Casso D, Kobayashi R, Beach D . p21 is a universal inhibitor of cyclin kinases. Nature 1993; 366: 701–704.
Noda A, Ning Y, Venable SF, Pereira-Smith OM, Smith JR . Cloning of senescent cell-derived inhibitors of DNA synthesis using an expression screen. Exp Cell Res 1994; 211: 90–98.
Bloom J, Pagano M . To be or not to be ubiquitinated? Cell Cycle 2004; 3: 138–140.
Pei XH, Xiong Y . Biochemical and cellular mechanisms of mammalian CDK inhibitors: a few unresolved issues. Oncogene 2005; 24: 2787–2795.
Gartel AL, Tyner AL . Transcriptional regulation of the p21((WAF1/CIP1)) gene. Exp Cell Res 1999; 246: 280–289.
Martin-Caballero J, Flores JM, Garcia-Palencia P, Serrano M . Tumor susceptibility of p21(Waf1/Cip1)-deficient mice. Cancer Res 2001; 61: 6234–6238.
Brugarolas J, Bronson RT, Jacks T . p21 is a critical CDK2 regulator essential for proliferation control in Rb-deficient cells. J Cell Biol 1998; 141: 503–514.
Franklin DS, Godfrey VL, O'Brien DA, Deng C, Xiong Y . Functional collaboration between different cyclin-dependent kinase inhibitors suppresses tumor growth with distinct tissue specificity. Mol Cell Biol 2000; 20: 6147–6158.
Yang W, Velcich A, Mariadason J, Nicholas C, Corner G, Houston M et al. p21(WAF1/cip1) is an important determinant of intestinal cell response to sulindac in vitro and in vivo. Cancer Res 2001; 61: 6297–6302.
Adnane J, Jackson RJ, Nicosia SV, Cantor AB, Pledger WJ, Sebti SM . Loss of p21WAF1/CIP1 accelerates Ras oncogenesis in a transgenic/knockout mammary cancer model. Oncogene 2000; 19: 5338–5347.
Roninson IB . Oncogenic functions of tumour suppressor p21(Waf1/Cip1/Sdi1): association with cell senescence and tumour-promoting activities of stromal fibroblasts. Cancer Lett 2002; 179: 1–14.
Coqueret O . New roles for p21 and p27 cell-cycle inhibitors: a function for each cell compartment? Trends Cell Biol 2003; 13: 65–70.
Besson A, Dowdy SF, Roberts JM . CDK inhibitors: cell cycle regulators and beyond. Dev Cell 2008; 14: 159–169.
Abbas T, Dutta A . p21 in cancer: intricate networks and multiple activities. Nat Rev Cancer 2009; 9: 400–414.
Gartel AL . p21(WAF1/CIP1) and cancer: a shifting paradigm? Biofactors 2009; 35: 161–164.
Charrier-Savournin FB, Chateau MT, Gire V, Sedivy J, Piette J, Dulic V . p21-Mediated nuclear retention of cyclin B1-Cdk1 in response to genotoxic stress. Mol Biol Cell 2004; 15: 3965–3976.
Cazzalini O, Scovassi AI, Savio M, Stivala LA, Prosperi E . Multiple roles of the cell cycle inhibitor p21(CDKN1A) in the DNA damage response. Mutat Res 2010; 704: 12–20.
Smits VA, Klompmaker R, Vallenius T, Rijksen G, Makela TP, Medema RH . p21 inhibits Thr161 phosphorylation of Cdc2 to enforce the G2 DNA damage checkpoint. J Biol Chem 2000; 275: 30638–30643.
Hall CC, Watkins JD, Ferguson SB, Foley LH, Georgopapadakou NH . Inhibitors of farnesyltransferase and Ras processing peptidase. Biochem Biophys Res Commun 1995; 217: 728–732.
Medema RH, Klompmaker R, Smits VA, Rijksen G . p21waf1 can block cells at two points in the cell cycle, but does not interfere with processive DNA-replication or stress-activated kinases. Oncogene 1998; 16: 431–441.
Dulic V, Stein GH, Far DF, Reed SI . Nuclear accumulation of p21Cip1 at the onset of mitosis: a role at the G2/M-phase transition. Mol Cell Biol 1998; 18: 546–557.
Dash BC, El-Deiry WS . Phosphorylation of p21 in G2/M promotes cyclin B-Cdc2 kinase activity. Mol Cell Biol 2005; 25: 3364–3387.
Niculescu AB III, Chen X, Smeets M, Hengst L, Prives C, Reed SI . Effects of p21(Cip1/Waf1) at both the G1/S and the G2/M cell cycle transitions: pRb is a critical determinant in blocking DNA replication and in preventing endoreduplication. Mol Cell Biol 1998; 18: 629–643.
Bates S, Ryan KM, Phillips AC, Vousden KH . Cell cycle arrest and DNA endoreduplication following p21Waf1/Cip1 expression. Oncogene 1998; 17: 1691–1703.
Lanni JS, Jacks T . Characterization of the p53-dependent postmitotic checkpoint following spindle disruption. Mol Cell Biol 1998; 18: 1055–1064.
Waldman T, Kinzler KW, Vogelstein B . p21 is necessary for the p53-mediated G1 arrest in human cancer cells. Cancer Res 1995; 55: 5187–5190.
Bunz F, Dutriaux A, Lengauer C, Waldman T, Zhou S, Brown JP et al. Requirement for p53 and p21 to sustain G2 arrest after DNA damage. Science 1998; 282: 1497–1501.
Vassilev LT, Tovar C, Chen S, Knezevic D, Zhao X, Sun H et al. Selective small-molecule inhibitor reveals critical mitotic functions of human CDK1. Proc Natl Acad Sci USA 2006; 103: 10660–10665.
Baus F, Gire V, Fisher D, Piette J, Dulic V . Permanent cell cycle exit in G2 phase after DNA damage in normal human fibroblasts. EMBO J 2003; 22: 3992–4002.
van der Waal MS, Hengeveld RC, van der Horst A, Lens SM . Cell division control by the Chromosomal Passenger Complex. Exp Cell Res 2012; 318: 1407–1420.
Hummer S, Mayer TU . Cdk1 negatively regulates midzone localization of the mitotic kinesin Mklp2 and the chromosomal passenger complex. Curr Biol 2009; 19: 607–612.
Mayer TU, Kapoor TM, Haggarty SJ, King RW, Schreiber SL, Mitchison TJ . Small molecule inhibitor of mitotic spindle bipolarity identified in a phenotype-based screen. Science 1999; 286: 971–974.
Mishima M, Kaitna S, Glotzer M . Central spindle assembly and cytokinesis require a kinesin-like protein/RhoGAP complex with microtubule bundling activity. Dev Cell 2002; 2: 41–54.
Glotzer M . Animal cell cytokinesis. Annu Rev Cell Dev Biol 2001; 17: 351–386.
Lindqvist A, van ZW, Karlsson RC, Wolthuis RM . Cyclin B1-Cdk1 activation continues after centrosome separation to control mitotic progression. PLoS Biol 2007; 5: e123.
Wolf F, Wandke C, Isenberg N, Geley S . Dose-dependent effects of stable cyclin B1 on progression through mitosis in human cells. EMBO J 2006; 25: 2802–2813.
Lindqvist A, Rodriguez-Bravo V, Medema RH . The decision to enter mitosis: feedback and redundancy in the mitotic entry network. J Cell Biol 2009; 185: 193–202.
Yuan J, Eckerdt F, Bereiter-Hahn J, Kurunci-Csacsko E, Kaufmann M, Strebhardt K . Cooperative phosphorylation including the activity of polo-like kinase 1 regulates the subcellular localization of cyclin B1. Oncogene 2002; 21: 8282–8292.
Amador V, Ge S, Santamaria PG, Guardavaccaro D, Pagano M . APC/C(Cdc20) controls the ubiquitin-mediated degradation of p21 in prometaphase. Mol Cell 2007; 27: 462–473.
Wolf F, Sigl R, Geley S . '... The end of the beginning': cdk1 thresholds and exit from mitosis. Cell Cycle 2007; 6: 1408–1411.
Pomerening JR, Ubersax JA, Ferrell JE Jr . Rapid cycling and precocious termination of G1 phase in cells expressing CDK1AF. Mol Biol Cell 2008; 19: 3426–3441.
Trakala M, Fernandez-Miranda G, Perez dC I, Heeschen C, Malumbres M . Aurora B, prevents delayed DNA replication and premature mitotic exit by repressing p21 (Cip1). Cell Cycle 2013; 12: 7.
Zimniak T, Fitz V, Zhou H, Lampert F, Opravil S, Mechtler K et al. Spatiotemporal regulation of Ipl1/Aurora activity by direct Cdk1 phosphorylation. Curr Biol 2012; 22: 787–793.
Barrett RM, Osborne TP, Wheatley SP . Phosphorylation of survivin at threonine 34 inhibits its mitotic function and enhances its cytoprotective activity. Cell Cycle 2009; 8: 278–283.
Tsukahara T, Tanno Y, Watanabe Y . Phosphorylation of the CPC by Cdk1 promotes chromosome bi-orientation. Nature 2010; 467: 719–723.
Nakajima Y, Cormier A, Tyers RG, Pigula A, Peng Y, Drubin DG et al. Ipl1/Aurora-dependent phosphorylation of Sli15/INCENP regulates CPC-spindle interaction to ensure proper microtubule dynamics. J Cell Biol 2011; 194: 137–153.
Date D, Dreier MR, Borton MT, Bekier ME, Taylor WR . Effects of phosphatase and proteasome inhibitors on Borealin phosphorylation and degradation. J Biochem 2012; 151: 361–369.
Xu Z, Ogawa H, Vagnarelli P, Bergmann JH, Hudson DF, Ruchaud S et al. INCENP-aurora B interactions modulate kinase activity and chromosome passenger complex localization. J Cell Biol 2009; 187: 637–653.
Mishima M, Pavicic V, Gruneberg U, Nigg EA, Glotzer M . Cell cycle regulation of central spindle assembly. Nature 2004; 430: 908–913.
Jiang W, Jimenez G, Wells NJ, Hope TJ, Wahl GM, Hunter T et al. PRC1: a human mitotic spindle-associated CDK substrate protein required for cytokinesis. Mol Cell 1998; 2: 877–885.
Mollinari C, Kleman JP, Jiang W, Schoehn G, Hunter T, Margolis RL . PRC1 is a microtubule binding and bundling protein essential to maintain the mitotic spindle midzone. J Cell Biol 2002; 157: 1175–1186.
Hu CK, Ozlu N, Coughlin M, Steen JJ, Mitchison TJ . Plk1 negatively regulates PRC1 to prevent premature midzone formation before cytokinesis. Mol Biol Cell 2012; 23: 2702–2711.
Dulic V, Kaufmann WK, Wilson SJ, Tlsty TD, Lees E, Harper JW et al. p53-dependent inhibition of cyclin-dependent kinase activities in human fibroblasts during radiation-induced G1 arrest. Cell 1994; 76: 1013–1023.
Wu S, Cetinkaya C, Munoz-Alonso MJ, von der LN, Bahram F, Beuger V et al. Myc represses differentiation-induced p21CIP1 expression via Miz-1-dependent interaction with the p21 core promoter. Oncogene 2003; 22: 351–360.
Kreis NN, Sommer K, Sanhaji M, Kramer A, Matthess Y, Kaufmann M et al. Long-term downregulation of Polo-like kinase 1 increases the cyclin-dependent kinase inhibitor p21(WAF1/CIP1). Cell Cycle 2009; 8: 460–472.
Sanhaji M, Friel CT, Kreis NN, Kramer A, Martin C, Howard J et al. Functional and spatial regulation of mitotic centromere-associated kinesin by cyclin-dependent kinase 1. Mol Cell Biol 2010; 30: 2594–2607.
Sanhaji M, Louwen F, Zimmer B, Kreis NN, Roth S, Yuan J . Polo-like kinase 1 inhibitors, mitotic stress and the tumor suppressor p53. Cell Cycle 2013; 12: 9 1340–51.
Yuan J, Sanhaji M, Kramer A, Reindl W, Hofmann M, Kreis NN et al. Polo-box domain inhibitor poloxin activates the spindle assembly checkpoint and inhibits tumor growth in vivo. Am J Pathol 2011; 179: 2091–2099.
Kreis NN, Sanhaji M, Kramer A, Sommer K, Rodel F, Strebhardt K et al. Restoration of the tumor suppressor p53 by downregulating cyclin B1 in human papillomavirus 16/18-infected cancer cells. Oncogene 2010; 29: 5591–5603.
Acknowledgements
The work was supported by Deutsche Krebshilfe (#108553 and #109672 to JY), Deutsche Forschungsgemeinschaft (#Yu 156/2-1 to JY) and by the LOEWE Center for Cell and Gene Therapy Frankfurt (III L 4- 518/17.004 (2010) to MAR). We thank Dr TU Mayer, University of Konstanz, for kindly providing the MKLP2 antibody. We are grateful to Drs KW Kinzler and B Vogelstein, Ludwig Center at Johns Hopkins, Howard Hughes Medical Institute, Baltimore, for the cell lines HCT116 p21+/+ and HCT116 p21−/−.
Author information
Affiliations
Corresponding author
Ethics declarations
Competing interests
The authors declare no conflicts of interest.
Additional information
Supplementary Information accompanies this paper on the Oncogene website
Rights and permissions
About this article
Cite this article
Kreis, NN., Sanhaji, M., Rieger, M. et al. p21Waf1/Cip1 deficiency causes multiple mitotic defects in tumor cells. Oncogene 33, 5716–5728 (2014). https://doi.org/10.1038/onc.2013.518
Received:
Revised:
Accepted:
Published:
Issue Date:
DOI: https://doi.org/10.1038/onc.2013.518
Keywords
- p21
- Cdk1
- Aurora B
- chromosome segregation
- cytokinesis
Further reading
-
The p53/p73 - p21CIP1 tumor suppressor axis guards against chromosomal instability by restraining CDK1 in human cancer cells
Oncogene (2021)
-
Nuclear myosin 1 activates p21 gene transcription in response to DNA damage through a chromatin-based mechanism
Communications Biology (2020)
-
Potential involvement of RITA in the activation of Aurora A at spindle poles during mitosis
Oncogene (2019)
-
Deficiency of RITA results in multiple mitotic defects by affecting microtubule dynamics
Oncogene (2017)
-
Less understood issues: p21Cip1 in mitosis and its therapeutic potential
Oncogene (2015)







