Abstract
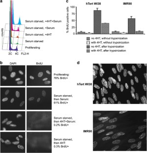
We developed a clonal WI-38hTERT/GFP-RAF1-ER immortal cell line to study RAF-induced senescence of human fibroblasts. Activation of the GFP-RAF1-ER kinase by addition of 4-hydroxy-tamoxifen led to a robust induction of senescence within one population doubling, accompanied by the assembly of heterochromatic foci. At least two pathways contribute in parallel to this senescence leading to the accumulation of p15, p16, p21 and p27 inhibitors of cyclin-dependent kinases (CKIs). Cells that traversed S phase after RAF1 kinase activation experienced a replicative stress manifested by phosphorylation of H2AX and Chk2 and synthesis of p21. However, about half the cells in the population were blocked without passing through S phase and did not show activation of DNA-damage checkpoints. When the cells were cultivated in 5% oxygen, RAF1 activation generated minimal reactive oxygen species, but RAF-induced senescence occurred efficiently in these conditions even in the presence of anti-oxidants or inhibitors of DNA checkpoint pathways. Despite the presence of heterochromatic foci, simultaneous knockdown of p16 and p21 with inactivation of the GFP-RAF1-ER kinase led to rapid reversion of the senescent state with the majority of cells becoming competent for long-term proliferation. These results demonstrate that replicative and oxidative stresses are not required for RAF-induced senescence, and this senescence is readily reversed upon loss of CKIs.
This is a preview of subscription content, access via your institution
Access options
Subscribe to this journal
Receive 50 print issues and online access
276,54 € per year
only 5,53 € per issue
Buy this article
- Purchase on SpringerLink
- Instant access to full article PDF
Prices may be subject to local taxes which are calculated during checkout







Similar content being viewed by others
References
Bartkova J, Rezaei N, Liontos M, Karakaidos P, Kletsas D, Issaeva N et al. (2006). Oncogene-induced senescence is part of the tumorigenesis barrier imposed by DNA damage checkpoints. Nature 444: 633–637.
Beausejour CM, Krtolica A, Galimi F, Narita M, Lowe SW, Yaswen P et al. (2003). Reversal of human cellular senescence: roles of the p53 and p16 pathways. EMBO J 22: 4212–4222.
Brahimi-Horn MC, Pouyssegur J . (2007). Oxygen, a source of life and stress. FEBS Lett 581: 3582–3591.
Campisi J, d'Adda di Fagagna F . (2007). Cellular senescence: when bad things happen to good cells. Nat Rev Mol Cell Biol 8: 729–740.
Chicas A, Wang X, Zhang C, McCurrach M, Zhao Z, Mert O et al. (2010). Dissecting the unique role of the retinoblastoma tumor suppressor during cellular senescence. Cancer Cell 17: 376–387.
Coats S, Flanagan WM, Nourse J, Roberts JM . (1996). Requirement of p27Kip1 for restriction point control of the fibroblast cell cycle. Science 272: 877–880.
Collado M, Serrano M . (2010). Senescence in tumours: evidence from mice and humans. Nat Rev Cancer 10: 51–57.
Contrepois K, Ezan E, Mann C, Fenaille F . (2010). Ultra-high performance liquid chromatography-mass spectrometry for the fast profiling of histone post-translational modifications. J Proteome Res 9: 5501–5509.
Coppe JP, Patil CK, Rodier F, Sun Y, Munoz DP, Goldstein J et al. (2008). Senescence-associated secretory phenotypes reveal cell-nonautonomous functions of oncogenic RAS and the p53 tumor suppressor. PLoS Biol 6: 2853–2868.
Courtois-Cox S, Genther Williams SM, Reczek EE, Johnson BW, McGillicuddy LT, Johannessen CM et al. (2006). A negative feedback signaling network underlies oncogene-induced senescence. Cancer Cell 10: 459–472.
Dalerba P, Guiducci C, Poliani PL, Cifola I, Parenza M, Frattini M et al. (2005). Reconstitution of human telomerase reverse transcriptase expression rescues colorectal carcinoma cells from in vitro senescence: evidence against immortality as a constitutive trait of tumor cells. Cancer Res 65: 2321–2329.
Di Micco R, Fumagalli M, Cicalese A, Piccinin S, Gasparini P, Luise C et al. (2006). Oncogene-induced senescence is a DNA damage response triggered by DNA hyper-replication. Nature 444: 638–642.
Dolado I, Swat A, Ajenjo N, De Vita G, Cuadrado A, Nebreda AR . (2007). p38alpha MAP kinase as a sensor of reactive oxygen species in tumorigenesis. Cancer Cell 11: 191–205.
Du W, Pogoriler J . (2006). Retinoblastoma family genes. Oncogene 25: 5190–5200.
Forsyth NR, Evans AP, Shay JW, Wright WE . (2003). Developmental differences in the immortalization of lung fibroblasts by telomerase. Aging Cell 2: 235–243.
Funayama R, Saito M, Tanobe H, Ishikawa F . (2006). Loss of linker histone H1 in cellular senescence. J Cell Biol 175: 869–880.
Galvani A, Courbeyrette R, Agez M, Ochsenbein F, Mann C, Thuret JY . (2008). In vivo study of the nucleosome assembly functions of ASF1 histone chaperones in human cells. Mol Cell Biol 28: 3672–3685.
Hahne F, LeMeur N, Brinkman RR, Ellis B, Haaland P, Sarkar D et al. (2009). flowCore: a Bioconductor package for high throughput flow cytometry. BMC Bioinform 10: 106.
Han J, Sun P . (2007). The pathways to tumor suppression via route p38. Trends Biochem Sci 32: 364–371.
Hayflick L, Moorhead PS . (1961). The serial cultivation of human diploid cell strains. Exp Cell Res 25: 585–621.
Herbig U, Jobling WA, Chen BP, Chen DJ, Sedivy JM . (2004). Telomere shortening triggers senescence of human cells through a pathway involving ATM, p53, and p21(CIP1), but not p16(INK4a). Mol Cell 14: 501–513.
Hickson I, Zhao Y, Richardson CJ, Green SJ, Martin NM, Orr AI et al. (2004). Identification and characterization of a novel and specific inhibitor of the ataxia-telangiectasia mutated kinase ATM. Cancer Res 64: 9152–9159.
Iwasa H, Han J, Ishikawa F . (2003). Mitogen-activated protein kinase p38 defines the common senescence-signalling pathway. Genes Cells 8: 131–144.
Jun JI, Lau LF . (2010). The matricellular protein CCN1 induces fibroblast senescence and restricts fibrosis in cutaneous wound healing. Nat Cell Biol 12: 676–685.
Kennedy AL, Morton JP, Manoharan I, Nelson DM, Jamieson NB, Pawlikowski JS et al. (2011). Activation of the PIK3CA7sol;AKT pathway suppresses senescence induced by an activated RAS oncogene to promote tumorigenesis. Mol Cell 42: 36–49.
Kuilman T, Michaloglou C, Mooi WJ, Peeper DS . (2010). The essence of senescence. Genes Dev 24: 2463–2479.
Lee AC, Fenster BE, Ito H, Takeda K, Bae NS, Hirai T et al. (1999). Ras proteins induce senescence by altering the intracellular levels of reactive oxygen species. J Biol Chem 274: 7936–7940.
Lin AW, Barradas M, Stone JC, van Aelst L, Serrano M, Lowe SW . (1998). Premature senescence involving p53 and p16 is activated in response to constitutive MEK7sol;MAPK mitogenic signaling. Genes Dev 12: 3008–3019.
Mallette FA, Gaumont-Leclerc MF, Ferbeyre G . (2007). The DNA damage signaling pathway is a critical mediator of oncogene-induced senescence. Genes Dev 21: 43–48.
Meloche S, Pouyssegur J . (2007). The ERK1/2 mitogen-activated protein kinase pathway as a master regulator of the G1- to S-phase transition. Oncogene 26: 3227–3239.
Michaloglou C, Vredeveld LC, Soengas MS, Denoyelle C, Kuilman T, van der Horst CM et al. (2005). BRAFE600-associated senescence-like cell cycle arrest of human naevi. Nature 436: 720–724.
Moiseeva O, Bourdeau V, Roux A, Deschenes-Simard X, Ferbeyre G . (2009). Mitochondrial dysfunction contributes to oncogene-induced senescence. Mol Cell Biol 29: 4495–4507.
Nakanishi M, Adami GR, Robetorye RS, Noda A, Venable SF, Dimitrov D et al. (1995). Exit from G0 and entry into the cell cycle of cells expressing p21Sdi1 antisense RNA. Proc Natl Acad Sci USA 92: 4352–4356.
Narita M, Krizhanovsky V, Nunez S, Chicas A, Hearn SA, Myers MP et al. (2006). A novel role for high-mobility group a proteins in cellular senescence and heterochromatin formation. Cell 126: 503–514.
Narita M, Nunez S, Heard E, Lin AW, Hearn SA, Spector DL et al. (2003). Rb-mediated heterochromatin formation and silencing of E2F target genes during cellular senescence. Cell 113: 703–716.
Niault TS, Baccarini M . (2010). Targets of Raf in tumorigenesis. Carcinogenesis 31: 1165–1174.
Pajalunga D, Mazzola A, Salzano AM, Biferi MG, De Luca G, Crescenzi M . (2007). Critical requirement for cell cycle inhibitors in sustaining nonproliferative states. J Cell Biol 176: 807–818.
Popov N, Gil J . (2010). Epigenetic regulation of the INK4b-ARF-INK4a locus: in sickness and in health. Epigenetics 5: 685–690.
Rai P, Young JJ, Burton DG, Giribaldi MG, Onder TT, Weinberg RA . (2011). Enhanced elimination of oxidized guanine nucleotides inhibits oncogenic RAS-induced DNA damage and premature senescence. Oncogene 30: 1489–1496.
Rajalingam K, Schreck R, Rapp UR, Albert S . (2007). Ras oncogenes and their downstream targets. Biochim Biophys Acta 1773: 1177–1195.
R Development Core Team (2010). R: A language and Environment for Statistical Computing. R Foundation for Statistical Computing, Vienna, Austria. ISBN 3-900051-07-0 URL http://www.R-project.org.
Robles SJ, Buehler PW, Negrusz A, Adami GR . (1999). Permanent cell cycle arrest in asynchronously proliferating normal human fibroblasts treated with doxorubicin or etoposide but not camptothecin. Biochem Pharmacol 58: 675–685.
Sage J, Mulligan GJ, Attardi LD, Miller A, Chen S, Williams B et al. (2000). Targeted disruption of the three Rb-related genes leads to loss of G(1) control and immortalization. Genes Dev 14: 3037–3050.
Satyanarayana A, Greenberg RA, Schaetzlein S, Buer J, Masutomi K, Hahn WC et al. (2004). Mitogen stimulation cooperates with telomere shortening to activate DNA damage responses and senescence signaling. Mol Cell Biol 24: 5459–5474.
Serrano M, Lin AW, McCurrach ME, Beach D, Lowe SW . (1997). Oncogenic ras provokes premature cell senescence associated with accumulation of p53 and p16INK4a. Cell 88: 593–602.
Takahashi A, Ohtani N, Yamakoshi K, Iida S, Tahara H, Nakayama K et al. (2006). Mitogenic signalling and the p16INK4a-Rb pathway cooperate to enforce irreversible cellular senescence. Nat Cell Biol 8: 1291–1297.
Terry NH, White RA . (2006). Flow cytometry after bromodeoxyuridine labeling to measure S and G2+M phase durations plus doubling times in vitro and in vivo. Nat Protoc 1: 859–869.
Wang W, Chen JX, Liao R, Deng Q, Zhou JJ, Huang S et al. (2002). Sequential activation of the MEK-extracellular signal-regulated kinase and MKK3/6-p38 mitogen-activated protein kinase pathways mediates oncogenic ras-induced premature senescence. Mol Cell Biol 22: 3389–3403.
Wei S, Sedivy JM . (1999). Expression of catalytically active telomerase does not prevent premature senescence caused by overexpression of oncogenic Ha-Ras in normal human fibroblasts. Cancer Res 59: 1539–1543.
Young AR, Narita M, Ferreira M, Kirschner K, Sadaie M, Darot JF et al. (2009). Autophagy mediates the mitotic senescence transition. Genes Dev 23: 798–803.
Yu Q, La Rose J, Zhang H, Takemura H, Kohn KW, Pommier Y . (2002). UCN-01 inhibits p53 up-regulation and abrogates gamma-radiation-induced G(2)-M checkpoint independently of p53 by targeting both of the checkpoint kinases, Chk2 and Chk1. Cancer Res 62: 5743–5748.
Zhu J, Woods D, McMahon M, Bishop JM . (1998). Senescence of human fibroblasts induced by oncogenic Raf. Genes Dev 12: 2997–3007.
Acknowledgements
We thank Chiara Castelli (Istituto Nazionale per lo Studio e la Cura dei Tumori, Milan, Italy) for pLXSN-hTERT, Marco Crescenzi (Istituto Superiore di Sanità, Rome, Italy) for GST-CKI plasmids, and Martin McMahon (University of California San Francisco, USA) for the RAF1-ER plasmids, the IMR90/GFP-RAF1-ER cells and for invaluable advice. JYT thanks Masashi Narita for fruitful discussions and we also thank Michel Toledano for comments on the manuscript. This work was supported by grants from the French National Research Agency (ANR-07-BLAN-0098-CSD8) and the French Association for Cancer Research (ARC 4917), and benefited from discussions within the CEA/Curie network on Replication, Chromosomal Instability, and Cancer. SR is the recipient of a postdoctoral fellowship from the French Association for Cancer Research, and KC received a CEA Irtelis doctoral fellowship through the CEA Plasticity and Instability of the Genome Intramural Program.
Author information
Authors and Affiliations
Corresponding author
Ethics declarations
Competing interests
The authors declare no conflict of interest.
Additional information
Supplementary Information accompanies the paper on the Oncogene website
Supplementary information
Rights and permissions
About this article
Cite this article
Jeanblanc, M., Ragu, S., Gey, C. et al. Parallel pathways in RAF-induced senescence and conditions for its reversion. Oncogene 31, 3072–3085 (2012). https://doi.org/10.1038/onc.2011.481
Received:
Revised:
Accepted:
Published:
Issue Date:
DOI: https://doi.org/10.1038/onc.2011.481


