Abstract
Eucaryotic cell nuclei contain a number of different organelles that are highly dynamic structures and respond to a variety of stimuli. Here we investigated the effect of UV irradiation on a recently identified group of organelles, Histone Locus Bodies. Histone Locus Bodies contain at least two main proteins, FLASH and NPAT, and have been shown to be involved in replication-dependent histone gene transcription. We show that these organelles are disrupted after sublethal irradiation and both FLASH and NPAT are degraded, which in turn results in cell-cycle arrest at the S/G2 transition. The effect on the cell cycle is due to reduced transcription of histone genes and restoring normal histone protein levels by stabilizing histone mRNA allows cells to progress through the cell cycle. This provides a novel mechanism of S-phase arrest in response to DNA damage that potentially allows DNA repair before cells continue into mitosis, and thus prevents transmission of genomic alterations.
Introduction
The nucleus is a complex structure containing a number of different organelles known as nuclear bodies including, among others, nucleoli, PML bodies, Cajal bodies (CBs), splicing speckles. Identification of the components of these organelles is not always easy as they are highly dynamic structures that change composition in response to a number of events including cell-cycle phase and many proteins can be found in more than one nuclear compartment. The number of these structures therefore keeps increasing as more careful analyses are performed. Along with others, we have recently identified Histone Locus Bodies (HLBs) in mammalian cells (Bongiorno-Borbone et al., 2008; Ghule et al., 2008), previously described in Drosophila (Liu et al., 2006; Matera, 2006). HLBs are associated with replication-dependent histone gene clusters on chromosomes 1 and 6 (Ghule et al., 2008) and contain at least two main proteins, FLASH (Bongiorno-Borbone et al., 2008) and NPAT (Bongiorno-Borbone et al., 2008; Ghule et al., 2008). Both FLASH and NPAT are involved in regulation of histone gene transcription and cell-cycle control (Ma et al., 2000; Zhao et al., 2000; Wei et al., 2003; Ye et al., 2003; Wang et al., 2004; Barcaroli et al., 2006a, 2006b). Indeed, downregulation of either FLASH or NPAT results in reduced histone gene transcription and cell-cycle arrest. HLBs are often associated with CBs and the two show a variable degree of colocalization, depending on the cell line analysed. Moreover the degree of colocalization is cell-cycle dependent, reaching its maximum in the S phase when all coilin (the main marker of CBs)-positive bodies are also FLASH positive (Bongiorno-Borbone et al., 2008). The two bodies, although clearly independent, are tightly associated as downregulation of FLASH results in coilin delocalization (Barcaroli et al., 2006b).
The number of HLBs is tightly controlled in cells and varies with the cell cycle (Bongiorno-Borbone et al., 2008), disappearing in mitosis, reappearing in G1 and doubling in the S phase. The two HLBs found in G1 cells associate with the replication-dependent histone gene cluster on chromosome 6 (6p21) whereas the additional two bodies found in the S phase associate with the other histone gene cluster on chromosome 1 (1q21) (Ghule et al., 2008). Cancer cell lines, however, show a much more variable number of HLBs that clearly correlates with chromosome numbers, suggesting a function for these organelles in the control of ploidy (Bongiorno-Borbone et al., 2008; Ghule et al., 2008).
In response to DNA damage, morphology and biochemical composition of nuclear organelles, often change dramatically (reviewed in Dellaire and Bazett-Jones, 2007). Indeed, Cioce et al. (2006) have shown that 6 h after UV-C treatment, coilin is redistributed to hundreds of smaller foci, whereas other components of CBs remain in residual bodies. This is dependent on the association of coilin with the proteasome activator subunit γ that is upregulated in response to UV-C treatment. Coilin delocalization is reversible and within 12 h a partial recovery of coilin containing CBs is observed. In addition Su et al. (2004) have shown that, in response to ionizing radiation, NPAT is delocalized from HLBs and this results in reduced histone gene transcription. All these data suggest that HLBs, like other nuclear organelles, respond dynamically to DNA damage to induce cell-cycle arrest and allow DNA repair.
Here we further investigate the effect of DNA damage on the structure of CBs and HLBs. Our results show that both organelles are disrupted after UV treatment, although with different kinetics, and that both coilin and FLASH are first redistributed in the nucleus and then degraded. We also show a functional role for HLBs in response to DNA damage because delayed disruption of these bodies through upregulation of FLASH also delays UV-dependent cell-cycle arrest. In particular, upregulation of FLASH affects cells blocked in S phase and not those blocked in G1. We also show that this effect depends on maintenance of normal levels of histone gene transcription.
Results
UV treatment results in CBs and HLBs disruption with delocalization of their components
We investigated the effect of UV treatment on CBs and HLBs. H1299 cells were irradiated with a sublethal dose of UV and then left to recover for the indicated time points. As shown in Supplementary Figure S1, cells survive for 12 h after treatment and only then do a small percentage of cells start to die reaching a maximum of 20% after 48 h as determined by measuring the sub-G1 peak of propidium iodide (PI)-stained fixed cells (Supplementary Figure S1A) (Galluzzi et al., 2009). Death occurs initially by classic apoptosis and then secondary necrosis occurs (Supplementary Figure S1B). When we analysed the effect of this treatment on CBs and HLBs, we found that very early on there is a loss of both CBs labeled with coilin and HLBs labeled with FLASH, although with slightly different kinetics (Figures 1a and b). Although CBs are completely disrupted after 6 h from treatment and then start recovering, returning to the same number after approximately 24 h, HLBs show a slower decrease, completely disappearing only after approximately 12 h. Recovery of HLBs is only seen at later time points in cells surviving the treatment. Interestingly, HLBs disappearance is proportional to formation of double strand breaks, indeed as phosphorylated H2AX staining appears HLBs disappear only to reform in those cells where damage is repaired (Supplementary Figure S1C) (Marti et al., 2006). In fact, 24 h after UV treatment HLBs reappear in those cells where γH2AX staining is negative. Similar kinetics of HLBs disappearance is obtained if they are labeled with anti-NPAT antibodies (Supplementary Figure 2). In addition, although UV treatment results in disappearance of FLASH and NPAT staining, paralleled by reduction of their protein levels (Figure 1e and Supplementary Figure S2), coilin is initially redistributed to the nucleus showing a typical micropunctate staining (Figure 1a), already described by Cioce et al. (2006). Coilin is then recruited from the diffused nuclear pool and concentrated into CBs. Indeed CBs number returns to normal levels whereas total coilin protein levels remain low (Figures 1a–e). This apparent discrepancy between CB immunostaining and protein expression has been observed in at least six separate experiments, and the specificity of the antibody is showed in Figure 1f, because RNAi against coilin greatly reduces expression by western blot. Soon after UV treatment together with the previously described micropunctate staining, coilin is concentrated into foci that appear much bigger than normal CBs (Figure 1a). At this stage, we are not sure what these foci are and if they have a functional role but their appearance is consistent at the same time points in all experiments performed. Because of this uncertainty, these large foci have not been counted as CBs in our experiments. We have however counted these foci separately (Figure 1c) and shown that their presence is inversely correlated to the number of CBs. This effect on both CBs and HLBs is not restricted to one cell line, but occurs in all cell lines tested with similar kinetics (Supplementary Figures S3 and S4) and seems to be independent of p53 because it occurs in both p53-positive and p53-negative cells.
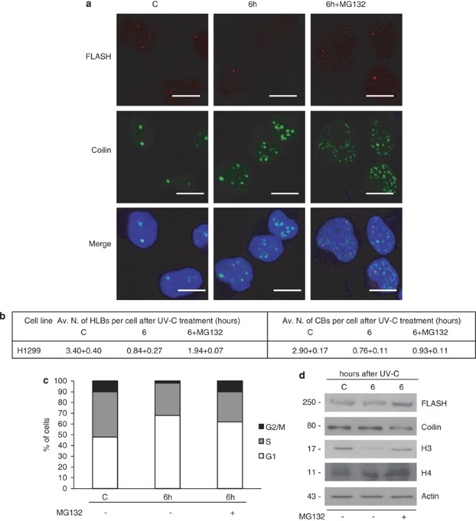
H1299 cells were irradiated with 30 J/m2 UV-C and then allowed to recover for the indicated time points. Control (C) indicates the untreated cells throughout the figure. (a) Cells were stained with anti-FLASH antibody (red) and anti-coilin antibody (green). Arrows indicate an example of foci counted as Cajal bodies (CBs; white) and larger bodies that appear during recovery that were not counted (red) (scale bar,10 μm). (b) Average number per cell, of histone locus bodies (HLBs) stained with FLASH and CBs stained with coilin counted in a 100 cells. All cells in the field were counted even if CBs or HLBs are completely absent. Numbers are an average of three independent experiments. (c) Average number per cell, of coilin-positive CBs and of coilin-positive macroaggregates counted in a 100 cells. (d) Cell-cycle distribution of H1299 cells at the different time points after UV-C treatment evaluated by propidium iodide (PI) staining. Percentage of cells in G1 (white), S (gray) and G2/M (black) are reported. (e and f) Western blot of H1299 cells using antibodies against: FLASH, coilin and actin as a loading control. Numbers on the left indicate the corresponding molecular weights.
In contrast to coilin, FLASH protein returns to control levels before the number of FLASH bodies is completely restored.
The effect on CBs and HLBs is accompanied under these conditions by a cell-cycle arrest that peaks after 12 h of treatment with complete disappearance of cells in G2/M (Figure 1d). At later time points although part of the cells irreversibly damaged die, surviving cells gradually reenter the cell cycle and at the same time recover a normal number of both CBs and HLBs with a normal morphological appearance.
FLASH but not coilin degradation in response to UV is proteasome dependent
Because proteasome-dependent degradation of cell-cycle-regulating proteins in response to DNA damage is well known, we investigated whether reduction of coilin and FLASH levels was due to proteasome-dependent degradation by treating cells with MG132 a well-established proteasome inhibitor. As shown in Figure 2d, although MG132 protects FLASH from degradation, it has little or any effect on coilin levels at 6 h. We were unable to see if MG132 stabilized coilin at later time points, because MG132 becomes toxic after 6 h, especially after UV-C exposure. Similarly when we analysed the number of CBs and HLBs after UV treatment in the presence of MG132, we noticed that blocking proteasome degradation results in protection of only HLBs but not CBs (Figures 2a and b).
(a) H1299 cells were treated (6 h+MG132) or not (6 h) with 20 μg/ml MG132 immediately after irradiation with 30 J/m2 UV-C and allowed to recover for 6 h. Control (C) indicates untreated cells throughout the figure. Cells were stained with anti-FLASH antibody (red) and anti-coilin antibody (green) (scale bar, 10 μm). MG132 protects histone locus bodies (HLBs) but not Cajal bodies (CBs) from UV-C-dependent degradation. (b) Average number per cell, of HLBs stained with FLASH and CBs stained with coilin counted in a 100 cells. All cells in the field were counted even if CBs or HLBs are completely absent. Numbers are an average of three independent experiments. (c) Cell-cycle distribution of H1299 cells at the different time points after UV-C treatment in the presence or absence of MG132, evaluated by propidium iodide (PI) staining. Percentage of cells in G1 (white), S (gray) and G2/M (black) are reported. (d) Western blot of H1299 cells treated as described above using antibodies against: FLASH, coilin, histone H3 (H3), histone H4 (H4) and actin as a loading control. Numbers on the left indicate the corresponding molecular weights.
Because UV treatment also results in cell-cycle arrest, we investigated the possibility that protecting HLB resulted in an effect on cell cycle. Indeed as shown in Figure 2c when cells were treated with 20 μg/ml MG132, no reduction of the G2/M phase was observed. This was paralleled by protection of FLASH protein levels (Figure 2d) and increased numbers of HLBs as compared with nontreated cells (Figures 2a and b). Moreover, consistent with a function for HLBs in histone gene transcription regulation, treatment with MG132 resulted in protection of histone H3 and H4 protein levels that decrease after 6 h from UV treatment. Clearly this could be a direct effect of MG132 on histone protein stability or on other checkpoint-regulating proteins such as cdc25a.
FLASH overexpression partially protects UV-treated cells from cell-cycle arrest
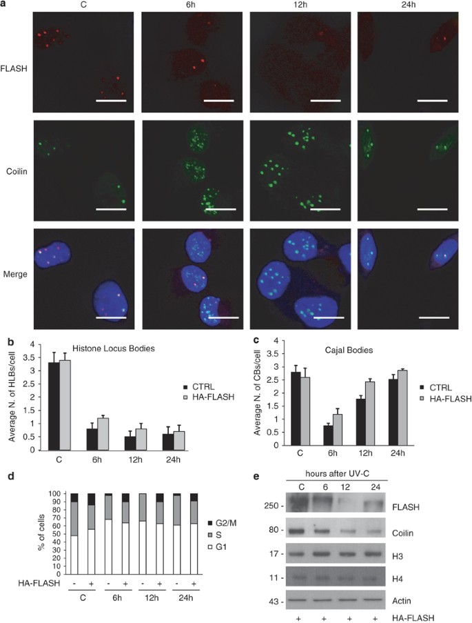
To show a direct function of FLASH and HLB in cell-cycle arrest in response to UV treatment, we overexpressed FLASH and then treated cells with UV. As shown in Figure 3, overexpression of FLASH results in a delay in loss of HLBs (Figures 3a and b) and FLASH protein (Figure 3e) as well as an increased number of cells in the G2/M phase of the cell cycle (Figure 3d). This experiment clearly shows that loss of FLASH has a direct function in UV-dependent cell-cycle arrest. Because we have previously shown that downregulation of FLASH blocks cells in the S phase of the cell cycle (Barcaroli et al., 2006a), we expected that increased FLASH levels would mostly affect the S/G2 transition. In fact, the number of cells in G1 is not reduced whereas there is an increase of cells in G2/M phase and a reduction of cells in the S phase (Figure 3d).
H1299 cells were transfected with a plasmid for FLASH expression (pCDNA-HA-FLASH) then irradiated with 30 J/m2 UV-C and then allowed to recover for the indicated time points. C indicates cells transfected with pCDNA-HA-FLASH but not irradiated throughout the figure. (a) Cells were stained with anti-FLASH antibody (red) and anti-coilin antibody (green) (scale bar, 10 μm). (b) Average number of histone locus bodies (HLBs) per cell (stained with FLASH antibodies) counted in a 100 cells untreated (C) or treated with UV-C and allowed to recover for the indicated time points. The average number of HLBs per cells is reported for cells transfected with HA-FLASH (gray) or with an empty vector (black). Numbers are an average of three independent experiments. (c) Average number of Cajal bodies (CBs) per cell (stained with coilin antibodies) counted in a 100 cells: untreated (C) or treated with UV-C and allowed to recover for the indicated time points. The average number of CBs per cells is reported for cells transfected with HA-FLASH (gray) or with an empty vector (black). Numbers are an average of three independent experiments. (d) Cell-cycle distribution of H1299 cells, transfected with either HA-FLASH (+) or with a control vector (−) and treated with UV-C and allowed to recover for the indicated time points. Percentage of cells in G1 (white), S (gray) and G2/M (black) are reported. (e) Western blot of H1299 cells treated as described above, using antibodies against: FLASH, coilin, histone H3 (H3), histone H4 (H4) and actin as a loading control. Numbers on the left indicate the corresponding molecular weights.
As shown in Figure 3e, transfection with FLASH results in maintenance of normal histone gene levels in response to UV treatment, suggesting that S-phase block is linked to decreased histone levels.
As evident from the data in Figures 3a–c, overexpression of FLASH also affects the number of CBs. Indeed, the number of CBs is higher in FLASH-transfected cells as compared with untreated cells. We cannot exclude at this time that this effect of FLASH on CBs also has a function in cell-cycle control.
FLASH-dependent S-phase arrest is dependent on histone levels
We have previously shown that FLASH directly regulates replication-dependent histone gene transcription and that depletion of FLASH results in reduction of histone levels as well as a dramatic block of cells in the S phase of the cell cycle. However, a question always remained if the effect on cell cycle was a consequence of decreased histone levels or a direct effect of FLASH on checkpoint proteins. To show the function of histone levels on the cell cycle, we protected histone mRNA by overexpressing SLBP, a protein that binds to the stem loop in the 3′ UTR of the histone mRNA increasing its stability. As shown in Figure 4, downregulation of FLASH by shRNA results in S-phase arrest and reduced histone mRNA, although when SLBP is overexpressed histone mRNA levels are unchanged and FLASH-induced cell-cycle arrest almost completely overcome. Again the effect is seen on the S-phase block whereas SLBP has no effect on the UV-induced G1 arrest.
(a) Cell-cycle distribution of H1299 cells transfected with either an empty vector (pCDNA) or a vector-expressing SLBP (HA-SLBP) with or without a plasmid for downregulation of FLASH by shRNA (shFLASH). Percentage of cells in G1 (white), S (gray) and G2/M (black) are reported. (b) Semiquantitative reverse transcription (RT)–PCR of RNA extracted from H1299 cells transfected as described above, using primers for: FLASH, histone H3 (H3), histone H4 (H4) and actin as a control. (c) Cell-cycle distribution of H1299 cells transfected with either an empty vector (pCDNA) or a vector-expressing SLBP (HA-SLBP) and either untreated (C) or treated with 30 J/m2 UV-C and allowed to recover for 6 h. Percentage of cells in G1 (white), S (gray) and G2/M (black) are reported. (d) Semiquantitative RT–PCR of RNA extracted from H1299 cells treated as described above, using primers for: FLASH, histone H3 (H3), histone H4 (H4) and actin as a control. (e) Western blot of H1299 cells treated as described above, using antibodies against: histone H3 (H3), histone H4 (H4) and actin as a loading control. Numbers on the left indicate the corresponding molecular weights.
We then investigated if sustaining histone protein levels by SLBP overexpression protected cells from UV-dependent S/G2 cell-cycle arrest. As shown in Figure 4, overexpression of SLBP results in maintenance of normal histone mRNA and protein levels and in strong reduction of cell-cycle-arrested cells.
Discussion
CBs are dynamic organelles involved in a number of nuclear functions, and their function and structure are known to be altered in response to different cellular stressors. More recently it has been shown that another group of organelles can be found in the nucleus that partially overlap with CBs in a cell-cycle-dependent manner (Bongiorno-Borbone et al., 2008). These organelles originally described in Drosophila (Liu et al., 2006; Matera, 2006) have been named HLBs and are involved in the regulation of replication-dependent histone genes expression. No information is yet available either on the effects of DNA damage on these organelles or on their potential function in the DNA damage response. Here we investigated the effect of UV treatment on HLBs.
Our results show that, similar to what was previously reported for CBs (Cioce et al., 2006), treatment of cells with UV results in disruption of the normal structure of HLBs with delocalization and degradation of two main HLBs components, FLASH and NPAT. This is paralleled by a disruption of CBs but with a slightly different kinetics and probably following a different mechanism. Coilin is rapidly redistributed within the nucleus (with a peak at 6 h after the treatment) as previously reported (Cioce et al., 2006) and then although its protein levels are still low the remaining protein is promptly recruited to reform CBs (complete recovery after 24 h). HLBs require more time to be disrupted and their complete disappearance is only seen after 12 h from the treatment. Moreover, both FLASH and NPAT are rapidly degraded once released from HLBs in a proteasome-dependent manner whereas coilin protein levels decrease only at later time points and cannot be rescued by proteasome inhibition.
More importantly, we show that disruption of HLBs leads to a block in the S phase of the cell cycle, but seems to have no function in the G1 block also induced by UV. Indeed, rescue of HLB levels by overexpression of FLASH or proteasome inhibition prevents the complete disappearance of the G2/M phase induced by UV but has no effect on the number of cells blocked in G1. This is not entirely unexpected because it is well known that the UV-induced G1 arrest is dependent on activation of the p53/p21 pathway (Abraham, 2001; Nyberg et al., 2002; Callegari and Kelly, 2007), whereas intra-S-phase block can be due to different mechanisms, including reduced histone protein synthesis. Several groups have shown that progression through the S phase requires DNA synthesis, histone synthesis and orderly chromatin assembly (Ye and Adams, 2003; Bartek et al., 2004; Zhao, 2004). These events need to be tightly controlled and coordinated with respect to each other and an alteration of any of these functions results in S-phase arrest. Thus, blocking DNA synthesis results in the coordinated inhibition of histone synthesis and conversely, inhibition of histone synthesis produces an arrest of DNA synthesis. As an example, Nelson et al. (2002) have shown that overexpression of HIRA, a repressor of histone gene transcription, results in reduced histone protein levels that in turn triggers a concerted block of DNA synthesis and S-phase arrest. In accordance with this findings, we show that the S-phase block is due to reduced histone levels, which would agree with our previous studies showing that reduction of FLASH levels results in an S-phase block that is paralleled by reduction in histone protein and RNA levels (Barcaroli et al., 2006a). Here we show that preventing reduction of histone levels through SLBP overexpression prevents the S-phase block induced by FLASH depletion after RNAi and in response to UV, strongly suggesting that S-phase arrest is directly dependent on reduced histone protein levels. Similarly, Su et al. (2004) have previously shown that ionizing radiations disperses NPAT from HLBs in a p53-dependent manner, resulting in downregulation of histone gene transcription.
In conclusion, we show a novel mechanism leading to S-phase arrest in response to UV through alteration of HLB structure and degradation of some of its components, thus allowing DNA repair to occur before cells progress through mitosis and thus promoting genome stability.
Materials and methods
Cell cultures, treatments and transfections
Human primary dermal fibroblast (H1299), human breast adenocarcinoma (MCF7) cell lines were grown in Dulbecco's modified Eagle's medium with high glucose (Gibco BRL, Gaithersburg, MD, USA). Human osteogenic sarcoma (SAOS-2) was grown in RPMI medium (Gibco BRL). All cell lines were grown at 37 °C in a humidified atmosphere of 5% (v/v) CO2 in air. All the media were supplemented with 10% (v/v) fetal bovine serum (Gibco BRL). When indicated, cells were transiently transfected with 20 μg per 100-mm dish of the appropriate plasmid DNA using Lipofectamine 2000 reagent (Invitrogen, Grand Island, NY, USA) according to the manufacturer's instructions.
Plasmids
Hemagglutinin (HA)-FLASH was cloned as previously described in-frame with the HA tag into pcDNA using the NheI and XhoI unique restriction sites (Barcaroli et al., 2006b). The pSUPER-FLASH-1 (shFLASH) and pSUPER-scrambled vectors were generated by insertion in pSUPER vector (OligoEngine, Seattle, WA, USA) of oligos targeting the following sequences: FLASH-1, 5′-gattgtctgagtttccaca-3′ (this sequence is 100% identical both in human and in mouse FLASH); scrambled, 5′-aattctccgaacgtgtcacgt-3′ (Barcaroli et al., 2006b). pcDNA3-HASLBP was kindly provided by Dr Peter D Adams (Hall et al., 2001).
UV-C irradiation
Cells grown to semiconfluence were incubated for 24 h in complete medium, as previously indicated. Medium was collected and kept at 37 °C and cells washed twice in phosphate-buffered saline (PBS) then, PBS was removed and cells irradiated at 30 J/m2. After treatment the old medium was immediately added back into the dishes and cells were grown for the indicated times.
When indicated, proteasome inhibitor MG132 (Calbiochem, San Diego, CA, USA) was added to the cells at a final concentration of 20 μg/ml immediately after irradiation.
Whole-cell lysate preparation and western blotting
In brief, enzymatically detached cells were pelleted and resuspended in lysis (high-salt extraction) buffer (Tris-HCl 50 mM (pH 7.5), NaCl 250 mM, Triton X-100 0.1%, NaF 50 mM, EDTA 1 mM) containing a protease and phosphatase inhibitor cocktail (Sigma, Taufkirchen, Germany) at 4 °C. After 30 min of solubilization by rocking at 4 °C, lysed cells were centrifuged at 13 000 × g for 20 min at 4 °C to precipitate cellular debris. Western blots were performed as previously described (Munarriz et al., 2004), using the following antibodies: anti-FLASH antibody rabbit SL1133 and SL1134 generated in our laboratory; anti-Histone H4, 2592 (Cell Signaling, Beverly, MA, USA); anti-histone H3 9715 (Cell Signaling); anti-coilin, ab11822 (Abcam, Cambridge, UK) anti-NPAT antibody 611344 (BD Transduction Laboratories, San Jose, CA, USA).
Immunofluorescence
Immunofluorescence was performed as described previously (Munarriz et al., 2004). Briefly all cell lines were grown on glass coverslips, washed twice with PBS and fixed in 4% (w/v) paraformaldehyde in PBS for 10 min. After fixation, cells were permeabilized with 0.1% Triton X-100 in PBS for 2 min and then incubated for 20 min in 2.5% goat serum-PBS, incubated for 1 h with rabbit anti-FLASH antibody SL1133 (1:3000 dilution) generated in our laboratory and with mouse anti-coilin antibody, ab11822 (1:300) (Abcam) or with mouse anti-NPAT antibody 611344 (1:200) (BD Transduction Laboratories) or with mouse anti-phospho-Histone H2A.X (Ser139), p16104, (1:200) (Upstate, Millipore, Billerica, MA, USA). Cells were subsequently washed in PBS for three times and incubated for 30 min with secondary antibodies: goat anti-rabbit-Alexa 568 and goat anti-mouse-Alexa 488 (1:2000) (Molecular Probes, Eugene, OR, USA). Cells were fixed with ProLong Antifade Kit (Molecular Probes). Confocal imaging was performed using a 480-nm ion argon laser and a 542 nm helium-neon laser connected to a Nikon C1 microscope (Nikon, Tokyo, Japan) with a × 60 numerical aperture 1.4 lens and analysed with EZC1 software from Nikon.
Cell-cycle and cell-death detection
Cell cycle was analysed by flow cytometric evaluation of DNA content by the Nicoletti method (Nicoletti et al., 1991). Cells were collected by trypsinization, pelleted at 800 × g for 10 min, and resuspended in PBS and fixed in methanol and acetone mixture (4:1 ratio). Cells were then pelleted at 800g for 10 min and incubated in 50 μl of RNasi (30 kU/ml). DNA content was evaluated by flow cytometric with PI staining (2 μg/ml) for 20 min. A total of 20 000 events were evaluated using the Cell Quest (BD, Franklin Lakes, NJ, USA) and ModFit LT (Verity Software; BD) programs. Apoptosis was evaluated as sub-G1 events.
Cells were transfected with a 5:1 ratio of pSUPER-FLASH-1, pcDNA-HA SLBP or pSUPER-scrambled together with a pEGFP-C3 vector (BD Clontech, Mountain View, CA, USA). Cells were gated for GFP expression to allow analysis only of transfected cells, and 20 000 events were evaluated using the Cell Quest Program (BD) and ModFit LT software (Verity Software; BD).
Cell death was analysed by flow cytometric evaluation of fluorescein diacetate staining (FDA) used in combination with PI staining. Cells were collected by trypsinization, pelleted at 800 × g for 10 min, and resuspended in a mixture containing PBS, FDA 100 nM and PI 2 μg/ml. Then cells were incubated for 5 min at 37 °C in a humidified atmosphere of 5% (v/v) CO2 in air and analysed.
Histone mRNA evaluation
Reverse transcription (RT)–PCR for replication-dependent histone genes was performed using the following primers: histone H3/c (AF531276), 5′-agctcgcaagtctaccggcg-3′, reverse 5′-cgtttagcgtgaatagcgca-3′; histone H4/k (NM_003546), forward 5′-caaagttctgcgcgacaaca-3′, reverse 5′-gccgccaaagccatacaggg-3′. RT–PCR for FLASH was performed using the following primers: FLASHS9 5′-cctaatctacctatgcatgccgtc-3′; FLASHA5 5′-gccacttcatcactatgacccatc-3′.
Conflict of interest
The authors declare no conflict of interest.
References
Abraham RT . (2001). Cell cycle checkpoint signaling through the ATM and ATR kinases. Genes Dev 15: 2177–2196.
Barcaroli D, Bongiorno-Borbone L, Terrinoni A, Hofmann TG, Rossi M, Knight RA et al. (2006a). FLASH is required for histone transcription and S-phase progression. Proc Natl Acad Sci USA 103: 14808–14812.
Barcaroli D, Dinsdale D, Neale MH, Bongiorno-Borbone L, Ranalli M, Munarriz E et al. (2006b). FLASH is an essential component of Cajal bodies. Proc Natl Acad Sci USA 103: 14802–14807.
Bartek J, Lukas C, Lukas J . (2004). Checking on DNA damage in S phase. Nat Rev Mol Cell Biol 5: 792–804.
Bongiorno-Borbone L, De Cola A, Vernole P, Finos L, Barcaroli D, Knight RA et al. (2008). FLASH and NPAT positive but not Coilin positive Cajal Bodies correlate with cell ploidy. Cell Cycle 7: 2357–2367.
Callegari AJ, Kelly TJ . (2007). Shedding light on the DNA damage checkpoint. Cell Cycle 6: 660–666.
Cioce M, Boulon S, Matera AG, Lamond AI . (2006). UV-induced fragmentation of Cajal bodies. J Cell Biol 175: 401–413.
Dellaire G, Bazett-Jones DP . (2007). Beyond repair foci: subnuclear domains and the cellular response to DNA damage. Cell Cycle 6: 1864–1872.
Galluzzi L, Aaronson SA, Abrams J, Alnemri ES, Andrews DW, Baehrecke EH et al. (2009). Guidelines for the use and interpretation of assays for monitoring cell death in higher eukaryotes. Cell Death Differ 16: 1093–1107.
Ghule PN, Dominski Z, Yang XC, Marzluff WF, Becker KA, Harper JW et al. (2008). Staged assembly of histone gene expression machinery at subnuclear foci in the abbreviated cell cycle of human embryonic stem cells. Proc Natl Acad Sci USA 105: 16964–16969.
Hall C, Nelson DM, Ye X, Baker K, DeCaprio JA, Seeholzer S et al. (2001). HIRA, the human homologue of yeast Hir1p and Hir2p, is a novel cyclin-cdk2 substrate whose expression blocks S-phase progression. Mol Cell Biol 21: 1854–1865.
Liu JL, Murphy C, Buszczak M, Clatterbuck S, Goodman R, Gall JG . (2006). The Drosophila melanogaster Cajal body. J Cell Biol 172: 875–884.
Ma T, Van Tine BA, Wei Y, Garrett MD, Nelson D, Adams PD et al. (2000). Cell cycle-regulated phosphorylation of p220(NPAT) by cyclin E/Cdk2 in Cajal bodies promotes histone gene transcription. Genes Dev 14: 2298–2313.
Marti TM, Hefner E, Feeney L, Natale V, Cleaver JE . (2006). H2AX phosphorylation within the G1 phase after UV irradiation depends on nucleotide excision repair and not DNA double-strand breaks. Proc Natl Acad Sci USA 103: 9891–9896.
Matera AG . (2006). Drosophila Cajal bodies: accessories not included. J Cell Biol 172: 791–793.
Munarriz E, Barcaroli D, Stephanou A, Townsend PA, Maisse C, Terrinoni A et al. (2004). PIAS-1 is a checkpoint regulator which affects exit from G1 and G2 by sumoylation of p73. Mol Cell Biol 24: 10593–10610.
Nelson DM, Ye X, Hall C, Santos H, Ma T, Kao GD et al. (2002). Coupling of DNA synthesis and histone synthesis in S phase independent of cyclin/cdk2 activity. Mol Cell Biol 22: 7459–7472.
Nicoletti I, Migliorati G, Pagliacci MC, Grignani F, Riccardi C . (1991). A rapid and simple method for measuring thymocyte apoptosis by propidium iodide staining and flow cytometry. J Immunol Methods 139: 271–279.
Nyberg KA, Michelson RJ, Putnam CW, Weinert TA . (2002). Toward maintaining the genome: DNA damage and replication checkpoints. Annu Rev Genet 36: 617–656.
Su C, Gao G, Schneider S, Helt C, Weiss C, O’Reilly MA et al. (2004). DNA damage induces downregulation of histone gene expression through the G1 checkpoint pathway. EMBO J 23: 1133–1143.
Wang A, Ikura T, Eto K, Ota MS . (2004). Dynamic interaction of p220(NPAT) and CBP/p300 promotes S-phase entry. Biochem Biophys Res Commun 325: 1509–1516.
Wei Y, Jin J, Harper JW . (2003). The cyclin E/Cdk2 substrate and Cajal body component p220(NPAT) activates histone transcription through a novel LisH-like domain. Mol Cell Biol 23: 3669–3680.
Ye X, Adams PD . (2003). Coordination of S-phase events and genome stability. Cell Cycle 2: 185–187.
Ye X, Wei Y, Nalepa G, Harper JW . (2003). The cyclin E/Cdk2 substrate p220(NPAT) is required for S-phase entry, histone gene expression, and Cajal body maintenance in human somatic cells. Mol Cell Biol 23: 8586–8600.
Zhao J . (2004). Coordination of DNA synthesis and histone gene expression during normal cell cycle progression and after DNA damage. Cell Cycle 3: 695–697.
Zhao J, Kennedy BK, Lawrence BD, Barbie DA, Matera AG, Fletcher JA et al. (2000). NPAT links cyclin E-Cdk2 to the regulation of replication-dependent histone gene transcription. Genes Dev 14: 2283–2297.
Acknowledgements
We thank Peter D Adams for the SLBP expression plasmid. The work was supported by grants from AIRC, MIUR to VDL, AIRC, EU-EPISTEM, FIRB, MIUR, MinSan, Telethon and Alleanza Contro il Cancro to GM. DB was supported by an FIRC scholarship.
Author information
Affiliations
Corresponding author
Additional information
Supplementary Information accompanies the paper on the Oncogene website (http://www.nature.com/onc)
Rights and permissions
About this article
Cite this article
Bongiorno-Borbone, L., De Cola, A., Barcaroli, D. et al. FLASH degradation in response to UV-C results in histone locus bodies disruption and cell-cycle arrest. Oncogene 29, 802–810 (2010). https://doi.org/10.1038/onc.2009.388
Received:
Revised:
Accepted:
Published:
Issue Date:
DOI: https://doi.org/10.1038/onc.2009.388
Keywords
- histone locus bodies
- Cajal bodies
- UV
- FLASH
Further reading
-
Systems-wide RNAi analysis of CASP8AP2/FLASH shows transcriptional deregulation of the replication-dependent histone genes and extensive effects on the transcriptome of colorectal cancer cells
Molecular Cancer (2012)
-
FLASH is essential during early embryogenesis and cooperates with p73 to regulate histone gene transcription
Oncogene (2012)
-
PIAS1 interacts with FLASH and enhances its co-activation of c-Myb
Molecular Cancer (2011)



