Abstract
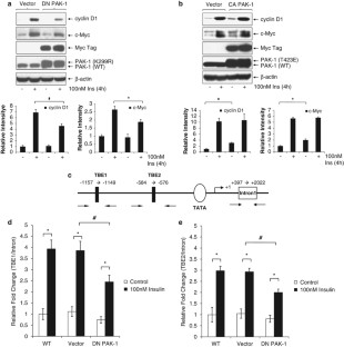
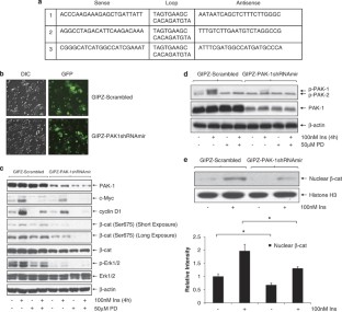
Hyperinsulinemia and type II diabetes are associated with an increased risk of developing colorectal tumors. We found previously that in intestinal cells, insulin or insulin-like growth factor-1 stimulates c-Myc and cyclin D1 protein expression through both Akt-dependent and Akt-independent mechanisms. The effect of Akt is attributed to the stimulation of c-Myc translation by mammalian target of rapamycin. However, Akt-independent stimulation was, associated with an increase in β-catenin (β-cat) in the nucleus and an increased association between β-cat and T-cell factor binding sites on the c-Myc promoter, detected by chromatin immunoprecipitation. In this study, we show that insulin stimulated the phosphorylation/activation of p-21-activated protein kinase-1 (PAK-1) in an Akt-independent manner in vitro and in an in vivo hyperinsulinemic mouse model. Significantly, shRNA (small hairpin RNA)-mediated PAK-1 knockdown attenuated both basal and insulin-stimulated c-Myc and cyclin D1 expression, associated with a marked reduction in extracellular signal-regulated kinase activation and β-cat phosphorylation at Ser675. Furthermore, PAK-1 silencing led to a complete blockade of insulin-stimulated β-cat binding to the c-Myc promoter and cellular growth. Finally, inhibition of MEK, a downstream target of PAK-1, blocked insulin-stimulated nuclear β-cat accumulation and c-Myc expression. Our observations suggest that PAK-1 serves as an important linker between insulin and Wnt signaling pathways.
This is a preview of subscription content, access via your institution
Access options
Subscribe to this journal
Receive 50 print issues and online access
265,23 € per year
only 5,30 € per issue
Rent or buy this article
Prices vary by article type
from$1.95
to$39.95
Prices may be subject to local taxes which are calculated during checkout






Accession codes
References
Aberle H, Bauer A, Stappert J, Kispert A, Kemler R . (1997). beta-Catenin is a target for the ubiquitin-proteasome pathway. Embo J 16: 3797–3804.
Adam L, Vadlamudi R, Mandal M, Chernoff J, Kumar R . (2000). Regulation of microfilament reorganization and invasiveness of breast cancer cells by kinase dead p21-activated kinase-1. J Biol Chem 275: 12041–12050.
Aguilera O, Fraga MF, Ballestar E, Paz MF, Herranz M, Espada J et al. (2006). Epigenetic inactivation of the Wnt antagonist DICKKOPF-1 (DKK-1) gene in human colorectal cancer. Oncogene 25: 4116–4121.
Akinmade D, Talukder AH, Zhang Y, Luo WM, Kumar R, Hamburger AW . (2008). Phosphorylation of the ErbB3 binding protein Ebp1 by p21-activated kinase 1 in breast cancer cells. Br J Cancer 98: 1132–1140.
Alessi DR, Cuenda A, Cohen P, Dudley DT, Saltiel AR . (1995). PD 098059 is a specific inhibitor of the activation of mitogen-activated protein kinase kinase in vitro and in vivo. J Biol Chem 270: 27489–27494.
Arias-Romero LE, Chernoff J . (2008). A tale of two Paks. Biol Cell 100: 97–108.
Behrens J, von Kries JP, Kuhl M, Bruhn L, Wedlich D, Grosschedl R et al. (1996). Functional interaction of beta-catenin with the transcription factor LEF-1. Nature 382: 638–642.
Bienz M, Clevers H . (2000). Linking colorectal cancer to Wnt signaling. Cell 103: 311–320.
Bustin S . (2001). Protein shuttles, IGF-I and colorectal cancer. Trends Mol Med 7: 9.
Carter JH, Douglass LE, Deddens JA, Colligan BM, Bhatt TR, Pemberton JO et al. (2004). Pak-1 expression increases with progression of colorectal carcinomas to metastasis. Clin Cancer Res 10: 3448–3456.
Chang CK, Ulrich CM . (2003). Hyperinsulinaemia and hyperglycaemia: possible risk factors of colorectal cancer among diabetic patients. Diabetologia 46: 595–607.
Ching YP, Leong VY, Lee MF, Xu HT, Jin DY, Ng IO . (2007). P21-activated protein kinase is overexpressed in hepatocellular carcinoma and enhances cancer metastasis involving c-Jun NH2-terminal kinase activation and paxillin phosphorylation. Cancer Res 67: 3601–3608.
Clements WM, Lowy AM, Groden J . (2003). Adenomatous polyposis coli/beta-catenin interaction and downstream targets: altered gene expression in gastrointestinal tumors. Clin Colorectal Cancer 3: 113–120.
Clevers H . (2004). Wnt breakers in colon cancer. Cancer Cell 5: 5–6.
Coles LC, Shaw PE . (2002). PAK1 primes MEK1 for phosphorylation by Raf-1 kinase during cross-cascade activation of the ERK pathway. Oncogene 21: 2236–2244.
Desbois-Mouthon C, Cadoret A, Blivet-Van Eggelpoel MJ, Bertrand F, Cherqui G, Perret C et al. (2001). Insulin and IGF-1 stimulate the beta-catenin pathway through two signalling cascades involving GSK-3beta inhibition and Ras activation. Oncogene 20: 252–259.
Dong YF, Soung do Y, Schwarz EM, O'Keefe RJ, Drissi H . (2006). Wnt induction of chondrocyte hypertrophy through the Runx2 transcription factor. J Cell Physiol 208: 77–86.
Dudley DT, Pang L, Decker SJ, Bridges AJ, Saltiel AR . (1995). A synthetic inhibitor of the mitogen-activated protein kinase cascade. Proc Natl Acad Sci USA 92: 7686–7689.
Eblen ST, Slack JK, Weber MJ, Catling AD . (2002). Rac-PAK signaling stimulates extracellular signal-regulated kinase (ERK) activation by regulating formation of MEK1-ERK complexes. Mol Cell Biol 22: 6023–6033.
Elwing JE, Gao F, Davidson NO, Early DS . (2006). Type 2 diabetes mellitus: the impact on colorectal adenoma risk in women. Am J Gastroenterol 101: 1866–1871.
Giovannucci E . (2001). Insulin, insulin-like growth factors and colon cancer: a review of the evidence. J Nutr 131: 3109S–3120S.
Giovannucci E . (2007). Metabolic syndrome, hyperinsulinemia, and colon cancer: a review. Am J Clin Nutr 86: s836–s842.
He H, Shulkes A, Baldwin GS . (2008). PAK1 interacts with beta-catenin and is required for the regulation of the beta-catenin signalling pathway by gastrins. Biochim Biophys Acta 1783: 1943–1954.
He TC, Sparks AB, Rago C, Hermeking H, Zawel L, da Costa LT et al. (1998). Identification of c-MYC as a target of the APC pathway. Science 281: 1509–1512.
Hino S, Tanji C, Nakayama KI, Kikuchi A . (2005). Phosphorylation of {beta}-catenin by cyclic AMP-dependent protein kinase stabilizes {beta}-catenin through inhibition of its ubiquitination. Mol Cell Biol 25: 9063–9072.
Hinoi T, Yamamoto H, Kishida M, Takada S, Kishida S, Kikuchi A . (2000). Complex formation of adenomatous polyposis coli gene product and axin facilitates glycogen synthase kinase-3 beta-dependent phosphorylation of beta-catenin and down-regulates beta-catenin. J Biol Chem 275: 34399–34406.
Ilyas M, Tomlinson IP, Rowan A, Pignatelli M, Bodmer WF . (1997). Beta-catenin mutations in cell lines established from human colorectal cancers. Proc Natl Acad Sci USA 94: 10330–10334.
Inoki K, Ouyang H, Zhu T, Lindvall C, Wang Y, Zhang X et al. (2006). TSC2 integrates Wnt and energy signals via a coordinated phosphorylation by AMPK and GSK3 to regulate cell growth. Cell 126: 955–968.
Jin S, Zhuo Y, Guo W, Field J . (2005). p21-activated Kinase 1 (Pak1)-dependent phosphorylation of Raf-1 regulates its mitochondrial localization, phosphorylation of BAD, and Bcl-2 association. J Biol Chem 280: 24698–24705.
Jin T, Fantus IG, Sun J . (2008). Wnt and beyond Wnt: multiple mechanisms control the transcriptional property of beta-catenin. Cell Signal 20: 1697–1704.
King AJ, Sun H, Diaz B, Barnard D, Miao W, Bagrodia S et al. (1998). The protein kinase Pak3 positively regulates Raf-1 activity through phosphorylation of serine 338. Nature 396: 180–183.
King CC, Gardiner EM, Zenke FT, Bohl BP, Newton AC, Hemmings BA et al. (2000). p21-activated kinase (PAK1) is phosphorylated and activated by 3-phosphoinositide-dependent kinase-1 (PDK1). J Biol Chem 275: 41201–41209.
Kinzler KW, Vogelstein B . (1996). Lessons from hereditary colorectal cancer. Cell 87: 159–170.
Knaus UG, Bokoch GM . (1998). The p21Rac/Cdc42-activated kinases (PAKs). Int J Biochem Cell Biol 30: 857–862.
Lewin HS . (2008). Diabetes mellitus publication patterns, 1984-2005. J Med Libr Assoc 96: 155–158.
Li J, Mizukami Y, Zhang X, Jo WS, Chung DC . (2005). Oncogenic K-ras stimulates Wnt signaling in colon cancer through inhibition of GSK-3beta. Gastroenterology 128: 1907–1918.
Li W, Chong H, Guan KL . (2001). Function of the Rho family GTPases in Ras-stimulated Raf activation. J Biol Chem 276: 34728–34737.
Liu C, Li Y, Semenov M, Han C, Baeg GH, Tan Y et al. (2002). Control of beta-catenin phosphorylation/degradation by a dual-kinase mechanism. Cell 108: 837–847.
Liu Z, Habener JF . (2008). Glucagon-like peptide-1 activation of TCF7L2-dependent Wnt signaling enhances pancreatic beta cell proliferation. J Biol Chem 283: 8723–8735.
Ma J, Giovannucci E, Pollak M, Leavitt A, Tao Y, Gaziano JM et al. (2004). A prospective study of plasma C-peptide and colorectal cancer risk in men. J Natl Cancer Inst 96: 546–553.
Mann B, Gelos M, Siedow A, Hanski ML, Gratchev A, Ilyas M et al. (1999). Target genes of beta-catenin-T cell-factor/lymphoid-enhancer-factor signaling in human colorectal carcinomas. Proc Natl Acad Sci USA 96: 1603–1608.
Molenaar M, van de Wetering M, Oosterwegel M, Peterson-Maduro J, Godsave S, Korinek V et al. (1996). XTcf-3 transcription factor mediates beta-catenin-induced axis formation in Xenopus embryos. Cell 86: 391–399.
Olnes MI, Kurl RN . (1994). Isolation of nuclear extracts from fragile cells: a simplified procedure applied to thymocytes. Biotechniques 17: 828–829.
Park ER, Eblen ST, Catling AD . (2007). MEK1 activation by PAK: a novel mechanism. Cell Signal 19: 1488–1496.
Playford MP, Bicknell D, Bodmer WF, Macaulay VM . (2000). Insulin-like growth factor 1 regulates the location, stability, and transcriptional activity of beta-catenin. Proc Natl Acad Sci USA 97: 12103–12108.
Powell SM, Zilz N, Beazer-Barclay Y, Bryan TM, Hamilton SR, Thibodeau SN et al. (1992). APC mutations occur early during colorectal tumorigenesis. Nature 359: 235–237.
Qiao M, Shapiro P, Kumar R, Passaniti A . (2004). Insulin-like growth factor-1 regulates endogenous RUNX2 activity in endothelial cells through a phosphatidylinositol 3-kinase/ERK-dependent and Akt-independent signaling pathway. J Biol Chem 279: 42709–42718.
Rochat A, Fernandez A, Vandromme M, Moles JP, Bouschet T, Carnac G et al. (2004). Insulin and wnt1 pathways cooperate to induce reserve cell activation in differentiation and myotube hypertrophy. Mol Biol Cell 15: 4544–4555.
Sells MA, Knaus UG, Bagrodia S, Ambrose DM, Bokoch GM, Chernoff J . (1997). Human p21-activated kinase (Pak1) regulates actin organization in mammalian cells. Curr Biol 7: 202–210.
Slack-Davis JK, Eblen ST, Zecevic M, Boerner SA, Tarcsafalvi A, Diaz HB et al. (2003). PAK1 phosphorylation of MEK1 regulates fibronectin-stimulated MAPK activation. J Cell Biol 162: 281–291.
Smith SD, Jaffer ZM, Chernoff J, Ridley AJ . (2008). PAK1-mediated activation of ERK1/2 regulates lamellipodial dynamics. J Cell Sci 121: 3729–3736.
Sun J, Jin T . (2008). Both Wnt and mTOR signaling pathways are involved in insulin-stimulated proto-oncogene expression in intestinal cells. Cell Signal 20: 219–229.
Sundberg-Smith LJ, Doherty JT, Mack CP, Taylor JM . (2005). Adhesion stimulates direct PAK1/ERK2 association and leads to ERK-dependent PAK1 Thr212 phosphorylation. J Biol Chem 280: 2055–2064.
Tang Y, Chen Z, Ambrose D, Liu J, Gibbs JB, Chernoff J et al. (1997). Kinase-deficient Pak1 mutants inhibit Ras transformation of Rat-1 fibroblasts. Mol Cell Biol 17: 4454–4464.
Tang Y, Marwaha S, Rutkowski JL, Tennekoon GI, Phillips PC, Field J . (1998). A role for Pak protein kinases in Schwann cell transformation. Proc Natl Acad Sci USA 95: 5139–5144.
Tang Y, Zhou H, Chen A, Pittman RN, Field J . (2000). The Akt proto-oncogene links Ras to Pak and cell survival signals. J Biol Chem 275: 9106–9109.
Taurin S, Sandbo N, Qin Y, Browning D, Dulin NO . (2006). Phosphorylation of beta-catenin by cyclic AMP-dependent protein kinase. J Biol Chem 281: 9971–9976.
Tetsu O, McCormick F . (1999). Beta-catenin regulates expression of cyclin D1 in colon carcinoma cells. Nature 398: 422–426.
Tran TT, Medline A, Bruce WR . (1996). Insulin promotion of colon tumors in rats. Cancer Epidemiol Biomarkers Prev 5: 1013–1015.
Tsakiridis T, Taha C, Grinstein S, Klip A . (1996). Insulin activates a p21-activated kinase in muscle cells via phosphatidylinositol 3-kinase. J Biol Chem 271: 19664–19667.
Wang P, Branch DR, Bali M, Schultz GA, Goss PE, Jin T . (2003). The POU homeodomain protein OCT3 as a potential transcriptional activator for fibroblast growth factor-4 (FGF-4) in human breast cancer cells. Biochem J 375: 199–205.
Yi F, Brubaker PL, Jin T . (2005). TCF-4 mediates cell type-specific regulation of proglucagon gene expression by beta-catenin and glycogen synthase kinase-3beta. J Biol Chem 280: 1457–1464.
Yi F, Sun J, Lim GE, Fantus IG, Brubaker PL, Jin T . (2008). Cross talk between the insulin and Wnt signaling pathways: evidence from intestinal endocrine L cells. Endocrinology 149: 2341–2351.
Yoshii S, Tanaka M, Otsuki Y, Fujiyama T, Kataoka H, Arai H et al. (2001). Involvement of alpha-PAK-interacting exchange factor in the PAK1-c-Jun NH(2)-terminal kinase 1 activation and apoptosis induced by benzo[a]pyrene. Mol Cell Biol 21: 6796–6807.
Zhang Q, Adiseshaiah P, Kalvakolanu DV, Reddy SP . (2006). A Phosphatidylinositol 3-kinase-regulated Akt-independent signaling promotes cigarette smoke-induced FRA-1 expression. J Biol Chem 281: 10174–10181.
Zhou GL, Field J . (2004). Targeting PAK etk. Cancer Biol Ther 3: 102–103.
Zhou GL, Zhuo Y, King CC, Fryer BH, Bokoch GM, Field J . (2003). Akt phosphorylation of serine 21 on Pak1 modulates Nck binding and cell migration. Mol Cell Biol 23: 8058–8069.
Acknowledgements
We thank Dr Jeffrey Field (University of Pennsylvania) for providing the dominant negative PAK-1 (K299R), constitutively active PAK-1 (T423E) and control plasmids. JS is a recipient of Banting and Best Diabetes Centre (BBDC) Novo Nordisk graduate studentship (2004–2008). This study was supported by an operating grant from Canadian Institutes of Health Research to TJ (MOP-89987) and a Translational Acceleration Research Grant from the Canadian Breast Cancer Research Alliance/CIHR (# 016512) to IGF.
Author information
Authors and Affiliations
Corresponding author
Additional information
Supplementary Information accompanies the paper on the Oncogene website (http://www.nature.com/onc)
Supplementary information
Rights and permissions
About this article
Cite this article
Sun, J., Khalid, S., Rozakis-Adcock, M. et al. P-21-activated protein kinase-1 functions as a linker between insulin and Wnt signaling pathways in the intestine. Oncogene 28, 3132–3144 (2009). https://doi.org/10.1038/onc.2009.167
Received:
Revised:
Accepted:
Published:
Issue Date:
DOI: https://doi.org/10.1038/onc.2009.167
Keywords
This article is cited by
-
P21-activated kinase 2-mediated β-catenin signaling promotes cancer stemness and osimertinib resistance in EGFR-mutant non-small-cell lung cancer
Oncogene (2022)
-
Behavioral Risk Factors and Risk of Early-Onset Colorectal Cancer: Review of the Mechanistic and Observational Evidence
Current Colorectal Cancer Reports (2021)
-
Group I Paks are essential for epithelial- mesenchymal transition in an Apc-driven model of colorectal cancer
Nature Communications (2018)
-
Curcumin represses mouse 3T3-L1 cell adipogenic differentiation via inhibiting miR-17-5p and stimulating the Wnt signalling pathway effector Tcf7l2
Cell Death & Disease (2017)
-
Dysregulated glycolysis as an oncogenic event
Cellular and Molecular Life Sciences (2015)