Abstract
Neurexins are a large family of proteins that act as neuronal cell-surface receptors. The function and localization of the various neurexins, however, have not yet been clarified. Beta-neurexins are candidate receptors for neuroligin-1, a postsynaptic membrane protein that can trigger synapse formation at axon contacts. Here we report that neurexins are concentrated at synapses and that purified neuroligin is sufficient to cluster neurexin and to induce presynaptic differentiation. Oligomerization of neuroligin is required for its function, and we find that beta-neurexin clustering is sufficient to trigger the recruitment of synaptic vesicles through interactions that require the cytoplasmic domain of neurexin. We propose a two-step model in which postsynaptic neuroligin multimers initially cluster axonal neurexins. In response to this clustering, neurexins nucleate the assembly of a cytoplasmic scaffold to which the exocytotic apparatus is recruited.
This is a preview of subscription content, access via your institution
Access options
Subscribe to this journal
Receive 12 print issues and online access
214,86 € per year
only 17,91 € per issue
Buy this article
- Purchase on SpringerLink
- Instant access to full article PDF
Prices may be subject to local taxes which are calculated during checkout







Similar content being viewed by others
References
Sanes, J.R. & Lichtman, J.W. Development of the vertebrate neuromuscular junction. Annu. Rev. Neurosci. 22, 389–442 (1999).
Garner, C.C., Zhai, R.G., Gundelfinger, E.D. & Ziv, N.E. Molecular mechanisms of CNS synaptogenesis. Trends Neurosci. 25, 243–251 (2002).
Scheiffele, P. Cell-cell signaling during synapse formation in the CNS. Annu. Rev. Neurosci. 26, 485–508 (2003).
Ichtchenko, K. et al. Neuroligin 1: a splice site-specific ligand for beta-neurexins. Cell 81, 435–443 (1995).
Song, J.Y., Ichtchenko, K., Sudhof, T.C. & Brose, N. Neuroligin 1 is a postsynaptic cell-adhesion molecule of excitatory synapses. Proc. Natl. Acad. Sci. USA 96, 1100–1105 (1999).
Scheiffele, P. et al. Neuroligin expressed in nonneuronal cells triggers presynaptic development in contacting axons. Cell 101, 657–669 (2000).
Ichtchenko, K., Nguyen, T. & Sudhof, T.C. Structures, alternative splicing, and neurexin binding of multiple neuroligins. J. Biol. Chem. 271, 2676–2682 (1996).
Biederer, T. & Sudhof, T.C. Mints as adaptors. Direct binding to neurexins and recruitment of munc18. J. Biol. Chem. 275, 39803–39806 (2000).
Kurschner, C., Mermelstein, P.G., Holden, W.T. & Surmeier, D.J. CIPP, a novel multivalent PDZ domain protein, selectively interacts with Kir4.0 family members, NMDA receptor subunits, neurexins, and neuroligins. Mol. Cell. Neurosci. 11, 161–172 (1998).
Bourne, Y., Taylor, P., Bougis, P.E. & Marchot, P. Crystal structure of mouse acetylcholinesterase. A peripheral site-occluding loop in a tetrameric assembly. J. Biol. Chem. 274, 2963–2970 (1999).
Morel, N. et al. Acetylcholinesterase H and T dimers are associated through the same contact. Mutations at this interface interfere with the C-terminal T peptide, inducing degradation rather than secretion. J. Biol. Chem. 276, 37379–37389 (2001).
Bon, S., Toutant, J.P., Meflah, K. & Massoulie, J. Amphiphilic and nonamphiphilic forms of Torpedo cholinesterases: solubility and aggregation properties. J. Neurochem. 51, 776–785 (1988).
Ushkaryov, Y.A., Petrenko, A.G., Geppert, M. & Sudhof, T.C. Neurexins: synaptic cell surface proteins related to the alpha-latrotoxin receptor and laminin. Science 257, 50–56 (1992).
Tobaben, S., Sudhof, T.C. & Stahl, B. Genetic analysis of alpha-latrotoxin receptors reveals functional interdependence of CIRL/latrophilin 1 and neurexin 1 alpha. J. Biol. Chem. 277, 6359–6365 (2002).
Sugita, S., Khvochtev, M. & Sudhof, T.C. Neurexins are functional alpha-latrotoxin receptors. Neuron 22, 489–496 (1999).
Russell, A.B. & Carlson, S.S. Neurexin is expressed on nerves, but not at nerve terminals, in the electric organ. J. Neurosci. 17, 4734–4743 (1997).
Littleton, J.T., Bhat, M.A. & Bellen, H.J. Deciphering the function of neurexins at cellular junctions. J. Cell Biol. 137, 793–796 (1997).
Sudhof, T.C. alpha-Latrotoxin and its receptors: neurexins and CIRL/latrophilins. Annu. Rev. Neurosci. 24, 933–962 (2001).
Dustin, M.L. & Colman, D.R. Neural and immunological synaptic relations. Science 298, 785–789 (2002).
Hata, Y., Butz, S. & Sudhof, T.C. CASK: a novel dlg/PSD95 homolog with an N-terminal calmodulin-dependent protein kinase domain identified by interaction with neurexins. J. Neurosci. 16, 2488–2494 (1996).
Butz, S., Okamoto, M. & Sudhof, T.C. A tripartite protein complex with the potential to couple synaptic vesicle exocytosis to cell adhesion in brain. Cell 94, 773–782 (1998).
Palmer, A. et al. EphrinB phosphorylation and reverse signaling: regulation by Src kinases and PTP-BL phosphatase. Mol. Cell. 9, 725–737 (2002).
Cowan, C.A. & Henkemeyer, M. The SH2/SH3 adaptor Grb4 transduces B-ephrin reverse signals. Nature 413, 174–179 (2001).
Holland, S.J. et al. Bidirectional signalling through the EPH-family receptor Nuk and its transmembrane ligands. Nature 383, 722–725 (1996).
Brückner, K., Pasquale, E.B. & Klein, R. Tyrosine phosphorylation of transmembrane ligands for Eph receptors. Science 275, 1640–1643 (1997).
Hall, A.C., Lucas, F.R. & Salinas, P.C. Axonal remodeling and synaptic differentiation in the cerebellum is regulated by WNT-7a signaling. Cell 100, 525–535 (2000).
Shapiro, L. & Colman, D.R. The diversity of cadherins and implications for a synaptic adhesive code in the CNS. Neuron 23, 427–430 (1999).
Uemura, T. The cadherin superfamily at the synapse: more members, more missions. Cell 93, 1095–1098 (1998).
Mayford, M. et al. Modulation of an NCAM-related adhesion molecule with long-term synaptic plasticity in Aplysia. Science 256, 638–644 (1992).
Biederer, T. et al. SynCAM, a synaptic adhesion molecule that drives synapse assembly. Science 297, 1525–1531 (2002).
Yamagata, M., Weiner, J. & Sanes, J. Sidekicks. Synaptic adhesion molecules that promote lamina-specific connectivity in the retina. Cell 110, 649–660 (2002).
Dalva, M.B. et al. EphB receptors interact with NMDA receptors and regulate excitatory synapse formation. Cell 103, 945–956 (2000).
Hatten, M.E. Neuronal regulation of astroglial morphology and proliferation in vitro. J. Cell Biol. 100, 384–396 (1985).
Stein, E. et al. Eph receptors discriminate specific ligand oligomers to determine alternative signaling complexes, attachment, and assembly responses. Genes Dev. 12, 667–678 (1998).
Thompson, J.D. et al. The CLUSTAL_X windows interface: flexible strategies for multiple sequence alignment aided by quality analysis tools. Nucleic Acids Res. 25, 4876–4882 (1997).
Sanchez, R. & Sali, A. Evaluation of comparative protein structure modeling by MODELLER-3. Proteins 1 (Suppl.), 50–58 (1997).
Carson, M. Ribbons 2.0. J. Appl. Crystallogr. 24, 958–961 (1991).
Acknowledgements
We thank T. Serafini and M. Tessier-Lavigne for their generous support during the early phase of this project, N. Brose and F. Varoqueaux for anti-neuroligin-1 antibodies, and A. Broder for technical assistance. Beads coated with lipid bilayers were generated in collaboration with M. Baksh, S. Pautot, and J. Groves. We also thank J. Dodd, C. Mason, M-M. Poo and members of the Poo lab for support and sharing equipment, and O. Hobert, T. Jessell and M-M. Poo for comments on the manuscript. This work was supported by funds to P.S. from the Searle Scholar Program, the Alfred P. Sloan Foundation, the Esther A. & Joseph Klingenstein Fund and the Christopher Reeve Paralysis Foundation, and a grant from the US National Institutes of Health (NIH) to E.I. (R01MH60771). C.D. was supported by a NIH training grant.
Author information
Authors and Affiliations
Corresponding author
Ethics declarations
Competing interests
The authors declare no competing financial interests.
Supplementary information
Supplementary Fig. 1.
Generation and activity of neuroligin mutants. (a) Western blot analysis of chimeric neuroligin-AChE constructs demonstrates comparable expression levels for all mutants. Lysates of transfected HEK293 cells were separated by SDS-PAGE and probed with anti-HA antibodies (upper panel) or anti-tubulin antibodies as a loading control (lower panel). (b) Schematic representation of neuroligin-AChE chimeras. Neuroligin sequences are shown in black, and introduced homologous AChE sequences in red. Synaptogenic activity of each construct was qualitatively scored in a blinded fashion with respect to the transfected protein by evaluating clustering of synaptic vesicles in pontine axons at contacts with HEK293 cells expressing the mutant proteins and is indicated as positive (+) or negative (-). (c) Western blot analysis of alanine replacement mutants. Lysates of HEK293 cells transfected with the mutants were separated by SDS-PAGE and probed with anti-HA antibodies (upper panel) or anti-tubulin antibodies as loading control (lower panel). (d) Quantitation of synapsin accumulation in pontine axons contacting HEK293 cells expressing alanine mutant constructs (see Methods for details). (JPG 45 kb)
Supplementary Fig. 2.
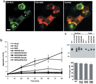
Heterophilic adhesion by neuroligins and neurexins. PC12 cells expressing N-cadherin show homophilic adhesion. PC12 cells that were separately transfected with neuroligin-1 and beta-neurexin and that were subsequently mixed form aggregates in a calcium-dependent manner. No homophilic aggregation is observed for cells expressing only neuroligin or only neurexin.Scale bar is 100μm. (JPG 21 kb)
Supplementary Fig. 3.
Synaptic localization and synapse-promoting activity of neuroligin-1. (a-c) Hippocampal neurons were immunostained with antibodies against neuroligin-1 (a, green in overlay) and antibodies against the synaptic vesicle marker synaptophysin (b, red in overlay). (d-f) Hippocampal neurons expressing EGFP. Cells were transfected after 12 days in vitro, maintained for two days and immunostained with antibodies against synapsin (e, red in overlay). EGFP fluorescence is shown in (d, green in overlay). (g-i) Hippocampal neurons expressing HA-tagged neuroligin-1. Cells were transfected after 12 days in vitro, maintained for two days and immunostained with antibodies against the HA-tag to detect neuroligin (green) and antibodies against PSD-95 (red). In younger cells maintained for 3-5 days in vitro and cells with very high expression levels of HA-neuroligin-1 the protein also localized to non-synaptic regions of the plasma membrane (not shown). Scale bar is 5 μm in (a) and 15 μm in (g). (JPG 64 kb)
Supplementary Fig. 4.
Characterization of neuroligin-GPI-coated silica beads. (a) DIC image of uncoated 5 μm silica beads. (b) Lipid-coated silica beads labeled with Texas Red-conjugated dipalmityol-glycerol that was incorporated into the lipid bilayers visualized by fluorescence microscopy. (c) Silica beads coated with lipid bilayers containing HA-tagged GPI-neuroligin, immunostained with anti-HA antibodies (red) and visualized by fluorescence microscopy. (d-f) Control beads coated with lipid bilayers containing Texas Red-conjugated dipalmityol-glycerol (d, red in overlay) were added to 10 DIV hippocampal cultures for 24 hours and were immunostained for the synaptic vesicle marker synapsin (e, green in overlay). Scale bar is 5μm. (JPG 24 kb)
Supplementary Fig. 5.
Clustering of neurexin is sufficient to induce recruitment of synaptic vesicles. (a-c) Monomeric anti-VSV antibodies (without secondary antibody) were added to 12 day old hippocampal cultures transfected with VSV-neurexin . Clustered VSV-neurexin (a, green in the overlay) and the distribution of synapsin (b, red in overlay) are shown. (d-g) Vesicle recruitment occurred only in the same cell expressing neurexin and not in a cell contacting a VSV-neurexin expressing cell. A synaptobrevin/VAMP2-EGFP fusion protein was co-expressed with VSV-neurexin from a dual expression vector. Like endogenous synaptic vesicle markers VAMP2/EGFP (e, red in overlay) was recruited to VSV-neurexin clusters (d, green in overlay). No concentration of the postsynaptic marker GluR2/3 was observed at these sites (f, blue in overlay). Scale bar is 20 μm in (a) and 10 μm in (d). (JPG 27 kb)
Supplementary Fig. 6.
Hypothetical model for induction of presynaptic differentiation by lateral clustering of neuroligin/neurexin. (a) Oligomers of neuroligin-1 (red) in the postsynaptic membrane recruit multiple neurexins (blue) in the presynaptic membrane, resulting in lateral clustering of neurexins. The cytoplasmic tails of the clustered neurexin proteins recruit scaffolding and signaling molecules, possibly via the PDZ-binding motif at the C-terminus. This scaffold may then signal the assembly of the exocytotic machinery and recruit additional neurexins and thereby neuroligins to form an expanding contact zone. Postsynaptic neuroligin-1 oligomers may contribute to the assembly of the postsynaptic specializations by interaction with signaling and/or scaffolding proteins such as PSD-95, which also binds to glutamate receptors. (b) Clustering of epitope-tagged neurexins with multimerized antibodies mimics the presynapse inducing activity of neuroligin-1 multimers. Antibodies were incubated at a 10:1 molar ratio of primary to secondary antibodies maximally resulting in 2:1 antibody complexes with four VSV-neurexin binding sites. These complexes likely resemble the binding capacity of neuroligin-1 tetramers although they are likely to have much higher binding affinity. (JPG 49 kb)
Rights and permissions
About this article
Cite this article
Dean, C., Scholl, F., Choih, J. et al. Neurexin mediates the assembly of presynaptic terminals. Nat Neurosci 6, 708–716 (2003). https://doi.org/10.1038/nn1074
Received:
Accepted:
Published:
Issue Date:
DOI: https://doi.org/10.1038/nn1074
This article is cited by
-
Roles of neuroligins in central nervous system development: focus on glial neuroligins and neuron neuroligins
Journal of Translational Medicine (2022)
-
Neurexin1α knockout rats display oscillatory abnormalities and sensory processing deficits back-translating key endophenotypes of psychiatric disorders
Translational Psychiatry (2022)
-
ErbB4 in parvalbumin-positive interneurons mediates proactive interference in olfactory associative reversal learning
Neuropsychopharmacology (2022)
-
Functional abnormality in the sensorimotor system attributed to NRXN1 variants in boys with attention deficit hyperactivity disorder
Brain Imaging and Behavior (2022)
-
ErbB4 promotes inhibitory synapse formation by cell adhesion, independent of its kinase activity
Translational Psychiatry (2021)


