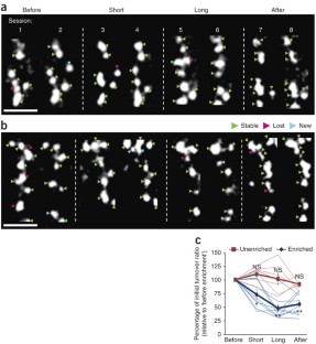
Abstract
The adult olfactory bulb and hippocampus are continuously supplied with newborn neurons that are thought to possess a capacity for plasticity only at a young neuronal age, mainly during the early stages of integration into the network. We find that the two main types of adult-born neurons in the mouse olfactory bulb undergo experience-dependent plasticity long after maturation and integration, as evidenced by stabilization of synaptic turnover rates. Thus, the potential time window for plasticity of adult-born neurons extends well into maturity.
This is a preview of subscription content, access via your institution
Access options
Subscribe to this journal
Receive 12 print issues and online access
214,86 € per year
only 17,91 € per issue
Buy this article
- Purchase on SpringerLink
- Instant access to full article PDF
Prices may be subject to local taxes which are calculated during checkout



Similar content being viewed by others
References
Altman, J. J. Comp. Neurol. 137, 433–457 (1969).
Alvarez-Buylla, A. & Garcia-Verdugo, J.M. J. Neurosci. 22, 629–634 (2002).
Kelsch, W., Sim, S. & Lois, C. Annu. Rev. Neurosci. 33, 131–149 (2010).
Lazarini, F. & Lledo, P.M. Trends Neurosci. 34, 20–30 (2011).
Ge, S., Yang, C.H., Hsu, K.S., Ming, G.L. & Song, H. Neuron 54, 559–566 (2007).
Kelsch, W., Lin, C.W., Mosley, C.P. & Lois, C. J. Neurosci. 29, 11852–11858 (2009).
Livneh, Y., Feinstein, N., Klein, M. & Mizrahi, A. J. Neurosci. 29, 86–97 (2009).
Nissant, A., Bardy, C., Katagiri, H., Murray, K. & Lledo, P.M. Nat. Neurosci. 12, 728–730 (2009).
Mandairon, N. & Linster, C. J. Neurophysiol. 101, 2204–2209 (2009).
Moreno, M.M. et al. Proc. Natl. Acad. Sci. USA 106, 17980–17985 (2009).
Bhatt, D.H., Zhang, S. & Gan, W.B. Annu. Rev. Physiol. 71, 261–282 (2009).
Hofer, S.B., Mrsic-Flogel, T.D., Bonhoeffer, T. & Hubener, M. Nature 457, 313–317 (2009).
Holtmaat, A. & Svoboda, K. Nat. Rev. Neurosci. 10, 647–658 (2009).
Mizrahi, A. Nat. Neurosci. 10, 444–452 (2007).
Yang, G., Pan, F. & Gan, W.B. Nature 462, 920–924 (2009).
Acknowledgements
We thank H. Spors (Max Planck Institute of Biophysics, Frankfurt, Germany) for the analysis software for the intrinsic signals. We thank Y. Adam for assistance with surgical procedures. We thank members of the Mizrahi laboratory and D. Nachmani for discussions and for commenting on the manuscript. This work was supported by European Research Council (203994) and ERA-NET (0398216) grants to A.M. Y.L. is supported by the Adams Fellowship Program of the Israel Academy of Sciences and Humanities.
Author information
Authors and Affiliations
Contributions
Y.L. and A.M. conceived and designed the experiments. Y.L. performed the experiments and analyzed the data. Y.L. and A.M. wrote the paper.
Corresponding author
Ethics declarations
Competing interests
The authors declare no competing financial interests.
Supplementary information
Supplementary Text and Figures
Supplementary Figures 1–4 and Supplementary Methods (PDF 4358 kb)
Supplementary Movie 1
An example of two PSD95-GFP expressing abPGNs, imaged in vivo. This movie shows a z-stack acquired in vivo using two-photon microscopy. The z-stack comprises 87 images, from a depth of 117 μm to a depth of 39 μm below the surface, with z-steps of 0.9 μm between images. (AVI 3386 kb)
Rights and permissions
About this article
Cite this article
Livneh, Y., Mizrahi, A. Experience-dependent plasticity of mature adult-born neurons. Nat Neurosci 15, 26–28 (2012). https://doi.org/10.1038/nn.2980
Received:
Accepted:
Published:
Issue Date:
DOI: https://doi.org/10.1038/nn.2980
This article is cited by
-
Young adult-born neurons improve odor coding by mitral cells
Nature Communications (2020)
-
Principal cell activity induces spine relocation of adult-born interneurons in the olfactory bulb
Nature Communications (2016)
-
Impaired cortical oscillatory coupling in mild cognitive impairment: anatomical substrate and ApoE4 effects
Brain Structure and Function (2015)
-
A30P α-Synuclein interferes with the stable integration of adult-born neurons into the olfactory network
Scientific Reports (2014)
-
Molecular events in the cell types of the olfactory epithelium during adult neurogenesis
Molecular Brain (2013)


