Abstract
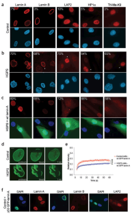
Hutchinson-Gilford progeria syndrome (HGPS) is a childhood premature aging disease caused by a spontaneous point mutation in lamin A (encoded by LMNA), one of the major architectural elements of the mammalian cell nucleus1,2,3,4. The HGPS mutation activates an aberrant cryptic splice site in LMNA pre-mRNA, leading to synthesis of a truncated lamin A protein and concomitant reduction in wild-type lamin A3,4. Fibroblasts from individuals with HGPS have severe morphological abnormalities in nuclear envelope structure. Here we show that the cellular disease phenotype is reversible in cells from individuals with HGPS. Introduction of wild-type lamin A protein does not rescue the cellular disease symptoms. The mutant LMNA mRNA and lamin A protein can be efficiently eliminated by correction of the aberrant splicing event using a modified oligonucleotide targeted to the activated cryptic splice site. Upon splicing correction, HGPS fibroblasts assume normal nuclear morphology, the aberrant nuclear distribution and cellular levels of lamina-associated proteins are rescued, defects in heterochromatin-specific histone modifications are corrected and proper expression of several misregulated genes is reestablished. Our results establish proof of principle for the correction of the premature aging phenotype in individuals with HGPS.
This is a preview of subscription content, access via your institution
Access options
Subscribe to this journal
Receive 12 print issues and online access
269,00 € per year
only 22,42 € per issue
Buy this article
- Purchase on SpringerLink
- Instant access to full article PDF
Prices may be subject to local taxes which are calculated during checkout




Similar content being viewed by others
References
DeBusk, F.L. The Hutchinson-Gilford progeria syndrome. Report of 4 cases and review of the literature. J. Pediatr. 80, 697–724 (1972).
Uitto, J. Searching for clues to premature aging. Trends Endocrinol. Metab. 13, 140–141 (2002).
Eriksson, M. et al. Recurrent de novo point mutations in lamin A cause Hutchinson-Gilford progeria syndrome. Nature 423, 293–298 (2003).
De Sandre-Giovannoli, A. et al. Lamin A truncation in Hutchinson-Gilford progeria. Science 300, 2055 (2003).
Csoka, A.B. et al. Novel lamin A/C gene (LMNA) mutations in atypical progeroid syndromes. J. Med. Genet. 41, 304–308 (2004).
Goldman, R.D. et al. Accumulation of mutant lamin A causes progressive changes in nuclear architecture in Hutchinson-Gilford progeria syndrome. Proc. Natl. Acad. Sci. USA 101, 8963–8968 (2004).
Ye, Q., Callebaut, I., Pezhman, A., Courvalin, J.C. & Worman, H.J. Domain-specific interactions of human HP1-type chromodomain proteins and inner nuclear membrane protein LBR. J. Biol. Chem. 272, 14983–14989 (1997).
Jenuwein, T. & Allis, C.D. Translating the histone code. Science 293, 1074–1080 (2001).
Holt, I. et al. Effect of pathogenic mis-sense mutations in lamin A on its interaction with emerin in vivo. J. Cell Sci. 116, 3027–3035 (2003).
Vaughan, A. et al. Both emerin and lamin C depend on lamin A for localization at the nuclear envelope. J. Cell Sci. 114, 2577–2590 (2001).
Johnson, B.R. et al. A-type lamins regulate retinoblastoma protein function by promoting subnuclear localization and preventing proteasomal degradation. Proc. Natl. Acad. Sci. USA 101, 9677–9682 (2004).
Sazani, P. & Kole, R. Therapeutic potential of antisense oligonucleotides as modulators of alternative splicing. J. Clin. Invest. 112, 481–486 (2003).
Giles, R.V., Spiller, D.G., Clark, R.E. & Tidd, D.M. Antisense morpholino oligonucleotide analog induces missplicing of C-myc mRNA. Antisense Nucleic Acid Drug Dev. 9, 213–220 (1999).
Summerton, J. Morpholino antisense oligomers: the case for an RNase H-independent structural type. Biochim. Biophys. Acta 1489, 141–158 (1999).
Lin, F. & Worman, H.J. Structural organization of the human gene encoding nuclear lamin A and nuclear lamin C. J. Biol. Chem. 268, 16321–16326 (1993).
Summerton, J. et al. Morpholino and phosphorothioate antisense oligomers compared in cell-free and in-cell systems. Antisense Nucleic Acid Drug Dev. 7, 63–70 (1997).
Ly, D.H., Lockhart, D.J., Lerner, R.A. & Schultz, P.G. Mitotic misregulation and human aging. Science 287, 2486–2492 (2000).
Csoka, A.B. et al. Genome-scale expression profiling of Hutchinson-Gilford progeria syndrome reveals widespread transcriptional misregulation leading to mesodermal/mesenchymal defects and accelerated atherosclerosis. Aging Cell 3, 235–243 (2004).
Mounkes, L.C., Kozlov, S., Hernandez, L., Sullivan, T. & Stewart, C.L. A progeroid syndrome in mice is caused by defects in A-type lamins. Nature 423, 298–301 (2003).
Moulton, H.M., Nelson, M.H., Hatlevig, S.A., Reddy, M.T. & Iversen, P.L. Cellular uptake of antisense morpholino oligomers conjugated to arginine-rich peptides. Bioconjug. Chem. 15, 290–299 (2004).
Gebski, B.L., Mann, C.J., Fletcher, S. & Wilton, S.D. Morpholino antisense oligonucleotide induced dystrophin exon 23 skipping in mdx mouse muscle. Hum. Mol. Genet. 12, 1801–1811 (2003).
Garcia-Blanco, M.A., Baraniak, A.P. & Lasda, E.L. Alternative splicing in disease and therapy. Nat. Biotechnol. 22, 535–546 (2004).
Acknowledgements
We thank J. Boers, T. Jenuwein, K. Wilson and G. Almouzni for reagents and K. Wilson, C. Stewart, B. Burke and J. Caceres for comments on the manuscript. T.M. is a Fellow of the Keith R. Porter Endowment for Cell Biology.
Author information
Authors and Affiliations
Corresponding author
Ethics declarations
Competing interests
The authors declare no competing financial interests.
Supplementary information
Supplementary Fig. 1
Correction of lamin A aberrant splicing in a minigene system. (PDF 90 kb)
Supplementary Fig. 2
Specificity of exo11 morpholino oligonucleotide. (PDF 163 kb)
Supplementary Fig. 3
Reversal of the cellular phenotype of HGPS fibroblasts does not require cell division and nuclear envelope disassembly. (PDF 657 kb)
Supplementary Table 1
Quantitation of cellular phenotypes. (PDF 26 kb)
Rights and permissions
About this article
Cite this article
Scaffidi, P., Misteli, T. Reversal of the cellular phenotype in the premature aging disease Hutchinson-Gilford progeria syndrome. Nat Med 11, 440–445 (2005). https://doi.org/10.1038/nm1204
Received:
Accepted:
Published:
Issue date:
DOI: https://doi.org/10.1038/nm1204
This article is cited by
-
Progeria—a Rare Genetic Condition with Accelerated Ageing Process
Applied Biochemistry and Biotechnology (2023)
-
SerpinE1 drives a cell-autonomous pathogenic signaling in Hutchinson–Gilford progeria syndrome
Cell Death & Disease (2022)
-
Nucleophagy delays aging and preserves germline immortality
Nature Aging (2022)
-
In vivo cyclic induction of the FOXM1 transcription factor delays natural and progeroid aging phenotypes and extends healthspan
Nature Aging (2022)
-
PCA3 controls chromatin organization and p53 signal activation by regulating LAP2α-lamin A complexes
Cancer Gene Therapy (2022)


