Abstract
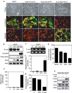
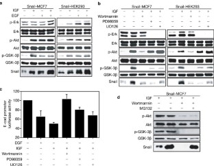
The phenotypic changes of increased motility and invasiveness of cancer cells are reminiscent of the epithelial–mesenchymal transition (EMT) that occurs during embryonic development. Snail, a zinc-finger transcription factor, triggers this process by repressing E-cadherin expression; however, the mechanisms that regulate Snail remain elusive. Here we find that Snail is highly unstable, with a short half-life about 25 min. We show that GSK-3β binds to and phosphorylates Snail at two consensus motifs to dually regulate the function of this protein. Phosphorylation of the first motif regulates its β-Trcp-mediated ubiquitination, whereas phosphorylation of the second motif controls its subcellular localization. A variant of Snail (Snail-6SA), which abolishes these phosphorylations, is much more stable and resides exclusively in the nucleus to induce EMT. Furthermore, inhibition of GSK-3β results in the upregulation of Snail and downregulation of E-cadherin in vivo. Thus, Snail and GSK-3β together function as a molecular switch for many signalling pathways that lead to EMT.
This is a preview of subscription content, access via your institution
Access options
Subscribe to this journal
Receive 12 print issues and online access
214,86 € per year
only 17,91 € per issue
Buy this article
- Purchase on SpringerLink
- Instant access to full article PDF
Prices may be subject to local taxes which are calculated during checkout







Similar content being viewed by others
Accession codes
References
Thiery, J.P. Epithelial-mesenchymal transitions in tumour progression. Nature Rev. Cancer 2, 442–454 (2002).
Nieto, M.A. The snail superfamily of zinc-finger transcription factors. Nature Rev. Mol. Cell Biol. 3, 155–166 (2002).
Behrens, J., Lowrick, O., Klein-Hitpass, L. & Birchmeier, W. The E-cadherin promoter: functional analysis of a G·C-rich region and an epithelial cell-specific palindromic regulatory element. Proc. Natl Acad. Sci. USA 88, 11495–11499 (1991).
Birchmeier, W., Behrens, J., Weidner, K.M., Frixen, U.H. & Schipper, J. Dominant and recessive genes involved in tumor cell invasion. Curr. Opin. Cell Biol. 3, 832–840 (1991).
Hajra, K.M., Ji, X. & Fearon, E.R. Extinction of E-cadherin expression in breast cancer via a dominant repression pathway acting on proximal promoter elements. Oncogene 18, 7274–7279 (1999).
Ji, X., Woodard, A.S., Rimm, D.L. & Fearon, E.R. Transcriptional defects underlie loss of E-cadherin expression in breast cancer. Cell Growth Differ. 8, 773–778 (1997).
Giroldi, L.A. et al. Role of E boxes in the repression of E-cadherin expression. Biochem. Biophys. Res. Commun. 241, 453–458 (1997).
Batlle, E. et al. The transcription factor snail is a repressor of E-cadherin gene expression in epithelial tumour cells. Nature Cell Biol. 2, 84–89 (2000).
Guaita, S. et al. Snail induction of epithelial-to-mesenchymal transition in tumor cells is accompanied by MUC1 repression and ZEB1 expression. J. Biol. Chem. 277, 39209–39216 (2002).
Cano, A. et al. The transcription factor snail controls epithelial-mesenchymal transitions by repressing E-cadherin expression. Nature Cell Biol. 2, 76–83 (2000).
Comijn, J. et al. The two-handed E-box-binding zinc-finger protein SIP1 downregulates E-cadherin and induces invasion. Mol. Cell 7, 1267–1278 (2001).
Bolos, V. et al. The transcription factor Slug represses E-cadherin expression and induces epithelial-to-mesenchymal transitions: a comparison with Snail and E47 repressors. J. Cell Sci. 116, 499–511 (2003).
Fujita, N. et al. MTA3, a Mi-2/NuRD complex subunit, regulates an invasive growth pathway in breast cancer. Cell 113, 207–219 (2003).
Peinado, H., Quintanilla, M. & Cano, A. Transforming growth factor β-1 induces snail transcription factor in epithelial cell lines: mechanisms for epithelial mesenchymal transitions. J. Biol. Chem. 278, 21113–21123 (2003).
Doble, B.W. & Woodgett, J.R. GSK-3: tricks of the trade for a multi-tasking kinase. J. Cell Sci. 116, 1175–1186 (2003).
Kim, L. & Kimmel, A.R. GSK3, a master switch regulating cell-fate specification and tumorigenesis. Curr. Opin. Genet. Dev. 10, 508–514 (2000).
Harwood, A.J. Regulation of GSK-3: a cellular multiprocessor. Cell 105, 821–824 (2001).
Cohen, P. & Frame, S. The renaissance of GSK3. Nature Rev. Mol. Cell Biol. 2, 769–776 (2001).
Muratani, M. & Tansey, W.P. How the ubiquitin-proteasome system controls transcription. Nature Rev. Mol. Cell Biol. 4, 192–201 (2003).
Stambolic, V., Ruel, L. & Woodgett, J.R. Lithium inhibits glycogen synthase kinase-3 activity and mimics wingless signalling in intact cells. Curr. Biol. 6, 1664–1668 (1996).
Fodde, R., Smits, R. & Clevers, H. APC, signal transduction and genetic instability in colorectal cancer. Nature Rev. Cancer 1, 55–67 (2001).
Karin, M., Cao, Y., Greten, F.R. & Li, Z.W. NF-κB in cancer: from innocent bystander to major culprit. Nature Rev. Cancer 2, 301–310 (2002).
Margottin-Goguet, F. et al. Prophase destruction of Emi1 by the SCF(βTrCP/Slimb) ubiquitin ligase activates the anaphase promoting complex to allow progression beyond prometaphase. Dev. Cell 4, 813–826 (2003).
Guardavaccaro, D. et al. Control of meiotic and mitotic progression by the F-box protein β-Trcp1 in vivo. Dev. Cell 4, 799–812 (2003).
Dominguez, D. et al. Phosphorylation regulates the subcellular location and activity of the snail transcriptional repressor. Mol. Cell. Biol. 23, 5078–5089 (2003).
Blanco, M.J. et al. Correlation of Snail expression with histological grade and lymph node status in breast carcinomas. Oncogene 21, 3241–3246 (2002).
Cheng, C.W. et al. Mechanisms of inactivation of E-cadherin in breast carcinoma: modification of the two-hit hypothesis of tumor suppressor gene. Oncogene 20, 3814–3823 (2001).
Rosivatz, E. et al. Differential expression of the epithelial-mesenchymal transition regulators snail, SIP1, and twist in gastric cancer. Am. J. Pathol. 161, 1881–1891 (2002).
Sugimachi, K. et al. Transcriptional repressor snail and progression of human hepatocellular carcinoma. Clin. Cancer Res. 9, 2657–2664 (2003).
Thiery, J.P. Epithelial-mesenchymal transitions in development and pathologies. Curr. Opin. Cell Biol. 15, 740–746 (2003).
Bijur, G.N. & Jope, R.S. Glycogen synthase kinase-3β is highly activated in nuclei and mitochondria. Neuroreport 14, 2415–2419 (2003).
Beals, C.R., Sheridan, C.M., Turck, C.W., Gardner, P. & Crabtree, G.R. Nuclear export of NF-ATc enhanced by glycogen synthase kinase-3. Science 275, 1930–1934 (1997).
Liu, C. et al. Control of β-catenin phosphorylation/degradation by a dual-kinase mechanism. Cell 108, 837–847 (2002).
Grille, S.J. et al. The protein kinase Akt induces epithelial-mesenchymal transition and promotes enhanced motility and invasiveness of squamous cell carcinoma lines. Cancer Res. 63, 2172–2178 (2003).
Kim, K., Pang, K.M., Evans, M. & Hay, E.D. Overexpression of β-catenin induces apoptosis independent of its transactivation function with LEF-1 or the involvement of major G1 cell cycle regulators. Mol. Biol. Cell 11, 3509–3523 (2000).
Zhou, B.P. et al. Cytoplasmic localization of p21Cip1/WAF1 by Akt-induced phosphorylation in HER-2/neu-overexpressing cells. Nature Cell Biol. 3, 245–252 (2001).
Zhou, B.P. et al. HER-2/neu induces p53 ubiquitination via Akt-mediated MDM2 phosphorylation. Nature Cell Biol. 3, 973–982 (2001).
Deng, J. et al. β-catenin interacts with and inhibits NF-κB in human colon and breast cancer. Cancer Cell 2, 323–334 (2002).
Zhou, B.P. et al. HER-2/neu blocks tumor necrosis factor-induced apoptosis via the Akt/NF-κB pathway. J. Biol. Chem. 275, 8027–8031 (2000).
Camp, R.L., Rimm, E.B. & Rimm, D.L. Met expression is associated with poor outcome in patients with axillary lymph node negative breast carcinoma. Cancer 86, 2259–2265 (1999).
Xia, W. et al. Phosphorylation/cytoplasmic localization of p21Cip1/WAF1 is associated with HER2/neu overexpression and provides a novel combination predictor for poor prognosis in breast cancer patients. Clin. Cancer Res. 10, 3815–3824 (2004).
Gunduz, M. et al. Genomic structure of the human ING1 gene and tumor-specific mutations detected in head and neck squamous cell carcinomas. Cancer Res. 60, 3143–3146 (2000).
Acknowledgements
We thank R. Arlinghaus, P. McCrea and M. Van Dyke for critical reading of this manuscript. This work was supported by grants CA 58880 and CA 99031, and by SPORE grants in ovarian cancer (CA 83639) and pancreatic cancer (CA10193), to M.-C. H., as well as a Cancer Center Supporting grant (CA16672).
Author information
Authors and Affiliations
Corresponding author
Ethics declarations
Competing interests
The authors declare no competing financial interests.
Supplementary information
Supplementary Information, Figures
Fig. S1, Fig. S2, Fig. S3, Fig. S4, Fig. S5, Fig. S6 (PDF 1264 kb)
Rights and permissions
About this article
Cite this article
Zhou, B., Deng, J., Xia, W. et al. Dual regulation of Snail by GSK-3β-mediated phosphorylation in control of epithelial–mesenchymal transition. Nat Cell Biol 6, 931–940 (2004). https://doi.org/10.1038/ncb1173
Received:
Accepted:
Published:
Issue Date:
DOI: https://doi.org/10.1038/ncb1173


