Abstract
Post-translational phosphorylation is essential to human cellular processes, but the transient, heterogeneous nature of this modification complicates its study in native systems1,2,3. We developed an approach to interrogate phosphorylation and its role in protein-protein interactions on a proteome-wide scale. We genetically encoded phosphoserine in recoded E. coli4,5,6 and generated a peptide-based heterologous representation of the human serine phosphoproteome. We designed a single-plasmid library encoding >100,000 human phosphopeptides and confirmed the site-specific incorporation of phosphoserine in >36,000 of these peptides. We then integrated our phosphopeptide library into an approach known as Hi-P to enable proteome-level screens for serine-phosphorylation-dependent human protein interactions. Using Hi-P, we found hundreds of known and potentially new phosphoserine-dependent interactors with 14-3-3 proteins and WW domains. These phosphosites retained important binding characteristics of the native human phosphoproteome, as determined by motif analysis and pull-downs using full-length phosphoproteins. This technology can be used to interrogate user-defined phosphoproteomes in any organism, tissue, or disease of interest.
This is a preview of subscription content, access via your institution
Access options
Access Nature and 54 other Nature Portfolio journals
Get Nature+, our best-value online-access subscription
27,99 € / 30 days
cancel any time
Subscribe to this journal
Receive 12 print issues and online access
269,00 € per year
only 22,42 € per issue
Buy this article
- Purchase on SpringerLink
- Instant access to full article PDF
Prices may be subject to local taxes which are calculated during checkout




Similar content being viewed by others
Accession codes
References
Ubersax, J.A. & Ferrell, J.E. Jr. Mechanisms of specificity in protein phosphorylation. Nat. Rev. Mol. Cell Biol. 8, 530–541 (2007).
Yaffe, M.B. et al. The structural basis for 14-3-3:phosphopeptide binding specificity. Cell 91, 961–971 (1997).
Johnson, G.L. & Lapadat, R. Mitogen-activated protein kinase pathways mediated by ERK, JNK, and p38 protein kinases. Science 298, 1911–1912 (2002).
Park, H.-S. et al. Expanding the genetic code of Escherichia coli with phosphoserine. Science 333, 1151–1154 (2011).
Pirman, N.L. et al. A flexible codon in genomically recoded Escherichia coli permits programmable protein phosphorylation. Nat. Commun. 6, 8130 (2015).
Lajoie, M.J. et al. Genomically recoded organisms expand biological functions. Science 342, 357–360 (2013).
Huttlin, E.L. et al. Architecture of the human interactome defines protein communities and disease networks. Nature 545, 505–509 (2017).
Hein, M.Y. et al. A human interactome in three quantitative dimensions organized by stoichiometries and abundances. Cell 163, 712–723 (2015).
Heo, J.-M., Ordureau, A., Paulo, J.A., Rinehart, J. & Harper, J.W. The PINK1-PARKIN mitochondrial ubiquitylation pathway drives a program of OPTN/NDP52 recruitment and TBK1 activation to promote mitophagy. Mol. Cell 60, 7–20 (2015).
Ordureau, A. et al. Defining roles of PARKIN and ubiquitin phosphorylation by PINK1 in mitochondrial quality control using a ubiquitin replacement strategy. Proc. Natl. Acad. Sci. USA 112, 6637–6642 (2015).
Hornbeck, P.V. et al. PhosphoSitePlus, 2014: mutations, PTMs and recalibrations. Nucleic Acids Res. 43, D512–D520 (2015).
LeProust, E.M. et al. Synthesis of high-quality libraries of long (150mer) oligonucleotides by a novel depurination controlled process. Nucleic Acids Res. 38, 2522–2540 (2010).
Amiram, M. et al. Evolution of translation machinery in recoded bacteria enables multi-site incorporation of nonstandard amino acids. Nat. Biotechnol. 33, 1272–1279 (2015).
Isaacs, F.J. et al. Precise manipulation of chromosomes in vivo enables genome-wide codon replacement. Science 333, 348–353 (2011).
Songyang, Z. et al. SH2 domains recognize specific phosphopeptide sequences. Cell 72, 767–778 (1993).
Sawyer, N. et al. Designed phosphoprotein recognition in Escherichia coli. ACS Chem. Biol. 9, 2502–2507 (2014).
Tinti, M. et al. ANIA: annotation and integrated analysis of the 14-3-3 interactome. Database (Oxford) 2014, bat085 (2014).
Kanai, F. et al. TAZ: a novel transcriptional co-activator regulated by interactions with 14-3-3 and PDZ domain proteins. EMBO J. 19, 6778–6791 (2000).
O'Shea, J.P. et al. pLogo: a probabilistic approach to visualizing sequence motifs. Nat. Methods 10, 1211–1212 (2013).
Johnson, C. et al. Bioinformatic and experimental survey of 14-3-3-binding sites. Biochem. J. 427, 69–78 (2010).
Tzivion, G., Dobson, M. & Ramakrishnan, G. FoxO transcription factors: regulation by AKT and 14-3-3 proteins. Biochim. Biophys. Acta 1813, 1938–1945 (2011).
Lu, P.-J., Zhou, X.Z., Shen, M. & Lu, K.P. Function of WW domains as phosphoserine- or phosphothreonine-binding modules. Science 283, 1325–1328 (1999).
Edwin, F., Anderson, K. & Patel, T.B. HECT domain-containing E3 ubiquitin ligase Nedd4 interacts with and ubiquitinates Sprouty2. J. Biol. Chem. 285, 255–264 (2010).
Spagnol, G. et al. Structural studies of the Nedd4 WW domains and their selectivity for the Connexin43 (Cx43) carboxyl terminus. J. Biol. Chem. 291, 7637–7650 (2016).
Gao, S. et al. Ubiquitin ligase Nedd4L targets activated Smad2/3 to limit TGF-β signaling. Mol. Cell 36, 457–468 (2009).
Yang, B. & Kumar, S. Nedd4 and Nedd4-2: closely related ubiquitin-protein ligases with distinct physiological functions. Cell Death Differ. 17, 68–77 (2010).
Skouloudaki, K. & Walz, G. YAP1 recruits c-Abl to protect angiomotin-like 1 from Nedd4-mediated degradation. PLoS One 7, e35735 (2012).
Larman, H.B. et al. Autoantigen discovery with a synthetic human peptidome. Nat. Biotechnol. 29, 535–541 (2011).
Matsumoto, M. et al. A large-scale targeted proteomics assay resource based on an in vitro human proteome. Nat. Methods 14, 251–258 (2017).
Collins, B.C. et al. Quantifying protein interaction dynamics by SWATH mass spectrometry: application to the 14-3-3 system. Nat. Methods 10, 1246–1253 (2013).
Marx, H. et al. A large synthetic peptide and phosphopeptide reference library for mass spectrometry-based proteomics. Nat. Biotechnol. 31, 557–564 (2013).
Kosuri, S. et al. Scalable gene synthesis by selective amplification of DNA pools from high-fidelity microchips. Nat. Biotechnol. 28, 1295–1299 (2010).
Lee, S. et al. A facile strategy for selective incorporation of phosphoserine into histones. Angew. Chem. Int. Ed. Engl. 52, 5771–5775 (2013).
Bolger, A.M., Lohse, M. & Usadel, B. Trimmomatic: a flexible trimmer for Illumina sequence data. Bioinformatics 30, 2114–2120 (2014).
Ferdaus, M.Z. et al. SPAK and OSR1 play essential roles in potassium homeostasis through actions on the distal convoluted tubule. J. Physiol. (Lond.) 594, 4945–4966 (2016).
Kettenbach, A.N. & Gerber, S.A. Rapid and reproducible single-stage phosphopeptide enrichment of complex peptide mixtures: application to general and phosphotyrosine-specific phosphoproteomics experiments. Anal. Chem. 83, 7635–7644 (2011).
Cox, J. & Mann, M. MaxQuant enables high peptide identification rates, individualized p.p.b.-range mass accuracies and proteome-wide protein quantification. Nat. Biotechnol. 26, 1367–1372 (2008).
Vizcaíno, J.A. et al. ProteomeXchange provides globally coordinated proteomics data submission and dissemination. Nat. Biotechnol. 32, 223–226 (2014).
Acknowledgements
We thank J. Niemann for his assistance with selecting phospho-specific antibodies to probe phosphosite synthesis, P. Anderson for assistance with oligonucleotide library synthesis, the Yale Center for Genome Analysis for high-throughput sequencing and K. Mohler for helpful comments on the manuscript. K.W.B. is supported by the National Science Foundation Graduate Research Fellowship under grant no. DGE-1122492. R.S. received support from the Raymond and Beverly Sackler Institute for Biological, Physical and Engineering Sciences at Yale University and from Southern Connecticut State University School of Graduate Studies, Research and Innovation. J.R. is supported by the US National Institutes of Health (NIH; GM117230, GM125951, DK0174334, CA209992). F.J.I. acknowledges support from the NIH (GM117230, GM125951, CA209992), DARPA (HR0011-15-C-0091), NSF (MCB-1714860, CHE-1740549), DuPont, and the Arnold and Mabel Beckman Foundation. M.G. is supported by the NIH (HG008126).
Author information
Authors and Affiliations
Contributions
J.R., F.J.I. and K.W.B. conceived the project, designed the experiments and analyzed the data. K.W.B, R.V.S. and S.R. performed molecular cloning, protein expression/purification and western blotting. K.W.B. performed mass spectrometry and Hi-P sample preparation, data collection, and analysis. K.W.B., P.M., M.G. and F.J.I. performed high-throughput sequencing and network analysis. K.W.B and F.J.I. developed oligonucleotide design and library preparation strategies. J.R.S. provided guidance on DNA construct design strategies using Agilent's Oligo Library Synthesis. J.R. and K.W.B. wrote the manuscript with input from all of the other authors.
Corresponding author
Ethics declarations
Competing interests
J.R., F.J.I., K.W.B. and J.R.S. have filed a provisional patent application with the US Patent and Trademark Office (US Patent Application No. 62/639,279) related to this work.
Integrated supplementary information
Supplementary Figure 1 Synthetic serine phosphoproteome specifications, detection, and bias
(a) Full depiction of phosphosite design. ≤15 amino acids were encoded on either side of the central pSer residue corresponding to the observed sequence within a human protein as listed in the PhosphoSitePlus database (Hornbeck, et al). In the case where pSer was observed close to a protein terminus, fewer than 15 amino acids were encoded. This phosphosite module can be expressed in the context of various fusion proteins for different functional outputs. (b) Peptide lengths of synthetic phosphosites corresponding to the purple region in (a). The majority of phosphosites were 31 amino acids in length. (c) pSer- and Ser-containing phosphosites are expressed in cells harboring SepOTSλ or supD tRNA, respectively. SepOTSλ relies on tRNASep that can suppress UAG codons, pSer-tRNASep synthetase SepRS and engineered elongation factor EF-Tu. Ser incorporation at UAG relies only on supplementation of supD tRNA and otherwise utilizes the endogenous translation machinery. Incorporation of pSer or Ser into recombinant phosphosites was specified by a central TAG codon. (d) Mass spectrometry workflow for the enrichment or fractionation and detection of phosphosites from a complex mixture. (e) Increased DNA abundance in the expression plasmid library as shown by HTS increases likelihood of phosphosite detection by LC-MS/MS. (f) Length distribution of theoretical and experimentally detected phosphosites show decreased likelihood of observing small (≤10 amino acids) recombinant phoshoproteins. (g) Positive correlation between frequency of previous observation in high-throughput LC-MS/MS experiments as listed by PhosphoSitePlus and experimental recombinant phosphosite observation. (h) pLogo (O’Shea, et al) of mode #1 phosphosites observed by LC-MS/MS with unambiguous pSer incorporation (direct MS2 evidence) at the central, fixed position (highlighted in gray). Background correction performed in pLogo using all possible genetically encoded phosphosites. Only phosphosites exactly 31 amino acids in length were used for both foreground (n = 32,646) and background (n = 102,417). Significance calculated by binomial probability of amino acid frequencies, red lines indicate p = 0.05 significance threshold with Bonferroni correction.
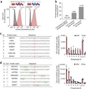
Supplementary Figure 2 pSer-containing recombinant mode #1 phosphosites are recognized by phospho-specific antibodies
Twelve mode #1 phosphosites predicted to be recognized by common pSer-specific antibodies offered by Cell Signaling Technologies (Supplementary Data 3) were expressed clonally in C321.ΔA with either pSer or Ser. OD600-normalized lysates were analyzed by SDS-PAGE and either anti-His or anti-pSer-phosphosite western, as indicated. 11/12 recombinant phosphosites were successfully expressed. Proteins produced using SepOTSλ and not supD tRNA were recognized by the phospho-specific antibodies, indicating anticipated pSer incorporation and phospho-specific antibody epitope recognition. Blots are representative of at least two independent experimental replicates.
Supplementary Figure 3 FACS screen of pSer-encoding phosphosite interactions with 14-3-3 isoforms
Two sequential rounds of FACS were performed on C321.ΔA cells encoding either SepOTSλ or supD tRNA and co-expressing the mode #2 phosphosite library with either 14-3-3β or 14-3-3σ using the split mCherry BiFC system. Cell populations with enhanced BiFC-based fluorescence were obtained for both 14-3-3 isoforms when the phosphosite library was synthesized with pSer but not Ser. n=105 cells for flow cytometry observation.
Supplementary Figure 4 Hi-P yields enrichment of phosphosites derived from previously-observed 14-3-3 interacting proteins
(a) Number of unique proteins that were previously observed to interact with 14-3-3 isoforms in high-throughput (HTP) studies (Tinti, et al) mapping to phosphosites identified by Hi-P. Analysis performed on the original encoded phosphosite library or on Hi-P sequence populations. (b) Number of phosphosites known to directly interact with 14-3-3 isoforms (i.e. the phosphosite within its parent full-length protein is known to interact with 14-3-3 in a pSer-dependent manner) as determined by previous biochemical studies (Tinti, et al), occurring in the original encoded phosphosite library or in Hi-P sequence populations. This analysis was performed for Hi-P results with >1,000 reads by HTS.
Supplementary Figure 5 Hi-P-based ligand sequence analysis for 14-3-3 isoforms
(a) Number of protein sequences containing the RSXSPXP motif in the original encoded phosphosite library or in Hi-P populations (>1,000 HTS reads in a single Hi-P experiment). (b,c) pLogo analysis (O’Shea, et al) of phosphosites identified by Hi-P (>1,000 HTS reads in single Hi-P experiment) isolated in C321.ΔA + SepOTSλ co-expressing the mode #2 phosphosite library with either (b) 14-3-3β (n = 363 phosphosites) or (c) 14-3-3σ (n = 340 phosphosites). Significance calculated by binomial probability of amino acid frequencies, red lines indicate p = 0.05 significance threshold with Bonferroni correction.
Supplementary Figure 6 14-3-3 pull-downs using phosphosites or full-length recombinant human phosphoproteins
(a) Phos-tag analysis of purified phoshposites used for pull-downs in Fig. 3f. (b) Phos-tag analysis of purified full-length proteins used for pull-downs in Fig. 3g. (c) Pull-downs using full-length recombinant human FOXO3A (two separate phosphosites derived from this protein were identified as candidate interactors with 14-3-3β by Hi-P), with phosphoserine incorporated at the annotated position. All blots are representative of at least two independent experiments.
Supplementary Figure 7 FACS screen of pSer- and Ser-encoding phosphosite interactions with NEDD4 and NEDD4-2 WW2 domains
(a) Two sequential rounds of FACS were performed on C321.ΔA + SepOTSλ or supD tRNA co-expressing the mode #2 phosphosite library and the WW2 domain of either NEDD4 or NEDD4-2 using the split mCherry BiFC system. Cell populations with enhanced BiFC-based fluorescence were obtained when the phosphosite library was synthesized using either SepOTSλ or supD tRNA. n=105 cells for flow cytometry observation. (b) Hi-P experiments with WW2 from NEDD4-2 resulted in enrichment of PPXY-containing phosphosites in both pSer- and Ser-encoding populations.
Supplementary Figure 8 Hi-P-based ligand sequence analysis for the WW2 domain from NEDD4 and NEDD4-2
pLogo analysis (O’Shea, et al) of phosphosites identified by Hi-P (>1,000 HTS reads in a single Hi-P experiment) isolated in C321.ΔA co-expressing the mode #2 phosphosite library and the NEDD4 WW2 domain with either (a,b) SepOTSλ (n = 26 and 16 phosphosites, respectively) or (c) supD tRNA (n = 13 phosphosites), or using the NEDD4-2 WW2 domain with either (e,f) SepOTSλ (n = 232 or 180 phosphosites, respectively) or (g) supD tRNA (n = 511 phosphosites). Phosphosite sequences containing PPXY were excluded from analysis in (b) and (e). Significance calculated by binomial probability of amino acid frequencies, red lines indicate p = 0.05 significance threshold with Bonferroni correction.
Supplementary Figure 9 BiFC interaction analysis of Hi-P-derived phosphosites with NEDD4 WW2
Phosphosites lacking the PPXY motif identified as candidate interactors with NEDD4 WW2 in the presence of SepOTSλ by Hi-P were expressed clonally in the BiFC split mCherry system with either SepOTSλ or supD tRNA. SepOTSλ-dependent mCherry signals were obtained for most phosphosites. Background fluorescence for isogenic cells in which mode #2 phosphosite expression was not induced was subtracted, and fluorescence was normalized by OD600. Error bars show s.e.m. centered at the mean (n = 3 independent replicates). p.c., positive control mode #2 peptide IPGTPPPNYD co-expressed with mouse Nedd4 WW2 fused to C-terminal split mCherry (Lu, et al); n.c., negative control mode #2 peptide WFYSPFLE co-expressed with mouse Nedd4 WW2 fused to C-terminal split mCherry (Lu, et al); AU, arbitrary units.
Supplementary Figure 10 Targeted phosphosite library is retained during immunoprecipitation with NEDD4
(a) Mode #3 configuration of phosphosites in targeted library used for expression and purification for co-IP spike-in experiments with full-length NEDD4 overexpressed in HEK cells. (b) Immunoprecipitation of full-length HA-NEDD4 protein using an agarose resin conjugated with an anti-HA antibody resulted in the retention of the spiked-in targeted phosphosite library. Targeted phosphosites selected for co-immunoprecipitation were based on phosphosite interactions identified using the WW2 domain during Hi-P (Fig. 4c, Supplementary Fig. 9). Retained "output" fractions were subjected to trypsin digest and analyzed by LC-MS/MS. Samples from both independent replicate experiments are shown.
Supplementary Figure 11 No observed correlation between phosphopeptide expression and observation by Hi-P
(a) Plotted maximum phosphopeptide intensities as observed by LC-MS/MS (mode #1 phosphosites) corresponding to phosphosites identified by Hi-P (mode #2 phosphosites). Phosphopeptides are ranked by observed intensity. Number of phosphosites observed by Hi-P that were not observed in LC-MS/MS experiments is noted on the x-axis for each sample. (b) Comparison of number of HTS reads by Hi-P of individual mode #2 phosphosites compared to the observed maximum intensity of the corresponding tryptic phosphopeptide by LC-MS/MS (mode #1 phosphosites). Data presented is for a 1,000 HTS read cutoff.
Supplementary Figure 12 Hi-P reproducibility analysis
(a) Overlap between phosphosite sequences observed in independent triplicate samples by Hi-P using the 14-3-3β isoform and the mode #2 phosphosite library expressed using SepOTSλ. (b) Overlap of phosphosite sequences by Hi-P in independent triplicates mapping to proteins that had been previously-observed candidate interactors in high-throughput (HTP) screens with 14-3-3β (Tinti, et al). (c) Overlap between phosphosite sequences observed in independent triplicate samples by Hi-P using the NEDD4 WW2 domain and the mode #2 phosphosite library expressed using SepOTSλ. (d) Overlap between phosphosite sequences observed in independent triplicate samples by Hi-P using the NEDD4 WW2 domain and the mode #2 phosphosite library expressed using supD tRNA. R = replicate.
Supplementary information
Supplementary Text and Figures
Supplementary Figures 1–12 (PDF 2442 kb)
Supplementary Notes
Supplementary Notes 1–11 (PDF 1256 kb)
Supplementary Data 1
Oligonucleotide sequences encoding human phosphoserine phosphosite library (XLSX 19039 kb)
Supplementary Data 2
Mass spectrometry analysis of mode #1 phosphosite library preparations (XLSX 9 kb)
Supplementary Data 3
Phospho-specific antibodies for evaluation of recombinant phosphosites (XLSX 12 kb)
Supplementary Data 4
Phosphosites observed by Hi-P using 14-3-3β and SepOTSλ (XLSX 54 kb)
Supplementary Data 5
Phosphosites observed by Hi-P using 14-3-3σ and SepOTSλ (XLSX 52 kb)
Supplementary Data 6
Positional amino acid frequencies in pSer-encoding phosphosite populations interacting with 14-3-3β by Hi-P (XLSX 9 kb)
Supplementary Data 7
Positional amino acid frequencies in pSer-encoding phosphosite populations interacting with 14-3-3σ by Hi-P (XLSX 9 kb)
Supplementary Data 8
Full-length recombinant human phosphoprotein genes identified as candidate 14-3-3β candidate interactors, synthesized for pull-down studies (XLSX 17 kb)
Supplementary Data 9
Phosphosites observed by Hi-P using NEDD4 WW2 and SepOTSλ (XLSX 5480 kb)
Supplementary Data 10
Phosphosites observed by Hi-P using NEDD4 WW2 and supD tRNA (XLSX 11 kb)
Supplementary Data 11
Phosphosites observed by Hi-P using NEDD4-2 WW2 and SepOTSλ (XLSX 37 kb)
Supplementary Data 12
Phosphosites observed by Hi-P using NEDD4-2 WW2 and supD tRNA (XLSX 78 kb)
Supplementary Data 13
Co-immunoprecipitation mass spectrometry data analysis (XLSX 13 kb)
Supplementary Data 14
HTS sequencing from biological triplicate Hi-P experiments (XLSX 430 kb)
Supplementary Data 15
Orthogonal primer sequences for phosphosite DNA library amplification (XLSX 12 kb)
Supplementary Data 16
Synthesized DNA sequences (XLSX 10 kb)
Supplementary Data 17
Primer sequences (XLSX 9 kb)
Rights and permissions
About this article
Cite this article
Barber, K., Muir, P., Szeligowski, R. et al. Encoding human serine phosphopeptides in bacteria for proteome-wide identification of phosphorylation-dependent interactions. Nat Biotechnol 36, 638–644 (2018). https://doi.org/10.1038/nbt.4150
Received:
Accepted:
Published:
Issue date:
DOI: https://doi.org/10.1038/nbt.4150
This article is cited by
-
A multi-purpose, regenerable, proteome-scale, human phosphoserine resource for phosphoproteomics
Nature Methods (2022)
-
Enhanced access to the human phosphoproteome with genetically encoded phosphothreonine
Nature Communications (2022)
-
Multi-omic regulatory networks capture downstream effects of kinase inhibition in Mycobacterium tuberculosis
npj Systems Biology and Applications (2021)


