Abstract
Ablation of the cellular prion protein PrPC leads to a chronic demyelinating polyneuropathy affecting Schwann cells. Neuron-restricted expression of PrPC prevents the disease1, suggesting that PrPC acts in trans through an unidentified Schwann cell receptor. Here we show that the cAMP concentration in sciatic nerves from PrPC-deficient mice is reduced, suggesting that PrPC acts via a G protein-coupled receptor (GPCR). The amino-terminal flexible tail (residues 23–120) of PrPC triggered a concentration-dependent increase in cAMP in primary Schwann cells, in the Schwann cell line SW10, and in HEK293T cells overexpressing the GPCR Adgrg6 (also known as Gpr126). By contrast, naive HEK293T cells and HEK293T cells expressing several other GPCRs did not react to the flexible tail, and ablation of Gpr126 from SW10 cells abolished the flexible tail-induced cAMP response. The flexible tail contains a polycationic cluster (KKRPKPG) similar to the GPRGKPG motif of the Gpr126 agonist type-IV collagen2. A KKRPKPG-containing PrPC-derived peptide (FT23–50) sufficed to induce a Gpr126-dependent cAMP response in cells and mice, and improved myelination in hypomorphic gpr126 mutant zebrafish (Danio rerio). Substitution of the cationic residues with alanines abolished the biological activity of both FT23–50 and the equivalent type-IV collagen peptide. We conclude that PrPC promotes myelin homeostasis through flexible tail-mediated Gpr126 agonism. As well as clarifying the physiological role of PrPC, these observations are relevant to the pathogenesis of demyelinating polyneuropathies—common debilitating diseases for which there are limited therapeutic options.
This is a preview of subscription content, access via your institution
Access options
Subscribe to this journal
Receive 51 print issues and online access
$199.00 per year
only $3.90 per issue
Buy this article
- Purchase on SpringerLink
- Instant access to full article PDF
Prices may be subject to local taxes which are calculated during checkout





Similar content being viewed by others
References
Bremer, J. et al. Axonal prion protein is required for peripheral myelin maintenance. Nat. Neurosci. 13, 310–318 (2010)
Paavola, K. J., Sidik, H., Zuchero, J. B., Eckart, M. & Talbot, W. S. Type IV collagen is an activating ligand for the adhesion G protein-coupled receptor GPR126. Sci. Signal. 7, ra76 (2014)
Büeler, H. et al. Normal development and behaviour of mice lacking the neuronal cell-surface PrP protein. Nature 356, 577–582 (1992)
Polymenidou, M. et al. The POM monoclonals: a comprehensive set of antibodies to non-overlapping prion protein epitopes. PLoS One 3, e3872 (2008)
Kuwahara, C. et al. Prions prevent neuronal cell-line death. Nature 400, 225–226 (1999)
Nuvolone, M. et al. Strictly co-isogenic C57BL/6J-Prnp–/– mice: A rigorous resource for prion science. J. Exp. Med. 213, 313–327 (2016)
Pogoda, H. M. et al. A genetic screen identifies genes essential for development of myelinated axons in zebrafish. Dev. Biol. 298, 118–131 (2006)
Monk, K. R. et al. A G protein-coupled receptor is essential for Schwann cells to initiate myelination. Science 325, 1402–1405 (2009)
Kasof, G. M. & Gomes, B. C. Livin, a novel inhibitor of apoptosis protein family member. J. Biol. Chem. 276, 3238–3246 (2001)
Zhang, Y. et al. An RNA-sequencing transcriptome and splicing database of glia, neurons, and vascular cells of the cerebral cortex. J. Neurosci. 34, 11929–11947 (2014)
Altmeppen, H. C. et al. The sheddase ADAM10 is a potent modulator of prion disease . eLife 4, e04260 (2015)
Decker, L. et al. Peripheral myelin maintenance is a dynamic process requiring constant Krox20 expression. J. Neurosci. 26, 9771–9779 (2006)
Jaegle, M. et al. The POU proteins Brn-2 and Oct-6 share important functions in Schwann cell development. Genes Dev . 17, 1380–1391 (2003)
Mogha, A. et al. Gpr126 functions in Schwann cells to control differentiation and myelination via G-protein activation. J. Neurosci. 33, 17976–17985 (2013)
Liebscher, I. et al. A tethered agonist within the ectodomain activates the adhesion G protein-coupled receptors GPR126 and GPR133. Cell Reports 9, 2018–2026 (2014)
Petersen, S. C. et al. The adhesion GPCR GPR126 has distinct, domain-dependent functions in Schwann cell development mediated by interaction with laminin-211. Neuron 85, 755–769 (2015)
Uhlén, M. et al. Proteomics. Tissue-based map of the human proteome. Science 347, 1260419 (2015)
Ishida, C., Okino, S., Kitamoto, T. & Yamada, M. Involvement of the peripheral nervous system in human prion diseases including dural graft associated Creutzfeldt-Jakob disease. J. Neurol. Neurosurg. Psychiatry 76, 325–329 (2005)
Kou, I. et al. Genetic variants in GPR126 are associated with adolescent idiopathic scoliosis. Nat. Genet. 45, 676–679 (2013)
Radovanovic, I. et al. Truncated prion protein and Doppel are myelinotoxic in the absence of oligodendrocytic PrPC. J. Neurosci. 25, 4879–4888 (2005)
Zahn, R., von Schroetter, C. & Wüthrich, K. Human prion proteins expressed in Escherichia coli and purified by high-affinity column refolding. FEBS Lett. 417, 400–404 (1997)
Lysek, D. A. & Wüthrich, K. Prion protein interaction with the C-terminal SH3 domain of Grb2 studied using NMR and optical spectroscopy. Biochemistry 43, 10393–10399 (2004)
Hornemann, S., Christen, B., von Schroetter, C., Pérez, D. R. & Wüthrich, K. Prion protein library of recombinant constructs for structural biology. FEBS J . 276, 2359–2367 (2009)
Guillot-Sestier, M. V., Sunyach, C., Druon, C., Scarzello, S. & Checler, F. The α-secretase-derived N-terminal product of cellular prion, N1, displays neuroprotective function in vitro and in vivo. J. Biol. Chem. 284, 35973–35986 (2009)
Schulz, J. B., Weller, M. & Klockgether, T. Potassium deprivation-induced apoptosis of cerebellar granule neurons: a sequential requirement for new mRNA and protein synthesis, ICE-like protease activity, and reactive oxygen species. J. Neurosci . 16, 4696–4706 (1996)
Dametto, P. et al. Neurodegeneration and unfolded-protein response in mice expressing a membrane-tethered flexible tail of PrP. PLoS One 10, e0117412 (2015)
Kimmel, C. B., Ballard, W. W., Kimmel, S. R., Ullmann, B. & Schilling, T. F. Stages of embryonic development of the zebrafish. Dev. Dyn. 203, 253–310 (1995)
Lyons, D. A. et al. erbb3 and erbb2 are essential for Schwann cell migration and myelination in zebrafish. Curr. Biol. 15, 513–524 (2005)
Schindelin, J. et al. Fiji: an open-source platform for biological-image analysis. Nat. Methods 9, 676–682 (2012)
Acknowledgements
We thank R. Moos, P. Schwarz, C. Tiberi, C. Sturzenegger, V. Escalante, M. Delic, C. Johnson and Z. Spence for technical help; J. Bremer for discussions; V. Beck, M.-A. Wulf, K. Frontzek, T. Johnson, T. O’Connor, A. Lau and C. Rehwald for help in performing experiments; and X. Piao for antibodies against Gpr126. A.A. is the recipient of support from an Advanced Grant of the European Research Council (Prion2020), a European Union Framework 7 Grant (NEURINOX), the Swiss National Research Foundation, Sinergia grant #147660, the Clinical Research Priority Programs ‘Small RNAs’ and ‘Human Hemato-Lymphatic Diseases’, SystemsX.ch, the EU Joint Programme on Neurodegenerative Disease Research (JPND) CureALS and REfrAME, and the Novartis Research Foundation. A.K. was supported by an MD/PhD fellowship from the Swiss National Science Foundation. A.K.K.L. is supported by a grant from the Synapsis Foundation. S.H. is a recipient of a SystemsX.ch grant. This work was supported by NIH grants F32 NS087786 to S.C.P. and NS079445 to K.R.M.
Author information
Authors and Affiliations
Contributions
A.A., A.K., K.R.M. and A.K.K.L. designed experiments, analysed data and wrote the manuscript. A.K. generated recombinant proteins, SW10∆PrP and SW10GPR126 cell lines, and performed cAMP, q-PCR, FACS and luciferase assays. A.K.K.L. performed cAMP assays, IP, western blots, immunofluorescence, and FACS. C.D. contributed to immunofluorescence, extracted sciatic nerves from mice, performed intravenous injections and performed repetitions of cAMP and FACS assays. A.M. performed all Schwann cell Gpr126 mutant mouse experiments and S.C.P. performed all zebrafish experiments, which were analysed by A.M., S.C.P., K.R.M., and A.A. R.M. performed cAMP assays, western blots, and FACS analyses. K.A. contributed to cAMP assays and western blots. P.B. performed the experiments shown in Fig. 1c and repeated the cAMP assay for Fig. 5b–d. A.S. generated Fab3 and Fab71 antibodies. A.M., C.S., and K.A. contributed to Fig. 2b, g, and a, respectively. M.N. generated ZH3 mice and performed electron microscopy. B.G. and F.B. generated GPR-overexpressing HEK cell lines. S.H. supervised generation of recombinant proteins, designed synthetic peptides, and contributed to writing the manuscript. All authors approved the final version.
Corresponding author
Ethics declarations
Competing interests
The authors declare no competing financial interests.
Additional information
Reviewer Information
Nature thanks D. Pleasure and the other anonymous reviewer(s) for their contribution to the peer review of this work.
Extended data figures and tables
Extended Data Figure 1 FT binds to Schwann cells through a proteinaceous receptor.
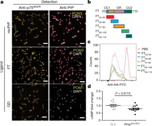
a, Primary Schwann cells were isolated from the sciatic nerves of PrnpZH1/ZH1 mice and grown on coverslips. Cells were exposed for 20 min to recombinant PrPC, FT, or GD (2 μM), fixed, and stained with POM2 (FT, PrPC) or POM1 (GD). Antibodies were visualized in the green channel and nuclei were stained with DAPI (blue). PrPC and FT, but not GD, adhered to the cells. Scale bars, 25 μm. b, Schematic representation of the target region for transcription activator-like endonucleases (TALEN) in the Prnp gene. Target guides are indicated by arrows. Gene editing resulted in a deletion leading to a frame shift in the PrPC coding sequence (designated as a conflict in the figure) and a premature stop codon identified by sequencing. c, Wild-type SW10 cells and a subclone isolated after treatment with TALEN (SW10∆PrP) were probed by western blotting using POM1. SW10∆PrP showed complete abrogation of PrPC expression and was used for further experiments. Levels of actin on the same membrane were monitored to confirm equal loading of cell lysates onto the gel. For uncropped gels see Supplementary Information File 1. d, e, SW10∆PrP cells were treated with full-length recombinant (PrPC, residues 23–231), flexible tail (FT, 23–110), or globular domain (GD, 121–231). PrP epitopes were detected with POM2 (d) or POM1 (e, red). Grey, DAPI. As expected, FT was detected only by POM2. Cells were also labelled with antibodies to the p75 nerve-growth factor receptor (yellow), a Schwann cell marker. PrPC and FT, but not GD, adhered to Schwann cells. Scale bar, 26 μm. f, The PrPC-deficient cell line HpL5 was treated with recombinant PrPC, FT, and GD as in a. None of the recombinant proteins adhered to HpL cells. Scale bars, 20 μm. g, SW10 cells were trypsinized, washed, and mixed with non-trypsinized SW10 cells labelled with Deep Red cell tracker. Cells were incubated with HA-tagged peptide FT23–50, and binding was visualized by flow cytometry. The Deep Red signal (abscissa) was used to differentiate trypsinized from non-trypsinized cells. 51% of untreated cells, but only 5% of trypsinized cells, became decorated by FT23–50–HA, indicating that FT23–50 reacted with trypsin-sensitive surface molecules. h, SW10 cells were digested (30 min) with phosphatidylinositol phospholipase C (PI-PLC, 0.5 U), washed, and incubated with FT23–50–HA along with undigested Deep Red-labelled cells (left). The proportion of binders in the digested (34%) and undigested samples (30%) was similar, indicating that the FT23–50 receptor was neither PrPC itself nor any other GPI-linked protein. To monitor the efficiency of PI-PLC treatment, we assessed POM2 binding to PrPC on both treated and untreated cells (right). POM2 binding was significantly decreased in PI-PLC treated cells (23%) compared to untreated cells (90%). Panels depict biologically independent triplicates; unpaired Student’s t-test was used for statistical analysis.
Extended Data Figure 2 Prnp ablation results in lower cAMP levels in sciatic nerves.
a, b, cAMP was measured in sciatic nerves isolated from 4-day-old (a) or 4-week-old (b) BL6 and PrnpZH1/ZH1 mice. No difference was observed in cAMP levels in 4-day-old mice, whereas 4-week-old PrnpZH1/ZH1 mice displayed a trend towards decreased cAMP levels. c, Sciatic nerves from 10-week-old PrnpZH3/ZH3 mice showed a significant decrease in cAMP (P = 0.0151). d, PrPC expression by neurons (tgNSE-PrP), but not by Schwann cells (tgMBP-PrP), restored cAMP levels in sciatic nerves of 10–16-week-old mice. Each dot represents one mouse. e, SW10 cells were seeded in 6-well plates and treated (20 min) with recombinant FT or GD (10 μM). Addition of FT, but not of GD, resulted in a concentration-dependent intracellular cAMP increase. f, Primary PrnpZH1/ZH1 Schwann cells were treated with FT (20 min), and cAMP concentrations were determined by immunoassay. A dose–response curve was interpolated. Data are representative of three biologically independent experiments and statistical significance was evaluated by unpaired Student’s t-tests. Error bars show s.e.m.
Extended Data Figure 3 FT proteolytically released from full-length PrPC binds to Gpr126.
a, HEK293T cells were transfected with an empty vector (HEKempty) or a plasmid expressing murine PrPC (HEKPrP). Cell medium was collected 48 h after transfection and subjected to immunoprecipitation with monoclonal antibody POM2 (against PrPC), followed by western blotting using biotinylated POM2 and streptavidin-HRP. FT was observed only in the medium from HEKPrP cells. b, FT released into the conditioned medium of HEKPrP was immunoprecipitated using POM2 and visualized by western blotting with biotinylated POM2. Various amounts of recombinant FT (3.125–100 ng) were used for calibration, and the concentration of FT released into 1 ml of the medium upon immunoprecipitation was estimated to be 37 ng ml−1. c, Conditioned medium from primary BL6 Schwann cells cultures (PSCBL6) was subjected to immunoprecipitation with antibody POM2 followed by western blotting with POM2. For control, we used conditioned medium from HEK cells transfected with a non-coding plasmid (HEKempty) or a with a plasmid encoding murine PrPC (HEKPrP). FT was detected only in conditioned medium from HEKPrP cells (lane 2) but not in conditioned medium from two independent PSCBL6 cultures (lanes 3 and 4). Asterisks denote immunoglobulins detected by the secondary antibody. d, Sciatic nerve lysates obtained from 10-week-old PrnpZH1/ZH1 and BL6 mice and subjected to immunoprecipitation with POM2 antibody followed by western blotting with POM2. Full-length PrPC, but no FT, was detectable in the immunoprecipitates of nerves from BL6 mice. e, Wild-type HEK293T cells (HEKWT) or HEK293T cells overexpressing various GPCRs bearing V5 epitope tags (HEKGpr126, HEKGpr124, and HEKGpr176) were grown on coverslips and stained with anti V5 antibody (detecting tagged GPCRs; magenta). Nuclei were stained with DAPI (blue). Staining revealed cell surface expression of all transfected GPCRs. Scale bar, 8 μm. f, HA-tagged FT23–50 peptide (2 μM) was added to HEKWT cells or to HEKGPR126 cells, labelled with anti-HA antibody, and subjected to cytofluorimetry. Overexpression of Gpr126 increased the binding of FT23–50. g, Binding of HA-tagged FT23–50 to HEKGPR126 cells (right, monitored by cytofluorimetry) was conspicuously increased over that of wild-type, Gpr176, and Gpr124-overexpressing HEK293T cells. Data are representative of three biologically independent experiments; statistical significance was evaluated by unpaired Student’s t-test. Error bars show s.e.m.
Extended Data Figure 4 FT binds selectively to Gpr126 and induces cAMP.
a, HEK293T, HEKGPR124 and HEKGPR126 cells were exposed (20 min) to recombinant FT, GD (2 μM), or PBS, and subjected to immunoprecipitation using the anti-V5 antibody, followed by western blotting using POM2, anti-V5 or POM1. Anti-V5 detected full-length Gpr126, Gpr124 (denoted as GprV5 for both proteins) and the respective C-terminal fragments (Gpr126V5-CTF, Gpr124V5-CTF). POM2 revealed a band corresponding to the FT (lane 3) that co-precipitated with GPR126. POM1 indicated that GD did not bind. Lanes 1, 2 and 3: HEKGPR126 cells treated with PBS, GD and FT, respectively. Lanes 4, 5 and 6: HEKGPR124 cells treated with PBS, GD and FT, respectively. Lanes 7, 8 and 9: HEK293T cells treated with PBS, GD and FT, respectively. Asterisks: immunoglobulin heavy and light chains. For uncropped gels see Supplementary Information File 1. b, SW10∆Gpr126 cells plated at a density of 100,000 cells per well in 6-well plates were transfected with control plasmid (pCDNA3) or plasmids encoding various GPCRs (Gpr126, 124, 176, and 56) bearing C-terminal V5 tags. Only cells transfected with pCGpr126-V5 showed a cAMP response to FT23–50 48 h post transfection. PBS treatment was used for control. c, Intracellular cAMP responses to FT treatment (2 μM, 20 min) in SW10 and SW10∆Gpr126 cells, as well as
cells expressing V5-tagged human Gpr126 (pCGpr126–V5). A significant increase in cAMP was observed in SW10 cells, whereas SW10∆Gpr126 showed no change. In contrast,
cells showed a significant cAMP increase, indicative of successful complementation. d, SW10 and SW10∆Gpr126 cells were incubated (20 min) with conditioned medium from HEKempty or HEKPrP cells. HEKPrP-conditioned medium induced a robust cAMP spike in SW10 but not SW10∆Gpr126 cells. e, SW10 and SW10∆Gpr126 cells were grown on coverslips for 24 h and exposed to recombinant FT (2 μM, 20 min). Cells were stained with POM2 (detecting FT, red; DAPI-stained nuclei, grey) and antibodies to p75NGFR (yellow). Deletion of Gpr126 largely suppressed FT binding. Scale bar, 26 μm. f, HEK293(H) cell lines were transfected with plasmids expressing different adhesion GPCRs (Gpr: 97, 133, 64, 56), followed by selection of cells expressing the receptor in presence of geneticin. GPCR-expressing cells and HEKGpr126 cells were then treated with either FT23–50 or
for control (FT and C, respectively). Only cells expressing Gpr126 responded to FT23–50 with a cAMP spike. Interestingly, cells expressing Gpr133 reacted with a decrease in cAMP levels. Data are representative of three biologically independent experiments; statistical significance was evaluated by unpaired Student’s t-test. Error bars show s.e.m.
Extended Data Figure 5 FT promotes signal transduction in a Gpr126 dependent manner.
a, HEK293T cells were transfected with increasing amounts of human Gpr126 plasmid (2–5 μg per well of a 6-well plate). 48 h post transfection, cells were treated with FT23–50 or PBS as a control. Increasing amounts of Gpr126 cDNA did not result in amplification of the cAMP signal. b, Primary PrnpZH1/ZH1 cerebellar granule neuron cultures were seeded in 6-well plates at a density of 5 × 105 cells per well and treated with FT23–50,
, or PBS. No alterations in the levels of cAMP were noticed. c, SW10 cells were exposed to conditioned medium from HEK cells that had been transfected with empty vector (HEKempty) or a PrPC expression vector (HEKPrP). HEKPrP were optionally treated with 100 μM of the TAPI-2 protease inhibitor for 24 h before harvesting the medium. TAPI-2 treatment resulted in reduced cAMP induction, suggesting that impaired proteolytic cleavage of the FT from PrPC resulted in decreased signalling. d, Quantification of FT released into the medium relative to the total amount of PrPC in lysates by western blotting. The spent medium of HEKPrP cells treated with TAPI-2 contained less FT. e, SW10 and SW10∆Gpr126 cells were transfected with an Egr2-controlled firefly luciferase reporter and treated with recombinant FT (2 μM) or PBS (24 h). Ordinate: luciferase expression normalized to a renilla luciferase control (n = 3; *P < 0.05; t-test). Luciferase activity was observed only in SW10 cells stimulated with FT but not in SW10∆Gpr126 cells. f, Primary Schwann cells were exposed to recombinant FT (2 μM, 1 h) or PBS. Egr2 mRNA expression was measured by quantitative RT–PCR and normalized against a panel of housekeeping genes. For uncropped gels, see Supplementary Information File 1. g, SW10∆PrP and SW10∆Gpr126 cells were grown in 6-well plates, exposed to recombinant FT (≤30 min), and analysed by western blotting (left). Densitometry (right) showed increased phospho-AKT/AKT ratio in SW10∆PrP cells, but not in SW10∆Gpr126 cells. Data are representative of three biologically independent experiments; statistical significance was evaluated by unpaired Student’s t-test. Error bars show s.e.m.
Extended Data Figure 6 A domain conserved between FT and collagen-IV is required for cAMP induction.
a, SW10, SW10∆PrP and SW10∆Gpr126 cells were grown on coverslips and stained with antibodies against myelin-associated glycoprotein (MAG), myelin oligodendrocyte glycoprotein (MOG), glial fibrillary acidic protein (GFAP) and p75 nerve growth factor receptor (p75NGFR) (left, all green; DAPI-stained nuclei, blue). Cells labelled with secondary antibody alone (2° Ab) were used as controls to determine unspecific staining. Scale bars, 10 μm. Expression in all cell lines was confirmed by western blotting (right). Lysate from HEK293T wild-type cells (HEKWT) was used as control. All proteins except MBP were expressed in SW10 cells and its derivatives. For uncropped gels, see Supplementary Information File 2. b, Western blot (developed with POM2) of HEK 293T cells transfected with expression plasmids for wild-type murine PrPC or for PrPC bearing lysine-to-alanine substitutions in the KKRPK and QGSPG motifs (lanes 3 and 4, respectively). The mutations did not affect the biogenesis and processing of PrPC c, Western blot of medium collected from the cells shown in b. FT fragments bearing the mutations were released into the medium similarly to wild-type FT. For uncropped gels, see Supplementary Information File 1. d, SW10∆PrP cells were treated with conditioned medium from HEK293T cells transfected with an empty vector (HEKempty), with PrPC (HEKPrP), or with full-length PrPC versions in which the QGSPG (
) or KKRPK (
) motifs were substituted (∑) with alanines. The charge neutralization within the KKRPK motif abrogated the cAMP induction. e, SW10∆PrP cells were treated with FT23–50 (2 μM) or a Col4-derived 21-meric synthetic peptide containing either the GPRGKPG domain or its alanine-substituted variant (AAAGAAG; both 8 μM). Both FT23–50 and the native Col4 peptide, but not the alanine-substituted peptide (Ala-Col4), induced cAMP. Data are representative of three biologically independent experiments; statistical significance was evaluated by unpaired Student’s t-test. Error bars show s.e.m.
Extended Data Figure 7 PrnpZH3/ZH3 and Gpr126∆Schwann mice display comparable demyelination phenotypes.
a, Transmission electron micrographs of sciatic nerves from 14-month-old PrnpZH1/ZH1 mice (ZH1). Black arrowhead, thinly myelinated axons; white arrowhead, abnormal cytoplasmic Schwann cell protrusions; boxes, loss of axon–Schwann cell interactions; asterisk, initial onion bulb formation. Scale bar, 2 μm in upper left panel; 500 nm in all other panels. b, c, Quantification of unmyelinated axons in Remak bundles was performed manually by counting the number of axons in the bundles from electron microscopy images (1,500× magnification, 10 images per mouse were analysed and three mice per genotype were used in total). The bundles were further sorted into three categories: <10 axons, 10–20 axons and >20axons per bundle. Comparisons were performed between either BL6 and PrnpZH3/ZH3 (b) or Gpr126fl/fl (WT) and DhhCre::Gpr126fl/fl (Gpr126∆Schwann) mice (c; all mice were 13 months old). Both PrnpZH3/ZH3 and Gpr126∆Schwann mice showed a similar inclination towards a decrease in the number of axons per bundle. Statistical significance was established by performing a two-way ANOVA with Bonferroni correction. d, Onion bulb-like structures were quantified from electron microscopy images (1,500× magnification, 10 images per mouse were analysed and three mice per genotype were used in total) of either BL6 and PrnpZH3/ZH3 or Gpr126fl/fl (WT) and DhhCre::Gpr126fl/fl (Gpr126∆Schwann) mice. These onion bulb-like structures were prevalent only in PrnpZH3/ZH3 and Gpr126∆Schwann mice, with Gpr126∆Schwann exhibiting more. Error bars show s.e.m.
Extended Data Figure 8 FT is myelinotrophic in both zebrafish and mice.
a, Immunofluorescence for Mbp (green) in the posterior lateral line nerve of wild-type zebrafish larvae. AcTub: acetylated tubulin (red) labelling axons. Scale bar, 20 μm. b, gpr126st49 hypomorphic mutant larvae were treated with vehicle (DMSO) or FT23–50 (20 μM) at 50–55 hpf and immunostained at 5 dpf for Mbp (green). AcTub: acetylated tubulin (red) labelling axons. Scale bar, 20 μm. FT23–50 did not alter Mbp immunofluorescence. c, FT23–50 or
was intravenously administered to PrnpZH1/ZH1 and BL6 mice (600 μg per mouse, 20 min). After FT23–50 injection, cAMP levels in PrnpZH1/ZH1 mice increased to levels approaching those of BL6 mice. Each dot represents one mouse. d–f, cAMP also spiked in hearts of mice injected with FT23–50 but not
(d). *P < 0.05; **P < 0.01. c, d, FT23–50 or
was injected intravenously into 10–16-week-old PrnpZH1/ZH1 or BL6 mice (600 μg per animal, 20 min). cAMP levels in kidneys (e) and brain (f) showed no significant changes. Each dot represented an individual mouse; statistical significance was evaluated by unpaired Student’s t-test. Error bars show s.e.m.
Supplementary information
Supplementary Information
This file contains uncropped blots from the figures of the manuscript. To generate the final figure panels, images were cropped using Adobe Photoshop and realigned with Adobe Illustrator. (PDF 1112 kb)
Rights and permissions
About this article
Cite this article
Küffer, A., Lakkaraju, A., Mogha, A. et al. The prion protein is an agonistic ligand of the G protein-coupled receptor Adgrg6. Nature 536, 464–468 (2016). https://doi.org/10.1038/nature19312
Received:
Accepted:
Published:
Issue Date:
DOI: https://doi.org/10.1038/nature19312
This article is cited by
-
Mechanisms of prion-induced toxicity
Cell and Tissue Research (2023)
-
The multiple functions of PrPC in physiological, cancer, and neurodegenerative contexts
Journal of Molecular Medicine (2022)
-
The G127V variant of the prion protein interferes with dimer formation in vitro but not in cellulo
Scientific Reports (2021)
-
CMTM6 expressed on the adaxonal Schwann cell surface restricts axonal diameters in peripheral nerves
Nature Communications (2020)
-
Structural basis for adhesion G protein-coupled receptor Gpr126 function
Nature Communications (2020)


