Abstract
Induced pluripotent stem cells (iPSCs), reprogrammed from somatic cells with defined factors, hold great promise for regenerative medicine as the renewable source of autologous cells1,2,3,4,5. Whereas it has been generally assumed that these autologous cells should be immune-tolerated by the recipient from whom the iPSCs are derived, their immunogenicity has not been vigorously examined. We show here that, whereas embryonic stem cells (ESCs) derived from inbred C57BL/6 (B6) mice can efficiently form teratomas in B6 mice without any evident immune rejection, the allogeneic ESCs from 129/SvJ mice fail to form teratomas in B6 mice due to rapid rejection by recipients. B6 mouse embryonic fibroblasts (MEFs) were reprogrammed into iPSCs by either retroviral approach (ViPSCs) or a novel episomal approach (EiPSCs) that causes no genomic integration. In contrast to B6 ESCs, teratomas formed by B6 ViPSCs were mostly immune-rejected by B6 recipients. In addition, the majority of teratomas formed by B6 EiPSCs were immunogenic in B6 mice with T cell infiltration, and apparent tissue damage and regression were observed in a small fraction of teratomas. Global gene expression analysis of teratomas formed by B6 ESCs and EiPSCs revealed a number of genes frequently overexpressed in teratomas derived from EiPSCs, and several such gene products were shown to contribute directly to the immunogenicity of the B6 EiPSC-derived cells in B6 mice. These findings indicate that, in contrast to derivatives of ESCs, abnormal gene expression in some cells differentiated from iPSCs can induce T-cell-dependent immune response in syngeneic recipients. Therefore, the immunogenicity of therapeutically valuable cells derived from patient-specific iPSCs should be evaluated before any clinic application of these autologous cells into the patients.
Main
To vigorously examine the immunogenicity of cells derived from iPSCs, we took advantage of the capability of ESCs and iPSCs to form teratomas in mice that allows the simultaneous evaluation of the immunogenicity of various cell types derived from them. Whereas B6 ESCs could efficiently form teratomas in B6 mice without any evidence of immune rejection as indicated by the lack of any detectable CD4+ T cell infiltration, a hallmark of immune rejection, the allogeneic 129/SvJ (129) ESCs were rapidly rejected before forming detectable teratomas in the same B6 recipients with massive infiltration of CD4+ T cells into one detectable teratomas formed by 129 ESCs (Fig. 1a–d, Supplementary Fig. 1). The CD4+ cells were not directly differentiated from the implanted ESCs because no CD4+ cells were detectable in any examined teratomas formed by B6 and 129 ESCs in severe combined immunodeficient (SCID) mice (Fig. 1d). B6 and 129 ESCs had similar proliferation rates and both could efficiently form teratomas in SCID mice (Supplementary Fig. 1a–e). Therefore, these findings validate the feasibility to use this teratomas formation assay to evaluate the immunogenicity of iPSC derivatives in vivo.
a, B6 but not 129 ESCs can efficiently form teratomas in B6 mice after subcutaneous injection. The teratomas shown is 30 days after implantation. b, Summary of teratomas formation by ESCs in B6 mice 21 and 30 days after implantation. Only one small teratoma formed by 129 ESCs was detected (asterisk) and is shown in c. d, Infiltration of T cells was detected in the teratomas formed by 129 ESCs but not the ones formed by B6 ESCs in B6 mice. T cells were identified by anti-CD4 and anti-CD3 antibodies. Sections from the spleen and teratomas formed by 129 ESCs in SCID mice were used as positive and negative controls.
We initially established ViPSCs from B6 MEFs with the cocktails of retrovirus expressing either three (Oct4/Sox2/Klf4) or four (Oct4/Sox2/myc/Klf4) reprogramming factors as described1. The subcloned ViPSCs had normal karyotypes, expressed ESC-specific surface markers and pluripotency genes, and were pluripotent as indicated by their capability to form teratomas in SCID mice and contribute to adult chimaeric mice (Supplementary Fig. 2a–g). Four independent iPSC clones, two reprogrammed with three factors (V3-1 and V3-3) and two with four factors (V4-1 and V4-2), were selected for further analysis (Supplementary Fig. 2h). Most implanted B6 ViPSCs failed to form detectable teratomas or formed teratomas that were subsequently immune-rejected with T cell infiltration and massive necrosis (Supplementary Fig. 3a–e). The teratomas that did not undergo apparent regression were also infiltrated with CD4+ T cells with apparent necrosis within parts of the tumour (Supplementary Fig. 3d, e). Therefore, cells derived from B6 ViPSCs are highly immunogenic in B6 mice.
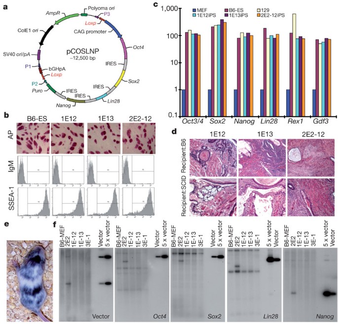
Recent studies have shown the existence of T cells specific for the cells expressing Oct4 in the periphery6. Therefore, the reactivation of Oct4 expression in cells differentiated from B6 ViPSCs could induce immune responses in B6 mice (Supplementary Fig. 2i). To address this issue, we developed a novel episomal approach to reprogram B6 MEFs into EiPSCs that express ESC markers and pluripotency genes as well as contribute to adult chimaeric mice (Fig. 2a–e). Extensive Southern blotting analysis demonstrated that some EiPSC clones (1E12, 1E13, 3E1) had lost the episomal vector and harboured no random integration of the reprogramming vector (Fig. 2f). The expression cassette was excised from the genome of 2E2 iPSC clone that harboured one random integration of the episomal vector by transient expression of Cre enzyme (Supplementary Fig. 4).
a, Diagram of the episomal vector that expresses the four reprogramming factors (Oct4/Sox2/Nanog/Lin28) and puromycin resistance gene from one messenger RNA separated by IRES sequences. The entire expression cassette is flanked with LoxP sites. b, c, EiPSCs were positive for alkaline phosphatase (AP) and SSEA-1 (b) and expressed pluripotency genes to the same levels as those of B6 ESCs as determined by quantitative real-time PCR (c). The mRNA levels in MEFs are arbitrarily set to 1. d, EiPSCs form teratomas in both B6 mice (top panel) and SCID mice (bottom panel). e, EiPSCs can contribute to adult chimaeric mice after injecting into the blastocysts derived from albino mice. f, Southern blotting analysis indicates no random integration of the episomal vectors in EiPSC clones 1E-12, 1E-13 and 3E-1. Clone 2E2 has one copy of the episomal vector integrated into the genome. Genomic DNA derived from iPSCs was digested with BamHI and hybridized to various probes that together cover the entire episomal vector.
EiPSCs had normal karyotypes and efficiently formed teratomas in B6 mice. However, the majority of teratomas derived from EiPSCs of both early and late passages showed apparent infiltration of T cells (Figs 3a, d and Supplementary Fig. 5). In addition, apparent tumour regression with extensive tissue necrosis was detected in 10% of teratomas formed by EiPSCs in B6 mice within 2 months of implantation (Fig. 3b, c). No apparent tumour regression was observed in the majority of the teratomas formed by EiPSCs in B6 mice before they reached the allowed maximal size (Fig. 3c). Therefore, we concluded that cells derived from B6 EiPSCs can be immunogenic in B6 recipients, but their overall immunogenicity is lower than the cells derived from B6 ViPSCs.
a, T-cell infiltration was detected in the majority of teratomas formed by B6 EiPSCs in male B6 mice. 2E2-12 iPSCs is a subclone of 2E2 clone after LoxP/Cre-mediated deletion of the reprogramming factor expression cassette from the integrated copy of episomal vector. b, Tissue necrosis was detected in the regressing teratomas formed by B6 EiPSCs in male B6 mice. H&E, haematoxylin and eosin staining. c, Summary of teratoma formation by B6 EiPSCs in male B6 mice. d, Summary of teratoma formation and CD4+ T cell infiltration at different time points after implantation of EiPSCs in male B6 mice.
To determine the generality of our conclusion, two independently generated integration-free B6 iPSC lines, which were reprogrammed from B6 MEFs with a plasmid vector expressing Oct4/Sox2/Myc/Klf4 (ref. 7), were implanted into B6 mice. T cell infiltration was observed in most teratomas formed by these B6 iPSCs in B6 mice, some of which also exhibit tissue necrosis (Supplementary Fig. 6). In addition, a small fraction of teratomas had undergone apparent regression by 40 days after implantation. These findings support the conclusion that cells derived from iPSCs are immunogenic in syngeneic recipients.
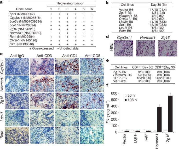
To understand the basis of this immunogenicity, the profile of gene expression in teratomas derived from B6 ESCs and EiPSCs revealed a number of genes overexpressed in teratomas derived from B6 EiPSCs (Supplementary Fig. 7a). Expression analysis of six regressing teratomas formed by two independent B6 EiPSCs in B6 mice indicated that 9 of the 23 tested genes (Lce1f, Spt1, Cyp3a11, Zg16, Lce3a, Chi3L4, Olr1, Retn, Hormad1) were commonly overexpressed in these teratomas (Fig. 4a). Hormad1 has been identified as a tumour antigen and Spt1 as a tissue-specific antigen8,9.
a, Nine genes were found to be commonly overexpressed in six regressing teratomas formed by two B6 EiPSCs. The expression of 23 genes identified as overexpressed in EiPSC-derived teratomas by microarray analysis was analysed by real-time PCR. b, Summary of teratoma formation by various transgenic B6 ESCs in male B6 mice. c, Extensive infiltration of T cells in the teratomas formed by Cyp3a11-, Hormad1- and Zg16-B6 ESCs in B6 mice. Few infiltrating T cells were detectable in the teratomas formed by Lce1f- and Retn-B6 ESCs in B6 mice. Representative images are shown. d, Extensive necrosis is present in teratomas formed by Cyp3a11-, Hormad1- and Zg16-B6 ESCs in B6 mice. e, The immune rejection of the teratomas formed by Hormad1-B6 ESCs, Zg16-B6 ESCs, B6 EiPSCs and B6 ViPSCs is abolished in CD4−/− or CD8−/− B6 mice. f, IFN-γ release assay to detect the presence of primed T cells specific for cells expressing Hormad1 and Zg16 in B6 mice harbouring the teratomas formed by EiPSCs. Each data point represents the mean of duplicate cultures. Consistent data are obtained from three independent experiments.
To test the possibility that the abnormal expression of these genes in teratomas derived from B6 iPSCs contributes to their immunogenicity in B6 mice, seven such genes were ectopically expressed in B6 ESCs and their derived teratomas under the control of the ubiquitously active CAG promoter/enhancer (Supplementary Fig. 7b). Like B6 ESCs, over 90% of implants of B6 ESCs with empty vector as well as transgenic Lce1f-B6 ESC and Retn-B6 ESCs formed teratomas in B6 mice (Fig. 4b). In contrast, over 80% of Zg16-B6 ESC implants and 50% of Hormad1- or Cyp3a11-B6 ESC implants failed to form visible teratomas in B6 mice (Fig. 4b). Extensive T cell infiltration and widespread necrosis were detected in the teratomas formed by Zg16- and Hormad1-B6 ESCs in B6 mice but rarely detectable in the teratomas derived from Lce1f- and Retn-B6 ESCs in B6 mice (Fig. 4c, d). To rule out the possibility that the regression of the teratomas formed by Zg16- and Hormad1-B6 ESCs in B6 mice is secondary to the abnormal proliferation or cell death induced by the ectopic expression of these genes, the proliferation and survival of Zg16- and Hormad1-B6 ESCs were identical to B6 ESCs (Supplementary Fig. 7c, e). In addition, the weight of the teratomas formed by Zg16- and Hormad1-B6 ESCs in SCID mice was similar to that of B6 ESCs (Supplementary Fig. 7d).
To identify the immune responses against the cells derived from iPSCs, we used CD4−/− and CD8−/− B6 mice to examine the importance of T cells in the immune rejection. The robust immune rejection of the teratomas formed by B6 ViPSCs as well as Zg16- and Hormad1-B6 ESCs in B6 mice was abolished in both CD4−/− and CD8−/− B6 mice (Fig. 4e). In addition, no regression of teratomas formed by EiPSCs in CD4−/− or CD8−/− B6 mice was observed. Therefore, both CD4+ helper T cells and CD8+ cytotoxic T cells are critical for this immune rejection. These findings also indicate that the innate immunity does not have an important role in the immune rejection of the cells derived from iPSCs.
To further determine whether the abnormal expression of Hormad1 and Zg16 in teratomas formed by EiPSCs directly activates T-cell responses in B6 mice, we performed the IFN-γ releasing assay that measures the antigen-specific activation of in-vivo-primed T cells10. Dendritic cells purified from B6 mice were transfected with either empty expression vector or vectors expressing Zg16, Hormad1, Retn or EGFP (enhanced green fluorescent protein). LPS-matured dendritic cells expressing Hormad1 or Zg16 but not the dendritic cells expressing Retn or EGFP could induce IFN-γ production from purified T cells, indicating the presence of primed T cells specific for cells expressing Hormad1 or Zg16 in B6 mice harbouring the teratomas formed by EiPSCs (Fig. 4f). Although these findings did not identify the specific peptides responsible for activating T cells, they demonstrate that the abnormal expression of Hormad1 and Zg16 contributes directly to the immunogenicity of the cells derived from EiPSCs in syngeneic recipients. Hormad1 was also overexpressed in most teratomas formed by four independently generated integration-free iPSCs reprogrammed with adenoviral vectors, recombinant proteins or plasmid vectors7,11,12. In addition, Zg16 was overexpressed in most teratomas formed by iPSCs reprogrammed with recombinant proteins. Therefore, the abnormal expression of such immunogenic proteins could represent a common mechanism to induce T cell-mediated immune responses to cells derived from iPSCs.
Our findings indicate that some cells derived from iPSCs can be immunogenic in syngeneic recipients. The T-dependent immune response is likely due to the abnormal expression of antigens not expressed during normal development or differentiation of ESCs, leading to the break of peripheral tolerance. The expression of these minor antigens could be due to the subtle yet apparent epigenetic difference between iPSCs and ESCs13,14,15,16,17,18,19,20. In addition, recently discovered mutations in the coding sequences of iPSCs could also contribute to the immunogenicity of iPSC derivatives21. Therefore, for the clinic development of iPSCs, current reprogramming technology needs to be optimized to minimize the epigenetic difference between iPSCs and ESCs. The in vivo immunogenicity test described here can provide a robust screening platform for improving the reprogramming technology.
Methods Summary
Mice
B6 mice and ESCs were purchased from The Jackson Laboratory. Only male mice were used in the transplantation studies. All animal experiments were performed in accordance with relevant guidelines and regulations, and approved by the Institutional Animal Care and Use Committee (IACUC).
iPSC generation and characterization
MEFs were isolated from B6 embryo as described22. For ViPSC production, MEFs were transduced with retrovirus cocktail as described1. For EiPSCs generation, MEFs were transfected with the episomal vector expressing the reprogramming factors. The lack of random integration of the episomal vector was confirmed by Southern blotting analysis with a combination of probes that cover the entire episomal vector.
Interferon-γ releasing assay
Dendritic cells from B6 mice were isolated and transfected with expression vectors. The transfected dendritic cells were matured by lipopolysaccharide (LPS) treatment for 12 h. T cells were purified from the pooled spleens and lymph nodes of five B6 mice harbouring the teratomas formed by EiPSCs and co-cultured with LPS-matured dendritic cells. Supernatant were collected at indicated time point to determine the IFN-γ levels.
Online Methods
Mice, cell culture and reprogramming episomal vector construction
C57BL/6 (B6) inbred mouse strain and ESCs were purchased from The Jackson Laboratory. Only male mice were used in the transplantation studies of ESCs and iPSCs. All animal experiments were performed in accordance with relevant guidelines and regulations, and approved by the Institutional Animal Care and Use Committee (IACUC). The ESCs and iPSCs were grown on the feeder layer derived from B6 MEFs under standard conditions. The full-length cDNA of Oct4, Sox2, Lin28 and Nanog was sequentially inserted downstream of the CAG promoter in the episomal vector, separated by IRES sequences (Fig. 2a). The fifth gene, the puromycin resistance gene, is at the 3′ end of this mRNA transcript, separated from Nanog cDNA by the IRES sequence. This episomal vector is denoted pCOSLNP (CAG–Oct4–Sox2–Lin28–Nanog–Puro). Two LoxP sites in the same orientation were inserted into the episomal vector flanking the entire expression cassette.
iPSC generation and characterization
MEFs were isolated from B6 embryo as previously described22. For ViPSC production, MEFs were transduced with retrovirus cocktail expressing Oct4, Sox2, Klf4 with or without c-Myc. The iPSC colonies were picked 18 days after infection as described1. For EiPSCs generation, MEFs were transfected with pCOSLNP vector using Basic Nucleofector Kit for Primary Mammalian Fibroblasts (Lonza) followed by puromycin selection for 3 days, and then plated on irradiated B6 MEF feeders. Three weeks later, the culture was replated on fresh feeder cells. iPSC colonies were picked 10 to 30 days after replating, and the lack of random integration of the episomal vector was confirmed by Southern blotting analysis with a combination of probes that cover the entire episomal vector.
Quantitative real-time PCR analysis
Total RNA was purified from fibroblasts, ES cells, iPS cells and teratomas with a RNeasy total RNA isolation kit (Qiagen). Total RNA (1 μg) was reversely transcribed into cDNA, which was analysed by quantitative real time PCR analysis as previously described22. The primers used were as follows: Oct4F, 5′-GGCTCTCCCATGCATTCAA-3′; Oct4R, 5′-TTTAACCCCAAAGCTCCAGG-3′; Sox2F, 5′-AAATCTCCGCAGCGAAACG-3′; Sox2R, 5′-CCCCAAAAAGAAGTCCCAAGA-3′; Lin28F, 5′-CTGCTGTAGCGTGATGGTTGA-3′; Lin28R, 5′-CCACCCAATGTGTTCTATTGCA-3′; NanogF, 5′-TCGCCATCACACTGACATGA-3′; NanogR, 5′-TGTGCAGAGCATCTCAGTAGCA-3′; Rex1F, 5′-ACGAGTGGCAGTTTCTTCTTGGGA-3′; Rex1R, 5′-TATGACTCACTTCCAGGGGGCACT-3′; Gdf3F, 5′-GATTGCTTTTTCTGCGGTCTGT-3′; Gdf3R, 5′-CCAAGTTCTTCAGTCGGTTGCT-3′. Primers used for detection of reprogramming factor deletion were as follows: Oct4F (43–63), 5′-CCTTCCTTCCCCATGGCGGGA-3′; IRESR1 (53–31), 5′-TTATTCCAAGCGGCTTCGGCCAG-3′; Sox2F (1292–1310), 5′-CCCCAGCAGACTTCACATGT-3′; IRES-R (221–202), 5′-AGGAACTGCTTCCTTCACGA-3′; IRESF2 (476–498), 5′-TCGGTGCACATGCTTTACATGTG-3′; Lin28R (369–352), 5′-CCGGAACCCTTCCATGTG-3′; NanogRTGA (1131–1111), 5′-TCACACGTCTTCAGGTTGCAT-3′; P1, 5′-CGCCATCTTCTGAAGCTGAATC-3′; P2, 5′-ACCGAAAGGAGCGCACGACCCCAT-3′; P3, 5′-CCTACTCAGACAATGCGATGCA-3′; GAPDHF, 5′-CCAGTATGACTCCACTCACG-3′; GAPDHR, 5′-GACTCCACGACATACTCAGC-3′; Lce1fF, 5′-CTGTAGCCTGGGTTCTGG-3′; Lce1fR, 5′-GACGATGGCGACGAAGAG-3′; Spt1F, 5′-TGAAACTCAGGCAGATAG-3′; Spt1R, 5′-TGTCAACGCCACTGTTCT-3′; Olr1F, 5′-TGGTGGTTCCCTGCTGCTA-3′; Olr1R, 5′-ATCCTGCTGAGTAAGGTTCG-3′; Zg16F, 5′-CATCACCGCCTTCCGTAT-3′; Zg16R, 5′-CGTTGAAACTTGTGCCTGA-3′; RetnF, 5′-TCCTTGTCCCTGAACTGC-3′; RetnR, 5′-ACGAATGTCCCACGAGCC-3′; Hormad1F, 5′-CCAGATTACCAACCACCAG-3′; Hormad1R, 5′-TGAAAAGGTGTTGGGACT-3′; Lce3aF, 5′-GGCAGTGGTCAGCAGTCT-3′; Lce3aR, 5′-TTGGGAAATCCATTAGAAGA-3′; Cyp3a11F, 5′-ATCCCATTGCTAATAGAC-3′; Cyp3a11R, 5′-ATCATCACTGTTGACCCT-3′; Chi3l4F, 5′-ATGGCTACACTGGAGAAA-3′; Chi3l4R, 5′-TGCTGGAAATCCCACAAT-3′.
Southern blotting analysis
Genomic DNA (10 μg) was digested with BamHI, separated on 1% agarose gel and transferred to a nylon membrane. For the analysis of ViPSCs, the membrane was hybridized to the Oct4 cDNA probe. For the analysis of EiPSCs, the membrane was hybridized to the cDNA probe of Oct4, Sox2, Lin28 and Nanog as well as the vector backbone probe.
Teratoma formation and immunohistochemistry analysis
ESCs or iPSCs were collected, washed twice with PBS, and injected subcutaneously into the hind leg region of B6 or SCID mice. One or three million cells were used for each injection. Tumours were measured and surgically removed from the euthanized mice at the indicated time point. Teratomas were fixed either with 4% formaldehyde or frozen in optimal cutting temperature (OCT) compound. Sections were stained with haematoxylin and eosin or with various antibodies such as IgG, anti-CD4, anti-CD3 (BD Biosciences) as we described previously23.
Microarray assay
Total RNA was purified from the teratomas with an RNeasy total RNA isolation kit (Qiagen). Microarray assay was performed by SeqWright using an Affymetrix Mouse 430A 2.0 chip.
Flow cytometric analysis
About 5 × 105 ESCs or iPSCs were stained for the expression of ESC-specific surface marker with anti-SSEA-1 antibody (Stemgents). Isotype-matched normal antibodies were used as negative controls. The stained cells were analysed by a BD LSR-II using FACSDiva software (Becton Dickinson) as we previously described22.
Interferon-γ releasing assay
To obtain dendritic cells from B6 mice with the dendritic cell purification kit (Miltenyi Biotec), bone marrow cells were isolated from B6 mice and grown in Petri dish at a density of 106 cells ml−1 in complete medium supplemented with 10 ng ml−1 granulocyte/macrophage colony-stimulating factor (GM-CSF) and 5 ng ml−1 IL-4 according to the manufacturer’s recommendation. On day 9, dendritic cells were purified and transfected with expression vectors using a mouse dendritic cell Nucleofector kit according to the manufacturer’s instruction (Lonza). The transfected dendritic cells were matured by LPS treatment for 12 h. T cells were purified from the pooled spleens and lymph nodes of five B6 mice harbouring the teratomas formed by EiPSCs through negative selection using a pan T cell isolation kit (Miltenyi Biotec). Purified T cells (106) were immediately co-cultured with LPS-matured dendritic cells (2 × 105). Supernatant were collected at indicated time point to determine the IFN-γ levels using an ELISA kit (Thermo Scientific).
References
- 1
Takahashi, K. & Yamanaka, S. Induction of pluripotent stem cells from mouse embryonic and adult fibroblast cultures by defined factors. Cell 126, 663–676 (2006)
- 2
Takahashi, K. et al. Induction of pluripotent stem cells from adult human fibroblasts by defined factors. Cell 131, 861–872 (2007)
- 3
Yu, J. et al. Induced pluripotent stem cell lines derived from human somatic cells. Science 318, 1917–1920 (2007)
- 4
Park, I.-H. et al. Reprogramming of human somatic cells to pluripotency with defined factors. Nature 451, 141–146 (2008)
- 5
Lowry, W. E. et al. Generation of human induced pluripotent stem cells from dermal fibroblasts. Proc. Natl Acad. Sci. USA 105, 2883–2888 (2008)
- 6
Dhodapkar, K. M. et al. Natural immunity to pluripotency antigen OCT4 in humans. Proc. Natl Acad. Sci. USA 107, 8718–8723 (2010)
- 7
Jincho, Y. et al. Generation of genome integration-free induced pluripotent stem cells from fibroblasts of C57BL/6 mice without c-Myc transduction. J. Biol. Chem. 285, 26384–26389 (2010)
- 8
Chen, Y. T. et al. Identification of CT46/HORMAD1, an immunogenic cancer/testis antigen encoding a putative meiosis-related protein. Cancer Immun. 5, 9 (2005)
- 9
Kont, V. et al. Modulation of Aire regulates the expression of tissue-restricted antigens. Mol. Immunol. 45, 25–33 (2008)
- 10
Guermonprez, P., Valladeau, J., Zitvogel, L., Théry, C. & Amigorena, S. Antigen presentation and T cell stimulation by dendritic cells. Annu. Rev. Immunol. 20, 621–667 (2002)
- 11
Stadtfeld, M., Nagaya, M., Utikal, J., Weir, G. & Hochedlinger, K. Induced pluripotent stem cells generated without viral integration. Science 322, 945–949 (2008)
- 12
Zhou, H. et al. Generation of induced pluripotent stem cells using recombinant proteins. Cell Stem Cell 4, 381–384 (2009)
- 13
Chin, M. H. et al. Induced pluripotent stem cells and embryonic stem cells are distinguished by gene expression signatures. Cell Stem Cell 5, 111–123 (2009)
- 14
Liu, L. et al. Activation of the imprinted Dlk1-Dio3 region correlates with pluripotency levels of mouse stem cells. J. Biol. Chem. 285, 19483–19490 (2010)
- 15
Stadtfeld, M. et al. Aberrant silencing of imprinted genes on chromosome 12qF1 in mouse induced pluripotent stem cells. Nature 465, 175–181 (2010)
- 16
Doi, A. et al. Differential methylation of tissue- and cancer-specific CpG island shores distinguishes human induced pluripotent stem cells, embryonic stem cells and fibroblasts. Nature Genet. 41, 1350–1353 (2009)
- 17
Kim, K. et al. Epigenetic memory in induced pluripotent stem cells. Nature 467, 285–290 (2010)
- 18
Polo, J. M. et al. Cell type of origin influences the molecular and functional properties of mouse induced pluripotent stem cells. Nature Biotechnol. 28, 848–855 (2010)
- 19
Lister, R. et al. Hotspots of aberrant epigenomic reprogramming in human induced pluripotent stem cells. Nature 471, 68–73 (2011)
- 20
Zhao, T. & Xu, Y. p53 and stem cells: new developments and new concerns. Trends Cell Biol. 20, 170–175 (2010)
- 21
Gore, A. et al. Somatic coding mutations in human induced pluripotent stem cells. Nature 471, 63–67 (2011)
- 22
Song, H., Hollstein, M. & Xu, Y. p53 gain-of-function cancer mutants induce genetic instability by inactivating ATM. Nature Cell Biol. 9, 573–580 (2007)
- 23
Song, H., Chung, S.-K. & Xu, Y. Modeling Disease in Human ESCs Using an Efficient BAC-Based Homologous Recombination System. Cell Stem Cell 6, 80–89 (2010)
Acknowledgements
We thank M. Abe, S. Ding and K. Hochedlinger for their generous supply of integration-free mouse iPSCs. We thank N. Shastri for his advice on how to identify antigen-specific T cells. We thank J. Fink and Blue Lake of Xu lab as well as UCSD Cancer Center pathologic core for technical support. This work was supported by a NIH grant and an Early Translational Award from California Institute for Regenerative Medicine to Y.X. (ET-01277).
Author information
Affiliations
Contributions
T.Z. and Y.X. designed the experiments, analysed the data and wrote the manuscript. T.Z., Z.-N.Z. and Z.R. executed the experiments under the overall coordination of T.Z.
Corresponding author
Correspondence to Yang Xu.
Ethics declarations
Competing interests
The authors declare no competing financial interests.
Supplementary information
Supplementary Figures
This file contains Supplementary Figures 1-7 with legends. (PDF 16535 kb)
Rights and permissions
About this article
Cite this article
Zhao, T., Zhang, Z., Rong, Z. et al. Immunogenicity of induced pluripotent stem cells. Nature 474, 212–215 (2011) doi:10.1038/nature10135
Received
Accepted
Published
Issue Date
DOI
Further reading
-
The management of risk and investment in cell therapy process development: a case study for neurodegenerative disease
Regenerative Medicine (2019)
-
Liver Bioengineering: Promise, Pitfalls, and Hurdles to Overcome
Current Transplantation Reports (2019)
-
The Application of Neural Stem/Progenitor Cells for Regenerative Therapy of Spinal Cord Injury
Current Stem Cell Research & Therapy (2019)
-
Direct conversion of mouse embryonic fibroblast to osteoblast cells using hLMP-3 with Yamanaka factors
The International Journal of Biochemistry & Cell Biology (2019)
Comments
By submitting a comment you agree to abide by our Terms and Community Guidelines. If you find something abusive or that does not comply with our terms or guidelines please flag it as inappropriate.



