Philadelphia chromosome-positive (Ph+) leukemia is driven by the constitutive enzymatic activity of the BCR-ABL1 fusion kinase.1 Tyrosine kinase inhibitors (TKIs) that block the activity of BCR-ABL1 are successfully used clinically to treat chronic myeloid leukemia (CML) and Ph+ acute lymphoblastic leukemia (Ph+ ALL). The Food and Drug Administration (FDA) granted regulatory approval for the first of these, imatinib, in 2001. Emergence of clinical imatinib resistance, chiefly due to BCR-ABL1 kinase domain mutations, motivated the development and regulatory approval of new TKIs, including nilotinib, dasatinib, bosutinib and ponatinib.1, 2, 3 One strategy, as exemplified by nilotinib (Figure 1a), is rational design of imatinib derivatives with substantially higher binding affinity. Nilotinib is approved for first-line use in the USA and is an order of magnitude more potent than imatinib, which translates into improved inhibitory activity against many of the common BCR-ABL1 mutants.4 The most important mutational liability is BCR-ABL1T315I, which is completely insensitive to all approved TKIs except ponatinib.1, 5
Docking simulations of radotinib identify a different binding mode than nilotinib (a) The chemical structures of nilotinib and radotinib. The box indicates the region in which these TKIs are structurally distinct. The chemical designation for nilotinib is 4-methyl-N-[3-(4-methyl-1H-imidazol-1-yl)-5-(trifluoromethyl)phenyl]-3[[4-(3-pyridinyl)-2-pyrimidinyl]amino]-benzamide. The chemical designation for radotinib is 4-methyl-N-[3-(4-methyl-1H-imidazol-1-yl)-5-(trifluoromethyl)phenyl)-3-((4-pyrazin-2-yl)pyrimidin-2-yl)amino)]benzamide. (b–d) The inactive conformation of the ABL1 kinase domain in complex with nilotinib was chosen for docking simulation purposes. The crystal structure (PDB entry 3CS9)4 was prepared by removing nilotinib from the crystal structure and hydrogen atoms were added using Schrödinger Protein Preparation tool (Schrödinger LLC, New York, NY, USA, 2012).15 Prime module was invoked to build any side-chain atoms missing in the crystal structure. All possible protonation and tautomer states were generated (apparent pH in the range 7.0±2.0). The position of the hydrogen atoms was further refined by minimizing the structure with heavy atoms restrained using the OPLS-AA force field to a maximum atom-positional root-mean-square deviation (RMSD) of 0.3 Å. Docking calculations were performed using Glide (Schrödinger, LLC) and a scoring grid was precomputed by placing an outer cubical box of length 22 Å and an inner box of length 14 Å centered at the nilotinib binding site. The hydroxyl groups of all Ser, Thr and Tyr residues in the vicinity of the binding site were allowed to be flexible during the grid generation process. Chemical structures of radotinib and nilotinib were sketched using Maestro program and minimized using LigPrep module (version 2.5) of the Schrödinger program to generate the low-energy conformations. Docking calculations were performed in extra precision (XP) mode (version 5.7). (b) Binding mode of radotinib to ABL1 kinase domain. Predicted binding pose of radotinib (green) overlaid on solved crystal structure of nilotinib (purple) bound to the ABL1 kinase domain. (c) Hydrogen bonding network and key electrostatic interactions between nilotinib and ABL1 kinase domain. (d) Hydrogen bonding network and key electrostatic interactions between radotinib and ABL1 kinase domain.
Radotinib (IY5511HCl; Supect) is an oral, high-affinity BCR-ABL1 inhibitor that bears strong structural resemblance to imatinib and especially to nilotinib (Figure 1a), and was approved in Korea for second-line CML treatment in 2012. One stated motivation for developing radotinib is to provide emerging geographic regions with a more affordable option compared to other second generation TKIs.6, 7 An interim report on the efficacy and safety of radotinib in a phase II clinical trial enrolling chronic phase CML patients with resistance or intolerance to BCR-ABL1 TKIs, mostly imatinib, was recently released (clinicaltrials.gov identifier: 01602952).7 At a minimum follow-up of 12 months and a median duration of follow-up of 2 years, the phase II clinical trial results suggest that radotinib is effective and well tolerated, with major and complete cytogenetic response rates comparable to nilotinib and dasatinib in similar patient populations.8, 9 Our preclinical study was performed to gain a better understanding of the mutational liabilities associated with radotinib, currently in phase III clinical trials, and to better understand the binding mode of radotinib compared with the highly similar nilotinib.
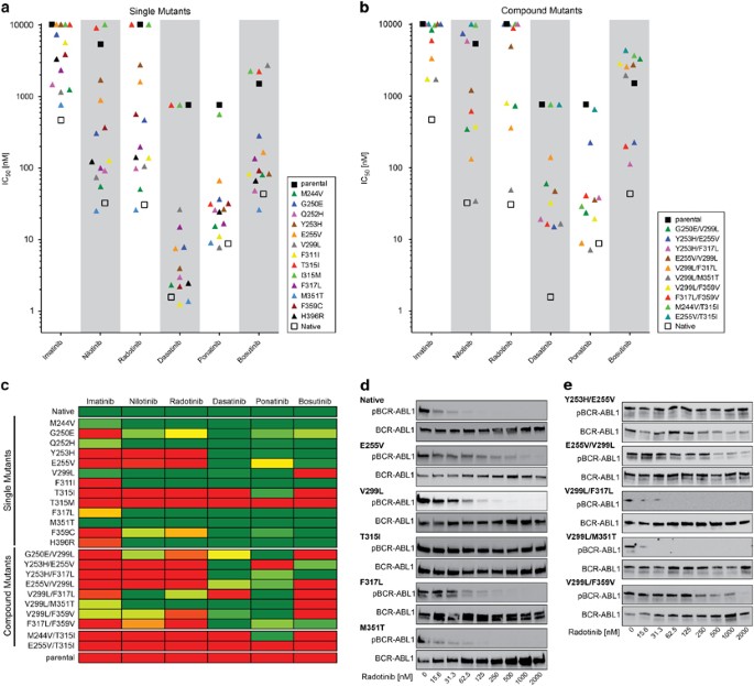
A subset of patients (12/77; 16%) included in the report had one (10 patients) or two (2 patients) detectable BCR-ABL1 kinase domain mutations at baseline: M244V, M244V and H396R, G250E, Y253F and E355G, E255K, E255V, F317L, M351T, E355G, F359V (2 patients), and L387M (Supplementary Table S1).7 Our preclinical resistance-profiling panel includes 8 of the 10 mutated positions observed, with the exception of 355 and 387. The resistance profiles of radotinib and the five FDA-approved TKIs are compared in Figure 2. In addition to radotinib being remarkably similar in structure to nilotinib, the two TKIs also have a similar resistance profile when examined via cell proliferation assay using Ba/F3 cells expressing native BCR-ABL1, BCR-ABL1 single mutants and BCR-ABL1 compound mutants. Our results forecast substantial resistance to radotinib for the above patients exhibiting a BCR-ABL1 mutation at any of the following positions: 250, 253, 255, 359. In contrast, mutations at positions 244, 317, 351 and 396 are predicted to confer little or no resistance to radotinib. Further follow-up on these patients was not available. In addition, newly emergent mutations on therapy were detected in six patients: E255V (two patients), T315I, F317L, F359V, E459K. Four of these occurrences (E255V x 2, T315I, F359V) are predicted to result in high-level radotinib resistance. F317L is predicted to be sensitive to radotinib (Supplementary Table S2). E459K was not evaluated in this study, but is reported to be moderately resistant to imatinib and sensitive to nilotinib.4, 10, 11
BCR-ABL1 mutant sensitivity profile to radotinib and five approved TKIs (a, b) Ba/F3 BCR-ABL1-expressing cells were distributed into 96-well plates (2 × 103 cells per well) and incubated in two-fold escalating concentrations of dasatinib, ponatinib (0–768 nm), imatinib, nilotinib, radotinib or bosutinib (0–10 240 nm) for 72 h. Proliferation was assessed by methanethiosulfonate (MTS)-based viability assay (CellTiter 96 AQueous One; Promega). IC50 values are reported as the mean of three independent experiments performed in quadruplicate. Cell proliferation IC50 values of TKIs against BCR-ABL1 (a) single mutants, (b) compound mutants. Mean IC50 values are plotted (see Supplementary Table S3). (c) Heat map of TKI IC50 values for single and compound mutants. A color gradient from green (sensitive) to yellow (moderately resistant) to red (highly resistant) denotes the IC50 sensitivity to each TKI: imatinib (green: <1000 nm; yellow: 1000–4000 nm; red: >4000 nm); nilotinib (green: <200 nm; yellow: 200–1000 nm; red: >1000 nm); radotinib (green: <200 nm; yellow: 200–1000 nm; red: >1000 nm); dasatinib (green: <25 nm; yellow: 25–150 nm; red: >150 nm); ponatinib (green: <25 nm; yellow: 25–150 nm; red: >150 nm); bosutinib (green: <150 nm; yellow: 150–1000 nm; red: >1000 nm). (d, e) Ba/F3 cells expressing (d) native, single mutant or (e) compound mutant BCR-ABL1 were cultured for 4 h in standard medium alone or with escalating concentrations of radotinib. Following radotinib exposure, cells were lysed (0 °C; 30 min.) in 30 μl RIPA buffer (150 mm NaCl, 1% NP40, 0.1% SDS, 1 m Tris (pH 8.0)) containing protease (Complete Mini, Roche) and phosphatase (PhosStop, Roche) inhibitors. Samples were denatured by boiling for 10 min in SDS-PAGE loading buffer. Lysates were separated on 4–15% Tris-glycine gels, transferred and immunoblotted with antibodies for the BCR N-terminus (3902; Cell Signaling Technology) and phospho-ABL1 (2865; Y393 (1a numbering); Cell Signaling Technology).
When comparing the nilotinib and radotinib IC50 values within a given cell line, radotinib was more potent than nilotinib in two cell lines, but in both cases this was within the margin of error (native: 32.5 vs 30.6 nm, and M244V: 55.6 vs 50.8 nm). At the same time, nilotinib was significantly more potent than radotinib in several single mutants, including: G250E (306.5 vs 472.7 nm), Y253H (1719.3 vs 2804.0 nm), E255V (897.2 vs 1618.7 nm), V299L (74.4 vs 106.4 nm), F317L (100.5 vs 200.1 nm) and F359C (370.0 vs 569.8 nm). In addition, nilotinib was 2–3 times more potent in three compound mutant-expressing cell lines: G250E/V299L (347.3 vs 737.5 nm), V299L/F317L (133.6 vs 362.1 nm) and V299L/F359V (380.2 vs 805.0 nm). Nilotinib was also >3 times more potent in two cell lines: E255V/V299L (4.1-fold; 1222.3 vs 4982.0 nm), and F317L/F359V (14.4-fold; 622.9 vs 8964.3 nm; Figures 2a–c; Supplementary Table S3).
Immunoblot analysis confirmed that radotinib effectively blocks the tyrosine kinase activity of native BCR-ABL1 and the V299L, F317L and M351T point mutants, whereas the E255V mutant exhibited residual enzyme activity at intermediate concentrations of radotinib, in line with cellular resistance profiling (Figure 2d). The highest tested concentration of radotinib (2000 nm) did not diminish the kinase activity of the T315I mutant. Immunoblot analysis confirmed that radotinib was effective against a subset of non-T315I compound mutants composed of individually sensitive mutations (for example, V299L/F317L and V299L/M351T), but not compound mutants that included Y253H, E255V or F359V as a component (Figure 2e).
We investigated the binding modes of nilotinib and radotinib using Docking simulations (Figure 1b). Modeling of radotinib into the ABL1 kinase domain revealed a similar but subtly different binding mode compared with that of nilotinib in the ABL1 crystal structure (PDB entry 3CS9). The two inhibitors bind nearly identically, with the important exception of the leftmost ring system in Figure 1a (boxed in red), pyridinyl in nilotinib as compared with pyrazinyl in radotinib. In the case of nilotinib, the pyridinyl nitrogen (N3) is positioned for optimal hydrogen bond interaction with residue M318 (Figure 1c). However, the equivalent nitrogen (N5) in the pyrazinyl ring of radotinib is not used as the hydrogen bond acceptor for residue M318. Instead, docking simulation predicts that the other nitrogen (N2) is utilized to balance the beneficial hydrogen bonding interaction with minimization of steric clash between the ortho-nitrogen in the pyrazinyl ring and ABL1 residue Y253 (Figure 1d).
Clinical trials for radotinib are ongoing7, and a phase III trial evaluating radotinib as a first-line agent is ongoing (clinicaltrials.gov identifier: 01511289). Despite its similarity to nilotinib, a driving force for the development of radotinib is that it may represent an affordable alternative to other TKIs. The dosing schedule for radotinib, as used in the phase II clinical trial, of 400 mg twice daily is identical to the recommended starting dose for nilotinib in the setting of resistance or intolerance.8, 12 The recommended dose of nilotinib in the first-line setting is 300 mg twice daily.13 The pharmacokinetic parameters for radotinib remain to be established. If steady-state levels are substantially different than for nilotinib, this could influence the range of point mutants that are clinically controllable with radotinib. Another consideration is the safety profile. Although nilotinib is generally well tolerated, a number of adverse events have been reported, such as headaches, skin rashes, hyperglycemia, and elevated lipase and transaminases.13 The types and severity of adverse events reported with radotinib appear similar. Longer follow-up will be required to determine whether radotinib shares the recently reported cardiovascular toxicity of nilotinib.14 Overall, the in vitro efficacy of radotinib is comparable to that of nilotinib against native and single BCR-ABL1 mutants, and this is reflected by the similar activity in patients with imatinib failure.7 Radotinib has less in vitro activity than nilotinib against several compound mutants, which may translate into reduced clinical activity in patients with these mutations. This study provides a detailed summary, from a mutated BCR-ABL1 perspective, of how radotinib fits into the already available TKI arsenal. An in-depth understanding of the binding mode of radotinib and nilotinib, as well as a complete in vitro TKI resistance profile is particularly important owing to high structural similarity between radotinib and nilotinib.
References
O'Hare T, Zabriskie MS, Eiring AM, Deininger MW . Pushing the limits of targeted therapy in chronic myeloid leukaemia. Nat Rev Cancer 2012; 12: 513–526.
Gorre ME, Ellwood-Yen K, Chiosis G, Rosen N, Sawyers CL . BCR-ABL point mutants isolated from patients with imatinib mesylate-resistant chronic myeloid leukemia remain sensitive to inhibitors of the BCR-ABL chaperone heat shock protein 90. Blood 2002; 100: 3041–3044.
Shah NP, Nicoll JM, Nagar B, Gorre ME, Paquette RL, Kuriyan J et al. Multiple BCR-ABL kinase domain mutations confer polyclonal resistance to the tyrosine kinase inhibitor imatinib (STI571) in chronic phase and blast crisis chronic myeloid leukemia. Cancer Cell 2002; 2: 117–125.
Weisberg E, Manley PW, Breitenstein W, Bruggen J, Cowan-Jacob SW, Ray A et al. Characterization of AMN107, a selective inhibitor of native and mutant Bcr-Abl. Cancer Cell 2005; 7: 129–141.
O'Hare T, Shakespeare WC, Zhu X, Eide CA, Rivera VM, Wang F et al. AP24534, a pan-BCR-ABL inhibitor for chronic myeloid leukemia, potently inhibits the T315I mutant and overcomes mutation-based resistance. Cancer Cell 2009; 16: 401–412.
Experts in Chronic Myeloid Leukemia. The price of drugs for chronic myeloid leukemia (CML) is a reflection of the unsustainable prices of cancer drugs: from the perspective of a large group of CML experts. Blood 2013; 121: 4439–4442.
Kim SH, Menon H, Jootar S, Saikia T, Kwak JY, Sohn SK et al. Efficacy and safety of radotinib in chronic phase chronic myeloid leukemia patients with resistance or intolerance to BCR-ABL1 tyrosine kinase inhibitors. Haematologica 2014; 99: 1191–1196.
Kantarjian H, Giles F, Wunderle L, Bhalla K, O'Brien S, Wassmann B et al. Nilotinib in imatinib-resistant CML and Philadelphia chromosome-positive ALL. N Engl J Med 2006; 354: 2542–2551.
Talpaz M, Shah NP, Kantarjian H, Donato N, Nicoll J, Paquette R et al. Dasatinib in imatinib-resistant Philadelphia chromosome-positive leukemias. N Engl J Med 2006; 354: 2531–2541.
Hughes T, Saglio G, Branford S, Soverini S, Kim DW, Muller MC et al. Impact of baseline BCR-ABL mutations on response to nilotinib in patients with chronic myeloid leukemia in chronic phase. J Clin Oncol 2009; 27: 4204–4210.
Apperley JF . Part I: mechanisms of resistance to imatinib in chronic myeloid leukaemia. Lancet Oncol 2007; 8: 1018–1029.
Kantarjian HM, Giles FJ, Bhalla KN, Pinilla-Ibarz J, Larson RA, Gattermann N et al. Nilotinib is effective in patients with chronic myeloid leukemia in chronic phase after imatinib resistance or intolerance: 24-month follow-up results. Blood 2011; 117: 1141–1145.
Saglio G, Kim DW, Issaragrisil S, le Coutre P, Etienne G, Lobo C et al. Nilotinib versus imatinib for newly diagnosed chronic myeloid leukemia. N Engl J Med 2010; 362: 2251–2259.
Kim TD, le Coutre P, Schwarz M, Grille P, Levitin M, Fateh-Moghadam S et al. Clinical cardiac safety profile of nilotinib. Haematologica 2012; 97: 883–889.
Sastry GM, Adzhigirey M, Day T, Annabhimoju R, Sherman W . Protein and ligand preparation: parameters, protocols, and influence on virtual screening enrichments. J Comput Aid Mol Des 2013; 27: 221–234.
Acknowledgements
Research reported in this publication was supported by the National Cancer Institute of the National Institutes of Health under Award Number R01CA178397 (MD and TO). Radotinib and financial support for the subset of cell proliferation assays comparing radotinib to nilotinib and imatinib against Ba/F3 cells expressing native or single mutant BCR-ABL1 were provided by Il-Yang Pharmaceuticals Co. Ltd., Yongin, South Korea.
Author Contributions
MSZ, NAV and KCG performed the experiments, analyzed the data and prepared the display items. NAV assisted in writing the manuscript. MSZ, MWD and TO conceptualized, planned and supervised the studies and wrote the manuscript.
Author information
Affiliations
Corresponding authors
Ethics declarations
Competing interests
The authors declare no conflict of interest.
Additional information
Supplementary Information accompanies this paper on the Leukemia website
Rights and permissions
About this article
Cite this article
Zabriskie, M., Vellore, N., Gantz, K. et al. Radotinib is an effective inhibitor of native and kinase domain-mutant BCR-ABL1. Leukemia 29, 1939–1942 (2015). https://doi.org/10.1038/leu.2015.42
Published:
Issue Date:
DOI: https://doi.org/10.1038/leu.2015.42
Further reading
-
The c-Abl inhibitor, radotinib induces apoptosis in multiple myeloma cells via mitochondrial-dependent pathway
Scientific Reports (2021)
-
Radotinib enhances cytarabine (Ara-C)-induced acute myeloid leukemia cell death
BMC Cancer (2020)
-
Targeting c-KIT (CD117) by dasatinib and radotinib promotes acute myeloid leukemia cell death
Scientific Reports (2017)

