Abstract
In leukemogenesis, Notch signaling can be up and downregulated in a context-dependent manner. The transcription factor hairy and enhancer of split-1 (Hes1) is well-characterized as a downstream target of Notch signaling. Hes1 encodes a basic helix–loop–helix-type protein, and represses target gene expression. Here, we report that deletion of the Hes1 gene in mice promotes acute myeloid leukemia (AML) development induced by the MLL–AF9 fusion protein. We then found that Hes1 directly bound to the promoter region of the FMS-like tyrosine kinase 3 (FLT3) gene and downregulated the promoter activity. FLT3 was consequently upregulated in MLL–AF9-expressing immortalized and leukemia cells with a Hes1- or RBPJ-null background. MLL–AF9-expressing Hes1-null AML cells showed enhanced proliferation and ERK phosphorylation following FLT3 ligand stimulation. FLT3 inhibition efficiently abrogated proliferation of MLL–AF9-induced Hes1-null AML cells. Furthermore, an agonistic anti-Notch2 antibody induced apoptosis of MLL–AF9-induced AML cells in a Hes1-wild type but not a Hes1-null background. We also accessed two independent databases containing messenger RNA (mRNA) expression profiles and found that the expression level of FLT3 mRNA was negatively correlated with those of HES1 in patient AML samples. These observations demonstrate that Hes1 mediates tumor suppressive roles of Notch signaling in AML development, probably by downregulating FLT3 expression.
Introduction
The Notch pathway, which is highly conserved from Drosophila to mammals, functions in maintenance, proliferation and differentiation of various cell types. In mammals, four receptors (Notch1–4) and five ligands (Jagged1/2, Delta-like 1/3/4) have been identified.1 Ligand binding initiates proteolytic cleavage of the Notch receptor by γ-secretase, leading to nuclear translocation of the Notch intracellular domain.2 Notch intracellular domain binds to the transcription factor RBPJ (also known as CSL for CBF-1, Su(H) and Lag2) and forms a transactivation complex, inducing transcription of Notch–RBPJ target genes.3,4
Hes1 is a commonly described Notch–RBPJ target gene in blood cells.5 The Hes1 gene encodes a basic helix–loop–helix transcription factor that recruits co-repressors of the transducin-like enhancer of split (groucho) family.6 Through its basic helix–loop–helix domain, Hes1 forms either heterodimers with other basic helix–loop–helix transcription factors or homodimers that bind both to canonical enhancer box (E-Box) or N-box (CACNAG) promoter elements.7,8
Many lines of evidence indicate that deregulated Notch signaling functions in initiation, promotion and progression of numerous cancers. Genetic evidence for that role in human cancers was first reported in the case of T-cell acute lymphoblastic leukemia (T-ALL) in which activating Notch1 mutations occur at a frequency >50%,9,10 possibly reflecting the indispensable role of Notch signaling in development of early T lymphocytes.11 Subsequently, activating mutations in Notch1 were identified in mature B-cell neoplasms, including chronic lymphocytic leukemia12 and mantle cell lymphoma,13 and in Notch2 in diffuse large B-cell lymphoma14 and splenic marginal zone B-cell lymphoma.15 Gain of function mutations in Notch genes have also been identified in non-hematologic malignancies such as breast cancer.16
In contrast, mouse genetic studies demonstrate that Notch signaling has tumor suppressive activity in skin17 and vascular18 tumors. And, in contrast with genetic evidence gathered from analysis of T-ALL, chronic lymphocytic leukemia and some B-cell lymphomas, Notch signaling reportedly has a tumor-suppressive role in B-cell ALL.19
Both pro- and anti-tumorigenic roles of Notch signaling have been reported in myeloid malignancies (Supplementary Table 1). In mouse chronic myeloid leukemia models, myeloid blast crisis transition is facilitated by upregulation of Hes1,20,21 an event reportedly triggered by expression of the RNA binding protein Musashi2 through downregulation of Numb, an inhibitor of Notch signaling.21 Subsequently, loss-of-function mutations in multiple components of the Notch pathway, including Notch2, have been identified in chronic myelomonocytic leukemia patients.22 Relevant to acute myeloid leukemia (AML), recent studies also suggest a tumor-suppressive activity: activation of Notch signaling induces apoptosis in human AML cells in vitro, and constitutively active forms of Notch1 and Notch2 reduce leukemogenicity in transgenic mouse models.23,24
In this paper, we took advantage of an MLL–AF9-induced AML model in RBPJ-deficient mice to confirm that Notch signaling functions as a tumor suppressor in AML. We also conducted experiments with the MLL–AF9-induced AML model in Hes1-null mice and demonstrated that Hes1 is indispensable for AML suppression. Finally, we provide evidence that FMS-like tyrosine kinase 3 (FLT3) tyrosine kinase signaling is hyperactivated in Hes1-null AML cells. These studies identify Hes1 as the Notch effector functioning to suppress AML development and suggest that loss of Hes1 promotes oncogenesis through FLT3 upregulation.
Materials and methods
Gene expression analysis
RNA was isolated from MLL–AF9-induced AML cells using an RNeasy kit (QIAGEN, Valencia, CA, USA), and complementary DNA was synthesized with SuperScript III (Invitrogen, Carlsbad, CA, USA). Gene expression analysis was performed on the Mouse Genome 430 2.0 Array (Affymetrix, Santa Clara, CA, USA). The data were analyzed with the Expression Console using Affymetrix default analysis settings and normalized with the Gene Level-RMA Sketch. We used a cutoff level of twofold for both up and downregulation in MLL–AF9/Hes1−/− AML cells compared with MLL–AF9/Hes1+/+ AML cells, and sorted the genes by the relative values. See Supplementary Experimental Procedures for details of sample preparation.
Lentivirus production and generation of stable cell lines
For lentivirus production, HEK293T cells were transfected with the CS–Hes1 or mock plasmid together with the psPAX2 packaging plasmid and the pMD2.G envelope plasmid, and the concentrated supernatant was used to infect THP1 cells. To establish stable lines inducibly expressing Hes1, green fluorescent protein (GFP)-expressing THP1 cells were sorted on a FACSAria (BD Biosciences, San Jose, CA, USA).
Chromatin immunoprecipitation
Detailed protocols for chromatin immunoprecipitation are described in Supplementary Methods. Immunoprecipitated DNA fragments were quantified by real-time PCR with the use of two Flt3 promoter sets, N1 and N2, which amplify sequences including putative Hes1 binding sites, N-boxes (N1, 5′-CACTAG-3′ fragment at position −50/−45 and N2, 5′-CACCAG-3′ fragment at position −425/−419; Supplementary Table 3).
Statistics
Survival of transplanted mice was analyzed statistically using the log-rank test. Correlation of messenger RNA (mRNA) expression levels was statistically evaluated by calculating Pearson’s correlation coefficient. Other data were analyzed by using Student’s t-test. P-values<0.05 were considered significant.
Study approval
All experiments were performed according to NIH guidelines and approved by the University of Tsukuba’s Committee on Use and Care of Animals.
Other experimental methods
Mice, transplantation, vectors, flow cytometry, preparation of recombinant retroviruses, cell cycle analysis, apoptosis activity, reverse transcription and real time PCR analysis, reporter assay, short interfering RNA interference, CRISPR-Cas9 system and immunoblotting protocols are described in Supplementary Information.
Results
RBPJ deletion accelerates MLL–AF9-induced leukemia development in mice
To determine whether Notch signaling has a tumor-suppressive function in MLL–AF9-induced AML, we transformed common myeloid progenitors (CMPs) purified from bone marrow of RBPJf/f mice25,26 by retroviral transduction of a construct containing MLL–AF9–IRES–GFP. To eliminate the RBPJ allele in these cells, we serially infected MLL–AF9-transduced RBPJf/f cells with Cre recombinase (iCre)–IRES-nerve growth factor receptor (Supplementary Figure 1A, See Methods). Deletion of the RBPJ locus in double-positive RBPJf/f (MLL–AF9/iCre/RBPJf/f) cells was confirmed by genomic PCR (Supplementary Figure 1B). We found that levels of mRNA transcripts encoding Hes1 and Hes5 were decreased in MLL–AF9/iCre/RBPJf/f compared with control cells (Figure 1a). MLL–AF9/iCre/RBPJf/f cells proliferated more rapidly than did MLL–AF9/mock/RBPJf/f cells in vitro in the presence of interleukin 3 (Figure 1b). These results indicate successful knockout of the RBPJ locus in MLL–AF9-transduced cells and consequent abrogation of Notch signaling, an outcome that increased proliferation of MLL–AF9-transduced cells.
Deletion of RBPJ accelerates MLL–AF9-induced leukemia development. (a) Hes1 and Hes5 transcript levels in MLL–AF9/mock/RBPJf/f and MLL–AF9/iCre/RBPJf/f cells. (b) Growth of MLL–AF9/iCre-RBPJf/f and MLL–AF9/mock-RBPJf/f cells cultured in RPMI supplemented with 10% fetal calf serum and interleukin 3. About 50 000 cells were originally plated. Representative data from four independent experiments is shown; n=3 each. (c) Survival of mice transplanted with MLL–AF9/iCre/RBPJf/f or MLL–AF9/mock/RBPJf/f cells.
After deletion of RBPJ locus and following expansion of cells for 2–3 weeks in the presence of interleukin 3, MLL–AF9/iCre/RBPJf/f and control cells exhibited a similar myelomonoblastic morphology and surface antigen expression profile (Mac1+, Gr1+, c-Kit+/−, Sca1−, CD34+/−, B220− and CD3ɛ−; Supplementary Figure 1C). We then transplanted lethally irradiated syngenic mice through the tail vein with these cells. Mice transplanted with MLL–AF9/iCre/RBPJf/f cells developed leukemia at shorter latencies than did recipients of MLL–AF9/mock/RBPJf/f control cells (P=0.017, Figure 1c). In both groups, leukemic cells were found in peripheral blood, bone marrow, spleen, lungs and liver, and no differences in morphology were seen between groups (Supplementary Figures 1D and E).
To exclude the possibility that shortened latency of leukemia development seen following transplantation of MLL–AF9/iCre/RBPJf/f cells was attributable to enhanced homing ability, we compared frequencies of GFP-positive cells in bone marrow 72 h after transplantation. We observed no significant difference in GFP-positive cell frequencies between MLL–AF9/iCre/RBPJf/f and control cells (Supplementary Figure 1F), suggesting that shortened latencies for AML development were due to mechanisms other than enhanced homing ability of in vitro expanded MLL–AF9/iCre/RBPJf/f cells. These results indicate that loss of Notch signaling causes enhanced leukemia development from MLL–AF9-transduced cells in mice.
Hes1 loss increases clonogenic potential of MLL–AF9-trandsduced fetal liver CMPs and accelerates development of MLL–AF9-induced leukemia
Hes1 is the best characterized target of the canonical Notch–RBPJ pathway in diverse cellular contexts. To determine if Hes1 was responsible for Notch signaling-mediated suppression of AML development, we employed conventional Hes1−/− mice. Although Hes1 is known to repress Hes5 in a certain context,27 we found Hes5 expression level was unchanged in this model (data not shown). These mice die at embryonic day (E) 18–19 from defects in neurogenesis.28 Therefore, we used CMPs prepared from fetal liver at E14.5–15.5. CMPs were retrovirally transduced with MLL–AF9–GFP, and GFP-positive cells were then serially plated in semisolid medium every 7 days. MLL–AF9-transduced CMPs formed colonies at multiple rounds of plating in both Hes1-null and wild-type backgrounds. At the second and third replating, colony numbers of MLL–AF9-transduced cells in a Hes1-null background (MLL–AF9/Hes1−/−) were greater than those in a similarly-transduced wild-type (MLL–AF9/Hes1+/+) background (Supplementary Figure 2A). These results indicate that Hes1 loss accelerates MLL–AF9-transduced cell proliferation (Figure 2a).
Loss of Hes1 increases clonogenic potential of MLL–AF9-trandsduced fetal liver CMPs and accelerates development of MLL–AF9-induced leukemia. (a) The number of colonies derived from MLL–AF9/Hes1−/− cells and MLL–AF9/Hes1+/+ cells. All cells were harvested, and 1000 cells were replated every 7 days. (b) Survival of mice transplanted with MLL–AF9/Hes1+/+ or MLL–AF9/Hes1−/− cells.
Following the second replating, we expanded MLL–AF9/Hes1−/− and MLL–AF9/Hes1+/+ cells in liquid culture and transplanted them into lethally irradiated syngenic mice. As anticipated, mice transplanted with MLL–AF9/Hes1+/+ cells developed leukemia at a median latency of 81 days.29 By comparison, mice transplanted with MLL–AF9/Hes1−/− cells developed leukemia at significantly shorter latencies (P<0.01, Figure 2b). Leukemia cells with both genotypes were transplantable to the secondary recipients that received sublethal irradiation (data not shown). We compared the MLL–AF9 mRNA expression levels between AML cells with Hes1−/− and Hes1+/+ genotype, and found no difference (Supplementary Figure 2B). The morphology and cell surface antigen profiles of MLL–AF9/Hes1−/− and MLL–AF9/Hes1+/+ AML cells were essentially the same and similar to those seen in RBPJ-deficient AML cells (Supplementary Figures 2C–F).
A previous study suggested that Hes1 downregulate Bcl2 in AML cells, indicating that Bcl2 downregulation participates in Notch-induced apoptosis of AML cells.24 Consistent with this report, the Bcl2 expression levels were upregulated in MLL–AF9/Hes1−/− AML cells compared with MLL–AF9/Hes1+/+ AML cells (Supplementary Figure 2G).
Taken together, all these results suggest that Hes1 functions downstream to Notch signaling for the suppression of AML development in mice.
Expression of a dominant-negative Hes1 construct enhances AML development
Next, we constructed a dominant-negative mutant of Hes1 (dnHes1) lacking the WRPW domain, which interacts with the transducin-like enhancer co-repressor30,31 (Figure 3a) and is essential for transcriptional repression. Adult bone marrow CMPs purified from wild-type mice were transformed by retroviral transduction of MLL–AF9–GFP and then serially infected with retrovirus expressing dnHes1–humanized Kusabira Orange (hKO) or mock-hKO. We then sorted both MLL–AF9–GFP/dnHes1–hKO double-positive (MLL–AF9/dnHes1) and control MLL–AF9–GFP/mock-hKO double-positive (MLL–AF9/mock) cells and transplanted them into lethally irradiated mice (Supplementary Figure 3A). Mice harboring MLL–AF9/dnHes1 cells developed leukemia at significantly shorter latencies than did those transplanted with MLL–AF9/mock cells (P<0.01, Figure 3b). The morphology of MLL–AF9/dnHes1-induced AML cells was similar to that of MLL–AF9/iCre/RBPJf/f- and MLL–AF9/Hes1−/−-induced AML cells. Cell surface antigen profiles were also similar between these MLL–AF9-induced AML cells, although we observed higher expression levels of CD34 in MLL–AF9/dnHes1-induced AML cells than others (Supplementary Figures 3B and C). This might be reflected by the interference with the formation of heterodimers comprising Hes1 and basic helix–loop–helix proteins independent of Notch signaling. MLL–AF9/dnHes1-induced AML cells developed in the primary recipient mice were transplantable to the secondary recipients, which were sublethally irradiated (Data not shown). These findings provide further support that Hes1 is indeed the Notch effector that functions to suppress AML development in this context.
Dominant-negative Hes1 accelerates MLL–AF9-induced leukemia development and re-introduction of wild-type Hes1 into Hes1-deficient AML cells represses AML development. (a) Structure of the dominant-negative mutant of Hes1 (dnHes1). bHLH, basic helix–loop–helix domain; dn, dominant-negative Hes1; orange, orange domain; WRPW, WRPW motif; WT, wild-type Hes1. (b) Survival of mice transplanted with MLL–AF9/dnHes1 or MLL–AF9/mock cells. (c) MLL–AF9/Hes1−/− cells were serially infected with Hes1-nerve growth factor receptor (Hes1-NGFR). NGFR-positive (Hes1/MLL–AF9/Hes1−/−) and control (mock/MLL–AF9/Hes1−/−) cells were sorted and injected into lethally irradiated mice. (d) Survival of mice transplanted with Hes1-transduced MLL–AF9/Hes1−/− and mock-transduced MLL–AF9/Hes1−/− cells.
Re-induction of wild-type Hes1 rescues shortened latency of AML development seen in MLL–AF9/Hes1−/− cells
To determine whether shortened latency of AML phenotypes in MLL–AF9/Hes1−/− cells could be reversed, we reintroduced Hes1 into these cells (Figure 3c). Lethally irradiated mice transplanted with Hes1-transduced MLL–AF9/Hes1−/− cells developed leukemia at longer latencies than did mock-transduced MLL–AF9/Hes1−/− cells (P<0.01, Figure 3d). These phenotypes indicate that aberrations seen following Hes1 deletion were reverted by the exogenous expression of Hes1.
Hyperactivation of FLT3 signaling underlies enhanced proliferation of RBPJ- and Hes1-deficient AML cells
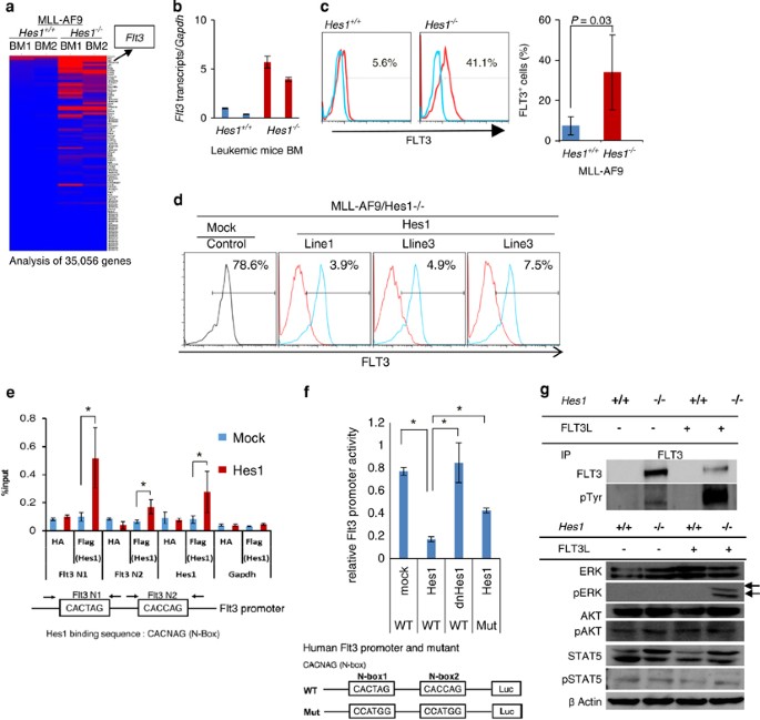
To elucidate signaling downstream of the Notch–RBPJ–Hes1 axis in AML cells, we compared mRNA expression profiles between MLL–AF9/Hes1−/− and MLL–AF9/Hes1+/+ AML cells using microarray analysis (www.ncbi.nlm.nih.gov/geo, accession number GSE50234). Using a cutoff level of twofold, of 35 079 genes, 552 and 376 were up and downregulated, respectively, in MLL–AF9/Hes1−/− AML cells compared with control cells (Figure 4a). Among upregulated genes, we focused on Flt3, which encodes a receptor-type tyrosine kinase, because hyperactivation of FLT3 signaling by internal tandem duplication mutations or mRNA overexpression is a known indicator of poor prognosis of AML.32,33 Upregulation of Flt3 mRNA was validated by quantitative reverse transcription-PCR in both MLL–AF9/Hes1−/− cells maintained in liquid culture (data not shown) and in cells recovered from mice that developed AML (Figure 4b). Flt3 mRNA was also upregulated in MLL–AF9/iCre/RBPJf/f cells and cells expressing dnHes1 (Supplementary Figure 4A). Cell surface FLT3 expression was also higher in MLL–AF9/Hes1−/− cells compared with respective controls (Figure 4c). Expression levels of Flt3 mRNA and cell surface FLT3 protein in Hes1-transduced MLL–AF9/Hes1−/− cells decreased relative to those seen in mock-transduced MLL–AF9/Hes1−/− cells, and the proliferative capacity of Hes1-transduced MLL–AF9/Hes1−/− cells in the presence of FLT3 ligand was lower than that observed in mock-transduced cells (Figure 4d, Supplementary Figures 4B and C). There are two N-boxes on the Flt3 promoter region. We performed chromatin immunoprecipitation assay using a human AML cell line, THP1, in which Hes1 was expressed in an inducible manner with doxycycline, and showed that Hes1 directly bound to the Flt3 promoter region (Figure 4e). We also performed reporter assay, and showed that Hes1, but not dnHes1, repressed the Flt3 promoter activity (Figure 4f). When N-box sites on Flt3 promoter were mutated, repression of the Flt3 promoter activity by Hes1 was mitigated (Figure 4f). Furthermore, FLT3 was phosphorylated following stimulation with FLT3 ligand specifically in MLL–AF9/Hes1−/− cells (Figure 4g). Stimulation of cells expressing wild-type FLT3 with FLT3 ligand activates ERK signaling,34 while signaling through FLT3-internal tandem duplication mutants aberrantly activates other downstream signaling pathways, such as STAT and AKT, in addition to ERK. In MLL–AF9/Hes1−/− leukemic cells, ERK phosphorylation was enhanced by FLT3 ligand stimulation, an effect much weakly seen in MLL–AF9/Hes1+/+ cells (Figure 4g). We did not detect differences in phosphorylation of STAT or AKT in MLL–AF9/Hes1−/− and MLL–AF9/Hes1+/+ leukemic cells (Figure 4g). These results suggest that FLT3–ERK signaling is activated through FLT3 upregulation specifically in the absence of Hes1. MLL–AF9/Hes1−/− cells, but not MLL–AF9/Hes1+/+ cells, showed higher proliferative capacity by the FLT3 ligand stimulation than did without this cytokine stimulation (Figure 5a). This effect was blocked by treatment of cells with the FLT3 tyrosine kinase inhibitor KRN383 (ref. 35; Figures 5b and c). Similarly, stimulation of MLL–AF9/iCre/RBPJf/f cells with FLT3 ligand enhanced their proliferation (data not shown), while treatment of these cells with KRN383 in the presence of FLT3 ligand reversed this proliferative effect (Supplementary Figure 4D). Flt3 ligand also increased the number of colonies derived from MLL–AF9/Hes1−/− cells, but not MLL–AF9/Hes1+/+ cells. In contrast, an FLT3 kinase inhibitor, AC220, reduced the number of colonies derived from MLL–AF9/Hes1−/−cells with or without Flt3 ligand to the level comparable to the number of colonies derived from wild-type cells (Figure 5d). The Flt3 inhibitor did not affect the number of colonies derived from MLL–AF9/Hes1+/+ cells (Figure 5d). These data indicate that there is a weak autocrine loop for FLT3 signaling, surrounding colonies. The increase in the colony number with MLL–AF9/Hes1−/− cells in the second and tertiary platings without exogenous FLT3 ligand shown in Figure 2a, therefore, implies the combinatorial effect of exogenous interleukin 3 and autocrine FLT3 signaling in Hes1-null background.
Activation of FLT3 signaling underlies enhanced proliferation of RBPJ- and Hes1-deficient AML cells. (a) Microarray analysis of leukemic bone marrow cells from mice transplanted with MLL–AF9/Hes1+/+ or MLL–AF9/Hes1−/− cells. The colors represent the absolute expression levels. (b) Flt3 transcript levels in leukemic bone marrow cells. Cells were prepared from two mice of each genotype. (c) Cell-surface FLT3 expression of leukemic BM cells. Representative histograms are shown (left). (d) Cell-surface FLT3 expression of Hes1- or mock-transduced MLL–AF9/Hes1−/− cells after serum starvation. (e) Chromatin immunoprecipitation analysis for Flag–Hes1 or mock-expressing THP1 cells that used the indicated antibodies (n=3). Error bars indicate ±s.d.; *P<0.05. (f) Relative luciferase activity of Flt3 promoter and its N-box mutant in HEK293T cells expressing wild-type Hes1 or dnHes1 protein. Error bars indicate ±s.d.; *P<0.05. A representative result from three independent experiments is shown. Mut, N-box mutants on Flt3 promoter; WT, wild type. (g) FLT3 total protein levels and levels of phosphorylated FLT3. MLL–AF9/Hes1+/+ and MLL–AF9/Hes1−/− cells were treated with or without FLT3 ligand. Cell lysates were prepared and immunoprecipitated with anti-FLT3 antibody and then immunoblotted with anti-FLT3 or anti-phosphotyrosine antibodies (4G10).
Upregulated FLT3 is biologically functional. (a) Growth of MLL–AF9/Hes1−/− or MLL–AF9/Hes1+/+ cells with or without FLT3 ligand in liquid medium containing low interleukin 3 (IL3) levels. Shown are representative results (n=3 each). (b) Effect of KRN383 on cell viability. MLL–AF9/Hes1+/+ or MLL–AF9/Hes1−/− cells were incubated with 10% fetal calf serum and IL3 containing KRN383 at indicated concentrations. A fractional growth referenced to untreated controls at 48 h is shown. The line represents a fit of data to the Hill equation. (c) Growth of MLL–AF9/Hes1+/+ or MLL–AF9/Hes1−/− cells in liquid medium in the presence of KRN383. (d) The number of colonies derived from MLL–AF9/Hes1−/− and MLL–AF9/Hes1+/+ cells using either FLT3 ligand or AC220 (FLT3 kinase inhibitor) or both. Error bars indicate ±s.d.; *P<0.05. (e) Growth of MLL–AF9/Hes1−/− cells introduced with shRNA for Flt3. Representative data from four independent experiments is shown. n=4 each. (f) Cell-surface FLT3 expression of Flt3-deleted MLL–AF9/Hes1−/− cells by CRISPR-Cas9. Blue line, Flt3+/+ control cells; Red line, Flt3−/− cells. (g) Growth of MLL–AF9/Hes1−/− cells with deleted Flt3 by CRISPR/CAS9. Representative data from three independent experiments is shown; n=4 each.
Then, we performed Flt3 knockdown experiments using short hairpin RNA (shRNA; Supplementary Figure 4E). The growth of the cells introduced with each Flt3 shRNA was significantly reduced compared with the control shRNA-introduced MLL–AF9/Hes1−/− cells (Figure 5e). We further established Flt3 knockout cell lines by using the CRISPR/CAS9 technology. We evaluated five independent clones with the Flt3 genome edited, accompanying robust reduction of FLT3 expression (Figure 5f). Each Flt3-edited clone showed significantly reduced growth compared with the clone retaining Flt3 genome and expression retained (Figure 5g).
Hes1 loss increases the frequency of leukemia-initiating cells
Based on the increase in the FLT3-positive cell frequency in MLL–AF9/Hes1−/− AML cells, we performed secondary transplantation by infusing serially diluted FLT3-positive or -negative MLL–AF9/Hes1−/− AML cells prepared from the primary mice. Although the mice transplanted with 10 000 FLT3-positive cells developed leukemia in the same latency as those transplanted with FLT3-negative cells, the mice transplanted with 1000 or 100 FLT3-positive cells developed leukemia in significantly shorter latencies than those transplanted with the same number of FLT3-negative cells (Figure 6). These data indicate that the FLT3-positive fraction contains leukemia-initiating cells at a greater frequency than the FLT3-negative fraction, consequently suggesting that loss of Hes1 increases the number of leukemia-initiating cells.
Expression of FLT3 mRNA is negatively correlated with that of HES1 or NOTCH2 in AML patient samples
We next assessed databases containing mRNA expression profiles derived from microarray analysis of 285 AML patient samples (www.ncbi.nlm.nih.gov/geo, accession number GSE1159; ref. 36) and found that 13 samples exhibited MLL fusions. In these samples, FLT3 expression levels were negatively correlated with those of HES1 and NOTCH2. In contrast, expression levels of HES1 and FLT3 showed no correlation in the MLL fusion-negative AML sub-cohort, although expression of NOTCH2 and FLT3 showed a negative correlation also in this population (Figure 7a and Supplementary Figure 5). We also assessed a different database derived from microarray analysis of 42 MLL-related AML samples (www.ncbi.nlm.nih.gov/geo, accession number GSE19577; ref. 37) and observed similar relationships between expression levels of FLT3, NOTCH2 and HES1 (Figure 7b).
FLT3 expression is negatively correlated with that of HES1 in MLL-related AML samples. (a) Re-analysis of the GSE1159 Gene Expression Omnibus database of AML tumor samples (deposited by Valk et al. 36). Relative expression levels of FLT3 and HES1 in 13 MLL-related AML samples, 116 AML samples with normal karyotype, 18 AML samples with t(15;17) and 22 AML samples with t(8;21). (b) Reanalysis of the GSE19577 database (deposited by Pigazzi et al.37). Relative expression levels of FLT3 and NOTCH2, and FLT3 and HES1 in 42 MLL-related AML samples.
A Notch agonist induces apoptosis of MLL–AF9-transduced cells dependently on Hes1
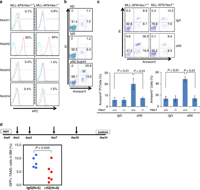
Flow cytometric analysis indicated that Notch2 is highly expressed on the surface of MLL–AF9-transduced cells, whereas other Notch family receptors were either undetectable or detectable at low levels (Figure 8a). Thus, to evaluate the effect of Notch2 signaling we treated MLL–AF9-transduced cells with a hamster anti-mouse Notch2 agonistic antibody or control immunoglobulin-G.38 Notch2 antibody treatment significantly induced apoptosis in MLL–AF9 cells compared with immunoglobulin-G-treated cells (Figure 8b), which was abrogated in a Hes1-null background (Figure 8c). This effect was also blocked when MLL–AF9-transduced cells were treated with the Notch2 agonistic antibody in the presence of a γ-secretase inhibitor, DAPT, which inhibits Notch signaling (Supplementary Figure 6), indicating that apoptosis requires Notch cleavage. Furthermore we performed a therapeutic animal model experiment using a Notch2 agonistic antibody, and found that the antibody was also effective in vivo. The frequencies of leukemic cells, which is shown by the GFP-positive cell ratio in bone marrow were significantly reduced in mice treated with the Notch2 agonistic antibody compared with immunoglobulin-G (Figure 8d).
A Notch2 agonistic antibody induces apoptosis in MLL–AF9-transduced cells. (a) Cell-surface expression of Notch1–4 in MLL–AF9/Hes1−/− or MLL/AF9–Hes1+/+ cells. Representative histograms are shown from three independent experiments. (b) Apoptosis of MLL–AF9 leukemic cells following treatment with anti-Notch2 agonistic antibody. Shown is a representative result from three independent experiments. (c) Apoptosis of MLL–AF9-transduced cells following Notch2 stimulation requires Hes1. (Left) A representative flow cytometric pattern from three independent experiments. (Right) Summary of three independent experiments. (d)Therapeutic AML mouse model using an agonistic anti-Notch2 antibody. Hamster anti-mouse Notch2 (HMN2–29, 100 μg/mouse) or hamster immunoglobulin-G (IgG; 100 μg/mouse) was injected on days 1, 3, 7 and 10 after transplantation of MLL–AF9/Hes1+/+-transduced cells. The engraftment ratio, which is shown by the GFP-positive cell ratio in bone marrow, was measured by flow cytometry at day 14 after transplantation. αN2, anti-Notch2 antibody.
Discussion
AML is characterized by clonal expansion of myeloid progenitor cells in bone marrow. MLL fusion genes are detected in ~5% of AML patients and have an unfavorable impact on the prognosis. Development of new treatment strategies requires better understanding of the molecular pathogenesis of MLL-related AML.
In hematopoietic malignancies, Notch signaling has both tumor-promoting and -suppressive roles depending on context. Although the significance of Notch signaling in myeloid malignancies remains controversial, our results, together with previous reports,23,24 strongly suggest that Notch signaling physiologically suppresses development of a broad range of myeloid leukemias, including AML. In our model, Notch stimulation resulted in the growth suppression of AML cells, implying that Notch agonistic agents could serve as treatment modalities, as previously suggested by others.24 Notch signal inhibitors, such as γ-secretase inhibitors, have been developed as drugs for T-ALL.39,40 If either Notch-activating or Notch-suppressive drugs prove effective, accurate diagnosis would be critical, making it necessary to identify new biomarkers that could precisely predict indications to each medicine.
The dichotomous functions of Notch signaling may result from differences in downstream targets. The proto-oncogene MYC was shown to be a direct transcriptional target of Notch–RBPJ and contribute to tumor progression in T-ALL,41 and Hes1 has been demonstrated to have a major role in downstream Notch signaling for T-ALL promotion.42 Nevertheless, Hes1 was subsequently suggested to be a downstream mediator of Notch signaling in suppressing B-cell ALL cell growth.19 Although several groups have indicated possible tumor-suppressive function of Notch–Hes1 axis, also in AML, the work described here is the first genetic evidence showing that Hes1 actually has an essential role as a tumor suppressor downstream to Notch signaling.
The observation that Hes1 is activated in varying contexts implies that distinct downstream regulatory networks are utilized to promote or suppress a wide range of hematologic malignancies. For T-ALL development, repression of the tumor suppressors CYLD and PTEN is proposed to mediate the Notch–RBPJ–Hes1 pathway,43,44 while in a very different context, poly ADP-ribose polymerase1 is activated by interaction with Hes1 and functions to induce apoptosis of B-ALL cells.19
We identified FLT3 downregulation as a target of Hes1 in suppressing AML development. Activating mutations in FLT3 gene are seen in up to 30% of AML patients.45 In particular, FLT3-internal tandem duplication mutations are associated with poor survival when AML patients are treated with standard chemotherapy. In addition, recent studies indicate that ~10–15% of AML patients display high expression of wild-type FLT3.46 High FLT3 expression has a negative impact on overall and event-free survival in cytogenetically normal AML patients lacking FLT3 mutations.47 This fact might be relevant to the enhanced AML development and increased FLT3 expression we report here in a mouse model: in AML seen in patients or mouse models, increased tyrosine kinase activity is likely to be a key. Although FLT3 inhibitors have been developed for clinical use,48 it is not known whether high FLT3 levels could serve as a biomarker to predict efficacy or resistance to those inhibitors.
Expression levels of FLT3 and HES1 were negatively correlated only in MLL fusion-associated AML, as determined by analysis of public databases, implying that FLT3 upregulation by the Notch–RBPJ–Hes1 pathway is confined to just MLL–AF9-induced AML, rather than universal to AML of diverse molecular backgrounds or confined to just MLL–AF9-induced AML. Nevertheless, Lobry et al.23 reported that Notch signaling has a tumor suppressive role in a broad range of AML cells. Thus, whether distinct effectors operate downstream of Notch in MLL fusion-positive and -negative AMLs needs to be clarified. In this regard, our microarray analysis of Hes1-deficient AML cells identified, in addition to Flt3, several other candidate genes such as Eya1, Six1 and Jun (data not shown). Eya1 and Six1 are known to be direct transcriptional targets of MLL–AF9.49 Eya1 overexpression immortalizes hematopoietic progenitor cells and its co-transduction with Six1 potentiates Eya1’s transforming capacity.49 Jun, an important component of the JNK pathway, has not been described as a direct MLL–AF9 target. These data suggest that the Notch–RBPJ–Hes1 axis suppresses MLL–AF9 leukemia by modulating direct and indirect targets of MLL–AF9.
In summary, we have demonstrated that the Notch–RBPJ–Hes1 axis functions as a tumor suppressor in AML, probably via, at least in part, repression of FLT3. Our results provide insight into AML pathogenesis and may suggest novel therapeutic approaches to the disease.
References
- 1
Artavanis-Tsakonas S, Rand MD, Lake RJ . Notch signaling: cell fate control and signal integration in development. Science 1999; 284: 770–776.
- 2
De Strooper B, Annaert W, Cupers P, Saftig P, Craessaerts K, Mumm JS et al. A presenilin-1-dependent gamma-secretase-like protease mediates release of Notch intracellular domain. Nature 1999; 398: 518–522.
- 3
Kageyama R, Ohtsuka T, Tomita K . The bHLH gene Hes1 regulates differentiation of multiple cell types. Mol Cells 2000; 10: 1–7.
- 4
Oswald F, Tauber B, Dobner T, Bourteele S, Kostezka U, Adler G et al. p300 acts as a transcriptional coactivator for mammalian Notch-1. Mol Cell Biol 2001; 21: 7761–7774.
- 5
Bigas A, Espinosa L . Hematopoietic stem cells: to be or Notch to be. Blood 2012; 119: 3226–3235.
- 6
Grbavec D, Stifani S . Molecular interaction between TLE1 and the carboxyl-terminal domain of HES-1 containing the WRPW motif. Biochem Biophys Res Commun 1996; 223: 701–705.
- 7
Ito T, Udaka N, Okudela K, Yazawa T, Kitamura H . Mechanisms of neuroendocrine differentiation in pulmonary neuroendocrine cells and small cell carcinoma. Endocr Pathol 2003; 14: 133–139.
- 8
Ito T, Udaka N, Yazawa T, Okudela K, Hayashi H, Sudo T et al. Basic helix-loop-helix transcription factors regulate the neuroendocrine differentiation of fetal mouse pulmonary epithelium. Development 2000; 127: 3913–3921.
- 9
Weng AP, Ferrando AA, Lee W, Morris JP 4th, Silverman LB, Sanchez-Irizarry C et al. Activating mutations of NOTCH1 in human T cell acute lymphoblastic leukemia. Science 2004; 306: 269–271.
- 10
Suzuki T, Chiba S . Notch signaling in hematopoietic stem cells. Int J Hematol 2005; 82: 285–294.
- 11
Radtke F, Wilson A, Stark G, Bauer M, van Meerwijk J, MacDonald HR et al. Deficient T cell fate specification in mice with an induced inactivation of Notch1. Immunity 1999; 10: 547–558.
- 12
Puente XS, Pinyol M, Quesada V, Conde L, Ordonez GR, Villamor N et al. Whole-genome sequencing identifies recurrent mutations in chronic lymphocytic leukaemia. Nature 2011; 475: 101–105.
- 13
Kridel R, Meissner B, Rogic S, Boyle M, Telenius A, Woolcock B et al. Whole transcriptome sequencing reveals recurrent NOTCH1 mutations in mantle cell lymphoma. Blood 2012; 119: 1963–1971.
- 14
Lee SY, Kumano K, Nakazaki K, Sanada M, Matsumoto A, Yamamoto G et al. Gain-of-function mutations and copy number increases of Notch2 in diffuse large B-cell lymphoma. Cancer Sci 2009; 100: 920–926.
- 15
Kiel MJ, Velusamy T, Betz BL, Zhao L, Weigelin HG, Chiang MY et al. Whole-genome sequencing identifies recurrent somatic NOTCH2 mutations in splenic marginal zone lymphoma. J Exp Med 2012; 209: 1553–1565.
- 16
Robinson DR, Kalyana-Sundaram S, Wu YM, Shankar S, Cao X, Ateeq B et al. Functionally recurrent rearrangements of the MAST kinase and Notch gene families in breast cancer. Nat Med 2011; 17: 1646–1651.
- 17
Nicolas M, Wolfer A, Raj K, Kummer JA, Mill P, van Noort M et al. Notch1 functions as a tumor suppressor in mouse skin. Nat Genet 2003; 33: 416–421.
- 18
Yan M, Callahan CA, Beyer JC, Allamneni KP, Zhang G, Ridgway JB et al. Chronic DLL4 blockade induces vascular neoplasms. Nature 2010; 463: E6–E7.
- 19
Kannan S, Fang W, Song G, Mullighan CG, Hammitt R, McMurray J et al. Notch/HES1-mediated PARP1 activation: a cell type-specific mechanism for tumor suppression. Blood 2011; 117: 2891–2900.
- 20
Nakahara F, Sakata-Yanagimoto M, Komeno Y, Kato N, Uchida T, Haraguchi K et al. Hes1 immortalizes committed progenitors and plays a role in blast crisis transition in chronic myelogenous leukemia. Blood 2010; 115: 2872–2881.
- 21
Ito T, Kwon HY, Zimdahl B, Congdon KL, Blum J, Lento WE et al. Regulation of myeloid leukaemia by the cell-fate determinant Musashi. Nature 2010; 466: 765–768.
- 22
Klinakis A, Lobry C, Abdel-Wahab O, Oh P, Haeno H, Buonamici S et al. A novel tumour-suppressor function for the Notch pathway in myeloid leukaemia. Nature 2011; 473: 230–233.
- 23
Lobry C, Ntziachristos P, Ndiaye-Lobry D, Oh P, Cimmino L, Zhu N et al. Notch pathway activation targets AML-initiating cell homeostasis and differentiation. J Exp Med 2013; 210: 301–319.
- 24
Kannan S, Sutphin RM, Hall MG, Golfman LS, Fang W, Nolo RM et al. Notch activation inhibits AML growth and survival: a potential therapeutic approach. J Exp Med 2013; 210: 321–337.
- 25
Han H, Tanigaki K, Yamamoto N, Kuroda K, Yoshimoto M, Nakahata T et al. Inducible gene knockout of transcription factor recombination signal binding protein-J reveals its essential role in T versus B lineage decision. Int Immunol 2002; 14: 637–645.
- 26
Tanigaki K, Han H, Yamamoto N, Tashiro K, Ikegawa M, Kuroda K et al. Notch-RBP-J signaling is involved in cell fate determination of marginal zone B cells. Nat Immunol 2002; 3: 443–450.
- 27
Guiu J, Shimizu R, D'Altri T, Fraser ST, Hatakeyama J, Bresnick EH et al. Hes repressors are essential regulators of hematopoietic stem cell development downstream of Notch signaling. J Exp Med 2013; 210: 71–84.
- 28
Tomita K, Ishibashi M, Nakahara K, Ang SL, Nakanishi S, Guillemot F et al. Mammalian hairy and Enhancer of split homolog 1 regulates differentiation of retinal neurons and is essential for eye morphogenesis. Neuron 1996; 16: 723–734.
- 29
Somervaille TC, Cleary ML . Identification and characterization of leukemia stem cells in murine MLL-AF9 acute myeloid leukemia. Cancer Cell 2006; 10: 257–268.
- 30
Sang L, Coller HA, Roberts JM . Control of the reversibility of cellular quiescence by the transcriptional repressor HES1. Science 2008; 321: 1095–1100.
- 31
McLarren KW, Theriault FM, Stifani S . Association with the nuclear matrix and interaction with Groucho and RUNX proteins regulate the transcription repression activity of the basic helix loop helix factor Hes1. J Biol Chem 2001; 276: 1578–1584.
- 32
Kang HJ, Lee JW, Kho SH, Kim MJ, Seo YJ, Kim H et al. High transcript level of FLT3 associated with high risk of relapse in pediatric acute myeloid leukemia. J Korean Med Sci 2010; 25: 841–845.
- 33
Ozeki K, Kiyoi H, Hirose Y, Iwai M, Ninomiya M, Kodera Y et al. Biologic and clinical significance of the FLT3 transcript level in acute myeloid leukemia. Blood 2004; 103: 1901–1908.
- 34
Hayakawa F, Towatari M, Kiyoi H, Tanimoto M, Kitamura T, Saito H et al. Tandem-duplicated Flt3 constitutively activates STAT5 and MAP kinase and introduces autonomous cell growth in IL-3-dependent cell lines. Oncogene 2000; 19: 624–631.
- 35
Komeno Y, Kurokawa M, Imai Y, Takeshita M, Matsumura T, Kubo K et al. Identification of Ki23819, a highly potent inhibitor of kinase activity of mutant FLT3 receptor tyrosine kinase. Leukemia 2005; 19: 930–935.
- 36
Valk PJ, Verhaak RG, Beijen MA, Erpelinck CA, Barjesteh van Waalwijk van Doorn-Khosrovani S, Boer JM et al. Prognostically useful gene-expression profiles in acute myeloid leukemia. N Engl J Med 2004; 350: 1617–1628.
- 37
Pigazzi M, Masetti R, Bresolin S, Beghin A, Di Meglio A, Gelain S et al. MLL partner genes drive distinct gene expression profiles and genomic alterations in pediatric acute myeloid leukemia: an AIEOP study. Leukemia 2011; 25: 560–563.
- 38
Moriyama Y, Sekine C, Koyanagi A, Koyama N, Ogata H, Chiba S et al. Delta-like 1 is essential for the maintenance of marginal zone B cells in normal mice but not in autoimmune mice. Int Immunol 2008; 20: 763–773.
- 39
Paganin M, Ferrando A . Molecular pathogenesis and targeted therapies for NOTCH1-induced T-cell acute lymphoblastic leukemia. Blood Rev 2011; 25: 83–90.
- 40
Samon JB, Castillo-Martin M, Hadler M, Ambesi-Impiobato A, Paietta E, Racevskis J et al. Preclinical analysis of the gamma-secretase inhibitor PF-03084014 in combination with glucocorticoids in T-cell acute lymphoblastic leukemia. Mol Cancer Ther 2012; 11: 1565–1575.
- 41
Weng AP, Millholland JM, Yashiro-Ohtani Y, Arcangeli ML, Lau A, Wai C et al. c-Myc is an important direct target of Notch1 in T-cell acute lymphoblastic leukemia/lymphoma. Genes Dev 2006; 20: 2096–2109.
- 42
Wendorff AA, Koch U, Wunderlich FT, Wirth S, Dubey C, Brüning JC et al. Hes1 is a critical but context-dependent mediator of canonical notch signaling in lymphocyte development and transformation. Immunity 2010; 33: 671–684.
- 43
Espinosa L, Cathelin S, D'Altri T, Trimarchi T, Statnikov A, Guiu J et al. The Notch/Hes1 pathway sustains NF-kappaB activation through CYLD repression in T cell leukemia. Cancer Cell 2010; 18: 268–281.
- 44
Palomero T, Sulis ML, Cortina M, Real PJ, Barnes K, Ciofani M et al. Mutational loss of PTEN induces resistance to NOTCH1 inhibition in T-cell leukemia. Nat Med 2007; 13: 1203–1210.
- 45
Frohling S, Schlenk RF, Breitruck J, Benner A, Kreitmeier S, Tobis K et al. Prognostic significance of activating FLT3 mutations in younger adults (16 to 60 years) with acute myeloid leukemia and normal cytogenetics: a study of the AML Study Group Ulm. Blood 2002; 100: 4372–4380.
- 46
Riccioni R, Pelosi E, Riti V, Castelli G, Lo-Coco F, Testa U . Immunophenotypic features of acute myeloid leukaemia patients exhibiting high FLT3 expression not associated with mutations. Br J Haematol 2011; 153: 33–42.
- 47
Kuchenbauer F, Kern W, Schoch C, Kohlmann A, Hiddemann W, Haferlach T et al. Detailed analysis of FLT3 expression levels in acute myeloid leukemia. Haematologica 2005; 90: 1617–1625.
- 48
Kindler T, Lipka DB, Fischer T . FLT3 as a therapeutic target in AML: still challenging after all these years. Blood 2010; 116: 5089–5102.
- 49
Wang QF, Wu G, Mi S, He F, Wu J, Dong J et al. MLL fusion proteins preferentially regulate a subset of wild-type MLL target genes in the leukemic genome. Blood 2011; 117: 6895–6905.
Acknowledgements
We thank Drs T Machino and T Enami (University of Tsukuba) for discussion; Drs A Yokoyama (Kyoto University), H Nakauchi (University of Tokyo/Stanford University), and, M Onodera (National Research Institute for Child Health and Development) for vectors. We also thank T Takahashi for mouse experiments. We are also grateful to Kyowa Hakko Kirin Co., Ltd. for KRN383. This work was supported by Grants-in-Aid for Scientific Research (KAKENHI) from the Ministry of Education, Culture, Sports, Science and Technology of Japan (25860778 to TK; 25461407 to MS-Y; and 25112703, 24390241, 23118503 and 22130002 to SC) and supported by the Sagawa Cancer Foundation, the Naito Foundation, the Kato Memorial Bioscience Foundation and the YASUDA Medical Foundation to MS-Y.
Author information
Affiliations
Corresponding author
Ethics declarations
Competing interests
The authors declare no conflict of interest.
Additional information
Supplementary Information accompanies this paper on the Leukemia website
Supplementary information
Rights and permissions
About this article
Cite this article
Kato, T., Sakata-Yanagimoto, M., Nishikii, H. et al. Hes1 suppresses acute myeloid leukemia development through FLT3 repression. Leukemia 29, 576–585 (2015). https://doi.org/10.1038/leu.2014.281
Received:
Revised:
Accepted:
Published:
Issue Date:
Further reading
-
Combined inhibition of Notch and FLT3 produces synergistic cytotoxic effects in FLT3/ITD+ acute myeloid leukemia
Signal Transduction and Targeted Therapy (2020)
-
EGFL7 Antagonizes NOTCH Signaling and Represents a Novel Therapeutic Target in Acute Myeloid Leukemia
Clinical Cancer Research (2020)
-
Overexpression of Hes1 is involved in sensitization of K562 cells to Imatinib
Journal of Cellular Biochemistry (2019)
-
FMS-like Tyrosine Kinase 3/FLT3: From Basic Science to Clinical Implications
Physiological Reviews (2019)
-
The clinical and prognostic significance of FIS1, SPI1, PDCD7 and Ang2 expression levels in acute myeloid leukemia
Cancer Genetics (2019)







