Abstract
Background:
Hypoestrogenic (HE) women are one of the most vulnerable groups for the development of obesity and its complications. Capsaicin and exercise have demonstrated to reduce body weight and to improve insulin sensitivity in different animal models, but it is unknown whether their combination could be useful in HE obese females.
Methods:
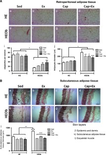
We investigated whether topical capsaicin, exercise or their combination had better therapeutic effects in an obesity-hypoestrogenism model. Ovariectomized Wistar rats were given a 30% sucrose solution (HE-Obese (HEOb)) or purified water (HE) during 28 weeks ad libitum; four experimental groups per each condition. After shaving the abdominal skin, cold cream vehicle was applied to the Sedentary groups (Sed) and capsaicin cream 0.075% (0.6 mg kg−1 per day) to the Capsaicin groups (Cap). Exercise (Ex) groups ran on a treadmill every day for 20 min at speeds from 9 to 18 m per min increased every 10 days; combination groups (Cap+Ex) were given topical capsaicin 90 min before exercise. The treatments were performed for 6 weeks, and caloric intake and body weight were monitored. At the end of the experimental protocol, glucose tolerance tests were performed, the animals were killed by decapitation; blood and organs were obtained to perform oxidative profile, histology, biochemical analyses and Western blot.
Results:
In HEOb rats, the combined therapy reduced caloric intake, body weight and abdominal fat in a higher proportion than the individual treatments; it also decreased insulin resistance (IR), oxidative stress and pancreatic islet size. It was the only treatment that significantly increased p-AMPK levels in the soleus muscle. In HE rats, topical capsaicin was the only treatment that reduced glucose intolerance and improved the oxidative profile in a higher proportion than the combined therapy or Ex alone.
Conclusions:
Capsaicin per se or its combination with moderate exercise could be a useful therapy against complications linked to obesity–IR in HE females.
This is a preview of subscription content, access via your institution
Access options
Subscribe to this journal
Receive 12 print issues and online access
265,23 € per year
only 22,10 € per issue
Rent or buy this article
Prices vary by article type
from$1.95
to$39.95
Prices may be subject to local taxes which are calculated during checkout





Similar content being viewed by others
References
Udo T, McKee SA, White MA, Masheb RM, Barnes RD, Grilo CM . Menopause and metabolic syndrome in obese individuals with binge eating disorder. Eat Behav 2014; 15: 182–185.
Lizcano F, Guzmán G . Estrogen deficiency and the origin of obesity during menopause. Biomed Res Int 2014; 2014: 1–11.
Pavón de Paz I, Alameda Hernando C, Olivar Roldán J . Obesity and menopause. Nutr Hosp 2006; 21: 633–637.
DeFronzo RA, Ferrannini E . Insulin resistance. A multifaceted syndrome responsible for NIDDM, obesity, hypertension, dyslipidemia, and atherosclerotic cardiovascular disease. Diabetes Care 1991; 14: 173–194.
Ye J . Mechanisms of insulin resistance in obesity. Front Med 2013; 7: 14–24.
Abdul-Ghani MA, DeFronzo RA . Pathogenesis of insulin resistance in skeletal muscle. J Biomed Biotechnol 2010; 2010: 1–19.
Cheung BMY, Cheung TT, Samaranayake NR . Safety of antiobesity drugs. Ther Adv Drug Saf 2013; 4: 171–181.
Galgani J, Ravussin E . Energy metabolism, fuel selection and body weight regulation. Int J Obes 2008; 32: 109–119.
Yanovski SZ, Yanovski JA . Long-term drug treatment for obesity: a systematic and clinical review. JAMA 2014; 311: 74–86.
Mathus-Vliegen EMH, Van Ierland-Van Leeuwen ML, Terpstra A . Lipase inhibition by orlistat: effects on gall-bladder kinetics and cholecystokinin release in obesity. Aliment Pharmacol Ther 2004; 19: 601–611.
Pedersen BK, Saltin B . Exercise as medicine - evidence for prescribing exercise as therapy in 26 different chronic diseases. Scand J Med Sci Sports 2015; 25: 1–72.
Röckl KSC, Witczak CA, Goodyear LJ . Signaling mechanisms in skeletal muscle: acute responses and chronic adaptations to exercise. IUBMB Life 2008; 60: 145–153.
Hardie DG, Schaffer BE, Brunet A . AMPK: an energy-sensing pathway with multiple inputs and outputs. Trends Cell Biol 2016; 26: 190–201.
Richter EA, Ruderman NB . AMPK and the biochemistry of exercise: implications for human health and disease. Biochem J 2009; 418: 261–275.
Asikainen TM, Kukkonen-Harjula K, Miilunpalo S . Exercise for health for early postmenopausal women: a systematic review of randomised controlled trials. Sports Med 2004; 34: 753–778.
Damirchi A, Mehdizade R, Ansar MM, Soltani B, Babaei P . Effects of aerobic exercise training on visceral fat and serum adiponectin concentration in ovariectomized rats. Climacteric 2010; 13: 171–178.
Al-Nakkash L, Janjulia T, Peterson K, Lucy D, Wilson D, Peterson A et al. Genistein and exercise do not improve cardiovascular risk factors in the ovariectomized rat. Climacteric 2014; 17: 136–147.
Sharma SK, Vij AS, Sharma M . Mechanisms and clinical uses of capsaicin. Eur J Pharmacol 2013; 720: 55–62.
Leung FW . Capsaicin as an anti-obesity drug. Prog Drug Res 2014; 68: 171–179.
McCarty MF, DiNicolantonio JJ, O'Keefe JH . Capsaicin may have important potential for promoting vascular and metabolic health. Open Heart 2015; 2: 1–7.
Lee GR, Shin MK, Yoon DJ, Kim AR, Yu R, Park NH et al. Topical application of capsaicin reduces visceral adipose fat by affecting adipokine levels in high-fat diet-induced obese mice. Obesity 2013; 21: 115–122.
Zhang L, Fang G, Zheng L, Chen Z, Liu X . Hypocholesterolemic effect of capsaicinoids in rats fed diets with or without cholesterol. J Agric Food Chem 2013; 61: 4287–4293.
Lima-Mendoza LA, Colado-Velázquez J, Mailloux-Salinas P, Espinosa-Juárez JV, Gómez-Viquez NL, Molina-Muñoz T et al. Vascular damage in obese female rats with hypoestrogenism. J Physiol Biochem 2014; 70: 81–91.
Matthews DR, Hosker JP, Rudenski AS, Naylor BA, Treacher DF, Turner RC . Homeostasis model assessment: insulin resistance and beta-cell function from fasting plasma glucose and insulin concentrations in man. Diabetologia 1985; 28: 412–419.
Miranda KM, Espey MG, Wink DA . A rapid, simple spectrophotometric method for simultaneous detection of nitrate and nitrite. Nitric Oxide 2001; 5: 62–71.
Ohkawa H, Ohishi N, Yagi K . Assay for lipid peroxides in animal tissues by thiobarbituric acid reaction. Anal Biochem 1979; 95: 351–358.
Ellman GL . Tissue sulfhydryl groups. Arch Biochem Biophys 1959; 82: 70–77.
Behr GA, Schnorr CE, Moreira JCF . Increased blood oxidative stress in experimental menopause rat model: the effects of vitamin A low-dose supplementation upon antioxidant status in bilateral ovariectomized rats. Fundam Clin Pharmacol 2012; 26: 235–249.
Brown LM, Clegg DJ . Central effects of estradiol in the regulation of food intake, body weight, and adiposity. J Steroid Biochem Mol Biol 2010; 122: 65–73.
Sankar P, Zachariah B, Vickneshwaran V, Jacob SE, Sridhar MG . Amelioration of oxidative stress and insulin resistance by soy isoflavones (from Glycine max) in ovariectomized Wistar rats fed with high fat diet: the molecular mechanisms. Exp Gerontol 2015; 63: 67–75.
Law J, Bloor I, Budge H, Symonds ME . The influence of sex steroids on adipose tissue growth and function. Horm Mol Biol Clin Investig 2014; 19: 13–24.
Ke J-Y, Kliewer KL, Hamad EM, Cole RM, Powell KA, Andridge RR et al. The flavonoid, naringenin, decreases adipose tissue mass and attenuates ovariectomy-associated metabolic disturbances in mice. Nutr Metab 2015; 12: 1–10.
Kang L, Chen CH, Cheng YC, Chang CH, Lee CT, Chang JK et al. Glucosamine-induced insulin resistance in ovariectomized rats is relevant to decreasing the expression of glucose transport protein subtype 4 in the skeletal muscle and in increasing the size of pancreatic islets. Menopause 2012; 19: 496–502.
Park SM, Park CH, Wha JD, Choi SB . A high carbohydrate diet induces insulin resistance through decreased glucose utilization in ovariectomized rats. Korean J Intern Med 2004; 19: 87–92.
Palmer BF, Clegg DJ . The sexual dimorphism of obesity. Mol Cell Endocrinol 2015; 402: 113–119.
Hawley SA, Pan DA, Mustard KJ, Ross L, Bain J, Edelman AM et al. Calmodulin-dependent protein kinase kinase-beta is an alternative upstream kinase for AMP-activated protein kinase. Cell Metab 2005; 2: 9–19.
Woods A, Dickerson K, Heath R, Hong SP, Momcilovic M, Johnstone SR et al. Ca2+/calmodulin-dependent protein kinase kinase-β acts upstream of AMP-activated protein kinase in mammalian cells. Cell Metab 2005; 2: 21–33.
Fogarty S, Hawley SA, Green KA, Saner N, Mustard KJ, Hardie DG . Calmodulin-dependent protein kinase kinase-beta activates AMPK without forming a stable complex: synergistic effects of Ca2+ and AMP. Biochem J 2010; 426: 109–118.
Ohyama K, Nogusa Y, Suzuki K, Shinoda K, Kajimura S, Bannai M . A combination of exercise and capsinoid supplementation additively suppresses diet-induced obesity by increasing energy expenditure in mice. Am J Physiol Endocrinol Metab 2015; 308: 315–323.
Watanabe T, Kawada T, Yamamoto M, Iwai K . Capsaicin, a pungent principle of hot red pepper, evokes catecholamine secretion from the adrenal medulla of anesthetized rats. Biochem Biophys Res Commun 1987; 142: 259–264.
Saito M, Yoneshiro T . Capsinoids and related food ingredients activating brown fat thermogenesis and reducing body fat in humans. Curr Opin Lipidol 2013; 24: 71–77.
Crabtree DR, Chambers ES, Hardwick RM, Blannin AK . The effects of high-intensity exercise on neural responses to images of food. Am J Clin Nutr 2014; 99: 258–267.
Hagobian TA, Yamashiro M, Hinkel-Lipsker J, Streder K, Evero N, Hackney T . Effects of acute exercise on appetite hormones and ad libitum energy intake in men and women. Appl Physiol Nutr Metab 2013; 38: 66–72.
Evero N, Hackett LC, Clark RD, Phelan S, Hagobian TA . Aerobic exercise reduces neuronal responses in food reward brain regions. J Appl Physiol 2012; 112: 1612–1619.
Janssens PL, Hursel R, Westerterp-Plantenga MS . Capsaicin increases sensation of fullness in energy balance, and decreases desire to eat after dinner in negative energy balance. Appetite 2014; 77: 44–49.
Westerterp-Plantenga MS, Smeets A, Lejeune MPG . Sensory and gastrointestinal satiety effects of capsaicin on food intake. Int J Obes 2005; 29: 682–688.
Chaouloff F . Physical exercise and brain monoamines: a review. Acta Physiol Scand 1989; 137: 1–13.
Heden TD, Liu Y, Park Y, Dellsperger KC, Kanaley JA . Acute aerobic exercise differentially alters acylated ghrelin and perceived fullness in normal-weight and obese individuals. J Appl Physiol 2013; 115: 680–687.
Sim AY, Wallman KE, Fairchild TJ, Guelfi KJ . High-intensity intermittent exercise attenuates ad-libitum energy intake. Int J Obes 2014; 38: 417–422.
Holzer P . Capsaicin: cellular targets, mechanisms of action, and selectivity for thin sensory neurons. Pharmacol Rev 1991; 43: 143–201.
Lindsley JE, Rutter J . Nutrient sensing and metabolic decisions. Comp Biochem Physiol B Biochem Mol Biol 2004; 139: 543–559.
Kang JH, Goto T, Han IS, Kawada T, Kim YM, Yu R . Dietary capsaicin reduces obesity-induced insulin resistance and hepatic steatosis in obese mice fed a high-fat diet. Obesity 2010; 18: 780–787.
Kim SH, Hwang JT, Park HS, Kwon DY, Kim MS . Capsaicin stimulates glucose uptake in C2C12 muscle cells via the reactive oxygen species (ROS)/AMPK/p38 MAPK pathway. Biochem Biophys Res Commun 2013; 439: 66–70.
Kwon DY, Kim YS, Ryu SY, Cha M-R, Yon GH, Yang HJ et al. Capsiate improves glucose metabolism by improving insulin sensitivity better than capsaicin in diabetic rats. J Nutr Biochem 2013; 24: 1078–1085.
So WY, Cheng Q, Xu A, Lam KSL, Leung PS . Loss of fibroblast growth factor 21 action induces insulin resistance, pancreatic islet hyperplasia and dysfunction in mice. Cell Death Dis 2015; 6: 1–11.
Skrzypski M, Sassek M, Abdelmessih S, Mergler S, Grötzinger C, Metzke D et al. Capsaicin induces cytotoxicity in pancreatic neuroendocrine tumor cells via mitochondrial action. Cell Signal 2014; 26: 41–48.
Sun J, Pu Y, Wang P, Chen S, Zhao Y, Liu Ch et al. TRPV1-mediated UCP2 upregulation ameliorates hyperglycemia-induced endothelial dysfunction. Cardiovasc Diabetol 2013; 12: 1–14.
Srinivasan K . Biological activities of red pepper (Capsicum annuum) and its pungent principle capsaicin: a review. Crit Rev Food Sci Nutr 2015; 56: 1488–1500.
Fisher-Wellman K, Bell HK, Bloomer RJ . Oxidative stress and antioxidant defense mechanisms linked to exercise during cardiopulmonary and metabolic disorders. Oxid Med Cell Longev 2009; 2: 43–51.
Szostak J, Laurant P . The forgotten face of regular physical exercise: a ‘natural’ anti-atherogenic activity. Clin Sci 2011; 121: 91–106.
Acknowledgements
The research was supported by CONACYT post-graduate fellowship no. 243424. We thank Dr Bryan Phillips for manuscript revision. We also thank Laura Patricia Cruz Carbajal, Arturo Armando Gordillo Bernal and Rodrigo Velázquez for their technical support.
Author information
Authors and Affiliations
Corresponding author
Ethics declarations
Competing interests
The authors declare no conflict of interest.
Rights and permissions
About this article
Cite this article
Medina-Contreras, J., Colado-Velázquez, J., Gómez-Viquez, N. et al. Effects of topical capsaicin combined with moderate exercise on insulin resistance, body weight and oxidative stress in hypoestrogenic obese rats. Int J Obes 41, 750–758 (2017). https://doi.org/10.1038/ijo.2017.33
Received:
Revised:
Accepted:
Published:
Issue Date:
DOI: https://doi.org/10.1038/ijo.2017.33
This article is cited by
-
Ovariectomized rodents as a menopausal metabolic syndrome model. A minireview
Molecular and Cellular Biochemistry (2020)


