Abstract
Cathelicidin, an antimicrobial peptide of the innate immune system, has been shown to modulate microbial growth, wound healing and inflammation. However, whether cathelicidin controls Helicobacter pylori infection in vivo remains unexplored. This study sought to elucidate the role of endogenous and exogenous mouse cathelicidin (CRAMP) in the protection against H. pylori infection and the associated gastritis in mice. Results showed that genetic ablation of CRAMP in mice significantly increased the susceptibility of H. pylori colonization and the associated gastritis as compared with the wild-type control. Furthermore, replenishment with exogenous CRAMP, delivered via a bioengineered CRAMP-secreting strain of Lactococcus lactis, reduced H. pylori density in the stomach as well as the associated inflammatory cell infiltration and cytokine production. Collectively, these findings indicate that cathelicidin protects against H. pylori infection and its associated gastritis in vivo. Our study also demonstrates the feasibility of using the transformed food-grade bacteria to deliver cathelicidin, which may have potential clinical applications in the treatment of H. pylori infection in humans.
Introduction
H. pylori is a spiral-shaped, Gram-negative microaerophilic stomach bacterium, which infects >50% of the population around the world.1, 2 Chronic infection with H. pylori is responsible for peptic ulcer, lymphoma of the mucosa-associated lymphoid tissue and gastric adenocarcinoma.3, 4 The current guideline for H. pylori eradication is triple therapy, suggesting a ⩾7-day treatment with a proton pump inhibitor and two antibiotics. However, because of the emergence of antibiotic resistance and adverse drug reactions, such as diarrhea, eradication rates with this triple therapy are falling.5 The worldwide appearance of drug resistance to H. pylori has led to a search for new therapeutic agents that may help to control H. pylori infection and its associated morbidities.
Cathelicidins, a family of host defense peptide naturally expressed by cells of the gastrointestinal tract, are known to be upregulated during infection, inflammation and wound healing.6, 7 The relationship between H. pylori and cathelicidin was first addressed by Hase et al.7 that H. pylori infection upregulated the expression of human cathelicidin (LL-37), in gastric secretion and epithelium. Moreover, they found that LL-37 alone or together with another host defense peptide known as human β-defensin-1 could effectively kill several strains of H. pylori, including SD4, SD14 and Sydney Strain 1 (SS1) in vitro. The in vivo therapeutic effect of cathelicidin on H. pylori infection, however, remains unknown, partly owing to the fact that peptide like cathelicidin has poor chemical stability in the stomach and direct delivery of chemically synthesized peptide is not cost-effective.
Recently, considerable evidence showed that a mouse cathelicidin, known as CRAMP, closely resembles the human cathelicidin in size and gene architecture, which can prevent inflammation induced by pathogenic microorganisms, such as Citrobacter rodentium8 and Candida albicans.9 In addition, cathelicidin has been reported to have a role in tissue repair.10, 11 Our recent study demonstrated that intrarectal administration of CRAMP12 or CRAMP-bioengineered L. lactis oral treatment13 could attenuate dextran sulfate sodium-induced colitis.
In the present study, we sought to elucidate if the endogenous CRAMP expression can control H. pylori colonization in the mouse stomach and protect against H. pylori-associated gastritis using a CRAMP-knockout mouse model. Moreover, we bioengineered a CRAMP-secreting strain of L. lactis using the Nisin-controlled gene expression system technology14, 15, 16, 17, 18 to test whether exogenous CRAMP may have the same protective effect and provide a new therapeutic option for gastritis.
Results
H. pylori and L. lactis colonized in mouse gastric epithelium
To assess if H. pylori and L. lactis could colonize in the gastric epithelium in Cnlp+/+ and Cnlp−/− mice, giemsa, immunohistochemical and immunofluorescence stainings and also scanning electron microscopy (SEM) were performed, respectively. Results showed that both types of bacteria could infect the gastric mucosae in mice. H. pylori were largely found in the mucosa, in particular at the epithelium (Figure 1a). L. lactis were also found at the similar site (Figure 1b).
H. pylori and L. lactis colonized in mouse gastric epithelium. (A) Giemsa stains (a, b), immunohistochemical staining (c, d), scanning electron micrographs (e, f) and immunofluorescence image (red) of H. pylori colonization in the gastric mucosa in Cnlp+/+ and Cnlp−/− mice indicated by arrows (a, b, c, d, × 1000; g, h, scale bars=20 μm; e, f, × 15 000). (B) Representative immunohistochemical staining is shown (upper panel, × 400) and scanning electron micrographs (lower panel, × 15 000) of L. lactis (arrows) colonized in the gastric mucosa.
Exogenous CRAMP mRNA expression by bioengineered L. lactis
The result of agarose gel electrophoresis showed that CRAMP messenger RNA (mRNA) was expressed with 158 base pairs in bioengineered L. lactis with the addition of inducer 250 ng mm−1 nisin for 3 h (N4I), which encoded with CRAMP but not in L. lactis encoded with control plasmid (N) (Figure 2).
H. pylori colonization in mice with (Cnlp+/+) or without (Cnlp−/−) CRAMP in mouse stomachs after acute infection
To address the relevance of endogenous cathelicidin in control of H. pylori colonization in stomachs, we infected CRAMP-producing (Cnlp+/+) and CRAMP-deficient (Cnlp−/−) mice with one dose of 108 colony-forming units (c.f.u.) H. pylori. We analyzed the number of bacteria attached to the stomach 24 h after infection. We found that more H. pylori were being stained on the surface of stomach mucosae in CRAMP-deficient mice (Figures 3a and b). The CRAMP gene was highly expressed in the wild type and nil in the knockout mice (Figure 3a).
H. pylori colonization in mice with (Cnlp+/+) or without (Cnlp−/−) CRAMP in mouse stomach after acute infection. (A) Immunofluorescent staining of two representative sections (one section is shown in a, b and the other is shown in c, d) from the stomachs of Cnlp+/+ and Cnlp−/− mice at 24 h of H. pylori infection. Sections were stained with 4′,6-diamidino-2-phenylindole (DAPI) (a,b,c,d, blue), H. pylori antibody (a,c, red) and antibody to CRAMP (b,d, green). Scale bars=20 μm. (B) H. pylori colonization levels were elevated in Cnlp−/− mice compared with wild-type controls. Wild-type (Cnlp+/+) and knockout (Cnlp−/−) mice were infected with a single challenge of H. pylori (108 c.f.u.). After 24 h, stomachs were removed, and bacterial colonization was determined by colony-forming assay. Data shown represent means±s.e.m. of three independent samples. **P<0.01 versus Cnlp+/+ mice.
Effects of CRAMP and CRAMP-secreting bioengineered L. lactis on H. pylori growth in vitro
To examine the possibility that CRAMP could exert direct antimicrobial action on H. pylori, bacterial viability was determined after exposure to a range of concentrations of CRAMP (Innovagen AB, Lund, Sweden) in the culture media used for these studies. Results showed that CRAMP dose dependently inhibited the growth of bacteria in vitro. A significant effect was observed at the concentrations of 64 and 128 μg ml−1 (Figure 4a). Correspondently, after co-culture with 109 c.f.u. CRAMP-encoding L. lactis (N4I), the number of H. pylori was also significantly decreased. However, L. lactis with empty vector had a modest but not statistically significant effect on H. pylori growth (Figure 4b).
Effects of CRAMP and CRAMP-secreting bioengineered L. lactis on H. pylori growth in vitro. (a) Inhibitory action of CRAMP on the growth of H. pylori SS1 in vitro. A total of 108 c.f.u. H. pylori and CRAMP were grown in brucella broth with 5% fetal bovine serum. All cultures were incubated in a microaerophilic environment at 37 °C with shaking (200 r.p.m.). Bacterial growth (OD595 nm) was measured after 48 h. ***P<0.001 compared with 108 c.f.u. H. pylori (black bar); ^^P<0.01 compared with 108 c.f.u. H. pylori treated with 1 μg ml−1 mCRAMP. Each column represented the mean±s.e.m. N=5. (b) CRAMP-encoded probiotics inhibited H. pylori growth in vitro. A total of 108 c.f.u. H. pylori (black bar) were co-cultured with 109 c.f.u. control-plasmid-encoded L. lactis (N) or 109 c.f.u. CRAMP-encoded L. lactis with the addition of inducer 250 ng mm−1 nisin for 3 h (N4I), respectively. The co-cultured bacteria were in a microaerophilic environment at 37 °C with shaking (200 r.p.m.) for 24 h. The mixed bacteria broths were scraped on the H. pylori selective agar (DENT). Viability of H. pylori was evaluated by the colony-forming assay. *P<0.05 compared with H. pylori alone (black bar). Data were presented as mean of four replicated±s.e.m.
Endogenous and exogenous CRAMP reduced H. pylori colonization in mice with chronic gastritis
Cnlp+/+ and Cnlp−/− mice were used in this study to specifically address the in vivo inhibitory function of endogenous CRAMP and CRAMP-encoded L. lactis on H. pylori colonization in the stomach. Cnlp−/− mice were found to be more sensitive to H. pylori adherent and colonization in stomachs. Upon 3 months of H. pylori infection, the H. pylori-specific 16S rDNA gene expression (Figure 5a) and numbers of H. pylori per fields (Figure 5c) were significantly higher in the Cnlp−/− mice. To further examine the protective effect of CRAMP on H. pylori colonization in vivo, the control plasmid-encoded (N) and CRAMP-encoded L. lactis plus inducer (N4I) (1010 c.f.u., given every other day for 2 months) were given orally to mice. With this treatment, CRAMP was successfully expressed in the gastric epithelium of the CRAMP-encoded L. lactis-treated group (N4I). It was upregulated in both Cnlp+/+ and Cnlp−/− mice (Figure 6). Importantly, this CRAMP supplement significantly reduced H. pylori 16S rDNA gene expression (Figure 5a) and the number of colonized bacteria. It was also noted that probiotics-alone group (N) seems to have the inhibition action of H. pylori colonization, although the results were not statistically significant (Figure 5c).
Endogenous and exogenous CRAMP reduced H. pylori colonization in mice with chronic gastritis. (a) Endogenous and exogenous CRAMP reduced H. pylori colonization in mouse stomachs. C: mice without H. pylori infection; Water: mice infected by H. pylori for 1 month and received distilled water every other day for 2 months; N: mice infected by H. pylori for 1 month and received 1010 c.f.u. of L. lactis transformed with control plasmid every other day for 2 months; N4I: mice infected by H. pylori for 1 month and received 1010 c.f.u. of CRAMP-encoded L. lactis with the addition of inducer 250 ng mm−1 nisin for 3 h every other day for 2 months. H. pylori 16s rDNA gene expression was determined by PCR and standardized against the expression of glyceraldehyde-3-phosphate dehydrogenase in stomachs. Each column represents the mean±s.e.m. Number of animals in each group=6. *P<0.05 in Cnlp−/− mice versus corresponding Cnlp+/+ mice; ##P<0.01, ###P<0.001 compared with C in Cnlp−/− mice; ^P<0.05 compared with Water in Cnlp−/− mice. (b) The experimental conditions were outlined as in a. Upper panel: representative immunofluorescence images of four independent replicates are shown; scale bars=20 μm. Stomach sections were stained with 4′,6-diamidino-2-phenylindole (DAPI) to visualize the nuclei (blue) and with H. pylori antibody to detect H. pylori in the gastric epithelium (red). (c) Graph shows the number of H. pylori observed per field under microscope. Each column represents the mean±s.e.m. Number of animals in each group=6. ^^^P<0.001 in Cnlp−/− mice versus corresponding Cnlp+/+ mice; ***P<0.001 compared with C in Cnlp−/− mice; ###P<0.05 compared with Water in Cnlp−/− mice.
CRAMP-secreting L. lactis delivered exogenous CRAMP to the stomachs of Cnlp+/+ and Cnlp−/− mice. Immunofluorescent staining of CRAMP in stomachs of Cnlp+/+ and Cnlp−/− mice. The experimental conditions were outlined as in Figure 5a. Sections are stained with 4′,6-diamidino-2-phenylindole (DAPI) (blue) and antibody to CRAMP (green). There was no staining of CRAMP in Cnlp−/− mice. Scale bars=20 μm.
Endogenous and exogenous CRAMP attenuated the level of cellular infiltrates in mice with chronic gastritis
To evaluate the impact of CRAMP expression on H. pylori-induced pathogenesis, gastric tissues from mice infected with H. pylori were examined histologically. Hematoxylin and eosin results showed that there were no morphological differences in the normal stomachs between untreated Cnlp+/+ (Figure 7a) and Cnlp−/− (Figure 7b) mice. H. pylori infection for 3 months exerted a low level of cellular infiltrates in the corpus of Cnlp+/+ mice (Figure 7c). However, Cnlp−/− mice were found to have marked cellular infiltrates (Figure 7d). These were further illustrated by a large number of neutrophils infiltrating to the above and below of the muscularis mucosae in the Cnlp−/− mice (Figure 8a). In contrast, histological results from the tissues of the plasmid-encoded (N) and CRAMP-encoded L. lactis (N4I)-treated mice, there was a marked reduction of inflammatory infiltrates in both Cnlp+/+ (Figures 7e and f) and Cnlp−/− (Figures 7g and h) mice.
Endogenous and exogenous CRAMP attenuated the level of cellular infiltrate in mice with chronic gastritis. Representative hematoxylin and eosin-stained sections of stomachs from Cnlp+/+ (a, c, e, g) and Cnlp−/− (b, d, f, h) mice. The experimental conditions were outlined as in Figure 5a. Images were taken under light microscopy ( × 10 objective). Corpus from a typical Cnlp+/+ mouse infected with H. pylori for 3 months, with a normal morphology except for a low-level cellular infiltrate (c) compared with uninfected control (a). The gastric mucosa from Cnlp−/− mice shows a marked cellular infiltrate both above (red arrows) and below (black arrows) the muscularis mucosae (b). Treatment with the control plasmid L. lactis (N) (e, f) or CRAMP-encoded L. lactis with the addition of inducer 250 ng mm−1 nisin for 3 h every other day for 2 months (N4I) (g, h) attenuated the cellular infiltrate level.
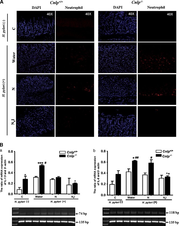
CRAMP reduced H. pylori-induced pro-inflammatory cytokine mRNA expression. (A) Mouse neutrophils were detected with neutrophil-specific antibody (red) in Cnlp+/+ and Cnlp−/− mice. The experimental conditions were outlined as in Figure 5a. (B) Expression of mRNAs for IL-1β and IL-6 (a, b) was determined by semiquantitative reverse transcriptase PCR. The experimental conditions were outlined as in Figure 5a. Upper panel: densitometry assessment from six independent replicates (for each experiment) with similar results. Each column represents the mean±s.e.m. *P<0.05, **P<0.01 in Cnlp−/− mice versus corresponding Cnlp+/+ mice; #P<0.05, ##P<0.01 compared with C in Cnlp−/− mice; ^P<0.05 compared with Water in Cnlp−/− mice; +P<0.05 compared with N in Cnlp−/− mice. Lower panel: representative gels of six independent replicates were shown.
CRAMP reduced H. pylori-induced pro-inflammatory cytokine mRNA expression in gastritis tissues
To clarify the action of CRAMP on the inflammatory responses owing to H. pylori infection, we stained the neutrophils, macrophages and eosinophils in gastric mucosae and evaluated the pro-inflammatory cytokine expression in these tissues. The number of neutrophils in gastric epithelia was substantially elevated after 3 months of H. pylori infection. The Cnlp−/− mice displayed much higher level than the Cnlp+/+ animals (Figure 8a). Consistent with the histology finding, mRNA expressions of interleukin (IL)-1β and IL-6 were markedly increased by H. pylori infection in both Cnlp+/+ and Cnlp−/− mice. The expressions of both cytokines were elevated to a greater extent in the Cnlp−/− mice as compared with the Cnlp+/+ mice. Another interesting finding was that the basal expression of IL-1β was also significantly higher in the normal stomachs of Cnlp−/− mice. Treatment with L. lactis encoded with empty vector could lower these two cytokines’ mRNA level but not statistically significant. Administration of CRAMP-secreting L. lactis reduced the gastric levels of IL-6 and IL-1β in Cnlp−/− mice with H. pylori infection (Figure 8b). The presence of macrophages (Figure 9a) and eosinophils (Figure 9b) was also evidenced in H. pylori-infected wild-type and Cnlp−/− mice, suggesting inflammatory cells other than neutrophils might contribute to cytokine production during H. pylori infection.
Macrophages and eosinophils in mice stomachs. (a) Macrophages were detected with macrophage-specific antibody (green) in Cnlp+/+ and Cnlp−/− mice after 3 months of H. pylori infection. Sections are also stained with 4′,6-diamidino-2-phenylindole (DAPI) (blue) and antibody to H. pylori (red). Scale bars=50 μm. (b) Hematoxylin and eosin staining shows the infiltration of eosinophils into submucosa of stomach in Cnlp+/+ and Cnlp−/− mice as indicated by green arrow. Scale bars=50 μm.
Discussion
In the present study, we demonstrated that Cnlp+/+ and Cnlp−/− mice had been successfully infected with H. pylori after acute or chronic challenge in stomachs, as shown by giemsa staining, immunohistochemical staining, SEM and histological evaluation (Figures 1a and b). The original bodyweight of Cnlp−/− mice is heavier than Cnlp+/+ mice and reduces significantly after 1-month H. pylori SS1 infection (data not shown). In addition, an increasing number of white blood cells could be found in circulating peripheral leukocytes in both CRAMP-producing and CRAMP-deficient mice infected by H. pylori for 2 months (data not shown). This new animal model with different genetic background can be used to study the inflammatory responses of H. pylori in addition to the standard model in C57BL/6 and BALB/c mice.19
To colonize the stomach, H. pylori must survive in the acidic pH of the lumen and against the mucosal defensive system.20 At this stage, H. pylori may not initiate severe inflammation, which is shown in the hematoxylin and eosin stain (data now shown), although H. pylori could be stained in the gastric epithelial (Figure 3a) and also cultured in vitro (Figure 3b). If H. pylori persistently existed in the stomach and resisted the mucosal defense barrier, they will initiate the infection in the upper gastrointestinal tract.
Strains producing vacuolating cytotoxin activity, such as vacA and cagA, are more common among people with chronic gastritis, peptic ulceration or gastric adenocarcinoma than without.20 The H. pylori strain used in this study is SS1, which had been selected as the standard mouse-adapted strain and was found to be positive for cagA and vacA19 and to be able to initiate mouse chronic gastritis,21 peptic ulcer22 and gastric cancer.23
CRAMP was found constitutively expressed in many organs, such as skin, kidney and colon. This peptide is being considered as a first line of mucosal defense in the urinary24 and gastrointestinal tracts.8 Our current experiments showed that after being contracted with the bacteria for 24 h or 3 months, the expression of CRAMP gene in epithelial cells was found to be substantially increased in the wild-type mice. The increased expression of such gene may represent the defensive mechanism of the stomach, by which it could protect the organ from infection by H. pylori. Lacking of this immunological response would increase bacterial infection and inflammation in stomachs. Indeed in the CRAMP-deficient (Cnlp−/−) mice, the antimicrobial properties of the gastric epithelium were substantially compromised in the 24-h (Figure 3b) and 3-month (Figures 5a–c) H. pylori infection groups. In this regard, the extent of H. pylori infection in Cnlp+/+ and Cnlp−/− mice were measured by H. pylori-specific 16S rDNA.25, 26 Results showed that Cnlp−/− mice harbored more H. pylori in the stomach when compared with Cnlp+/+ mice (Figure 5a). This result indicates that absence of CRAMP can aggravate H. pylori colonization in the gastric mucosa. Similar to other reports on human cathelicidin,8, 24, 27, 28 CRAMP was shown to have similar antimicrobial action on H. pylori in vitro (Figure 4a). Collectively, these data strongly indicate that CRAMP is a host defensive factor against H. pylori infection in stomachs.
It has been known that H. pylori infection can trigger extensive host immunological and inflammatory responses in the stomach. In regard to initiation of these pathological events, neutrophils,29 macrophages,30 NK cells,31 eosinophils32 and other inflammatory cells are rapidly mobilized to areas of infection accompanied with elevated pro-inflammatory cytokines secretion. This in turn causes devastating tissue damage.33 In the present study, neutrophils (Figure 8a), macrophages (Figure 9a) and eosinophils (Figure 9b) were shown in the stomach tissue when H. pylori infection was present for 3 months. However, this period of infection could not induce intestinal metaplasia.
To this end, IL-6 and IL-1β have been proposed to take part in the pathogenesis of gastritis induced by H. pylori.34 IL-1β is a pro-inflammatory cytokine and is expressed by many cells, including macrophage, NK cells, monocytes and neutrophils. Until now, it is clear that IL-1β gene is the prime candidate in the context of H. pylori-related disease. It is upregulated by infection, profoundly pro-inflammatory, and be regarded as the most powerful acid inhibitor known.35 IL-6 was known as another pro-inflammatory cytokine. Its functions include B-cell differentiation, and T-cell activation and differentiation, which could be related to the pathogenesis of gastric inflammation. In human gastric mucosa, IL-6 mRNA level was significantly higher in H. pylori-positive than H. pylori-negative specimens. Furthermore, the expression level of IL-6 mRNA was obviously decreased after eradication of H. pylori.36 Given that cathelicidin is an effective modulator for mucosal inflammatory infiltrate,7 our data indicate a similar function of CRAMP in providing a protective role in alleviating the processes of inflammation (Figure 7, Figure 8a). To substantiate this anti-inflammatory function, we evaluated the extent of gastritis by histological and semiquantitative measurements of pro-inflammatory cytokines expression in the gastric tissues of CRAMP-deficient (Cnlp−/−) and their normal counterpart (Cnlp+/+) mice infected with or without H. pylori. Histological examination showed that Cnlp−/− mice had more neutrophils (Figure 8a). There were more IL-6 and IL-1β expressions in the stomachs of cathelicidin-deficient mice after H. pylori challenges (Figure 8b). Data from the present study also indicate that lack of cathelicidin in the stomach could increase H. pylori colonization. This triggers off the increased recruitment of inflammatory cells and the expression profile of pro-inflammatory cytokines in stomachs. All these could promote gastritis formation in mice. Therefore, it is likely that increased expression of cathelicidin in the gastric mucosa should have a protective role in preventing H. pylori infection and further inflammatory responses in the stomach.
To deliver CRAMP to the gastric epithelium in a cost-effective manner, we bioengineered a CRAMP-secreting strain of L. lactis. This lactic acid bacterium is commonly used to study Lactococcal genetics and protein expression system. In addition, several studies have shown that L. lactis could retain considerable functionality after oral administration.37, 38, 39 Moreover, recent studies using different strains of probiotic, including L. lactis, have shown effective action on decreasing H. pylori density and reducing H. pylori-associated gastric inflammation both in vitro and in vivo.40 In this study, we transformed CRAMP gene into L. lactis, whose expression was controlled by the Nisin-controlled gene expression system. Indeed, our pervious study had shown that CRAMP-encoded vector successfully transformed into L. lactis, and western blot showed that the CRAMP-encoded L. lactis could secrete CRAMP into the supernatant.13 The present data confirm the CRAMP expression in a transcriptional level (Figure 2) from L. lactis. In addition, we identify the adherence and colonization of bioengineered L. lactis in the gastric epithelia of Cnlp−/− mice by immunohistochemical staining and SEM (Figure 1b). It is interesting to note that this L. lactis with empty vector had a modest but not statistically significant effect on H. pylori colonization (Figure 4b, Figures 5a–c) and the associated gastritis (Figure 8b). Moreover, we provide evidence that exogenous CRAMP was successfully delivered to the gastric epithelium surface as shown in Cnlp−/− mice and boosted the protein expression in the stomachs of Cnlp+/+ and Cnlp−/− mice (Figure 6). This novel gene delivery strategy would increase the defensive mechanism in the stomach and contribute to the decreased H. pylori colonization (Figure 5) as well as inflammatory responses including inflammatory infiltrates and cytokines in the gastric mucosa (Figures 7 and 8).
To further access the direct antimicrobial action of the bioengineered L. lactis in vitro, control plasmid or CRAMP-encoded L. lactis were co-cultured with H. pylori and H. pylori colony-forming assay was performed. Results showed that only the CRAMP-secreting L. lactis could significantly decrease the H. pylori growth, suggesting that CRAMP contributes to bactericidal action in this study (Figure 4b). It is noted that L. lactis per se may have a moderate protective effect on H. pylori-induced gastritis (Figures 7e and f; Figures 8a and b), although it did not affect the H. pylori colony formation in vitro. In line with our findings, previous studies revealed an important role for CRAMP in the host defense at mucosal surfaces.8, 9, 37 Our previous studies also demonstrated that CRAMP,12 CRAMP-expressing plasmid41 and CRAMP-encoded L. lactis13 could prevent colitis induced by dextran sulfate sodium while the rat cathelicidin could promote gastric ulcer healing by inducing proliferation of gastric epithelial cells.11 The antimicrobial function of cathelicidin in the gastrointestinal tract is further corroborated by the finding that colon epithelial cell extracts from Cnlp+/+ mice had significantly greater antimicrobial activity against C. rodentium than those of mutant Cnlp−/− mice.9 Other studies also show the scavenging activity of CRAMP to pathogenic bacteria both in vitro and in vivo.10, 28
Collectively, the CRAMP has a role as a potential natural antibiotic for bacterial clearance and innate immunity in the gastrointestinal tract. In addition, our results also demonstrate that inoculation of the active secretory species of CRAMP-encoded L. lactis could be a potential method for delivery of cathelicidin to the targeted site in the gastrointestinal tract to achieve its antibacterial and anti-inflammatory actions. To this end, cathelicidin-encoded L. lactis could be an effective and safe therapeutic agent for the treatment of H. pylori infection and its associated gastritis.
Materials and methods
Bacterial strains
H. pylori standard strain SS1 was initially grown on horse blood agar plates (Columbia Blood Agar Base with DENT Selective Supplements (Oxoid, Basingstoke, UK) in anaerobic jar with a microaerophilic environment for 5 days at 37 °C).
The L. lactis NZ3900 and L. lactis food-grade expression vector pNZ8149 were purchased from NIZO Food Research B.V. (Kernhemseweg, Netherlands). L. lactis was transformed with pNZ8149-usp-Cath plasmid by electroporation described previously.42 This plasmid contains secretion signal peptide usp45 and the nine-residue propeptides LEISSTCDA immediately upstream to CRAMP. In the presence of the inducer nisin, CRAMP would be produced and secreted under the control of nisA promoter.
Mouse model of acute and chronic gastritis
Male chimeras were bred with C57BL/6 females and germline mice were identified using PCR analysis and confirmed by direct sequencing. Heterozygote offspring from chimaeric matings were backcrossed into 129/SVJ for two generations.28 Cnlp+/+ and Cnlp−/− mice were bred within the Laboratory Animal Services Center of The Chinese University of Hong Kong. All animal experiments involved 10–13-week-old male mice and were performed under Laboratory Animals Ethics Committee approval (The Chinese University of Hong Kong; Ref No.: (09–445) in DH/HA&P/8/2/1 Pt. 9).
Acute gastritis model
After overnight fasting, Cnlp−/− and Cnlp+/+ mice were gavaged with either a 108 c.f.u. of H. pylori suspended in 0.1 ml sterile brain heart infusion (BHI) or 0.l ml sterile BHI (as a control) using gastric intubation needles for one dose. After 24 h of infection, animals were killed under anaesthesia. Stomachs were opened along the inner curvature and divided into several parts. The first half of the stomach was performed with colony-forming assay. The second part was fixed and embedded for histopathological and immunohistochemical examinations. The rest of the stomach samples were snap-frozen in liquid nitrogen and stored at −80 °C until required.
Chronic gastritis model
Animals were gavaged with either a 108 c.f.u. of H. pylori suspended in 0.1 ml sterile BHI or a sterile BHI every other day for a total of three doses. After 3-month infection, stomachs were harvested, fixed and embedded for histological analysis. The rest of the stomach samples were in liquid nitrogen and stored at −80 °C until required.
Colony-forming assay
H. pylori infection levels within mouse gastric tissues were quantified by colony-forming assay. Briefly, half of the stomach was placed in BHI and homogenized (Millipore, Billerica, MA, USA). Tenfold serial dilutions were prepared in BHI broth and aliquots spread out on H. pylori-selective agar plates (Columbia blood agar base with DENT supplement). After 5 days of culture as above, colonies were counted and the number of c.f.u. was calculated per stomach. Colonies were confirmed to be H. pylori by the oxidase, catalase and urease test.43
Probiotics preparation and oral administration
L. lactis transformed with control plasmid (N) and CRAMP-encoded L. lactis (N4) were incubated in M17 broth with 0.5% lactose (LM17) at 30 °C without aeration overnight, then diluted in fresh broth in 1:25 ratio and incubated until A600 reached 0.4–0.5. Two hundred and fifty nanograms per millimeter nisin was added and further incubated for 3 h. Bacteria were then harvested by centrifugation (4000 r.p.m., 3 min), washed twice with sterilized phosphate-buffered saline (pH 7.4) and resuspended in sterilized water.
After H. pylori infection for 1 month, the successfully infected Cnlp+/+ and Cnlp−/− mice were randomly divided into three groups: (1) received distilled water (water); (2) received 1010 c.f.u. of L. lactis transformed with control plasmid (N); and (3) received 1010 c.f.u. of CRAMP-encoded L. lactis with the addition of inducer nisin for 3 h (N4I). Mice were treated by oral administration every other day for 2 months.
Quantitation of H. pylori DNA
DNA from mouse gastric tissues was extracted by DNA purification kit (Promega, San Luis Obispo, CA, USA) according to the manufacturer’s instruction. The relative density of H. pylori was quantified by semiquantitative PCR, detecting H. pylori-specific 16S rDNA as previously described using specific primers HP5 (5′-TTTGTTAGAGAAGATAATGACGGTATCTAAC-3′) and HP6 (5′-CATAGGATTTCACACCTGACTGACTATC-3′).44 The amount of mouse glyceraldehyde-3-phosphate dehydrogenase DNA in the same specimen was measured for normalization. The primers for detection of mouse glyceraldehyde-3-phosphate dehydrogenase DNA were as follows: forward: 5′-GCAGTGGCAAAGTGGAGATT-3′, reverse: 5′-TCTCCATGGTGGTGAAGACA-3′.45 The relative density of H. pylori in the samples was expressed as the ratio of expression H. pylori-specific 16S rDNA to glyceraldehyde-3-phosphate dehydrogenase DNA.
Histopathology evaluation
The paraffin-embedded 5-μm-thick sections were first deparaffinized with xylene and rehydrated in graded ethanol. On the one hand, sections of the stomach tissues were stained with hematoxylin and eosin for the evaluation of inflammatory infiltration. On the other hand, the sections were examined for H. pylori, L. lactis, neutrophils and CRAMP on the stomach mucosa by immunohistochemistry and immunofluorescence stains. Briefly, stomach slides were transferred to 0.01 mol l−1 citrate buffer (pH 6.0) and heated in a microwave oven for 5 min at 800 W and then allowed to cool for 20 min. Endogenous peroxidase activity was quenched for 10 min in 3% H2O2 in methanol. Thereafter, the slides were blocked with 3% bovine serum albumin for 1 h and then incubated overnight at 4 °C with the primary antibody solution.
Immunohistochemistry
Rabbit anti-H. pylori polyclonal (Biocare Medical, Concord, CA, USA) and goat anti-L. lactis polyclonal (Abcam, Science Park West, Hong Kong, China) were used as primary antibodies, respectively. Polink-2 plus HRP Rabbit Bulk Kit (Golden Bridge International, San Francisco, CA, USA) was used as an enhancer to help amplifying the polymer–enzyme conjugate reaction to achieve better sensitivity and specificity in staining of H. pylori. Streptavidin–horseradish peroxidase conjugate (Invitrogen Corporation, Camarillo, CA, USA) was used as the secondary antibody for staining L. lactis. After being washed in phosphate-buffered saline three times, the slides were incubated with secondary antibody-conjugated polymer, Polink-2 plus HRP Rabbit Bulk Kit for H. pylori and streptavidin–horseradish peroxidase conjugate for L. lactis for 1 h at room temperature. The bacteria were visualized by diaminobenzidine chromogen (Dako, Carpinteria, CA, USA). Sections were briefly counterstained with hematoxylin. Negative controls were obtained by omitting the primary antibodies.24
Immunofluorescence
For the fluorescence staining of mouse sections, the slides were incubated with primary antibody followed by a secondary fluorescence antibody. Primary antibodies for H. pylori, neutrophils and macrophages were purchased from Abcam. Antibody for CRAMP was purchased from Santa Cruz Biotechnology (Santa Cruz, CA, USA). Alexa Fluor anti-goat 568 and Alexa Fluor anti-rat 488 (Invitrogen Corporation) were used as secondary antibodies. In addition, 4′,6-diamidino-2-phenylindole was used to stain cell nuclei. Sections were evaluated with a laser confocal microscope (Olympus FV1000, Tokyo, Japan).
Scanning electron microscopy
Biopsy samples were prefixed in a solution of 2.5% (v/v) glutaraldehyde with 0.1 M cacodylate buffer for 1 h and then washed with cacodylate buffer solution. After washing with phosphate-buffered saline, the samples were post-fixed in 2% (w/v) osmium tetroxide for 2 h and dehydrated with ethanol. All the samples were sputter-coated (Emitech K 550, Houston, TX, USA) with gold palladium. SEM examination (JEOL JSM6301F, Tokyo, Japan) was performed using secondary electrons (SE1) at 5 KV.46
Complementary DNA synthesis and reverse transcriptase PCR
The total RNA was isolated from bioengineered L. lactis and gastric tissue using Trizol reagent (Invitrogen Corporation). The RNA concentration was measured by SmartSpec Plus Spectrophotometer (Bio-Rad, Philadelphia, PA, USA) at 260 nm. Same amount of total RNA (5 μg) was used to generate the first strand of complementary DNA by reverse transcription (Invitrogen Corporation). Specific primers were used to screen the expression of CRAMP, IL-1β, IL-6 and mouse cytoskeletal (se-CRAMP forward: 5′-CTTTCAGCTGCTGCTCCATT-3′, reverse: 5′-GGTTGTGGAACAAGTTTTTGG-3′; IL-1β forward: 5′-TCAGGCAGGCAGTATCACTCA-3′, reverse: 5′-GGAAGGTCCACGGGAAAGA-3′; IL-6 forward: 5′-ACAACCACGGCCTTCCCTACTT-3′, reverse: 5′-GTGTAATTAAGCCTCCGACT-3′; and β-actin forward: 5′-TCGCCATGGATGACGATA-3′ and reverse: 5′-ATCACACCCTGGTGCCTA-3′. The template complementary DNA was first denatured at 94 °C for 4 min. During 35 cycles of amplification, the denaturation step was at 94 °C for 30 s, the annealing step at 55 °C for 30 s and the extension step at 72 °C for 30 s. The final extension step was at 72 °C for 7 min. The PCR products were electrophoresed on a 2.0% UltraPureAgarose (Invitrogen Corporation) gel containing 0.01% Gel-red (Biotium, Hayward, CA, USA).
Antimicrobial assay
H. pylori cells suspended in brucella broth with 5% fetal calf serum were incubated under microaerophilic conditions at 37 °C. Cultured 108 c.f.u. H. pylori were treated with 0, 1, 64 and 128 μg ml−1 CRAMP or phosphate-buffered saline as a negative control in 96-well microtitre plate under microaerobic conditions and saturated humidity. The total volume in each well was 100 μl. After 48 h of shaking at 200 r.p.m. at 37 °C, H. pylori growth was determined by the OD595 nm value of each well.47
In vitro H. pylori inhibition experiments by L. lactis
H. pylori cells (108 c.f.u.) suspended in brucella broth with 5% fetal calf serum in the absence of antibiotics were incubated under microaerophilic conditions at 37 °C in the presence of a equal volume of control-plasmid-encoded or CRAMP-encoded L. lactis culture supernatant (pH 4.5 or 6.5) or brucella broth as control. The viability of H. pylori at 24 h was evaluated by determination of viable c.f.u. on DENT agar plates following incubation at 37 °C under microaerophilic conditions for 5 days.48
Statistical analysis
Results were expressed as the mean±s.e.m. Statistical analysis was performed with an analysis of variance followed by the Turkey’s t-test. P-values <0.05 were considered statistically significant.
References
Warren JR, Marshall B.J . Unidentified curved bacilli on gastric epithelium in active chronic gastritis. Lancet 1983; 1: 1273–1275.
Everhart JE . Recent developments in the epidemiology of Helicobacter pylori. Gastroenterol Clin North Am 2000; 29: 559–578.
Cover TL, Blaser MJ . Helicobacter pylori infection, a paradigm for chronic mucosal inflammation: pathogenesis and implications for eradication and prevention. Adv Intern Med 1996; 41: 85–117.
Suerbaum S, Josenhans C . Helicobacter pylori evolution and phenotypic diversification in a changing host. Nat Rev Microbiol 2007; 5: 441–452.
Song MJ, Park DI, Park JH, Kim HJ, Cho YK, Sohn CI et al. The effect of probiotics and mucoprotective agents on PPI-based triple therapy for eradication of Helicobacter pylori. Helicobacter 2010; 15: 206–213.
Wu WK, Wong CC, Li ZJ, Zhang L, Ren SX, Cho CH . Cathelicidins in inflammation and tissue repair: potential therapeutic applications for gastrointestinal disorders. Acta Pharmacol Sin 2010; 31: 1118–1122.
Hase K, Murakami M, Iimura M, Cole SP, Horibe Y, Ohtake T et al. Expression of LL-37 by human gastric epithelial cells as a potential host defense mechanism against Helicobacter pylori. Gastroenterology 2003; 125: 1613–1625.
Iimura M, Gallo RL, Hase K, Miyamoto Y, Eckmann L, Kagnoff MF . Cathelicidin mediates innate intestinal defense against colonization with epithelial adherent bacterial pathogens. J Immunol 2005; 174: 4901–4907.
Lopez-Garcia B, Lee PH, Yamasaki K, Gallo RL . Anti-fungal activity of cathelicidins and their potential role in Candida albicans skin infection. J Invest Dermatol 2005; 125: 108–115.
Dorschner RA, Pestonjamasp VK, Tamakuwala S, Ohtake T, Rudisill J, Nizet V et al. Cutaneous injury induces the release of cathelicidin anti-microbial peptides active against group A Streptococcus. J Invest Dermatol 2001; 117: 91–97.
Yang YH, Wu WK, Tai EK, Wong HP, Lam EK, So WH et al. The cationic host defense peptide rCRAMP promotes gastric ulcer healing in rats. J Pharmacol Exp Ther 2006; 318: 547–554.
Tai EK, Wu WK, Wong HP, Lam EK, Yu L, Cho CH . A new role for cathelicidin in ulcerative colitis in mice. Exp Biol Med (Maywood) 2007; 232: 799–808.
Wong CC, Zhang L, Li ZJ, Wu WK, Ren SX, Chen YC et al. Protective effects of cathelicidin-encoding Lactococcus lactis in murine ulcerative colitis. J Gastroenterol Hepatol 2012; 27: 1205–1212.
Hu S, Kong J, Kong W, Ji M . Identification of nisin-producing strains by nisin-controlled gene expression system. Curr Microbiol 2009; 58: 604–608.
Zhou XX, Li WF, Ma GX, Pan YJ . The nisin-controlled gene expression system: construction, application and improvements. Biotechnol Adv 2006; 24: 285–295.
Mierau I, Kleerebezem M . 10 years of the nisin-controlled gene expression system (NICE) in Lactococcus lactis. Appl Microbiol Biotechnol 2005; 68: 705–717.
Mierau I, Olieman K, Mond J, Smid EJ . Optimization of the Lactococcus lactis nisin-controlled gene expression system NICE for industrial applications. Microb Cell Fact 2005; 4: 16.
Bermudez-Humaran LG . Lactococcus lactis as a live vector for mucosal delivery of therapeutic proteins. Hum Vaccin 2009; 5: 264–267.
Lee A, O'Rourke J, De Ungria MC, Robertson B, Daskalopoulos G, Dixon MF . A standardized mouse model of Helicobacter pylori infection: introducing the Sydney strain. Gastroenterology 1997; 112: 1386–1397.
Atherton JC . H. pylori virulence factors. Br Med Bull 1998; 54: 105–120.
Thompson LJ, Danon SJ, Wilson JE, O'Rourke JL, Salama NR, Falkow S et al. Chronic Helicobacter pylori infection with Sydney strain 1 and a newly identified mouse-adapted strain (Sydney strain 2000) in C57BL/6 and BALB/c mice. Infect Immun 2004; 72: 4668–4679.
Kim YH, Lee JH, Lee SS, Cho EY, Oh YL, Son HJ et al. Long-term stress and Helicobacter pylori infection independently induce gastric mucosal lesions in C57BL/6 mice. Scand J Gastroenterol 2002; 37: 1259–1264.
Ohtani M, Garcia A, Rogers AB, Ge Z, Taylor NS, Xu S et al. Protective role of 17 beta -estradiol against the development of Helicobacter pylori-induced gastric cancer in INS-GAS mice. Carcinogenesis 2007; 28: 2597–2604.
Chromek M, Slamova Z, Bergman P, Kovacs L, Podracka L, Ehren I et al. The antimicrobial peptide cathelicidin protects the urinary tract against invasive bacterial infection. Nat Med 2006; 12: 636–641.
Fox GE, Magrum LJ, Balch WE, Wolfe RS, Woese CR . Classification of methanogenic bacteria by 16S ribosomal RNA characterization. Proc Natl Acad Sci USA 1977; 74: 4537–4541.
Gupta R, Lanter JM, Woese CR . Sequence of the 16S ribosomal RNA from Halobacterium volcanii, an Archaebacterium. Science 1983; 221: 656–659.
Byfield FJ, Kowalski M, Cruz K, Leszczynska K, Namiot A, Savage PB et al. Cathelicidin LL-37 increases lung epithelial cell stiffness, decreases transepithelial permeability, and prevents epithelial invasion by Pseudomonas aeruginosa. J Immunol 187: 6402–6409.
Nizet V, Ohtake T, Lauth X, Trowbridge J, Rudisill J, Dorschner RA et al. Innate antimicrobial peptide protects the skin from invasive bacterial infection. Nature 2001; 414: 454–457.
Bonacorsi C, Raddi MS, da Fonseca LM, Sannomiya M, Vilegas W . Effect of Byrsonima crassa and phenolic constituents on Helicobacter pylori-induced neutrophils oxidative burst. Int J Mol Sci 2012; 13: 133–141.
Kaparakis M, Walduck AK, Price JD, Pedersen JS, van Rooijen N, Pearse MJ et al. Macrophages are mediators of gastritis in acute Helicobacter pylori infection in C57BL/6 mice. Infect Immun 2008; 76: 2235–2239.
Saito A, Yokohama A, Osaki Y, Ogawa Y, Nakahashi H, Toyama K et al. Circulating plasmacytoid dendritic cells in patients with primary and Helicobacter pylori-associated immune thrombocytopenia. Eur J Haematol 2012; 88: 340–349.
Nagy TA, Allen SS, Wroblewski LE, Flaherty DK, Slaughter JC, Perez-Perez G et al. Helicobacter pylori induction of eosinophil migration is mediated by the cag pathogenicity island via microbial-epithelial interactions. Am J Pathol 2012; 178: 1448–1452.
Konturek JW . Discovery by Jaworski of Helicobacter pylori and its pathogenetic role in peptic ulcer, gastritis and gastric cancer. J Physiol Pharmacol 2003; 54 (Suppl 3): 23–41.
Takahashi S, Nakamura E, Okabe S . Effects of cytokines, without and with Helicobacter pylori components, on mucus secretion by cultured gastric epithelial cells. Dig Dis Sci 1998; 43: 2301–2308.
Amieva MR, El-Omar EM . Host-bacterial interactions in Helicobacter pylori infection. Gastroenterology 2008; 134: 306–323.
Yamaoka Y, Kita M, Kodama T, Sawai N, Imanishi J . Helicobacter pylori cagA gene and expression of cytokine messenger RNA in gastric mucosa. Gastroenterology 1996; 110: 1744–1752.
Mannam P, Jones KF, Geller BL . Mucosal vaccine made from live, recombinant Lactococcus lactis protects mice against pharyngeal infection with Streptococcus pyogenes. Infect Immun 2004; 72: 3444–3450.
Ravnikar M, Strukelj B, Obermajer N, Lunder M, Berlec A . Engineered lactic acid bacterium Lactococcus lactis capable of binding antibodies and tumor necrosis factor alpha. Appl Environ Microbiol 2010; 76: 6928–6932.
Watson D, Sleator RD, Hill C, Gahan CG . Enhancing bile tolerance improves survival and persistence of Bifidobacterium and Lactococcus in the murine gastrointestinal tract. BMC Microbiol 2008; 8: 176.
Gotteland M, Brunser O, Cruchet S . Systematic review: are probiotics useful in controlling gastric colonization by Helicobacter pylori? Aliment Pharmacol Ther 2006; 23: 1077–1086.
Tai EK, Wu WK, Wang XJ, Wong HP, Yu L, Li ZJ et al. Intrarectal administration of mCRAMP-encoding plasmid reverses exacerbated colitis in Cnlp(−/−) mice. Gene Ther 2012.
Holo H, Nes IF . High-frequency transformation, by electroporation, of Lactococcus lactis subsp. cremoris grown with glycine in osmotically stabilized media. Appl Environ Microbiol 1989; 55: 3119–3123.
McGuckin MA, Every AL, Skene CD, Linden SK, Chionh YT, Swierczak A et al. Muc1 mucin limits both Helicobacter pylori colonization of the murine gastric mucosa and associated gastritis. Gastroenterology 2007; 133: 1210–1218.
Roussel Y, Wilks M, Harris A, Mein C, Tabaqchali S . Evaluation of DNA extraction methods from mouse stomachs for the quantification of H. pylori by real-time PCR. J Microbiol Methods 2005; 62: 71–81.
De R, Kundu P, Swarnakar S, Ramamurthy T, Chowdhury A, Nair GB et al. Antimicrobial activity of curcumin against Helicobacter pylori isolates from India and during infections in mice. Antimicrob Agents Chemother 2009; 53: 1592–1597.
Stoffel MH, Friess AE, Burnens A, Schmassmann A, Neiger R . Distinction of gastric Helicobacter spp. in humans and domestic pets by scanning electron microscopy. Helicobacter 2000; 5: 232–239.
Bals R, Wang X, Zasloff M, Wilson JM . The peptide antibiotic LL-37/hCAP-18 is expressed in epithelia of the human lung where it has broad antimicrobial activity at the airway surface. Proc Natl Acad Sci USA 1998; 95: 9541–9546.
Sgouras D, Maragkoudakis P, Petraki K, Martinez-Gonzalez B, Eriotou E, Michopoulos S et al. In vitro and in vivo inhibition of Helicobacter pylori by Lactobacillus casei strain Shirota. Appl Environ Microbiol 2004; 70: 518–526.
Acknowledgements
This work was supported by the Research Fund for the Control of Infectious Diseases 08070402 from the Food and Health Bureau of Hong Kong. We also thank Ms Jean KUNG and Ms Corinna AU (School of Biomedical Sciences, The Chinese University of Hong Kong) for their technical assistance to perform immunohistochemistry and SEM; Dr Ming-hua Li (Shenzhen Nanshan Hospital) for his professional advice on the pathology of stomachs; and Mr Siu Hong Eagle CHU (Institute of Digestive Diseases, The Chinese University of Hong Kong) for his help on animal study.
Author information
Affiliations
Corresponding authors
Ethics declarations
Competing interests
The authors declare no conflict of interest.
Rights and permissions
About this article
Cite this article
Zhang, L., Yu, J., Wong, C. et al. Cathelicidin protects against Helicobacter pylori colonization and the associated gastritis in mice. Gene Ther 20, 751–760 (2013). https://doi.org/10.1038/gt.2012.92
Received:
Revised:
Accepted:
Published:
Issue Date:
DOI: https://doi.org/10.1038/gt.2012.92
Keywords
- cathelicidin
- H. pylori
- gastritis
- inflammation
Further reading
-
Cathelicidin preserves intestinal barrier function in polymicrobial sepsis
Critical Care (2020)








