Abstract
Replication-competent adenoviruses carrying the herpes simplex thymidine kinase (TK) gene have shown contradictory evidence with regard to their antitumoural efficacy in combination with ganciclovir (GCV) treatment. We generated a replication-competent adenovirus carrying Tat8-TK, a modified form of the TK gene, under the control of the adenoviral major late promoter (AdRGDTat8-TK-L). Pancreatic cancer cell lines with different sensitivity to the TK/GCV system were infected with AdRGDTat8-TK-L, both in the presence and absence of GCV, and tested for treatment efficacy. We observed that, although the presence of GCV reduced viral replication in all infected cell lines, in three out of four GCV significantly enhanced the efficacy of the virotherapy. Interestingly, the cytotoxicity of the AdRGD-Tat8-TK-L/GCV was found more potent than that of a first generation AdTK/GCV system. In tumour xenografts from BxPC-3 and NP-18 pancreatic cells, both AdRGDTat8-TK-L and AdRGDTat8-TK-L/GCV treatment showed antitumoural activity. In BxPC-3 tumours scheduling of virus and prodrug was a key factor to determine the outcome of the therapy. Importantly, the addition of GCV enhanced the antitumoural effect of AdRGDTat8-TK-L only when applied in two rounds of virus+GCV. Interestingly, in spite of interfering with viral replication in vitro, GCV treatment of NP-18 tumours did not compromise the antitumoural efficacy of the AdRGDTat8-TK-L adenovirus. Thus, our results show that the combination therapy of a replicative adenovirus and the Tat8-TK/GCV suicide system can prove beneficial, when the appropriate regimen of virus and GCV is applied.
Introduction
Conditionally replicative adenoviruses (CRAds) are currently being explored as anticancer agents. The main attractiveness of these vectors is that they destroy cancer cells through the natural process of adenoviral replication and can generate new viruses that, when released from the infected cells, can infect neighbouring tumour cells, leading to the spread of the tumour cell lysis effect.1
Unfortunately, despite its potential, the efficacy of CRAd virotherapy as a monotherapeutic agent in clinical trials has so far been limited.2, 3 Combination treatment with chemotherapy has been explored, and it has been shown to be significantly more effective4, 5, 6 However, conventional chemotherapy is always limited by its associated toxicity. As an alternative, the tumour cell activation of non-toxic prodrugs to produce cytotoxic derivatives by suicide systems has the potential to overcome the dose-limiting toxicity of chemotherapy and achieve a superior antitumoural effect when combined with virotherapy.
Thymidine kinase (TK)/ganciclovir (GCV) enzyme–prodrug therapy has already been tested in the context of replication-competent adenoviruses and contradictory evidence exists in the literature regarding its actual efficacy. In initial studies, employing an E1B 55 kDa E3-deleted, -attenuated, replication-competent adenovirus tumour killing was reported to be augmented by the addition of high doses of GCV.7, 8 However, more recent publications, have shown no augmentation of the antitumoural effect of replication-competent E1B 55 kDa positive adenovirus with GCV addition.9, 10, 11, 12 These data seem to indicate that the replication capacity of the adenovirus could be influencing the outcome of the GCV effects. All the above approaches have focused on the generation of an engineered virus in which the expression of the TK gene was controlled by E1 or E3 promoters, the first viral genes expressed at replication.
In the present paper we have investigated whether the late expression of the TK gene, controlled by the adenoviral major late promoter (MLP), could facilitate the antitumoural activity of combinative therapies, such as virotherapy combined with the TK/GCV suicide gene therapy. Late gene expression may allow virus production, even in the presence of the kind of cytotoxicity associated with the suicide system. Importantly, we have studied in vivo how different regimens of replication-competent adenovirus administration combined with ganciclovir treatment influence the outcome of its therapeutic effect.
Results
Construction of a replicative adenovirus expressing Tat8-TK as a late gene (AdRGDTat8-TK-L)
We have previously shown that the fusion of an 8 amino acid peptide, derived from the HIV-Tat protein, to the TK gene results in enhanced cytotoxicity when combined with GCV.13 Thus, we cloned the Tat8-TK gene in the adenovirus genome under the control of the MLP, using the IIIa splicing acceptor sequence to obtain a replicative adenovirus armed with the Tat8-TK (Figure 1a). We have previously used this strategy to express green fluorescent protein (GFP) from a replication-competent adenovirus.14 The MLP has been previously shown to efficiently drive the expression of the TK gene in the context of recombinant adenoviruses.15, 16, 17 The use of MLP in replication-competent adenoviruses offers the advantage of driving the transgene expression in a late phase and of avoiding the need for exogenous promoters of the transgene, thus reducing the final genome size. AdRGD-Tat8-TK-L is therefore only 1.2 kb longer than AdwtRGD, within the accepted packaging size limit of 1.8 kb. Viral replication of AdRGD-Tat8-TK-L and AdwtRGD was compared by infecting HEK293 cells with a serial of dilutions from the viral stock. Transducing units were calculated 24 h later by hexon protein-staining assay. Transducing units (3.5 × 108 or 1.15 × 108 per ml) were calculated with AdRGD-Tat8-TK-L and AdwtRGD, respectively, indicating similar viral replication. This virus also had the Arg-Gly-Asp (RGD) motif in the adenovirus fibre facilitating adenovirus infectivity of tumour cells.18 To confirm that the expression of the Tat8-TK gene was initiating at a late phase of viral infection, NP-18 cells were infected at 1000 viral particles (vp) per cell with the AdRGDTat8-TK-L. The mRNA from cell lysates was then extracted at 2, 4, 8 and 20 h post-infection. E1A, Tat8-TK and hexon mRNAs were amplified by reverse transcription (RT)–PCR. As shown in Figure 1b, the E1A band was detected early in viral replication, while the Tat8-TK was expressed in the late phase, as also occurred with the hexon gene.
Generation of the AdRGDTat8-TK-L. (a) schematic representation of the Tat8-TK-expressing adenovirus. The Tat8-TK expression cassette was inserted as a splice variant from the major late promoter (MLP) downstream L5. (b) Reverse transcription (RT)–PCR analysis of Tat8-TK, E1A and hexon expression in NP-18 cells infected with the adenovirus AdRGD-Tat8-TK-L. RT-PCR analysis was performed from RNA extracts collected at the post-infection times shown. RT− indicates RNA samples that were not reverse transcribed.
AdRGDTat8-TK-L in vitro replication is reduced in the presence of GCV
We next evaluated the effect of GCV on viral replication in four pancreatic cancer cell lines. PANC-1, NP-31 and NP-18 cells were infected at 5 × 103 vp per cell with AdRGDTat8-TK-L, while BxPC-3 cells were infected at 500 vp per cell of virus. Twenty-four hours after infection, cells were incubated, either in the presence or absence of GCV, for 3 days. Then, cells and supernatants, submitted to three cycles of freeze and thaw, were used for a second round of infection. Viral yield in PANC-1, NP-31, NP-18 and BxPC-3 was quantified 24 h later by the hexon protein-staining assay, and this value was considered a measure of viral replication. In the four cell lines studied, the presence of GCV significantly reduced replication of the virus, with the most dramatic results being found in NP-18 cultures (Figure 2). Similar results were observed when GCV treatment was initiated 48 h after infection (data not shown). Thus, the expression of the Tat8-TK gene in the late phase of viral replication does not completely prevent the interference of GCV with viral replication.
Inhibition of AdRGD-Tat8-TK-L replication by ganciclovir (GCV). BxPC-3 cells (5 × 104 cells per well in 24-well plates) were infected with 500 vp per cell, while PANC-1, NP-31 and NP-18 cells (5 × 104 cells per well in 24-well plates) were infected with 5 × 103 vp per cell of AdRGD-Tat8-TK-L and 4 h later exposed to GCV (10 μg ml−1) for 3 days. Then cells and supernatants were harvested and virus infectivity was determined by hexon protein staining. (a) The values are expressed as the means±s.e.m. of three independent experiments. Statistical analysis was performed by the Mann–Whitney U-test. *P<0.05. (b) Fluorescence images of adenoviral-infected positive cells.
AdRGDTat8-TK-L is enhanced by GCV treatment in three out of four pancreatic tumour cell lines
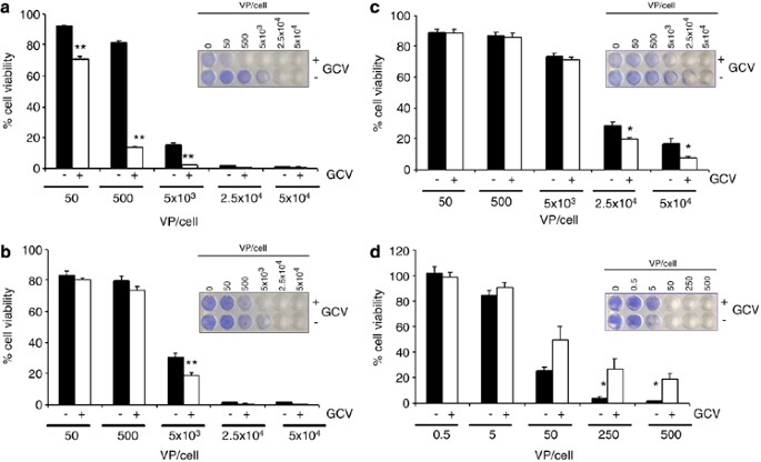
The final cytotoxic effect on tumour cells treated with combinative therapies would be the effect of the sum of the different cell-killing mechanisms involved. In order to determine the effect of a replication-competent virus (viral lysis)+GCV prodrug activation by TK (apoptotic cell killing), four tumour pancreatic cell lines BxPC-3, NP-31, PANC-1 and NP-18 were exposed to AdRGDTat8-TK-L, at different viral doses, either in the presence or absence of GCV at 10 μg ml−1, and cell survival was evaluated 3 days later by MTT assay and methylene blue staining. With both methods similar results were obtained with minimal discrepancies, probably due to the different sensitivity of the two techniques. In the case of the BxPC-3, NP-31 and PANC-1 cells, the addition of GCV significantly increased the toxicity of the virus being less dramatic in NP-31 and PANC-1 cells. In BxPC-3 cells, the effect was already evident at 50 vp per cell and at a dose of 500 vp per cell there was a markedly greater cell-killing effect with the AdRGDTat8-TK-L plus GCV (20% of cells killed in the cultures receiving only the virus vs 90% cell death with the addition of GCV (Figure 3a). At higher doses, 2.5 × 104 vp per cell and 5 × 104 vp per cell, the virus itself was already capable of inducing complete toxicity. In the PANC-1 cells, the maximum toxicity obtained with the addition of GCV was observed at 5 × 103 vp per cell (Figure 3b). The NP-31 cells showed less sensitivity to the treatment, although at 2.5 × 104 vp per cell and 5 × 104 vp per cell the addition of GCV resulted in a significant increase in cytotoxicity (Figure 3c). However, in the NP-18 cells the addition of GCV caused a reduction in the cytotoxic effect of the replication-competent adenovirus AdRGDTat8-TK-L (Figure 3d).
In vitro combination of cytolytic and prodrug activation cytotoxicity. (a) BxPC-3, (b) PANC-1, (c) NP-31 and (d) NP-18 cells (3 × 103 cells per well in 96-well plates and 5 × 104 cells per well in 24-well plates) were infected with AdRGD-Tat8-TK-L at the indicated doses. After 24 h, cells were cultured in the presence (+) or absence (−) of GCV (10 μg ml−1) for 3 days and viability was determined by MTT assay and methylene blue staining. The values are expressed as mean±s.e.m. (n=3). Statistical analysis was performed by the Mann–Whitney U-test. *P<0.05 and **P<0.01.
These studies demonstrate that in three out of four pancreatic tumour cell lines infected with the AdRGDTat8-TK-L, the addition of GCV provides enhanced cytotoxicity.
AdRGDTat8-TK-L/GCV-induced cytotoxicity is higher than that of AdTK/GCV
We next compared the cytotoxic effect of the replication-competent virus AdRGDTat8-TK-L vs the recombinant non-replicative AdTK virus as previously described,19 both in combination with GCV. BxPC-3, PANC-1, NP-31 and NP-18 cells were transduced at different viral doses with either the AdRGDTat8-TK-L or the AdTK, and treated with GCV at 10 μg ml−1 for 3 days. The dose–response curves were obtained (Figure 4a) and the viral dose corresponding to the ID50 values were determined (Figure 4b). In all the cell lines the cytotoxic response was greatly increased by AdRGDTat8-TK-L/GCV treatment. However, the magnitude of the effect differed among the cell lines, ranging from a 9- or 11-fold reduction in the ID50 for PANC-1 and NP-18, respectively, to a 2-fold reduction for BxPC-3 and NP-31.
Sensitivity of pancreatic tumour cells to AdRGD-Tat8-TK-L/GCV and AdTK/GCV. BxPC-3, PANC-1, NP-31 and NP-18 cells were transduced with AdTK or AdRGD-Tat8-TK-L at viral doses ranging from 0 to 3 × 106 vp per cell. (a) Dose–response curves. Viability measurements from at least three independent experiments, expressed as a percentage of uninfected control, are plotted together with the respective non-linear regression curve. (b) ID50 values.
We next evaluated the extent to which the greater cytotoxic response attained by the replicative virus could be the consequence of the increased infectivity of the virus, due to the presence in the fibre knob of an RGD motif.18 To address this point we performed two independent experiments: first, the four pancreatic tumour cell lines were transduced at 1000 vp per cell with the reporter adenoviruses AdTL and AdTLRGD, and 48 h later the GFP-positive cells were visualized. As shown in Figure 5a, no major differences were observed with the AdTLRGD in all the cell lines tested. However, to better quantify the impact of the infectivity on the TK/GCV and viral lysis responses described in Figure 4, each of the four cell lines were transduced with the AdTL or the AdTLRGD reporter adenoviruses at the viral dose that corresponds to the ID50 shown in Figure 4b, and 48 h later GFP-positive cells were counted in a flow cytometer. Figure 5b illustrates the ratio of GFP-positive cells obtained with the two viruses. With this experiment, if the cytotoxic effect would result only from differences in infectivity, the same number of GFP-positive cells should be found. However, results show, in NP-18, BxPC-3 and Panc-1 cells, a 21-, 3- and 2-fold respectively increase in the number of GFP-positive cells with the AdTL virus, indicating that a higher number of AdTK-infected cells would be required to achieve the same response (that is, a 50% inhibition of cell viability) as the one obtained with the AdRGDTat8-TK-L, upon treatment with GCV. This demonstrates that the increased cytotoxic response of the replicative AdRGDTat8-TK-L/GCV would not derive from differences in infectivity. However, in the case of NP-31 where the infectivity ratio was 0.7, we cannot exclude that the improvement in the cytotoxic response of the AdRGDTat8-TK-L/GCV can be influenced by an increase in the infectivity.
Infectivity of AdTL and AdTLRGD on pancreatic cancer cells. (a) Cells (104 cells per well) were seeded in triplicate in 96-well plates and transduced with 103 vp per cell of AdTL or AdTLRGD. Green fluorescent protein (GFP) expression was visualized in live cells by phase-contrast fluorescence microscopy (× 100) 48 h after infection. (b) Cells (2 × 105 cells) were seeded in triplicate in 60-mm plates and transduced with AdTL or AdTLRGD at the viral doses equivalent to the ID50 from the AdTK or AdRGD-Tat8-TK-L, respectively. GFP expression was analysed by flow cytometry. The ratio (AdTL/AdTLRGD) of percentages of GFP-positive cells is represented for each cell line.
The schedule of GCV administration determines the antitumoural outcome of AdRGDTat8-TK-L/GCV therapy
To further evaluate the cancer cell-killing capability of the AdRGDTat8-TK-L, and the influence of GCV administration, we performed a follow-up of tumour growth, applying two different treatment schedules in pre-established BxPC-3 xenografts in nude mice. Tumours of around 100 mm3 were injected on four consecutive days with 2 × 1010 vp per tumour or phosphate-buffered saline (PBS) for the control group. Three days after the last injection a daily dose of 100 mg kg−1 of GCV was administered for 6 consecutive days in the control mice and in one of the viral injected groups. The other viral group only received i.p. injections of PBS. Both treatments, AdRGDTat8-TK-L and AdRGDTat8-TK-L+GCV, resulted in a significant reduction of tumour progression (P<0.001). However, no significant differences were found between the two treated groups (P=0.115), suggesting that the addition of GCV neither favoured nor impaired the antitumoural effect of the replicative adenovirus in vivo (Figure 6a). In a different experiment, the mice received the same viral and GCV dose as previously described, but this time the protocol of administration (virus+GCV) varied. Tumours received two consecutive viral doses of 2 × 1010 vp per tumour, and 3 days later GCV treatment at 100 mg kg−1 per day for 3 days. On days 7 and 8 two additional doses of 2 × 1010 vp per tumour were injected intratumourally and 3 days later GCV treatment was re-administered for 3 more days. The tumours that received the AdRGDTat8-TK-L and GCV stopped growth completely during treatment (day 13), and 5 days later began slowly to grow. At the time of killing, both treated groups showed significantly reduced tumour progression, compared to the control mice (P<0.001). Interestingly, under this protocol, the addition of GCV resulted in a clear benefit. The group receiving the virus and GCV showed a drastically greater reduction in tumour progression than the group that received the replicative adenovirus alone. The differences were found to be statistically significant (AdRGD-Tat8-TK-L+GCV vs AdRGD-Tat8-TK-L+PBS; P=0.0211) (Figure 6b).
In vivo therapeutic models. BxPC-3 and NP-18 pancreatic tumours were developed in the subcutaneous tissue of nude mice. The animals were randomized and treatment was initiated when tumours reached a volume of around 100 mm3 (a) BxPC-3 tumours were injected with phosphate-buffered saline (PBS) or 2 × 1010 vp of AdRGD-Tat8-TK-L for 4 consecutives days (days 1–4). Three days after the last injection (day 7), AdRGD-Tat8-TK-L-injected animals were either left untreated (n=7) or treated with ganciclovir (GCV) (100 mg kg−1) for 6 consecutive days (days 7–12) (n=7). The control group, received the same GCV treatment (n=6). Significance refers to comparisons between the overall growth curves from the control group and the two adenovirus-injected groups. ***P<0.001. (b) BxPC-3 tumours were injected with PBS or 2 × 1010 vp of AdRGD-Tat8-TK-L on days 0–1, and 3 days later (day 4) AdRGD-Tat8-TK-L-injected animals were either left untreated (n=7) or treated with GCV (100 mg kg−1) for 3 consecutive days (days 4–6) (n=6). The control group, received the same GCV treatment (n=6). The protocol was repeated, starting again on day 7 (PBS or 2 × 1010 vp of AdRGD-Tat8-TK-L on days 7–8 and PBS or GCV (100 mg kg−1) on days 11–13). (c) NP-18 tumours were injected with PBS (control group n=5) or 2 × 1010 vp of AdRGD-Tat8-TK-L on days 0–1, and 3 days later (day 4) AdRGD-Tat8-TK-L-injected animals were either left untreated (n=5) or treated with GCV (100 mg kg−1) for 3 consecutive days (days 4–6) (n=5). The protocol was repeated (PBS or 2 × 1010 vp of AdRGD-Tat8-TK-L on days 7–8 and PBS or GCV (100 mg kg−1) on days 11–13). Arrowheads indicate the end point of GCV treatment. Significance refers to comparisons between the overall growth curves from the control group and the two adenovirus-injected groups ***P<0.001, ** P< 0.01 and also between the two adenovirus-injected groups, *P<0.05.
These results indicate that the regimen of replicative viral injection and i.p. GCV administration clearly influences the outcome of the therapeutic response.
The treatment regimen that led to increased antitumoural response by the addition of GCV in BxPC-3 xenografts was then tested in nude mice bearing NP-18 tumours. Mice were randomized in three groups (control, AdRGD-Tat8-TK-L+GCV and AdRGD-Tat8-TK-L+PBS). Tumours from treated groups were injected on days 0 and 1 with 2 × 1010 vp per tumour and 3 days later GCV or PBS was administered for 3 consecutive days. On days 7 and 8 mice received two additional doses of 2 × 1010 vp per tumour, and again 3 days later mice were treated with GCV or PBS for 3 additional days. Similarly to what we observed in BxPC-3 xenografts, the two treated groups displayed a reduction in tumour progression that was statistically significant when compared to the control group (Figure 6c; control vs AdRGD-Tat8-TK-L+GCV, P= 0.0173; control vs AdRGD-Tat8-TK-L+PBS, P=0.0391). However, no statistically significant differences could be observed when comparing the two treated groups (P=0.7410).
Discussion
Previous studies combining virotherapy and TK/GCV suicide gene therapy showed certain discrepancies and raised the issue that there was interference between drug-mediated cell killing and viral replication.20 It was proposed that the balance between GCV-increased cell killing brought about by the production of toxic GCV metabolites and the GCV-induced reduction of cell killing due to impaired viral replication might be critical in determining the outcome of the antitumoural effects of this combined therapy.11 In this study, we have evaluated whether we could avoid, or at least minimize, such proposed interference and trigger antitumoural benefits from the combination of viral lysis and GCV-induced cell killing by arming replicative viruses with the Tat8-TK gene, a modified form of the TK gene, but restricting its expression to late stages of virus replication. Our results show that the treatment with GCV still interfered with viral replication, even though the Tat8-TK gene was controlled by the MLP and expressed at the late stages of viral replication. Previous studies using replicative virus expressing the TK gene at an early stage showed that GCV, at very low doses (0.2 μg ml−1), completely inhibited viral replication in vitro.20 In the current study, with the new virus AdRGDTat8TK-L, a higher dose of GCV was used (10 μg ml−1) and although a reduction in viral replication was detected, it was not completely blocked in any of the cell lines tested. This suggests that expressing TK as a late, as opposed to an early gene might, if nothing more, be less detrimental, and may indeed benefit the antitumoural activity of the AdRGDTat8TK-L/GCV system.
In fact, GCV treatment in three out of four pancreatic tumour cell lines infected with the replicative AdRGDTat8TK-L resulted in an enhanced cytotoxic response compared to that of the cells infected with the virus but not treated with GCV. The magnitude of the difference in improvement of the two forms of treatments varied from one cell line to another. The most beneficial effect was found in the BxPC-3 cell line. However, in the case of NP-18, the addition of GCV clearly reduced the cell-killing capacity of the replicative virus. This is not altogether surprising as it was the cell line that showed the strongest GCV-inhibitory effect on viral replication. Our results suggest that there might be a threshold of GCV-induced viral replication inhibition tolerated by a given cell and when exceeded, combined therapy proves detrimental. It has been proposed that the intracellular accumulation of activated GCV metabolites, not spreading through the gap junctions, could lead to the inhibition of viral replication dominating over viral-mediated oncolysis.21 However, this is not supported by our data since we found the highest reduction of viral replication in NP-18 cells, which are known to have a very good TK/GCV gap junction-mediated bystander effect.22 Most probably the final outcome of the combined therapy would result from the distinct sensitivity of each tumour cell line to death by the Tat8-TK/GCV killing mechanism or viral lysis, and thus from how well the two strategies complement each other. In our models, both BxPC-3 and NP-18 are cell lines high sensitive to TK/GCV, as shown by the low ID50 obtained with the AdTK/GCV. However, the outcome of the combined therapy is very different. Interestingly, BxPC-3 cells seem to accumulate a relatively high number of viral particles inside the cells before cell lysis occurs, as shown in Figure 2b, when compared to NP-18. One could speculate that the addition of GCV into cells filled with viral particles may help spread the virus and GCV metabolites and aid the release of the Tat8-TK protein, which, in turn, may transduce additional neighbouring cells. This would have minimal impact on viral replication and in all would contribute to an increase in the toxicity of the system. In contrast, in the case of NP-18 cells, few viral particles accumulate per cell and the consequences of GCV interfering with viral replication would be far greater than the benefit of its spreading capacity.
Interestingly, the AdRGDTat8TK-L/GCV system showed an increased in vitro cytotoxic effect when compared to a first-generation adenovirus-based AdTK/GCV therapy, regardless of the cell line sensitivity to the TK/GCV system. However, the increased killing capacity observed with the AdRGDTat8TK-L/GCV system varied in each cell line. In NP-18, BxPC-3 and PANC-1 an increased response due to increased viral infectivity could be ruled out, suggesting that the balance between the susceptibility to die by viral lysis or GCV-induced mechanisms might be the determinant. However, in NP-31 the influence of increased infectivity with the RGD virus cannot be discarded and should be considered as an element to partially explain the enhanced effect. It is interesting to highlight that in fact this cell line is highly resistant to die by both viral lysis and GCV-mediated mechanisms, thus infectivity might become more critical in this context. Nevertheless in the four pancreatic models, combined therapy resulted in an increased toxicity with respect to the suicide approach. Clearly, even in the worst scenario, the NP-18 cells, where the presence of GCV was interfering with the effect of the replicative virus, the AdRGDTat8TK-L/GCV system showed itself to be superior to the AdTK/GCV treatment, suggesting the potential benefit of this new virus in clinical usage.
In an in vivo model of s.c. BxPC-3 tumours, we studied the consequences of the administration of GCV on the antitumoural activity of the AdRGDTat8-TK-L virus. Initial studies with the E1b 55 kDa E3-deleted, -attenuated adenovirus carrying the TK gene pointed out that the timing of GCV administration could be important for the anti-neoplastic effect. In fact, the authors observed that the anti-tumour response was greatly improved if GCV treatment was delayed 3 days after viral injection.7 According to that all GCV treatments in the current study were initiated 3 days after viral injection. Interestingly, the protocol of virus+GCV administration determined the outcome of the therapy. When all the viral doses were administered consecutively, followed by a continuous GCV schedule, the group that received virus alone and the group that received both virus and GCV showed a similar effect, with a reduction in tumour progression that was statistically significant when compared to control groups. This indicates that the administration of GCV was neither beneficial nor detrimental. However, following a different protocol in which two short pulses of GCV (3 days per each) were applied after two consecutive viral doses, statistically significant differences between the two treatment groups were observed, with the animals that received GCV showing a greater antitumoural response. The data indicate that the timing of GCV administration is a key factor in overall efficacy. One could hypothesize that short pulses of GCV alternated with the injection of replicative virus might be more beneficial than continuous prodrug exposure after a single injection of virus, since it would facilitate viral spread with minimal disturbance of viral replication and thus trigger an optimum level of cell death both through viral lysis and GCV-induced mechanisms.
In NP-18 tumours, treatment with AdRGDTat8TK-L significantly reduced tumour progression, but the addition of GCV proved to be neither beneficial nor detrimental. Although in vitro observations showed that the cell-killing capacity of the AdRGDTat8TK-L was clearly impaired by the addition of GCV, in vivo, by applying an optimal regimen of virus+GCV, non-counterproductive effects were observed. A possible explanation for this apparent discrepancy could be the fact that GCV doses reaching the tumour might be inferior to the ones used in vitro, and therefore the interference with viral replication would be, if any, minimal.
To summarize, the approach presented herein demonstrates that although the introduction of elements to restrict viral replication to tumour cells would be necessary, the AdRGDTat8TK-L virus has a potent antitumoural activity. Importantly, combination therapy of replicative adenovirus and Tat8-TK/GCV suicide gene therapy results in enhanced antitumoural activity in an in vivo model of pancreatic cancer. Such combination therapy may help overcome the limitations that derive from the heterogeneity of tumours, and the different ways they respond to individual therapy. Lastly, the identification of appropriate treatment schedules for virus+GCV might be critical to determine the final outcome of the combined therapy.
Materials and methods
Generation of AdRGD-Tat8-TK-L
Tat8-TK fusion protein was amplified by PCR, using sense (gcacaattgtactaagcggtgatgtttctgatcagatgggaggtggaggttatggcaggaagaagcggagacaggcttcgtacccctgccatc) and anti-sense (cgtcaattgaaaaataaatttattagttagcctcccccatctcc) primers engineered to contain MfeI restriction sites. The sense primer also contained the acceptor splicing sequence of the viral protein IIIa. The PCR product (1.3 kb) was cloned in pGEM-T vector (Promega, Madison, WI, USA). Confirmation of the correct sequence was performed by direct sequencing of the recombinant plasmid with universal primers T7 and SP6. The cloned sequence was then digested with MfeI and ligated to the pNKFiberRGD plasmid, a plasmid containing the fibre NotI–KpnI fragment of pVK503.23 The ligation product was transformed into JM109 cells and colonies analysed for the Tat8-TK plasmid DNA. Positive clones were then digested with NotI and AflII and co-transformed into Escherichia coli BJ5183, together with the pVK50 plasmid23 (that contains the full-length Ad5 genome), previously linearized with SwaI. Homologous recombination of the free ends of the RGD-Tat8-TK fragment and the homologous viral sequences in the linearized vector generated the plasmid pVK50-RGD-Tat8-TK. This plasmid was digested with PacI and transfected into HEK293 cells with SuperFect transfection reagent (Qiagen, Hilden, Germany), in accordance with the manufacturer's protocol. AdRGD-Tat8-TK-L was harvested, further propagated on HEK293 cells and purified by ultracentrifugation in CsCl gradients, in accordance with the standard protocol. Tat8-TK expression was confirmed by PCR analysis of the viral supernatant and functional transducing units were determined by the hexon protein-staining technique.
Cell lines and viruses
HEK293 cells and human pancreatic tumour cell lines BxPC-3 and PANC-1 were obtained from the American Type Culture Collection (ATCC; Rockville, MD, USA). NP-31 and NP-18 cells were derived from human pancreatic adenocarcinoma biopsies and perpetuated as xenografts in nude mice.24 HEK293, BxPC-3 and PANC-1 cells were maintained in Dulbecco's modified Eagle's medium, supplemented with 7% fetal bovine serum (FBS), penicillin (100 U ml−1), streptomycin (100 mg ml−1), and glutamine (2 mM) (GIBCO-BRL; Life Technologies, Paisley, UK). NP-18 and NP-31 cells were maintained in RPMI 1640 medium supplemented with 10% FBS, penicillin (100 U ml−1), streptomycin (100 mg ml−1) and glutamine (2 mM) (GIBCO-BRL). AdwtRGD,25 AdTL26 and AdTLRGD27 adenoviruses have been previously reported. Replication-defective adenovirus AdTL and AdTLRGD express GFP and firefly luciferase, under the control of the cytomegalovirus promoter.
RT-PCR analysis
Total cellular RNA was prepared from 1 × 106 NP-18 cells with TriPure reagent (Roche Molecular Biochemicals, Mannheim, Germany), in accordance with the manufacturer's protocol. Total RNA (1 μg) from each sample was reverse transcribed with a Retroscript RT kit (Ambion, Austin, TX, USA). cDNA (5 μl) was PCR amplified with three pairs of specific primers for three different genes: TK (TK5′: ctcatcccgccgacct and TK3′: cacgacccgccgccctg), E1A (E1A5′: atcgaagaggtactggctga and E1A3′: cctccggtgataatgacaag) and hexon protein (hexon5′: gccgcagtggtcttacatgcacatc and hexon3′: cagcacgccgcggatgtcaaag). All RT-PCR products were run in a 2% agarose gel stained with ethidium bromide.
Hexon protein staining
Briefly, 100 μl of serial dilutions of the viral stock were plated on 96-well plates, where indicated cells were added. After incubating for 24 h at 37°C, the medium was removed and the cells were fixed for 10 min at −20°C in chilled methanol. After several PBS+1% bovine serum albumin washes, the cells were incubated with the anti-hexon antibody for 2 h at 37°C, again rinsed twice and incubated for 1 h at room temperature with a secondary antibody conjugated to the green fluorochrome, Alexa 488 (adapted from25, 28). Positive cells were viewed directly under a fluorescence microscope (Leica DMR). Images were captured with a digital camera (Spot RT Color; Diagnostic Instruments, Sterling Heights, MI, USA) running SPOT Advanced version 3.2.4.
Virus replication assay
NP-18, NP-31, PANC-1 and BxPC-3 cells were seeded at 5 × 104 cells per well in quadruplicate in 24-well plates and cultured overnight. The next day, cells were infected with AdRGD-Tat8-TK-L at 5 × 103 vp per cell (NP-18, NP-31 and Panc-1 cells) or 500 vp per cell (BxPC-3 cells). Four hours post-infection, the medium was replaced by a complete fresh medium. Twenty-four hours later the cells were incubated, either in the presence or absence of 10 μg ml−1 GCV, for 3 days. Then the cells and supernatants were collected and subjected to three cycles of freeze thawing. Indicated cells were then infected for 24 h, with serial dilutions of total extracts, and the number of viral infective particles was obtained by means of the hexon protein-staining technique.
Cell viability assays
Methylene blue staining: NP-18, NP-31, PANC-1 and BxPC-3 cells were seeded at 5 × 104 cells per well in quadruplicate in 24-well plates and cultured overnight. The next day, NP-31, PANC-1 and BxPC-3 cells were infected with AdRGDTat8-TK-L at 50, 500, 5 × 103, 2.5 × 104 and 5 × 104 vp per cell and NP-18 cells with 0.5, 5, 50, 250 and 500 vp per cell. Four hours post-infection, the viral medium was replaced by complete fresh medium. Twenty-four hours later the cells were incubated, either in the presence or absence of GCV, for 3 days. Then the cells were washed with PBS and stained with 2% methylene blue dye in 50% ethanol for 2 min at room temperature. Several rinses with tap water were used to remove the excess dye, and the culture plates were air dried.
MTT assay: NP-18, NP-31, Panc-1 and BxPC-3 cells were seeded at 3 × 103 cells per well in 96-well plates and cultured overnight. The next day, NP-31, PANC-1 and BxPC-3 cells were infected with AdRGDTat8-TK-L at 50, 500, 5 × 103, 2.5 × 104 and 5 × 104 vp per cell and NP-18 cells with 0.5, 5, 50, 250 and 500 vp per cell. Four hours post-infection, the viral medium was replaced by a complete fresh medium. Twenty-four hours later the cells were incubated, either in the presence or absence of GCV, for 3 days. Cell viability was measured and quantified by a colorimetric assay system, based on the tretrazolium salt MTT (3-[4,5-dimethylthiazol-2-yl]-2,5-diphenyl tetrazolium bromide) (Roche Molecular Biochemicals), following the manufacturer's instructions. Briefly, the cells were incubated for 30 min with 750 ng ml−1 3-[4,5-dimethylthiazol-2-yl]-2,5-diphenyl tetrazolium bromide (MTT, USB Corporation, Cleveland, OH, USA) at standard tissue culture conditions. Formazan blue precipitate was re-suspended in dimethyl sulfoxide and the optical density was measured at 550 nm on a microplate reader spectrophotometer (Versamax, Molecular Devices, Sunnyvale, CA, USA).
Dose–response analysis and ID50 values
NP-18, NP-31, PANC-1 and BxPC-3 cells were seeded in 96-well plates at a density of 3 × 103 cells per well in 96-well plates and cultured overnight. Twenty-four hours later, the cells were infected with AdTK or AdRGDTat8-TK-L, using a dose range of 0 to 3 × 106 vp per cell, in triplicates. Four hours post-infection, the viral medium was replaced by a complete fresh medium. Twenty-four hours later, the cells were incubated, either in the presence or absence of GCV, for 3 days. Cell viability was measured using the MTT colorimetric assay. ID50 values were estimated from dose–response curves by standard non-linear regression, using an adapted Hill Equation.
Adenovirus infections for GFP assay
NP-18, NP-31, PANC-1 and BxPC-3 cells were seeded at a density of 104 cells per well in 96-well plates. Twenty-four hours later, cells were infected with either AdTL or AdTLRGD, at 103 vp per cell, in triplicates. Four hours post-infection, the viral medium was replaced by complete fresh medium. Forty-eight hours later, GFP expression was visualized on a Leica DMR microscope and images were captured with a digital camera (Leica DC 500) and processed on LEICA IM and Adobe Photoshop.
NP-18, NP-31, PANC-1 and BxPC-3 cells were seeded at a density of 2 × 105 cells in 60 mm plates. Twenty-four hours later, cells were infected, in triplicates, with either AdTL or AdTLRGD, at the viral doses corresponding to the ID50 from the AdTK or AdRGDTat8TK-L viruses, respectively. NP-18 (189 or 18 vp per cell ), NP-31 (2169 or 1071 vp per cell), PANC-1 (5647 or 643 vp per cell) and BxPC-3 (182 or 85 vp per cell). Forty-eight hour later cells were trypsinized, resuspended in medium and analysed by flow cytometry (FACScan, Becton Dickinson, CA, USA).
Animal experiments
Male BALB/c nude mice were used in all the in vivo experiments. Mice were hosted five per cage and allowed access to food and water ad libitum. All the animal procedures were previously approved by the Animal Ethics Committee of the Autonomous Government of Catalonia, and performed in accordance with the recommendations for the proper care and use of laboratory animals. For the implantation of the tumour cells, cells were first detached enzymatically from culture plates and counted. BxPC-3 or NP-18 xenografts were developed after the subcutaneous injection of 3 × 106 or 7 × 106 cells, respectively into the flanks of male BALB/c nude mice. Tumour volume was measured every other day and was calculated in accordance with the formula V (mm3)=(longest diameter (mm) × smallest diameter2 (mm2))/2. When the tumours reached a volume of 100 mm3, animals were randomized and tumours were directly injected with the virus (2 × 1010 vp per injection) or vehicle (PBS). GCV (100 mg kg−1) or PBS was administered i.p. daily, for a total of 6 days (consecutive or divided in two independent rounds of 3 days, depending on the experiment), starting 3 days after adenoviral inoculation.
Statistical analysis
Descriptive statistical analysis was performed on SPSS software (SYSTAT software, Inc, Chicago, IL, USA). The results are expressed as mean±s.e.m.
The Mann–Whitney non-parametric test was used for the statistical analysis (two-tailed) of the in vitro studies. P<0.05 was taken as the level of significance.
The in vivo tumour growth curves were drawn with S-PLUS functions. In the tumour growth analyses, repeated measures and tumour location for each mouse were considered nested classification factors. We associated random-effect terms with the animal factor, the day of measurement and the site of nesting of the animal. Hence general linear-mixed models were used to estimate the effects of treatment on tumour growth, taking nested and repeated design into account.29 Such models allowed us to analyse the overall effect, and the effect of each treatment. The estimations of coefficients, and their associated P-values, were based on restricted maximum likelihood. A plot with residual vs fitted values was used to check the assumptions of the model. Using these plots, log transformation of data was used when homocedasticity was observed. Variance function structure was used to model the heterocedasticity of the day-to-day errors. P<0.05 (Bonferroni correction) was considered statistically significant, after performing multiple comparisons of the treated groups.
References
Alemany R, Balague C, Curiel DT . Replicative adenoviruses for cancer therapy. Nat Biotechnol 2000; 18: 723–727.
Nemunaitis J, Ganly I, Khuri F, Arseneau J, Kuhn J, McCarty T et al. Selective replication and oncolysis in p53 mutant tumors with ONYX-015, an E1B-55kD gene-deleted adenovirus, in patients with advanced head and neck cancer: a phase II trial. Cancer Res 2000; 60: 6359–6366.
Vecil GG, Lang FF . Clinical trials of adenoviruses in brain tumors: a review of Ad-p53 and oncolytic adenoviruses. J Neurooncol 2003; 65: 237–246.
Heise C, Lemmon M, Kirn D . Efficacy with a replication-selective adenovirus plus cisplatin-based chemotherapy: dependence on sequencing but not p53 functional status or route of administration. Clin Cancer Res 2000; 6: 4908–4914.
Khuri FR, Nemunaitis J, Ganly I, Arseneau J, Tannock IF, Romel L et al. A controlled trial of intratumoral ONYX-015, a selectively-replicating adenovirus, in combination with cisplatin and 5-fluorouracil in patients with recurrent head and neck cancer [see comments]. 2000; 6: 879–885.
You L, Yang CT, Jablons DM . ONYX-015 works synergistically with chemotherapy in lung cancer cell lines and primary cultures freshly made from lung cancer patients. Cancer Res 2000; 60: 1009–1013.
Wildner O, Morris JC, Vahanian NN, Ford H Jr, Ramsey WJ, Blaese RM . Adenoviral vectors capable of replication improve the efficacy of HSVtk/GCV suicide gene therapy of cancer. Gene Therapy 1999; 6: 57–62.
Wildner O, Blaese RM, Morris JC . Therapy of colon cancer with oncolytic adenovirus is enhanced by the addition of herpes simplex virus-thymidine kinase. Cancer Res 1999; 59: 410–413.
Wildner O, Morris JC . The role of the E1B 55 kDa gene product in oncolytic adenoviral vectors expressing herpes simplex virus-tk: assessment of antitumor efficacy and toxicity. Cancer Res 2000; 60: 4167–4174.
Morris JC, Wildner O . Therapy of head and neck squamous cell carcinoma with an oncolytic adenovirus expressing HSV-tk. Mol Ther 2000; 1: 56–62.
Lambright ES, Amin K, Wiewrodt R, Force SD, Lanuti M, Propert KJ et al. Inclusion of the herpes simplex thymidine kinase gene in a replicating adenovirus does not augment antitumor efficacy. Gene Therapy 2001; 8: 946–953.
Hakkarainen T, Hemminki A, Curiel DT, Wahlfors J . A conditionally replicative adenovirus that codes for a TK-GFP fusion protein (Ad5Delta24TK-GFP) for evaluation of the potency of oncolytic virotherapy combined with molecular chemotherapy. Int J Mol Med 2006; 18: 751–759.
Cascante A, Huch M, Rodríguez LG, González JR, Costantini L, Fillat C . Tat8-TK/GCV suicide gene therapy induces pancreatic tumor regression in vivo. Hum Gene Ther 2005; 16: 1377–1388.
Garcia-Castro J, Martínez-Palacio J, Lillo R, García-Sánchez F, Alemany R, Madero L et al. Tumor cells as cellular vehicles to deliver gene therapies to metastatic tumors. Cancer Gene Ther 2005; 12: 341–349.
Esandi MC, van Someren GD, Vincent AJ, van Bekkum, DW, Valerio D, Bout A et al. Gene therapy of experimental malignant mesothelioma using adenovirus vectors encoding the HSVtk gene. Gene Therapy 1997; 4: 280–287.
Smitt PS, Driesse M, Wolbers J, Kros M, Avezaat C . Treatment of relapsed malignant glioma with an adenoviral vector containing the herpes simplex thymidine kinase gene followed by ganciclovir. Mol Ther 2003; 7: 851–858.
Vincent AJ, Esandi MC, Avezaat CJ, Vecht CJ, Sillevis Smitt P, van Bekkum DW et al. Preclinical testing of recombinant adenoviral herpes simplex virus-thymidine kinase gene therapy for central nervous system malignancies. Neurosurgery 1997; 41: 442–451; discussion 451–442.
Suzuki K Fueyo J, Krasnykh V, Reynolds PN, Curiel DT, Alemany R . A conditionally replicative adenovirus with enhanced infectivity shows improved oncolytic potency. Clin Cancer Res 2001; 7: 120–126.
Carrio M, Romagosa A, Mercade E, Mazo A, Nadal M, Gómez-Foix AM et al. Enhanced pancreatic tumor regression by a combination of adenovirus and retrovirus-mediated delivery of the herpes simplex virus thymidine kinase gene. Gene Therapy 1999; 6: 547–553.
Rogulski KR, Wing MS, Paielli DL, Gilbert JD, Kim JH, Freytag SO . Double suicide gene therapy augments the antitumor activity of a replication-competent lytic adenovirus through enhanced cytotoxicity and radiosensitization. Hum Gene Ther 2000; 11: 67–76.
Chu RL, Post DE, Khuri FR, Van Meir EG . Use of replicating oncolytic adenoviruses in combination therapy for cancer. Clin Cancer Res 2004; 10: 5299–5312.
Carrio M, Mazo A, López-Iglesias C, Estivill X, Fillat C . Retrovirus-mediated transfer of the herpes simplex virus thymidine kinase and connexin26 genes in pancreatic cells results in variable efficiency on the bystander killing: implications for gene therapy. Int J Cancer 2001; 94: 81–88.
Dmitriev I, Krasnykh V, Miller CR, Wang M, Kashentseva E, Mikheeva G et al. An adenovirus vector with genetically modified fibers demonstrates expanded tropism via utilization of a coxsackievirus and adenovirus receptor-independent cell entry mechanism. J Virol 1998; 72: 9706–9713.
Villanueva A, Garcia C, Paules AB, Vicente M, Megías M, Reyes G et al. Disruption of the antiproliferative TGF-beta signaling pathways in human pancreatic cancer cells. Oncogene 1998; 17: 1969–1978.
Majem M, Cascallo M, Bayo-Puxan N, Mesia R, Germa JR, Alemany R . Control of E1A under an E2F-1 promoter insulated with the myotonic dystrophy locus insulator reduces the toxicity of oncolytic adenovirus Ad-Delta24RGD. Cancer Gene Ther 2006; 13: 696–705.
Alemany R, Curiel DT . CAR-binding ablation does not change biodistribution and toxicity of adenoviral vectors. Gene Therapy 2001; 8: 1347–1353.
Bayo-Puxan N, Cascallo M, Gros A, Huch M, Fillat C, Alemany R . Role of the putative heparan sulfate glycosaminoglycan-binding site of the adenovirus type 5 fiber shaft on liver detargeting and knob-mediated retargeting. J Gen Virol 2006; 87: 2487–2495.
Bewig B, Schmidt WE . Accelerated titering of adenoviruses. Biotechniques 2000; 28: 870–873.
Pinheiro JC, Bates DM . Mixed-Effects Models in S and S-PLUS. Springer-Verlag: New York, 2000.
Acknowledgements
This was supported by a grant from the Spanish Ministry of Education and Science, BIO2005–08682-C03–02/01 and received partial support from the Generalitat de Catalunya SGR0500008 and European Commission Theradpox contract LSHB-CT-2005–018700. A Cascante was supported by a pre-doctoral fellowship (FPU) granted by the Spanish Ministry of Education and Science, D Abate-Daga was a pre-doctoral fellow of the Fundación Carolina and Laura Garcia-Rodríguez was a pre-doctoral fellow (FI) of the Generalitat de Catalunya.
Author information
Affiliations
Corresponding author
Rights and permissions
About this article
Cite this article
Cascante, A., Abate-Daga, D., Garcia-Rodríguez, L. et al. GCV modulates the antitumoural efficacy of a replicative adenovirus expressing the TAT8-TK as a late gene in a pancreatic tumour model. Gene Ther 14, 1471–1480 (2007). https://doi.org/10.1038/sj.gt.3303008
Received:
Revised:
Accepted:
Published:
Issue Date:
DOI: https://doi.org/10.1038/sj.gt.3303008
Keywords
- replicative adenovirus
- suicide systems
- thymidine kinase
- ganciclovir
- pancreatic cancer
- major late promoter
Further reading
-
Translational reprogramming in tumour cells can generate oncoselectivity in viral therapies
Nature Communications (2017)
-
Codon optimization of the adenoviral fiber negatively impacts structural protein expression and viral fitness
Scientific Reports (2016)
-
Oncolytic virotherapy for urological cancers
Nature Reviews Urology (2016)
-
MiR-148a- and miR-216a-regulated Oncolytic Adenoviruses Targeting Pancreatic Tumors Attenuate Tissue Damage Without Perturbation of miRNA Activity
Molecular Therapy (2014)
-
GALV expression enhances the therapeutic efficacy of an oncolytic adenovirus by inducing cell fusion and enhancing virus distribution
Gene Therapy (2012)





