Abstract
Besides its matrix metalloproteinases inhibitory activity, TIMP-1 exhibits other biological activities such as cell survival and proliferation. The intracellular signalling pathway elicited by TIMP-1 begins to be elucidated. We have shown previously that the caspase-3 and the p38α MAP kinase were activated during TIMP-1-induced UT-7 cells erythroid differentiation. In this study, we demonstrated that TIMP-1 differentiating effect can be extended to the IL-3-dependent myeloid murine 32D cell line and human erythroid progenitors derived from cord blood CD34+ cells. By performing small interfering RNA transfection and using chemical inhibitors, we evidenced that caspase-3 was involved in TIMP-1 differentiating effect. We then identified the MEKK1 kinase as a caspase-3 substrate and demonstrated that the MEKK1/MEK6/p38α pathway was activated downstream the caspase-3 in TIMP-1-induced hematopoietic differentiation.
Introduction
Tissue inhibitors of metalloproteinases (TIMPs) are natural inhibitors of matrix metalloproteinases (MMPs) involved in maintenance of the extracellular matrix integrity. Four TIMPs currently characterized in humans are expressed in various cell types such as hematopoietic cells and keratinocytes.1 As natural inhibitors of MMPs, TIMPs are involved in both normal and pathological events including invasion and angiogenesis.2 Besides their MMPs inhibitory activity, TIMPs and in particular TIMP-1 exhibit other biological functions in cell survival, differentiation and proliferation.3 TIMP-1 has first been described for its erythroid potentiating activity and then proposed as an important regulator of erythropoiesis4 able to stimulate the proliferation of K562 leukemia cells5 and both early and late erythroid committed stem cells from human bone marrow (BM).6 However, Hayakawa et al.7 have demonstrated that TIMP-1 also exhibited mitogenic activity in other cells and proposed TIMP-1 as a new cell-growth factor. In the BM, the fate and the lineage commitment of hematopoietic progenitors are supported by cytokines, growth factors and cell adhesion molecules produced by stroma cells.8 Erythropoietin (Epo) accelerates the cell differentiation process and allows the cells to become definitively committed to the erythroid lineage. Epo-induced erythroid differentiation implies several intracellular pathways and, recently, caspases have been demonstrated to be transiently activated during this process.9, 10
Recently, a new function has been described for TIMP-1 which regulated cell differentiation of B cell lineage.11 Although the TIMP-1 receptor has not yet been characterized, there is a growing body of evidence that TIMP-1 was able to activate intracellular signalling pathways.3 We have previously reported that TIMP-1 induced erythroid UT-7 cell differentiation through activation of the p38 MAP kinase.12 The p38 MAP kinase family is represented by four isoforms in mammals and both p38α and p38δ isoforms are activated during the late differentiation stage of primary erythroid progenitors.13 The p38 MAP kinases are selectively activated by MAP kinase kinases (MAPKK or MEK). The cloned kinases MEK3 and MEK6 phosphorylate and activate p38 without activating ERK or JNK.14 Moreover, MEK6 can form stable complexes with the p38α isoform.15 The MEKs are themselves activated by MEK kinases (MEKK) of which four isoforms have been identified to date and their activation requires both phosphorylation and proteolytic cleavage.16, 17 We demonstrated here that TIMP-1 differentiating activity can be extended to myeloid cells as well as normal erythroid progenitors derived from CD34+cells. We detailed the TIMP-1 intracellular signalling pathway and reported the involvement of caspase-3 upstream MEKK1/MEK6/p38α pathway.
Results
TIMP-1 induces differentiation of two hematopoietic cell types
All experiments were performed with 5 ng/ml TIMP-1 because we have previously reported that TIMP-1-induced UT-7 cell erythroid differentiation in a dose-dependent manner with a maximal effect at this concentration. To confirm the TIMP-1 differentiating activity evaluated by benzidine staining of hemoglobinized UT-7 cells (Figure 1a), TIMP-1 effect was examined on the mRNA level of α-globin, a protein specifically expressed during erythroid differentiation. The α-globin mRNA level was significantly increased in TIMP-1-treated UT-7 cells (Figure 1b). We also used another TIMP-1-sensitive cell line, the IL-3-dependent mouse myeloid 32D cell line. Differentiation of these cells was evaluated by Nitro Blue Tetrazolium (NBT) test and mRNA expression of CD14 and CD11b, two myeloid differentiation markers. The 32D differentiated cell ratio was significantly increased in TIMP-1 assay (Figure 1a) and CD14 and CD11b mRNA were expressed in TIMP-1-treated cells (Figure 1b).
TIMP-1 induces hematopoietic cell differentiation. (a) Serum- and growth factor-deprived UT-7 and 32D cells were incubated with 5 ng/ml TIMP-1 for 24 h. UT-7 erythroid and 32D myeloid cells were respectively evaluated by (a) benzidine staining and NBT coloration and (b) α-globin, CD14 and CD11b mRNA expression with s26 as control (n=3; **P< 0.02).
Caspase-3 activation is crucial for TIMP-1-induced hematopoietic differentiation
The fact that caspase-3 was transiently activated during Epo-induced differentiation of erythroid progenitors raised the question of its involvement in TIMP-1 differentiating activity. To investigate this possibility, we used z-DQMD-fmk, a specific inhibitor that blocks the initial cleavage of procaspase-3. Addition of 50 μM z-DQMD-fmk totally counteracted TIMP-1 differentiating effect in both cell types (Figure 2a and b). We then examined caspase-3 activation and first analyzed the procaspase-3 proteolytic cleavage by immunoblotting. We showed that TIMP-1 induced the production of a cleaved caspase-3 fragment visualized at 17 kDa and this cleavage was totally abolished by z-DQMD-fmk in the two cell types (Figure 3a). Moreover, the caspase-3 activity was evaluated for its ability to cleave the fluorogenic peptide Ac-DEVD-AMC that mimics the enzyme target site. The caspase-3 proteolytic activity was significantly elevated in TIMP-1-stimulated cells and totally blocked by z-DQMD-fmk (Figure 3b). We further performed cell transfection with small interference RNA (siRNA) targeting the caspase-3. These siRNA were first tested for their capacity to abolish caspase-3 expression as compared to siRNA negative control (sncRNA). The caspase-3 mRNA expression was totally inhibited by siRNA whereas it was not affected by sncRNA in both UT-7 and 32D cells as compared to nontransfected cells (NT) (Figure 4a). In addition, TIMP-1 differentiating activity was dramatically inhibited in siRNA-transfected cells (Figure 4b and c). In all the experiments, the percentage of apoptotic cell number did not increase after 24 h incubation with TIMP-1 (UT-7 cells: 5.4%±1.9%; 32D cells: 6.0±1.8%).
Caspase-3 inhibition prevents TIMP-1-induced hematopoietic differentiation. Serum- and growth factor-deprived UT-7 and 32D cells were incubated for 24 h with 5 ng/ml TIMP-1 and 50 μM z-DQMD-fmk or methanol as vehicle control. Hematopoietic differentiation was evaluated by (a) benzidine staining and NBT coloration (n=3; **P< 0.02, ***P< 0.01) and (b) α-globin, CD14 and CD11b mRNA expression with s26 as control.
Caspase-3 is activated in TIMP-1-treated cells. Serum- and growth factor-deprived UT-7 and 32D cells were incubated with 50 μM z-DQMD-fmk or methanol as vehicle control for 30 min and then stimulated with 5 ng/ml TIMP-1 for 5 min. (a) Western blot analysis was realized with anti-caspase-3 cleaved large fragment antibodies. The blot was reprobed with β-actin antibodies as control. (b) Caspase-3 proteolytic activity was measured in vitro and expressed as fluorescence arbitrary units (n=3; *P< 0.05, **P< 0.02, ***P< 0.01).
Caspase-3 expression is essential for TIMP-1-induced UT-7 and 32D cell differentiation. Serum- and growth factor-deprived UT-7 and 32D cells were electroporated in presence of 100 nM either siRNA targeting caspase-3 (si) or sncRNA (snc). (a) Caspase-3 mRNA expression was evaluated by RT-PCR with s26 as a control. Expression of mRNA caspase-3 was evaluated in NT as control. (b) Transfected UT-7 and 32D cells were incubated with 5 ng/ml TIMP-1 for 18 h and cell differentiation was evaluated by benzidine staining and NBT coloration (n=3; *P< 0.05, **P< 0.02, ***P< 0.01) or (c) α-globin or CD14 and CD11b mRNA expression was studied by RT–PCR and compared with s26 as control.
TIMP-1 induces CD34+ progenitor erythroid differentiation via caspase-3 activation
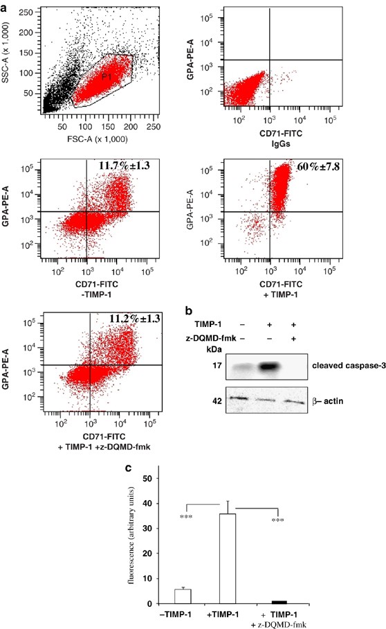
We then questioned if the TIMP-1 differentiating activity could be extended to primary cells such as progenitors derived from CD34+ cells. CD34+ cells were isolated from human cord blood and their differentiation to the erythroid lineage was checked by evaluating the simultaneous expression of transferrin-receptor CD71 and glycophorin A (GPA) by flow cytometry (Figure 5a). The ratio of GPA+/CD71+ cells was significantly increased in cells treated with 100 ng/ml TIMP-1 as compared to cells cultured in absence of TIMP-1. The used TIMP-1 concentration was determined as being the more efficient in this type of cells. To complete our investigation on the role of caspase-3, CD34+ cells were cultured with z-DQMD-fmk and TIMP-1. The ratio of GPA+/CD71+ cells was significantly decreased in cells treated with z-DQMD-fmk as compared to cells cultured in absence of inhibitor (Figure 5a). In addition, progenitor incubation with TIMP-1 leaded to procaspase-3 cleavage and increase of caspase-3 activity. TIMP-1 effect was totally blocked by z-DQMD-fmk (Figure 5b and c).
TIMP-1 induces erythroid differentiation of CD34+ cells. CD34+ progenitors were cultured with SCF, IL-3 and IL-6 for 7 days and further cultured for 7 days with SCF, IL-6 and with or without 100 ng/ml TIMP-1. 50 μ M z-DQMD-fmk or methanol as vehicle control was added during the second 7-day period of incubation. (a) Both GPA and CD71 expression were analyzed by flow cytometry. (b) Western blot analysis of the procaspase-3 cleavage (c) caspase-3 proteolytic activity. Results are expressed as fluorescence arbitrary units (n=3; *P< 0.05, **P< 0.02, ***P< 0.01)
MEKK1 is a caspase-3 substrate in TIMP-1-induced hematopoietic differentiation
We then investigated the caspase-3 substrate and MEKK1 appears as a good candidate because it contains a DEVD protease cleavage sequence for caspase-3 like proteases.17 MEKK1 was expressed in both UT-7 and 32D cells at the predicted molecular weight of 195 kDa (Figure 6a). Following cell stimulation with TIMP-1, a cleaved MEKK1 72kDa fragment was produced and 50 μM z-DQMD-fmk prevented TIMP-1-induced cleavage (Figure 6a). Similar results were observed in 32D cells and suggested that MEKK1 might be a caspase-3 substrate in both UT-7 and 32D cells. We then explored MEKK1 activity for its ability to phosphorylate exogenous MEK6 in presence of [γ−32P] ATP. The level of phosphorylated MEK6 was significantly increased in TIMP-1-stimulated UT-7 and 32D cells and the caspase-3 inhibitor prevented TIMP-1 effect (Figure 6b).
The MEKK1 kinase is activated in TIMP-1-stimulated cells. Serum- and growth factor-deprived UT-7 and 32D cells were incubated with 50 μ M z-DQMD-fmk or methanol as vehicle control for 30 min and then stimulated with 5 ng/ml TIMP-1 for 5 min. (a) Western blot analysis with anti-MEKK1 C-terminal domain antibodies. (b) Anti-MEKK1 immunoprecipitates were mixed with immunoprecipitated MEK6 from unstimulated cells in presence of 10 μCi [γ-32P]ATP. Phosphorylated proteins were analyzed by autoradiography. (c) Cells were immunoprecipitated with anti-MEKK1 antibodies or anti-MEK6 antibodies and proteins were analyzed by Western blotting.
TIMP-1-induced hematopoietic differentiation involves the MEKK1/MEK6/p38α pathway.
To evaluate the hypothesis that MEK6 could be the MEKK1 substrate in TIMP-1 signalling pathway, we examined the ability of MEK6 to associate with MEKK1. Coimmunoprecipitation experiments showed that MEK6 was associated with cleaved MEKK1 in anti-MEKK1 immunoprecipitates obtained from TIMP-1-stimulated cells, and reverse experiments showed that cleaved MEKK1 was immunodetected in anti-MEK6 immunoprecipitates obtained from TIMP-1-stimulated cells (Figure 6c).
We then focused on MEK6 and first examined its phosphorylation status (Figure 7a). TIMP-1 triggered MEK3/6 phosphorylation in UT-7 and 32D cells and reprobing the blot evidenced that the phosphorylated protein was MEK6 as no protein was immunodetected with anti-MEK3 antibodies (data not shown). To confirm the role of MEK6, cells were transfected with cDNA encoding a MEK6 mutant (D/A), unable to phosphorylate p3818 (Figure 7b). Cotransfection with an empty vector (EV) as control and with pEGFP revealed that 70% cells were transfected. TIMP-1-induced α-globin or CD14 and CD11b transcript expression was abolished in MEK6 (D/A) transfected cells as compared to NT or cells transfected with the empty vector. We then hypothesized that p38α could be a MEK6 substrate in TIMP-1 signalling pathway (Figure 7c). Coimmunoprecipitation experiments allowed the detection of the p38α isoform in MEK6 immunoprecipitates obtained from TIMP-1-stimulated UT-7 and 32D cells. Reverse experiments confirmed that MEK6 was associated with p38α in TIMP-1-stimulated cells. All these results demonstrate the involvement of MEKK1/MEK6/p38α pathway downstream MEKK1 in TIMP-1-induced hematopoietic differentiation. We thus studied the caspase-3 control upstream MEK6 and p38α. TIMP-1-induced MEK6 and p38α phosphorylation were inhibited by z-DQMD-fmk (Figures 7a and 8a) and cell transfection with siRNA targeting the caspase-3 (Figure 8b).
TIMP-1-induced hematopoietic differentiation involves MEK6. (a) Serum- and growth factor-deprived UT-7 and 32D cells were stimulated with 5 ng/ml TIMP-1 for 5 min. Western blot analysis with anti-phospho-MEK3/6 (P-MEK3/6) antibodies. The blot was then reprobed with anti-MEK6 antibodies. (b) UT-7 and 32D cells were transiently cotransfected with pEGFP and the cDNA encoding the MEK6 (D/A) mutant or an EV and then incubated with 5 ng/ml TIMP-1 for 18 h. Cell differentiation was evaluated by α-globin mRNA expression in UT-7 cells and by CD14 mRNA expression in 32D cells. Expression of α-globin and CD14 mRNA was evaluated in nontransfected (NT) cells as control. (c) Growth-factor deprived UT-7 and 32D cells were stimulated with 5 ng/ml TIMP-1 for 5 min. Cell lysates were immunoprecipitated with anti-MEK6 antibodies or anti-p38 antibodies and analyzed by Western blotting with anti-MEK6 or anti-p38α antibodies.
TIMP-1-induced hematopoietic differentiation involves p38α. (a) Serum- and growth factor-deprived UT-7 and 32D cells were stimulated with 5 ng/ml TIMP-1 for 5 min. Western-blot analysis with anti-phospho-p38 (P-p38) antibodies. The blot was then reprobed with anti-p38α antibodies. (b) siRNA caspase-3 or snc RNA-transfected cells were stimulated with 5 ng/ml TIMP-1 for 5 min and whole cell extracts were analyzed by Western blotting with anti-phospho-MEK3/6 (P-MEK3/6) or anti-phospho-p38 (P-p38) antibodies. The blot was then reprobed with anti-MEK6 or with anti-p38α antibodies.
Discussion
In the BM microenvironment, TIMP-1 has been proposed as a bifunctional protein through maintenance of the BM matrix integrity by regulating MMP activities on the one hand and erythroid progenitor cell proliferation on the other.4 To what extent the pleiotropic effects of TIMP-1 produced in the hematopoietic microenvironment influence normal hematopoiesis and/or the development of hematological malignancies remains unknown. Our results attempt to evidence that TIMP-1, as a BM microenvironment constituent, is involved in the erythroid cell physiology. Indeed, we have previously reported that Epo regulated TIMP-1 production at the transcriptional level19 and TIMP-1 rescued UT-7 and 32D cells from apoptosis induced by growth factor removal.20 In addition, we highlight here a new role for TIMP-1 in promoting differentiation of erythroid UT-7 and myeloid 32D cells as well as human erythroid progenitors. A similar differentiation-promoting activity was recently characterized in Burkitt lymphoma cells, in which TIMP-1 was able to induce plasmacytic/plasmablastic differentiation.11 Nevertheless, controversial results appeared between erythroid and B cell lineages as TIMP-1 overexpression inhibited M1 myeloblast differentiation.21 It is important to be precise that TIMP-1 exhibited its differentiating activity in absence of any growth factor, reinforcing the idea that TIMP-1 plays an active role in the hematopoietic BM microenvironment. Identification of the intracellular signalling pathways activated by TIMP-1 could represent an interesting challenge to understand TIMPs biology.
We report that caspase-3 was involved in TIMP-1-induced differentiation of hematopoietic cells but the involvement of caspase-3 raises the question whether cells undergo differentiation with or without apoptosis. In our experiments, the apoptotic cell ratio in TIMP-1-incubated cells did not increase throughout the culture (data not shown), and we have previously reported that TIMP-1 alone promoted erythroid UT-7 and myeloid 32D cell survival.20 So our results rule out the possibility that caspase-3 activation was the result of a proapoptotic stimulus triggered by TIMP-1. In addition, caspase-3 activity was essential during differentiation of various cells such as monocytes, osteoblasts and platelets.22, 23, 24 In erythroblasts, caspase-3 was transiently activated during the earlier stages of differentiation.9, 10 The nonapoptotic processes controlled by caspase-3 require the cleavage of selected targets different from those associated with proapoptotic processes.25 Our results indicate that the MEKK1 kinase is a caspase-3 substrate and TIMP-1-induced hematopoietic differentiation involves the MEKK-1/MEK6/p38α pathway. Even if the p38 signalling pathway was activated in a variety of cellular responses, there is evidence which illustrates the distinct functions of the different p38 isoforms.18 Among the four p38 isoforms, p38α and/or p38β were found to play an important role during differentiation of several cell types15 and, in particular, the p38α pathway was necessary and sufficient for SKT6 erythroid cells and primary erythroid progenitors differentiation.13, 26 Our previous results reported the role of the p38 and our present study confirms the role of the isoform p38α in TIMP-1-promoted hematopoietic cell differentiation.
Normal but also malignant hematopoietic cells express and secrete TIMP-1 and a disturbance of normal regulatory mechanisms in the BM microenvironment is evident in several hematological disorders.27 As larger amounts of TIMP-1 are secreted by megakaryoblastic and erythroleukemic cells, variations of TIMP secretion by leukemic cells could explain some abnormalities detected in the BM of patients. The set of our data strengthens the role of TIMP-1 in hematopoiesis and reinforces the idea that TIMP-1 may be one of the regulatory factors of the erythropoietic inductive BM microenvironnement but also another important actor in some hematological disorders. Further investigations are needed to understand the autocrine role of TIMP-1 in the development of these hematological disorders. Elucidation of the signalling pathways activated by TIMP-1 and relevant to erythroid cell survival and differentiation could represent a new approach in the development of potential therapeutic agents.
Materials and methods
Reagents
Human recombinant TIMP-1, z-VAD-fmk and Ac-DEVD-AMC were purchased from Calbiochem (Fontenay Sous Bios, France). Human purified recombinant Epo (specific activity of 120 000 U/ml) was from Roche Molecular Biochemicals (Meylan, France). α-Minimal essential (α-MEM) and Iscove's modified Dulbecco's (IMDM) media were purchased from Life Technologies, Inc (Cergy Pontoise, France). Lymphocyte separation medium was from Eurobio (Les Ulis, France). StemSep Human CD34 positive selection cocktail, StemSep Magnetic Colloid and bovine serum albumin (BSA), insulin and transferrin (BIT) 9500 were purchased from Stem Cell Technologies (Grenoble, France). Anti-phospho-p38, phospho-MEK3/6, p38α and caspase-3 antibodies were purchased from Cell Signaling Technology (St Quentin en Yvelines, France). Anti-MEK6 and MEKK1 antibodies were from Santa Cruz Biotechnologies (Le Perray en Yvelines, France). Anti-CD71-fluorescein isothiocyanate (FITC) and anti-CD235a-R-PE were purchased from BD Biosciences (Le Pont de Claix, France). The cDNA encoding the mutant MEK6 was a generous gift of Pr.A.Nebreda (EMBL, Heidelberg, Germany). Duofect transfection system was from Q-BIOgene (Illkirch, France). RNeasy Mini kits were from Qiagen (Courtaboeuf, France). [γ−32P]ATP was from Amersham Pharmacia Biotech (Orsay, France). Small interference 21 nucleotides long RNA were synthesized chemically and purified by HPLC were from Eurogentec (Seraing France). MS MACS columns were from Miltenyi Biotech (Paris, France). All others reagents were purchased from Sigma-Aldrich (St Quentin, Fallavier, France).
Cell culture and stimulation
The UT-7 Epo-dependent cells were cultured in α-MEM containing 10% (v/v) fetal calf serum (FCS), 2 mM L-glutamine and 0.5 U/ml Epo. Before each experiment, cells were serum- and Epo-deprived by incubating overnight in IMDM supplemented with 2% (w/v) deionized BSA, 2 mM L-glutamine and 20 μg/ml human holo-transferrin. To study erythroid differentiation, cells were incubated in the same medium with 5 ng/ml TIMP-1 for 24 h, and hemoglobinized cells were counted after benzidine staining associated with trypan blue exclusion28 and α-globin mRNA expression was measured by reverse transcriptase polymerase chain reaction (RT-PCR). The myeloid murine 32D IL-3-dependent cells were cultured in α-MEM containing 10% (v/v) FCS, 2 mM L-glutamine and 4% WEHI conditioned media as a source of IL-3. Before each experiment, cells were serum- and WEHI-deprived and maintained 4 h in IMDM supplemented with 2% (w/v) deionized BSA, 2 mM L-glutamine and 20 μg/ml human holotransferrin. To study myeloid differentiation, cells were incubated in the same culture medium with 5 ng/ml TIMP-1 for 24 h and differentiated cells were counted after NBT coloration,29 CD14 and CD11b expression were analyzed by RT–PCR. To study signal transduction, UT-7 and 32D cells (1 × 106cells/ml) were incubated in IMDM with 5 ng/ml TIMP-1 for 5 min at 37°C and the reaction was stopped by adding ice-cold phosphate-buffered saline (PBS) containing 50 μ M Na3VO4.
Purification and amplification of human erythroid progenitors
Cord blood samples from healthy volunteers, after their consent was received, were collected into dry bottles containing sodium heparin and diluted in PBS containing 0.8% BSA. Mononuclear cells were isolated on a Ficoll gradient, washed twice in PBS and were subjected to a CD34+ immunomagnetic bead separation system with Minimacs columns. CD34+ cells (5 × 105 cells/ml) were incubated in IMDM containing 15% (v/v) BIT 9500, 1% (v/v) L-glutamine, 50 μM β-mercaptoethanol, 10 ng/ml IL-3, 10 ng/ml IL-6 and 25 ng/ml stem cell factor (SCF) and placed at 37°C in a 5% CO2 atmosphere for 7 days. The resulting cells were placed in the same medium supplemented with 10 ng/ml IL-6, 25 ng/ml SCF and with or without 100 ng/ml TIMP-1 for an additional 7 day period to induce erythroid differentiation. Cells were diluted to a concentration of 2 × 105 cells/ml every 2 or 3 days by adding fresh medium.
Whole cell extracts, immunoprecipitation and Western blot
After stimulation, cells were washed twice with PBS containing 50 μM Na3VO4 then pelleted and solubilized by adding 80 μl Laemmli buffer. Samples were analyzed by 10% (v/v) sodium dodecyl sulfate–polyacrylamide gel electrophoresis (SDS–PAGE) followed by Western blotting.21
In vitro MEKK1 assay
Anti-MEKK1 immunoprecipitates were incubated for 15 min at 30°C in 100 μl kinase buffer (25 mM Hepes, pH 7.4, 2 mM MnCl2, 10 mM MgCl2, 0.5 mM Na3VO4 and 25 mM ATP) containing 10 μCi [γ-32P]ATP. The reaction was initiated by addition of MEK6 immunoprecipitated from unstimulated cells and stopped by addition of Laemmli buffer 3 × . The samples were analyzed by 10% SDS–PAGE followed by autoradiography.
Caspase-3 activity
Protein concentration in the cell lysates was evaluated by bicinchiconic acid protein assay. Ten micrograms of proteins of the cell lysate was incubated with 20 μ M Ac-DEVD-AMC in 200 μl lysis buffer supplemented with 1 mM MgCl2, 1 mM ethylene glycol bis(β-aminoethyl ether)-N,N,N’,N’tetraacetic acid and 2 mM dithiothreitol. After incubation at 37°C for 2 h, fluorescence intensity was measured with a spectrofluorometer (excitation 380 nm, emission 460 nm).
Transient transfection
Transient transfection with cDNA encoding dominant-negative MEK6 (D/A) (Asp 197 changed to Ala) in pEFmLink expression vector was performed using DuoFect transfection system. The pEFmLink-MEK6 (D/A) plasmid (1 μg) was cotransfected with 1 μg enhanced green fluorescent protein plasmid (pEGFP). In control experiments, pEGFP was cotransfected with an empty vector pBK-CMV phagemid of 4512 bp. After 4 h incubation, culture medium was added to the transfection complexes.
siRNA transfection
Sense siRNA sequence was 5′-AGUGAAGCAAAUCAGAAACdTdT-3′ and anti-sense siRNA was 5′-GUUUCUGAUUUGCUUCACUdTdT-3′. Cells in exponential phase of proliferation were washed twice with Opti-MEM and resuspended to a final concentration of 1 × 106 cells/ml in the same medium. Subsequently, cell suspension (0.4 ml) was mixed with 100 nM double-stranded RNA (ds-RNA) and electroporated with a Biorad apparatus. Silencer negative control siRNA (snc-RNA) was used as negative control under similar conditions (100 nM).
Reverse transcriptase polymerase chain reaction
Complementary DNA was synthesized using the reverse transcription system according to the supplier's instructions with the primers: α-globin sense (5′-TGGGGTAAGGTCGGCGCGCA-3′) and antisense (5′-TGCACCGCAGGGGTGAACTC-3′), CD14 sense (5′-TAAAGGACTGCCAGCCAAGC-3′) and antisense (5′-AGCCAAGGCAGTTTGAGTGC-3′), CD11b sense (5′-CCAAGACGATCTCAGCATCA-3′) and antisense (5′-TAGCAGGAAAGATGGGATG-3′), caspase-3 sense (5′-TTTTTCAGAGGGGATCGTTG-3′) and antisense (5′-CGGCCTCCACTGGTATTTTA-3′). PCR was performed by using Taq DNA polymerase for 25 cycles under the following conditions: 95°C, 30 s; 60°C, 30 s; 72°C, 60 s. PCR products were analyzed by 2% agarose gel electrophoresis.
Flow cytometry
Erythroid differentiation of CD34+ cells was evaluated by flow cytometry using both monoclonal anti-CD71-FITC and anti-CD235a-R-phycoerythrin (R-PE) antibodies. Cells were washed and resuspended in PBS containing 0.5% BSA and sorted using a FACS-Vantage (Becton Dickinson, Le Pont de Claix, France). The quantitative evaluation of cell populations was performed using a computer-based program (Cell Quest, Becton Dickinson, Le Pont de Claix, France).
Statistics
Mean values of triplicate determinations were given with standard errors of the mean (s.e.m.). The statistical significance of differences was calculated using Student's t-test. P-values referring to corresponding controls are indicated in the figure legends (*P< 0.05, **P< 0.02, ***P< 0.01).
References
Gomez DE, Alonso DF, Yoshiji H, Thorgeirsson UP . Tissue inhibitors of metalloproteinases: structure, regulation and biological functions. Eur J Cell Biol 1997; 389: 77–81.
Fassina G, Ferrari N, Brigati C, Benelli R, Santi L, Noonan DM et al. Tissue inhibitors of metalloproteases: regulation and biological activities. Clin Exp Metastasis 2000; 18: 111–120.
Lambert E, Dasse E, Haye B, Petitfrere E . TIMPs as multifacial proteins. Crit Rev Onc Hematol 2004; 49: 187–198.
Hayakawa T, Yamashita K, Kishi J, Harigaya K . Tissue inhibitor of metalloproteinases from human bone marrow stromal cell line KM 102 has erythroid-potentiating activity, suggesting its possibly bifunctional role in the hematopoietic microenvironment. FEBS Lett 1990; 268: 125–128.
Avalos BR, Kaufman SE, Tomonaga M, Williams RE, Golde DW, Gasson JC . K562 produce and respond to human erythroid-potentiating activity. Blood 1988; 71: 1720–1725.
Westbrook CA, Gasson JC, Gerber SE, Selsted ME, Golde DW . Purification and characterization of human T-lymphocyte derived erythroid-potentiating activity. J Biol Chem 1984; 259: 9992–9996.
Hayakawa T, Yamashita K, Tanzawa K, Uchijima E, Iwata K . Growth promoting activity of tissue inhibitor of metalloproteinases-1 (TIMP-1) for a wide range of cells. A possible new growth factor in serum. FEBS Lett 1992; 298: 29–32.
Obinata M, Yanai N . Cellular and molecular regulation of an erythropoietic inductive microenvironment (EIM). Cell Str Funct 1999; 24: 171–179.
Zermati Y, Garrido C, Amsellem S, Fishelson S, Bouscary D, Valensi F et al. Caspase activation is required for terminal erythroid differentiation. J Exp Med 2001; 193: 247–254.
Carlile GW, Smith DH, Wiedmann M . Caspase-3 has a nonapoptotic function in erythroid maturation. Blood 2004; 103: 4310–4316.
Guedez L, Martinez A, Zhao S, Vivero A, Pittaluga S, Stetler-Stevenson M et al. Tissue inhibitor of metalloproteinase 1 (TIMP-1) promotes plasmablastic differentiation of a Burkitt lymphoma cell line: implications in the pathogenesis of plasmacytic/plasmablastic tumors. Blood 2005; 105: 1660–1668.
Petitfrere E, Kadri Z, Boudot C, Sowa ML, Mayeux P, Haye B et al. Involvement of the p38 mitogen-activated protein kinase pathway in tissue inhibitor of metalloproteinases-1-induced erythroid differentiation. FEBS Lett 2000; 485: 117–121.
Uddin S, Ah-Kang J, Ulaszek J, Lahlud D, Wickrema A . Differentiation stage-specific activation of p38 mitogen-activated protein kinase isoforms in primary human erythroid cells. PNAS 2004; 101: 147–152.
Ono K, Han J . The p38 signal transduction pathway. Activation and function. Cell Signal 2000; 12: 1–13.
Han J, Lee JD, Jiang Y, Li Z, Feng L, Ulevitch RJ . Characterization of the structure and function of a novel MAP kinase kinase (MKK6). J Biol Chem 1996; 271: 2886–2891.
Blank JL, Gerwins P, Elliott EM, Sather S, Johnson GL . Molecular cloning of mitogen-activated protein/ERK kinase kinases (MEKK) 2 and 3. Regulation of sequential phosphorylation pathway involving mitogen-activated protein kinase c-Jun Kinase. J Biol Chem 1996; 271: 5361–5368.
Widman C, Gerwins P, Lassignal Jonhson N, Jarpe MB, Johnson GL . MEK kinase 1, a substrate for DEVD-directed caspases, is involved in genotoxin-induced apoptosis. Mol Cell Biol 1998; 25: 7412–7422.
Alonso G, Ambrosino C, Jones M, Nebreda AR . Differential activation of p38 mitogen-activated protein kinase isoforms depending on signal strength. J Biol Chem 2000; 275: 40641–40648.
Kadri Z, Maouche-Chretien L, Rooke HM, Orkin SH, Romeo PH, Mayeux P et al. Phosphatidylinositol 3-kinase /Akt induced by erythropoietin renders the erythroid differentiation factor GATA-1 competent for TIMP-1 gene transactivation. Mol Cell Biol 2005; 25: 7412–7422.
Lambert E, Boudot C, Kadri Z, Soula-Rothhut M, Sowa ML, Mayeux P et al. Tissue inhibitor of metalloproteinases-1 signalling pathway leading to erythroid cell survival. Biochem J 2003; 372: 767–774.
Haviernik P, Lahoda C, Bradley HL, Hawley TS, Ramezani A, Hawley RG et al. Tissue inhibitor of matrix metalloproteinase-1 overexpression in M1 myeloblasts impairs IL-6-induced differentiation. Oncogene 2004; 23: 9212–9219.
Sordet O, Rebe C, Plenchette S, Zermati Y, Hermine O, Vainchenker W et al. Specific involvement of caspases in the differentiation of monocytes into macrophages. Blood 2002; 100: 4446–4453.
Mogi M, Togari A . Activation of caspases is required for osteoblastic differentiation. J Biol Chem 2003; 278: 47477–47482.
De Botton S, Sabri S, Daugas E, Zermati Y, Guidotti JE, Hermine O et al. Platelet formation is the consequence of caspase activation within megakaryocytes. Blood 2002; 100: 1310–1317.
Launay S, Hermine O, Fontenay M, Kroemer G, Solary E, Garrido C . Vital functions for lethal caspases. Oncogene 2004; 24: 5137–5148.
Nagata Y, Todokoro K . Requirement of activation of JNK and p38 for environmental stress-induced erythroid differentiation and apoptosis and of inhibition of ERK for apoptosis. Blood 1999; 3: 853–863.
Murate T, Hayakawa T . Multiple functions of tissue inhibitors of metalloproteinases (TIMPs): new aspects in hematopoiesis. Platelets 1999; 10: 5–16.
Parker CL, Finch RA, Hooper WC . The effect of cytochalasin B on chondrogenesis in chick limb-bud mesoderm cells grown in vitro. In vitro 1978; 14: 606–615.
Carpentier Y, Mayer P, Bobichon H, Desoize B . Cofactors in in vitro induction of apoptosis in HL60 cells by all-trans retinoic acid (ATRA). Biochem Pharmacol 1998; 55: 177–184.
Acknowledgements
This work was supported by grants from the Ligue Nationale contre le Cancer (Comité de la Haute-Marne).
Author information
Affiliations
Corresponding author
Rights and permissions
About this article
Cite this article
Dassé, E., Bridoux, L., Baranek, T. et al. Tissue inhibitor of metalloproteinase-1 promotes hematopoietic differentiation via caspase-3 upstream the MEKK1/MEK6/p38α pathway. Leukemia 21, 595–603 (2007). https://doi.org/10.1038/sj.leu.2404540
Received:
Revised:
Accepted:
Published:
Issue Date:
DOI: https://doi.org/10.1038/sj.leu.2404540
Keywords
- TIMP-1
- hematopoietic differentiation
- caspase-3
- MEKK1
- MEK6
- p38α
Further reading
-
An integrated analysis of mRNAs, lncRNAs, and miRNAs based on weighted gene co-expression network analysis involved in bovine endometritis
Scientific Reports (2021)
-
Non-apoptotic functions of caspases in myeloid cell differentiation
Cell Death & Differentiation (2017)
-
Evolution of caspase-mediated cell death and differentiation: twins separated at birth
Cell Death & Differentiation (2017)
-
Cytokine functions of TIMP-1
Cellular and Molecular Life Sciences (2014)
-
TIMP-1 overexpression promotes tumorigenesis of MDA-MB-231 breast cancer cells and alters expression of a subset of cancer promoting genes in vivo distinct from those observed in vitro
Breast Cancer Research and Treatment (2009)







