Abstract
Tissue inhibitors of metalloproteinases (TIMPs) are important regulators of matrix metalloproteinase (MMP) and adamalysin (ADAM) activity. We have previously shown that adenovirally expressed tissue inhibitor of metalloproteinases-3 (TIMP-3) induces apoptosis in melanoma cells and inhibits growth of human melanoma xenografts. Here, we have studied the role of death receptors in apoptosis of melanoma cells induced by TIMP-3. Our results show, that the exposure of three metastatic melanoma cell lines (A2058, SK-Mel-5, and WM-266-4) to recombinant TIMP-3, N-terminal MMP inhibitory domain of TIMP-3, as well as to adenovirally expressed TIMP-3 results in stabilization of tumor necrosis factor receptor-1 (TNF-RI), FAS, and TNF-related apoptosis inducing ligand receptor-1 (TRAIL-RI) on melanoma cell surface and sensitizes these cells to apoptosis induced by TNF-α, anti-Fas-antibody and TRAIL. Stabilization of death receptors by TIMP-3 results in activation of caspase-8 and caspase-3, and subsequent apoptosis is blocked by specific caspase-8 inhibitor (Z-IETD-FMK) and by pan-caspase inhibitor (Z-DEVD-FMK). Adenovirus-mediated expression of TIMP-3 in human melanoma xenografts in vivo resulted in increased immunostaining for TNF-RI, FAS, and cleaved caspase-3, and in apoptosis of melanoma cells. Taken together, these results show that TIMP-3 promotes apoptosis in melanoma cells through stabilization of three distinct death receptors and activation of their apoptotic signaling cascade through caspase-8.
Introduction
Degradation of extracellular matrix (ECM) is instrumental in tumor growth, invasion, and angiogenesis (Westermarck and Kähäri, 1999). Matrix metalloproteinases (MMPs) are a family of at least 21 zinc-dependent endopeptidases capable of degrading ECM components, and other pericellular substrates, for example, proteinases, protease inhibitors, growth factors, cytokines, chemokines, and their receptors (Sternlicht and Werb, 2001). The activity of MMPs is specifically inhibited by tissue inhibitors of metalloproteinases (TIMPs)-1–4, which bind to active MMPs in 1 : 1 molar stoichiometry (Brew et al., 2000). TIMP-1, TIMP-2, and TIMP-4 are secreted in soluble form, whereas TIMP-3 is associated with ECM (Pavloff et al., 1992; Leco et al., 1994; Fariss et al., 1997; Yu et al., 2000). TIMPs also inhibit the activity of adamalysin (ADAM) metalloproteinases with a disintegrin and metalloproteinase domain, and ADAM-TSs with thrombospondin-like (TS) domains, which play important roles in proteolytic processing of protein ectodomains (Amour et al., 1998,2000; Schlöndorff and Blobel, 1999; Kashiwagi et al., 2001). Among the TIMPs, TIMP-2 and TIMP-3 inhibit all MMPs tested so far, but with different binding affinities (Brew et al., 2000). TIMP-3 also inhibits the activity of tumor necrosis factor-α (TNF-α) converting enzyme (TACE; ADAM-17), ADAM-10, aggrecanase-1 (ADAM-TS4), and aggrecanase-2 (ADAM-TS5) (Amour et al., 1998,2000; Kashiwagi et al., 2001). Accordingly, TIMP-3 inhibits shedding of several cell surface proteins, such as TNF-α, TNF-RI, syndecan-1 and -4, interleukin-6 receptor, and L-selectin (Smith et al., 1997; Amour et al., 1998; Hargreaves et al., 1998; Borland et al., 1999; Fitzgerald et al., 2000). Recent studies have also identified TIMP-3 as a tumor suppressor, as its expression is silenced by hypermethylation of the gene in malignant tumors, such as kidney, lung, colon, breast, brain, and pancreatic cancers (Bachman et al., 1999; Loging and Reisman, 1999; Pennie et al., 1999; Ueki et al., 2000). In addition, TIMP-3 promotes apoptosis in normal and malignant human cells in culture and in vivo (Smith et al., 1997; Ahonen et al., 1998,2002; Baker et al., 1998,1999). The proapoptotic activity of TIMP-3 has been mapped to N-terminus of the molecule, which possesses the MMP inhibitory activity (Bond et al., 2000).
There are six known cell surface receptors with homologous cytoplasmic sequence called death domain (Ashkenazi and Dixit, 1999; Wehrli et al., 2000). The best characterized of these are TNF-RI, FAS (CD95, APO-1), and TNF-related apoptosis inducing ligand receptor-1 (TRAIL-RI, DR4). Upon binding of the respective ligands, death receptors multimerize, which leads to clustering of their death domains and activation of downstream signaling (Herr and Debatin, 2001). Although these receptors share common structural features, they differ in their mode of activation of downstream signaling. FAS, TRAIL-RI, and TRAIL-RII bind an adaptor protein called FAS-associated death domain (FADD, Mort1) (Yeh et al., 1998), which recruits and activates procaspase-8 (Nagata and Goldstein, 1995; Muzio et al., 1996; Kischkel et al., 2000). TNF-RI does not bind FADD directly, but requires engagement of another adaptor protein called TNF-R-associated death domain (TRADD) before FADD and procaspase-8 are recruited to the death domain (Boldin et al., 1996; Hsu et al., 1996). Activation of caspase-8 in turn results in the activation of effector caspases, for example, caspase-3 either directly or via mitochondrial amplification loop leading to cleavage of death substrates, such as poly (ADP-ribose) polymerase (PARP), and to apoptosis (Tewari et al., 1995; Cohen, 1997).
In the present study, we show that exposure to recombinant TIMP-3, N-terminal domain of TIMP-3, as well as adenoviral expression of TIMP-3 results in the stabilization of death receptors TNF-RI, FAS, and TRAIL-RI on the surface of melanoma cells sensitizing them to apoptosis induced by their ligands. In addition, we show that TIMP-3 alone induces apoptotic signaling of these death receptors and that this is mediated by caspase-8. Stabilization of TNF-RI and FAS was also noted in vivo in human melanoma xenografts injected with TIMP-3 adenovirus. Taken together, these results show that TIMP-3 promotes apoptosis through stabilization and activation of three distinct death receptors in melanoma cells in culture and in vivo.
Results
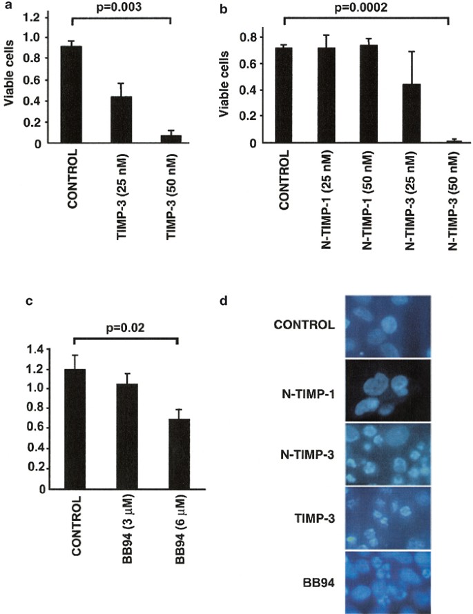
Recombinant TIMP-3 and batimastat promote apoptosis in melanoma cells
We have previously shown, that adenovirally mediated expression of TIMP-3 promotes apoptosis in melanoma cells in culture and in vivo and inhibits growth and angiogenesis in human melanoma xenografts in SCID mice (Ahonen et al., 1998,2002). To elucidate the mechanism of TIMP-3 induced apoptosis, we first treated human A2058 melanoma cells with recombinant full-length TIMP-3 and N-terminal domain of TIMP-3 (N-TIMP-3), which harbors the MMP inhibitory and the apoptosis inducing domain (Bond et al., 2000) under serum-free conditions for 96 h. Determination of cell viability by MTT assay showed that full-length TIMP-3 dose-dependently induced cell death in 49 and 93% of cells with concentrations 25 and 50 nM, respectively (Figure 1a). Incubation of melanoma cells with N-TIMP-3 also dose-dependently induced cell death, with 98% of cells killed with concentration 50 nM, whereas N-terminal MMP inhibitory domain of TIMP-1 (N-TIMP-1) had no effect on cell viability (Figure 1b). Exposure of A2058 cells to TIMP-3 and N-TIMP-3 (50 nM) for 72 h resulted in apoptotic morphological alterations, that is, shrinkage of the nuclei and condensation of DNA detected by Hoechst staining, whereas no signs of apoptosis were detected in cells treated with N-TIMP-1 (50 nM) or in untreated control cultures (Figure 1d).
Induction of apoptosis in melanoma cells by recombinant TIMP-3, N-terminal domain of TIMP-3 and batimastat. (a) Human A2058 melanoma cells were treated with recombinant TIMP-3 (25 and 50 nM) for 96 h and cell viability was determined with MTT assay. The mean+s.d. are shown (n=4). (b) A2058 melanoma cells were treated with N-terminal domain of TIMP-1 (N-TIMP-1) and N-terminal domain of TIMP-3 (N-TIMP-3) (25 and 50 nM) for 96 h, and cell viability was determined with MTT assay. The mean+s.d. are shown (n=4). (c) A2058 cells were treated with batimastat (BB94) (3 and 6 μ M) for 96 h and were subjected to MTT assay. The mean+s.d. are shown (n=4). Statistical significance was determined by Student's t-test as compared to untreated cells (control). (d) A2058 cells were treated with N-TIMP-1, N-TIMP-3, TIMP-3 (50 nM), and BB94 (6 μ M) for 72 h and apoptotic cells were detected with Hoechst staining
Previous observations have shown that synthetic wide-spectrum MMP inhibitor, batimastat (BB94), also inhibits growth of melanomas in vivo and shares similar MMP inhibitory profile with TIMP-3 (Chirivi et al., 1994; Amour et al., 1998). In this context, we also examined the effect of BB94 on viability of A2058 melanoma cells. Incubation of A2058 cells with BB94 (6 μ M) for 96 h killed 50% of the cells (Figure 1c) and induced apoptosis in them within 72 h, although not as potently as TIMP-3 and N-TIMP-3 (Figure 1d).
TIMP-3 stabilizes TNF-RI, FAS, and TRAIL-RI on melanoma cell surface
To examine the role of death receptors in apoptotic cell death induced by TIMP-3, human A2058 and SK-Mel-5 melanoma cells were treated with TIMP-3, TIMP-2, and TIMP-4 under serum-free conditions for 36 h, cell surface proteins were extracted and subjected to Western blot analysis for determination of the levels of death receptors. Treatment with TIMP-3 resulted in accumulation of TNF-RI, FAS, and TRAIL-RI on the cell surface, whereas TIMP-2 and TIMP-4 had no effect on the levels of these death receptors (Figure 2a). Similarly, exposure of A2058 and WM-266-4 melanoma cells to N-TIMP-3 increased the levels of TNF-RI, FAS, and TRAIL-RI on the cell surface, whereas N-TIMP-1 in the same concentration had no effect on the cell surface levels of the ectodomains of these death receptors (Figure 2b). In parallel cultures, exposure of all three melanoma cell lines to BB94 for 36 h resulted in a dose-dependent increase in the levels of cell surface TNF-RI, FAS, and TRAIL-RI, although the effect of BB94 in this respect was less potent than that of TIMP-3 and N-TIMP-3 (Figure 2a, b).
TIMP-3 stabilizes TNF-RI, FAS, and TRAIL-RI on melanoma cell surface. (a) Human A2058 and SK-Mel-5 melanoma cells were treated with recombinant TIMP-2, TIMP-3, and TIMP-4 (12.5 and 25 nM), N-terminal domain of TIMP-1 (N-TIMP-1, 25 nM), and batimastat (BB94) (6 μ M) for 36 h under serum-free conditions. Cell surface proteins were extracted and subjected to Western blotting for determination of TNF-RI, FAS, TRAIL-RI, and MT1-MMP levels. (b) Human A2058 and WM-266-4 melanoma cells were treated with N-TIMP-1, N-TIMP-3 (12.5 and 25 nM), and batimastat (BB94) (3 and 6 μ M) for 36 h in serum-free conditions. Cell surface proteins were extracted and TNF-RI, FAS, TRAIL-RI, and MT1-MMP levels were determined by Western blotting. (c) A2058 melanoma cells were transduced with adenoviruses coding for β-galactosidase (RAdlacZ), TIMP-1 (RAdTIMP-1), TIMP-2 (RAdTIMP-2), and TIMP-3 (RAdTIMP-3) at MOI 10 and 20 for 12 h, and incubated for 24 h, after which the cell surface proteins were extracted and the levels of TNF-RI, FAS, TRAIL-RI, and MT1-MMP determined by Western blotting. (d) The levels of FAS and TRAIL-RI (DR4) on surface of cells infocted with RAdlacZ and RAdTIMP-3, as in (c) were determined by FACS analysis after immunostaining
Next, A2058 cells were transduced for 12 h with recombinant adenoviruses coding for TIMP-3 (RAdTIMP-3), TIMP-1 (RAdTIMP-1), TIMP-2 (RAdTIMP-2), and with adenovirus coding for β-galactosidase (RAdlacZ) at MOI 20 and 50 and incubated for an additional 24 h. Dose-dependent accumulation of TNF-RI, FAS, and TRAIL-RI was noted on the cell surface of RAdTIMP-3-infected cells, whereas adenoviral expression of TIMP-1 and TIMP-2 had no effect on the levels of cell surface-bound death receptors, as compared to control virus (RAdlacZ)-infected cells (Figure 2c). Increased expression of FAS and TRAIL-RI (DR-4) on RAdTIMP-3 infected melanoma cell surface was also noted by FACS analysis (Figure 2d). No TRAIL-RII could be detected on A2058 melanoma cell surface (data not shown). The levels of membrane-type-1 matrix metalloproteinase (MT1-MMP) on the cell surface were not markedly altered by any of the treatments above (Figure 2a–c). The expression of TNF-RI and FAS mRNAs was not altered by any of the treatments mentioned above (data not shown).
TIMP-3 sensitizes melanoma cells to death receptor-mediated apoptosis
Next, we studied whether TIMP-3-induced accumulation of death receptors on surface of melanoma cells affects their susceptibility to apoptosis induced by death receptor ligands. A2058, SK-Mel-5, and WM-266-4 melanoma cells were first incubated for 24 h with recombinant TIMP-3 (25 nM) followed by addition of TNF-α (100 ng/ml), anti-FAS-antibody (50 ng/ml), and TRAIL (25 ng/ml) to cultures and determination of cell viability with MTT assay 24 h later. Incubation of melanoma cells with TIMP-3 alone for 48 h had no marked effect on cell viability. Exposure of melanoma cells to TNF-α alone had no marked effect on the viability of the cells, whereas the cytotoxic effect of anti-FAS-Ab and TRAIL was slightly more potent, but did not reach statistical significance (Figure 3a). However, treatment with recombinant TIMP-3 significantly sensitized the melanoma cells to apoptosis induced by TNF-α, anti-FAS-Ab, and TRAIL (Figure 3a). Exposure of cells to recombinant N-TIMP-1, TIMP-2, and TIMP-4 under similar conditions had no effect on the ability of TNF-α, anti-FAS-Ab or TRAIL to induce cell death (data not shown).
TIMP-3 sensitizes melanoma cells to apoptosis induced by TNF-α, anti-FAS-Ab and TRAIL. (a) Human melanoma cells (A2058, SK-Mel-5, and WM-266-4) were pretreated with or without TIMP-3 (50 nM) for 24 h. Subsequently, cells were treated for 24 h with or without TNF-α (100 ng/ml), anti-FAS-Ab (50 ng/ml), or TRAIL (25 ng/ml) and cell viability was determined with MTT assay. (b) A2058 melanoma cells were transduced with adenoviruses coding for β-galactosidase (RAdlacZ) and TIMP-3 (RAdTIMP-3) (MOI 20) for 12 h and subsequently incubated for 12 h. Cells were then treated with or without TNF-α (100 ng/ml), anti-FAS-Ab (50 ng/ml), or TRAIL (25 ng/ml) for 24 h and the number of viable cells was determined with MTT assay. (c) A2058 cells were treated with batimastat (BB94, 6 μ M) for 24 h. Subsequently, cells were treated with TNF-α (100 ng/ml), anti-FAS-Ab (50 ng/ml), and TRAIL (25 ng/ml) for 24 h and subjected to MTT assay. The mean+s.d. are shown (n=4). Statistical significance was determined with Student's t-test, as indicated, (d) A2058 melanoma cells were treated as above, apoptotic cells were detected by TUNEL labeling and quantitated with FACS analysis. The percentage of apoptotic cells is shown in parentheses
To examine, whether adenoviral expression of TIMP-3 also makes melanoma cells more susceptible to death receptor-induced apoptosis, A2058 cells were transduced with RAdTIMP-3 and RAdlacZ (MOI 20) for 12 h, followed by a 24 h incubation with TNF-α, anti-FAS-Ab, and TRAIL in the same concentrations as used above. Significant sensitization to cell death induced by these death receptor ligands was detected in RAdTIMP-3-infected cultures, as compared to control virus infected cultures (Figure 3b). In accordance with previous observations (Ahonen et al., 1998,2002), this short postinfection incubation period with RAdTIMP-3 had limited effect on cell viability (Figure 3b).
To investigate whether BB94 also sensitizes melanoma cells to death receptor-mediated apoptosis, A2058 cells were treated with BB94 (6 μ M) for 24 h, followed by the addition of TNF-α, anti-FAS-Ab, and TRAIL, and the incubations were continued for 24 h. Again, marked sensitization to death receptor ligand induced cytotoxicity was evident in cultures treated with BB94 (Figure 3c).
To confirm induction of melanoma cell apoptosis by death receptor ligands in the presence of TIMP-3 we performed terminal dUTP nick end labeling (TUNEL) and quantitated the number of apoptotic cells with FACS analysis after similar treatments as above. Infection of cells with RAdTIMP-3 had slight apoptosis inducing activity (Figure 3d). Here, slight increase in the percentage of apoptotic cells was detected in TNF-α treated cultures and was more evident in cultures treated with anti-FAS-Ab and TRAIL. However, the proapoptotic effect of these death receptor ligands was dramatically increased in RAdTIMP-3-infected cultures (Figure 3d). Similarly, treatment of A2058 cells with BB94 for 24 h before addition of TNF-α, anti-Fas-Ab, and TRAIL markedly potentiated the proapoptotic effect of these death receptor ligands (Figure 3d).
TIMP-3-induced apoptosis is mediated by caspase-8
To examine whether accumulation of cell surface death receptors as a result of exposure to TIMP-3 results in activation of their downstream signaling, we treated A2058, SK-Mel-5, and WM-266-4 melanoma cells with recombinant TIMP-3 (50 nM) for 96 h and determined the activation of the most proximal caspase, caspase-8, a key mediator in death receptor-mediated apoptotic signaling (Cohen, 1997). Caspase-8 activation, detected as reduction in the levels of proform of caspase-8 was detected in TIMP-3-treated cultures, indicating activation of death receptors (Figure 4a). In addition, increased cleavage of death substrate PARP was noted in all TIMP-3-treated melanoma cell cultures, as a marker of activation of caspase-3, the downstream target of caspase-8 (Figure 4a). Next, we transduced A2058 melanoma cells with RAdlacZ, RAdTIMP-1, and RAdTIMP-3 (MOI 10 and 20) for 12 h and incubated cells for an additional 72 h. Reduction in procaspase-8 levels was detected in RAdTIMP-3 infected cultures associated with increased cleavage of PARP, whereas infection of cells with RAdlacZ and RAdTIMP-1 had no effect on procaspase-8 or PARP cleavage (Figure 4a). The levels of constitutively expressed heat shock cognate protein 70 (Hsc70) remained unaltered with all treatments.
TIMP-3 induces apoptosis through activation of caspase-8. (a) Human melanoma cells (A2058, SK-Mel-5, and WM-266-4) were treated for 96 h with recombinant TIMP-3 (50 nM) or transduced with adenoviruses harboring genes for β-galactosidase (RAdlacZ), TIMP-1 (RAdTIMP-1), and TIMP-3 (RAdTIMP-3) (MOI 10 and 20). Subsequently, whole-cell lysates were extracted and equal amounts of proteins were subjected to Western blot analysis with anti-caspase-8 antibody, anti-PARP antibody, and anti-heat shock cognate 70 (Hsc70) antibody. The level of uncleaved caspase-8 is shown relative to levels in untreated control cells (left panels) and RAdLacZ (MOI 10) infected cultures (right panel). The percentage of cleaved form of PARP out of total PARP is shown. (b) Human A2058, SK-Mel-5, and WM-266-4 melanoma cells were treated with N-TIMP-3 (25 nM) for 24 h. Subsequently, caspase-8 inhibitor (Z-IETD-FMK) (20 μ M) was added, incubations were continued for an additional 72 h, and cell viability was assessed with MTT assay. (c) A2058 melanoma cells were transduced with RAdTIMP-3 and RAdlacZ (MOI 20) for 12 h and incubated for another 12 h. Subsequently, caspase-8 inhibitor (Z-IETD-FMK) and pan-caspase inhibitor (Z-DEVD-FMK) (20 μ M each) were added and the number of viable cells was quantitated with MTT assay 96 h post-transduction. The mean+s.d. are shown (n=4). Statistical significance was determined by Student's t-test, as indicated. (d) A2058 cells were transduced with RAdTIMP-3 and RAdlacZ (MOI 20) for 12 h and incubated for another 12 h. Subsequently, caspase-8 inhibitor (Z-IETD-FMK) and pan-caspase inhibitor (Z-DEVD-FMK) (20 μ M each) were added. At 72 h after infections, cells were stained for cleaved caspase-3 and counterstained with Hoechst for detection of apoptotic nuclear morphology
Next, we studied further the role of caspase-8 in TIMP-3-induced apoptosis by utilizing specific caspase-8 inhibitor (Z-IETD-FMK). Cells were treated with N-TIMP-3 (25 nM) for 24 h followed by addition of caspase inhibitor (20 μ M), and cell viability was assessed 72 h later. Induction of cell death by N-TIMP-3 was potently inhibited by caspase-8 inhibitor, as no significant difference in cell viability was detected between untreated cultures and cultures treated with the combination of N-TIMP-3 and caspase-8 inhibitor (Figure 4b). We also studied the role of caspases in apoptosis induced by adenovirally delivered TIMP-3. A2058 cells were transduced with RAdTIMP-3 and RAdlacZ (MOI 20), followed by addition of Z-IETD-FMK, and pan-caspase inhibitor (Z-DEVD-FMK), which inhibits the activity of caspases-3, -6, -7, and -8, 24 h later. Assay of cell viability 96 h after the infection indicated that cell death in RAdTIMP-3-infected cultures was inhibited by 59% by caspase-8 inhibitor and by 51% by pan-caspase inhibitor (Figure 4c). Neither caspase inhibitor had effect on viability of cells infected with control adenovirus RAdlacZ (Figure 4c).
To further examine the role of caspase-8 in TIMP-3-induced apoptosis, we infected A2058 melanoma cells with RAdTIMP-3 and RAdlacZ as above, added caspase-3 and pan-caspase inhibitors 24 h postinfection, and immunostained cells for cleaved caspase-3 and counterstained the same cultures with Hoechst 48 h later, that is, 72 h after adenoviral infections. Cells positive for activated caspase-3 and with apoptotic nuclear morphology were detected in RAdTIMP-3-infected cultures (Figure 4d). In contrast, treatment with caspase-8 inhibitor (Z-IETD-FMK) and pan-caspase inhibitor (Z-DEVD-FMK) entirely inhibited activation of caspase-3 and apoptosis in RAdTIMP-3 infected A2058 cultures (Figure 4d).
Adenoviral TIMP-3 expression results in TNF-RI stabilization in melanoma cells in vivo
We have recently observed that adenoviral delivery of TIMP-3 induces apoptosis in melanoma cells in vivo and inhibits growth of human melanoma xenografts in SCID mice (Ahonen et al., 2002). In this context, we examined, whether TIMP-3 also stabilizes death receptors in vivo. A2058 melanoma cells were injected into subcutaneous space in SCID/SCID mice), tumors were allowed to reach the size of 50–100 mm3, and were then injected with RAdTIMP-3 and the empty control virus RA66 (1.4 × 109 PFU each in 100 μl PBS; n=4 for each group) every 24 h for 3 consecutive days. At 24 h after the last adenovirus injection, tumors were examined for the expression of TIMP-3, TNF-RI, FAS, and for the presence of active caspase-3. Significant staining for TNF-RI and FAS was detected in RAdTIMP-3-injected tumors, adjacent to areas containing TIMP-3 expressing cells in parallel sections (Figure 5, right panels). No TIMP-3, TNF-RI, or FAS immunostaining was detected in tumors injected with empty control virus (RAd66) (Figure 5, left panels). Apoptotic cells with nuclear condensation and fragmentation were detected adjacent to regions with cells expressing TIMP-3, TNF-RI, and FAS (Figure 5, right panels, arrows). Staining for cleaved, active form of caspase-3 was seen in apoptotic cells in the proximity of TIMP-3-positive cells showing TNF-RI and FAS expression on cell surface providing evidence that accumulation of TNF-RI and FAS is an early event during TIMP-3-induced apoptosis and is lost when cells undergo apoptosis.
Adenovirally delivered TIMP-3 stabilizes TNF-RI and FAS in human melanoma cells in vivo. A2058 melanoma cells (1 × 106) were injected subcutaneously in the back of SCID/SCID mice and allowed to reach the size of 50–100 mm3. Subsequently, tumors were injected with recombinant adenovirus for TIMP-3 (RAdTIMP-3) or with empty control adenovirus (RAd66) (1.4 × 109 PFU each) every 24 h for 3 consecutive days (n=4 for each group). Tumors were harvested 24 h after the last injection and parallel tumor sections were analysed for TIMP-3, TNF-RI, FAS, and cleaved caspase-3 by immunostaining with specific antibodies. Scale bar: 50 μm. Arrows indicate the same apoptotic area in parallel sections (right panels) and arrowheads indicate same blood vessel in adjacent sections (left panels)
Discussion
The present study was conducted to elucidate the role of cell surface death receptors in TIMP-3-induced apoptosis in human melanoma cells. Our results show, that recombinant TIMP-3, as well as N-terminal domain of TIMP-3 at same molar concentration (25 and 50 nM) induce apoptosis in melanoma cells. We also show, that exposure of three metastatic melanoma cell lines to exogenous recombinant full-length TIMP-3 and N-terminal domain of TIMP-3, as well as to adenovirally expressed endogenous TIMP-3 results in stabilization of three distinct death receptors, TNF-RI, FAS, and TRAIL-RI on cell surface and makes these cells more susceptible to apoptosis induced by their respective ligands. Our results also show, that TIMP-3-induced accumulation of death receptors results in activation of their apoptotic signaling, as detected by activation of caspase-8, caspase-3, and cleavage of downstream death substrate PARP. In addition, our results show, that the apoptotic cell death induced by TIMP-3 is dependent on the activity of caspase-8. Furthermore, we show, that adenoviral expression of TIMP-3 in human melanoma xenografts in vivo results in stabilization of TNF-RI and FAS, and in activation of caspase-3 in melanoma cells. Taken together, these results provide evidence that turnover of cell surface death receptors in the absence of TIMP-3 is rapid, minimizing ligand binding, death receptor multimerization, and activation. However, as a result of TIMP-3-induced stabilization and increased availability of death receptors, binding of death ligands, multimerization and activation of receptors takes place (Figure 6). Our results showing that TIMP-3 alone can induce activation of death receptor signaling, also suggest that accumulation of death receptors on cell surface results in multimerization and activation of death receptors in the presence of limited amount of their ligands. This is supported by our observation, that soluble TNF-α and FasL cannot be detected in conditioned medium of melanoma cells (data not shown). Previous studies also suggest, that death receptor oligomerization and activation may take place even in the absence of death ligands, when the cell surface becomes saturated with death receptors leading to (auto) multimerization and subsequent activation of apoptotic signaling (Boldin et al., 1995; Chan et al., 2000).
Schematic illustration of suggested mechanism of TIMP-3-induced apoptosis. In the absence of TIMP-3, metalloproteinase-dependent shedding of death receptors from cell surface results in suppression of death receptor signaling and promotes cell survival (left panel). In the presence of TIMP-3, death receptor shedding is inhibited resulting in ligand binding, oligomerization and activation of death receptors, and in subsequent activation of apoptotic signaling pathway and cell death (right panel)
Recent studies have shown that TIMP-3 induces apoptosis in several cell types (Ahonen et al., 1998,2002; Baker et al., 1998,1999). Our previous observations also showed that adenoviral expression of TIMP-3 inhibits adhesion of melanoma cells to ECM prior to induction of apoptosis (Ahonen et al., 1998). As TIMP-3 binds to ECM, specifically to sulfated glycosaminoglycans via its N- and C-terminal domains (Langton et al., 1998; Yu et al., 2000), it is possible, that it also promotes apoptosis by interfering with survival signal provided by ECM to cells. However, the proapoptotic activity of TIMP-3 has been mapped to three loops in the N-terminus of the molecule necessary for the inhibition of metalloproteinase activity, suggesting that TIMP-3 induces apoptosis by inhibiting proteolytical processing of ECM components or cell surface proteins (Bond et al., 2000). In addition, our results here showed that N-TIMP-3 and TIMP-3 are equally potent in inducing apoptosis in melanoma cells, indicating that matrix binding at least through C-terminal domain is not necessary for the proapoptotic effect of TIMP-3. This notion is also supported by our recent observations showing that adenoviral expression of TIMP-3 by melanoma cells results in apoptosis of uninfected by-stander cells and that this effect is mediated by soluble TIMP-3 in conditioned medium of RAdTIMP-3-infected cells (Ahonen et al., 2002).
It has been reported that expression of TIMP-3 stabilized TNF-RI on surface of stably transfected colon carcinoma cells, which became more susceptible to apoptosis by serum deprivation, although no evidence for activation of TNF-RI was provided (Smith et al., 1997). In our study, TIMP-1, TIMP-2, and TIMP-4 had no effect on death receptor levels or cell viability, suggesting that shedding of death receptors on melanoma cells involves activity of proteinases other than MMPs. In addition, the activity of the members of Adamalysin gene family, at least ADAM-10 (human homologue of Kuzbanian) is inhibited by TIMP-1 (Amour et al., 2000). Shedding of TNF-RI and TNF-RII can be inhibited by blocking the expression of TACE (ADAM-17) (Solomon et al., 1999), and the activity of TACE is inhibited by batimastat (BB94) and TIMP-3, but not by other TIMPs (Amour et al., 1998). However, there is no direct evidence at present that TACE can shed also FAS or TRAIL-RI. It is therefore possible that the proapoptotic effect of TIMP-3 is mediated by inhibition of several sheddases involved in turnover of death receptors. Our data showing stabilization of death receptors and induction of apoptosis also by MMP inhibitor batimastat, provide strong evidence that MMP-dependent sheddase activity plays an important role in turnover of death receptors on cell surface and that inhibition of this event by small molecule inhibitor or TIMP-3 sensitizes cells to death receptor-mediated apoptosis.
Recently, activation of caspase-8 by TIMP-3 was reported, and TIMP-3 induced apoptosis was inhibited by dominant-negative FADD and crmA, which block caspase-8 activation and activity, respectively (Bond et al., 2002). These data clearly point out that TIMP-3 induces apoptosis upstream of FADD, which binds death receptors directly or through an adaptor molecule and is essential for death receptor-induced apoptosis. Furthermore, blocking death receptor ligand binding by TNF-α-neutralizing antibody, Fas/Fc, or soluble TRAIL receptor had no effect on TIMP-3-induced apoptosis (Bond et al., 2002). Together with our data, showing that TIMP-3 promotes stabilization of three distinct death receptors, these observations suggest that inhibition of ligand binding and activation of one death receptor alone may not be sufficient to inhibit TIMP-3-induced apoptosis if ligand(s) of other receptor(s) are present.
Recently, enhancement of epithelial cell apoptosis because of unscheduled ECM degradation associated with early activation of gelatinase-A (MMP-2) during mammary gland involution in TIMP-3-deficient mice was described, and this could be reversed by administration of recombinant TIMP-3 and chemical MMP inhibitor ilomastat, which has inhibitory activity against both MMPs and ADAMs (Fata et al., 2001). However, our previous observations, and the results of the present study show that both adenovirally mediated overexpression of TIMP-3 and exposure to recombinant TIMP-3 promote apoptosis in various type of cells in culture and in vivo (Ahonen et al., 1998,2002; Baker et al., 1998; Bond et al., 2000, 2002). Nevertheless, together these observations show that TIMP-3 may affect cell survival in a different manner depending on the concentration and the cellular environment.
Increased serum levels of FasL in melanoma patients have been shown to correlate with poor prognosis and metastatic disease (Soubrane et al., 2000; Ugurol et al., 2001). In addition, higher expression of FasL is found in melanoma metastases than in primary melanomas (Ekmekcioglu et al., 1999; Terheyden et al., 1999). Melanoma metastases display decreased FAS expression as compared to primary melanomas and downregulation of FAS may favor metastatic behavior of melanoma cells (Owen-Schaub et al., 1998; Soubrane et al., 2000). Accumulation of FAS on cell surface by TIMP-3 may have functional significance in terms of therapy, since stabilization of FAS by TIMP-3 is likely to render these cells susceptible to apoptosis by FasL produced by tumor cells themselves or other cells. Recently, cell surface cleavage of FasL in tumor cells by metalloproteinase activity has been documented (Mitsiades et al., 2001). Inhibition of this process by TIMP-3 may also have therapeutic significance as FasL secretion by tumor cells has been suggested to play a major role in immune escape by FAS-positive tumor infiltrating immune effector cells (O'Connell et al., 1999).
We have recently shown that adenoviral delivery of TIMP-3 to human melanoma tumors established in SCID mice inhibits their growth and induces apoptosis in these cells in vivo (Ahonen et al., 2002). The observations presented here show that adenoviral expression of TIMP-3 in vivo in human melanoma xenografts results in stabilization of TNF-RI and FAS, activation of caspase-3, and apoptosis in tumor cells adjacent to cells expressing TIMP-3 providing evidence that inhibition of death receptor shedding by TIMP-3 also promotes apoptosis of malignant cells in vivo. It is conceivable, that tumor-targeted gene delivery of TIMP-3 in combination with administration of death receptor ligand(s) may provide a novel approach to cancer gene therapy. Inactivation of specific death receptor signaling in malignant cells appears one way of acquiring resistance to apoptosis (Owen-Schaub et al., 1998; Soubrane et al., 2000). In this respect, the ability of TIMP-3 to stabilize and activate multiple death receptors may provide a novel way of inducing death of cancer cells via activation of apoptotic signaling through any one of the three death receptors.
Materials and methods
Melanoma cell cultures
Melanoma cell lines A2058, SK-Mel-5, and WM-266-4, established from the metastases of human malignant melanoma, were obtained from the American Type Culture Collection (Manassas, VA, USA) and cultured in Dulbecco's modified Eagle's medium (DMEM) supplemented with 10% fetal calf serum (FCS), 2 mM glutamine, 100 IU/ml penicillin-G and 100 μg/ml streptomycin.
Adenoviral cell infections
Construction and characterization of replication-deficient adenoviruses containing the coding region of human TIMP-1 (RAdTIMP-1), TIMP-2 (RAdTIMP-2), or TIMP-3 (RAdTIMP-3) genes driven by CMV IE promoter has been described previously (Baker et al., 1996,1998). Recombinant replication-deficient adenovirus RAdLacZ (RAd35), which contains the Escherichia coli β-galactosidase (LacZ) gene under the control of cytomegalovirus immediate-early (CMV IE) promoter, and corresponding empty adenovirus (RAd66) were kindly provided by Dr Gavin WG Wilkinson (University of Cardiff, Wales) (Wilkinson and Akrigg, 1992). Virus propagation and titer determination of recombinant adenoviruses were performed as described previously (Ahonen et al., 1998). Melanoma cells in culture were infected at different MOI by incubating cells with adenoviruses for 16 h, as described previously (Ahonen et al., 1998). The cell cultures were then washed twice with PBS and fresh media were added.
Recombinant proteins and caspase inhibitors
Recombinant N-TIMP-3, N-TIMP-1, TIMP-2, and TIMP-4 were expressed in E. coli and refolded from the inclusion bodies, as described previously (Kashiwagi et al., 2001). Recombinant TIMP-3 was purchased from R&D Systems (Minneapolis, MA, USA). TNF-α was obtained from Sigma (St Louis, MO, USA), FAS activating antibody (CH-11) was purchased from MBL International Corporation (Watertown, MA, USA), and recombinant soluble FLAG-tagged TRAIL was from Alexis corporation (Läuflingen, Switzerland). TRAIL was incubated for 15 min on ice with crosslinking anti-FLAG antibody M2 (Sigma, St Louis, MO, USA) prior to adding to cell culture medium. Batimastat (BB94) was kindly provided by British Biotech Inc. (Oxford, UK). Z-DEVD-FMK (caspase-3 inhibitor II) and Z-IETD-FMK (caspase-8 inhibitor II) were purchased from Calbiochem (Darmstadt, Germany).
Western blot analysis of cell surface proteins
For analysis of death receptor levels, cell surface proteins were extracted, as described previously (Mitsiades et al., 1999). Briefly, cells were maintained on cell culture dishes, washed with PBS, and incubated at room temperature with 0.5 ml of 0.5 mg/ml PBS of EZ-Link™-Sulfo-NHS-LC-Biotin (Pierce, Rockford, IL, USA) for biotinylation of the ectodomains of cell surface proteins. Cells were then washed with PBS and collected in lysis buffer containing 50 mM Tris-HCl (pH=8), 120 mM NaCl and 1% Ipecal supplemented with Complete™ proteinase inhibitor mixture (Boehringer-Mannheim). Subsequently, supernatants were collected after centrifugation and equal amounts of extracts were used to precipitate the biotinylated proteins with Immunopure® immobilized streptavidin. After centrifugation and washes with PBS cell surface proteins were released by boiling in Laemmli buffer containing 5% β-mercaptoethanol. Aliquots of membrane proteins were fractionated electrophoretically on SDS–polyacrylamide (10%) gels, transferred to nitrocellulose filter (Amersham, England) and incubated at 20°C with polyclonal antibodies against FAS (C-20), TRAIL-RI (DR4) (H-130)(Santa Cruz Biotechnology, Santa Cruz, CA, USA), and MT1-MMP (Lehti et al., 1998) or with monoclonal antibody against TNF-RI (H-5) (Santa Cruz Biotechnology, Santa Cruz, CA, USA) for 12 h at dilution of 1 : 50 to 1 : 1000. The filters were then incubated with secondary anti-rabbit or anti-mouse horseradish peroxidase-conjugated antibodies for 1 h at room temperature, subjected to ECL reaction (Amersham Corp., UK), and positive labeling was detected with autoradiography.
Surface expression analysis of FAS and TRAIL-RI
Melanoma cells (0.5 × 106) were infected with RAdTIMP-3 and RAdlacZ for 12 h and incubated for additional 24 h. Cells were then harvested with 4 mM EDTA, washed with PBS, and blocked with 1% BSA in PBS for 30 min. Cells were then incubated with specific antibodies against Fas (MBL) or TRAIL-RI (DR4, Alexis) in 1% BSA in PBS for 30 min followed by washing with PBS. Finally, cells were incubated with Alexa 488-conjugated goat anti-mouse IgG (Molecular Probes) for 30 min. After washes, cells were analysed on a FACScan flow cytometer.
Analysis of cell viability and apoptosis
For determination of cell viability, 1 × 104 cells were seeded on 96-well plates and incubated for different periods of time after the adenoviral infection or addition of different recombinant proteins. The number of viable cells was determined by CellTiter 96™ AQueous nonradioactive cell proliferation assay (Promega, Madison, WI, USA). For analysis of nuclear morphology, cells were cultivated on coverslips, fixed with 4% paraformaldehyde, stained with Hoechst 33342 (10 μg/ml) and analyzed for nuclear morphology with fluorescent microscopy. For detection of activated caspase-3, cultured cells were fixed by acetone and stained with cleaved caspase-3-specific antibody (1 : 300) (Cell Signaling Technology Inc., Beverly, MA, USA), followed by visualization with anti-rabbit–FITC labeled secondary antibody. DNA fragmentation was detected by staining cells with Apoptosis Detection System, Fluorescein (Promega, Madison, WI, USA) and quantitated by FACS analysis.
Detection of caspase-8 activation and cleavage of PARP
For the determination of caspase-8 and PARP cleavage, 20 μg of whole-cell lysates was fractionated on 15 and 10% SDS–polyacrylamide gels and analyzed by Western blotting using polyclonal antibodies against PARP (Sigma), caspase-8 (C15 caspase-8 antibody, a kind gift from Peter Krammer, German Cancer Research Center, Heidelberg, Germany), and Hsc70 (StressGen). Autoradiograms were quantitated with Microcomputer Imaging Device version M4 (Imaging Research Inc.), and the resulting measurements were corrected for Hsc70 protein levels.
Adenoviral infection and analysis of human melanoma xenografts
All experiments with mice were performed according to institutional animal care guidelines and with permission of the animal test review board of the University of Turku, Finland. For in vivo experiments, tumors were established by injecting 1 × 106 A2058 cells subcutaneously to the back of SCID/SCID mice and allowing tumors to grow for 14 days till they reach the size of 50–100 mm3 (Ahonen et al., 2002). Tumors were then injected with adenoviruses (1.4 × 109 PFU) in 100 μl PBS every 24 h for 3 days (n=4 for each adenovirus), 24 h after last injection tumors were harvested, fixed in formaldehyde and embedded in paraffin. For immunohistochemical staining of TIMP-3, TNF-RI, FAS, and cleaved caspase-3, tumor sections were pretreated with boiling for 10 min 0.1 M citric saline and stained with 1 : 50 dilution of mouse monoclonal antibody identifying human TIMP-3 (Ab-1)(Oncogene Research Products, San Diego, CA, USA), 1 : 50 dilution of anti-human TNF-RI antibody (H-5) (Santa Cruz Biotechnology, Santa Cruz, CA, USA), 1 : 100 dilution of rabbit polyclonal anti-human FAS antibody (Santa Cruz Biotechnology), and 1 : 300 dilution of antibody specific for cleaved caspase-3 (Cell Signaling Technology, Beverly, MA, USA). Primary antibodies were visualized with Strept ABComplex/HRP, Duet, Mouse/Rabbit (DAKO, Glostrup, Denmark), secondary antimouse antibody was neutralized with 15 min incubation with mouse serum. Staining with anti-TIMP-3 monoclonal antibody was detected with Histomouse™ SP (AEC) (Zymed, San Francisco, CA, USA) allowing the use of mouse-monoclonal antibodies in immunostaining of mouse tissues.
References
Ahonen M, Ala-aho R, Baker AH, George SJ, Grénman R, Saarialho-Kere and Kähäri V-M . (2002) Mol. Ther., 6, 705–715.
Ahonen M, Baker AH and Kähäri V-M . (1998). Cancer Res., 58, 2310–2315.
Amour A, Knight CG, Webster A, Slocombe PM, Stephens PE, Knäuper V, Docherty AJ and Murphy G . (2000). FEBS Lett., 473, 275–279.
Amour A, Slocombe PM, Webster A, Butler M, Knight CG, Smith BJ, Stephens PE, Shelley C, Hutton M, Knäuper V, Docherty AJ and Murphy G . (1998). FEBS Lett., 435, 39–44.
Ashkenazi A and Dixit VM . (1999). Curr. Opin. Cell. Biol., 2, 255–260.
Bachman KE, Herman JG, Corn PG, Merlo A, Costello JF, Cavenee WK, Baylin SB and Graff JR . (1999). Cancer Res., 59, 798–802.
Baker AH, George SJ, Zaltsman AB, Murphy G and Newby AC . (1999). Br. J. Cancer, 79, 1347–1355.
Baker AH, Wilkinson GWG, Hembry RM, Murphy G and Newby AC . (1996). Matrix Biol., 15, 383–395.
Baker AH, Zaltsman AB, George SJ and Newby AC . (1998) J. Clin. Invest., 101, 1478–1487.
Boldin MP, Goncharov TM, Goltsev YV and Wallach D . (1996). Cell, 85, 803–815.
Boldin MP, Mett IL, Varfolomeev EE, Chumakov I, Shemer-Avni Y, Camonis JH and Wallach D . (1995). J. Biol. Chem., 270, 387–391.
Bond M, Murphy G, Bennett MR, Amour A . Knäuper V, Newby AC and Baker AH . (2000) J. Biol. Chem., 275, 41358–41363.
Bond M, Murphy G, Bennett MR, Newby AC and Baker AH . (2002) J. Biol. Chem., 277, 13787–13795.
Borland G, Murphy G and Ager A . (1999). J. Biol. Chem., 274, 2810–2815.
Brew K, Dinakarpandian D and Nagase H . (2000). Biochim. Biophys. Acta, 1477, 267–278.
Chan K-M C, Chun HJ, Zheng L, Siegel RM, Bui KL and Lenardo MJ . (2000). Science, 288, 2351–2354.
Chirivi RG, Garofalo A, Crimmin MJ, Bawden LJ, Stoppacciaro A, Brown PD and Giavazzi R . (1994). Int. J. Cancer, 58, 460–464.
Cohen GM . (1997). Biochem. J., 326, 1–16.
Ekmekcioglu S, Okcu MF, Colome-Grimmer MI, Owen-Schaub L, Buzaid AC and Grimm EA . (1999). Melanoma Res., 9, 261–272.
Fata JE, Leco KJ, Voura EB, Yu HY, Waterhouse P, Murphy G, Moorehead RA and Khokha R . (2001). J. Clin. Invest., 108, 799–800.
Fariss RN, Apte SS, Olsen BR, Iwata K and Milham AH . (1997). Am. J. Pathol., 150, 323–328.
Fitzgerald ML, Wang Z, Park PW, Murphy G and Bernfield M . (2000). J. Cell. Biol., 148, 811–824.
Hargreaves PG, Wang F, Antcliff J, Murphy G, Lawry J, Russell RG and Croucher PI . (1998). Br. J. Haematol., 101, 694–702.
Herr I and Debatin KM . (2001). Blood, 98, 2603–2614.
Hsu H, Shu HB, Pan MG and Goeddel DV . (1996). Cell, 84, 299–308.
Kashiwagi M, Tortorella M, Nagase H and Brew K . (2001). J. Biol. Chem., 276, 12501–12504.
Killar L, White J, Black R and Peschon J . (1999). Ann. NY Acad. Sci., 878, 442–452.
Kischkel FC, Lawrence DA, Chuntharapai A, Schow P, Kim KJ and Ashkenazi A . (2000). Immunity, 6, 611–620.
Langton KP, Barker MD and McKie N . (1998) J. Biol. Chem., 273, 16778–16781.
Leco KJ, Khokha R, Pavloff N, Hawkes SP and Edwards DR . (1994) J. Biol. Chem., 269, 9352–9360.
Lehti K, Lohi J, Valtanen H and Keski-Oja J . (1998). Biochem J., 334, 345–353.
Loging WT and Reisman D . (1999). Oncogene, 18, 7608–7615.
Mitsiades N, Poulaki V, Leone A and Tsokos MJ . (1999). J. Natl. Cancer. Inst., 91, 1678–1684.
Mitsiades N, Yu WH, Poulaki V, Tsokos M and Stamenkovic I . (2001). Cancer Res., 61, 577–581.
Muzio M, Chinnaiyan AM, Kischkel FC, O'Rourke K, Shevchenko A, Ni J, Scaffidi C, Bretz JD, Zhang M, Gentz R, Mann M, Krammer PH, Peter ME and Dixit VM . (1996). Cell, 85, 817–827.
Nagata S and Golstein P . (1995). Science, 267, 1449–1456.
O'Connell J, Bennett MW, O'Sullivan GC, Collins JK and Shanahan F . (1999). Immunol. Today, 20, 46–52.
Owen-Schaub LB, Golen KL, Hill LL and Price JE . (1998). J. Exp. Med., 188, 711–718.
Pavloff N, Staskus PW, Kishnani NS and Hawkes SP . (1992) J. Biol. Chem., 267, 17321–17326.
Pennie WD, Hegamyer GA, Young MR and Colburn NH . (1999). Cell. Growth Differ., 10, 279–286.
Schlöndorff J and Blobel CP . (1999). J. Cell Sci., 112, 3603–3617.
Smith MR, Kung H, Durum SK, Colburn NH and Sun Y . (1997). Cytokine, 9, 770–780.
Solomon KA, Pesti N, Wu G and Newton RC . (1999). J. Immunol., 163, 4105–4108.
Soubrane C, Mouawad R, Antoine EC, Verola O, Gil-Delgado M and Khayat D . (2000). Br. J. Dermatol., 143, 307–312.
Sternlicht MD and Werb Z . (2001). Annu. Rev. Cell Dev. Biol., 17, 463–516.
Terheyden P, Siedel C, Merkel A, Kampgen E, Brocker EB and Becker JC . (1999). J. Invest. Dermatol., 112, 899–902.
Tewari M, Quan LT, O'Rourke K, Desnoyers S, Zeng Z, Beidler DR, Poirier GG, Salvesen GS and Dixit VM . (1995). Cell, 81, 801–809.
Ueki T, Toyota M, Sohn T, Yeo CJ, Issa JP, Hruban RH and Goggins M . (2000). Cancer Res., 60, 1835–1839.
Ugurel S, Rappl G, Tilgen W and Reinhold U . (2001). Clin. Cancer Res., 7, 1108–1109.
Wehrli P, Viard I, Bullan R, Tschopp J and French LE . (2000) J. Invest. Dermatol., 115, 141–148.
Westermarck J and Kähäri VM . (1999). FASEB J., 13, 781–792.
Wilkinson GWG and Akrigg A . (1992). Nucleic Acids Res., 20, 2233–2239.
Yeh WC, Pompa JL, McCurrach ME, Shu HB, Elia AJ, Shahinian A, Ng M, Wakeham A, Khoo W, Mitchell K, El-Deiry WS, Lowe SW, Goeddel DV and Mak TW . (1998). Science, 279, 1954–1958.
Yu WH, Yu SS, Meng Q, Brew K and Woessner Jr JF . (2000). J. Biol. Chem., 275, 31226–31232.
Acknowledgements
We thank Ms Hanna Haavisto, Ms Marjo Hakkarainen, and Ms Sari Pitkänen for their skillful technical assistance. This study was supported by grants from the Academy of Finland, Sigrid Jusélius Foundation, the Cancer Foundation of Finland, and Turku University Central Hospital, and by research contract with Finnish Life and Pension Insurance Companies, and the Wellcome Trust Grant 057508 and NIH Grant AR40994 to Hideaki Nagase. Matti Ahonen and Minna Poukkula are students in Turku Graduate School of Biomedical Sciences.
Author information
Affiliations
Corresponding author
Rights and permissions
About this article
Cite this article
Ahonen, M., Poukkula, M., Baker, A. et al. Tissue inhibitor of metalloproteinases-3 induces apoptosis in melanoma cells by stabilization of death receptors. Oncogene 22, 2121–2134 (2003). https://doi.org/10.1038/sj.onc.1206292
Received:
Revised:
Accepted:
Published:
Issue Date:
DOI: https://doi.org/10.1038/sj.onc.1206292
Keywords
- TIMP-3
- death receptor
- apoptosis
- caspase
- melanoma
Further reading
-
Tissue inhibitor of matrix metalloproteinase-3 has both anti-metastatic and anti-tumourigenic properties
Clinical & Experimental Metastasis (2020)
-
Loss of TIMP3 by promoter methylation of Sp1 binding site promotes oral cancer metastasis
Cell Death & Disease (2019)
-
Impact of Elastin-Derived Peptide VGVAPG on Matrix Metalloprotease-2 and -9 and the Tissue Inhibitor of Metalloproteinase-1, -2, -3 and -4 mRNA Expression in Mouse Cortical Glial Cells In Vitro
Neurotoxicity Research (2019)
-
TIMPs: versatile extracellular regulators in cancer
Nature Reviews Cancer (2017)
-
Involvement of matrix metalloproteinases (MMP-2, -7, -9) and their tissue inhibitors (TIMP-2, -3) in the chicken oviduct regression and recrudescence
Cell and Tissue Research (2016)







